元旦马上就要来啦~不少人会去香港、澳门扫货,糖果饼干、坚果干货、鲍参翅肚…吃的用的,都要塞满整个行李箱!
但在这里想提醒一下大家,去香港、澳门,这些东西千万不要带回来!
“特产”不要乱买,入境会被查
近期,拱北海关关员在港珠澳大桥珠海公路口岸,拱北口岸等各大口岸,陆续截获了各种各样的“特产”。
1、干海参
11月29日,海关在港珠澳大桥珠海公路口岸入境客车道,查获香港籍旅客携带24包总重12公斤干海参入境。

按照规定,关员向该名旅客进行了普法教育,提醒旅客须随身携带行李通关,并依法对该批海参做了7日内退回处理。
2、 濒危动物制品干海马
11月23日,海关在港珠澳大桥珠海公路口岸珠澳旅检进境大厅无申报通道,从一名中国籍入境旅客携带的行李中查获水生动物产品,包括16只共计0.05公斤的濒危动物制品干海马。

▲海马属所有种均为《濒危野生动植物种国际贸易公约》(CITES)附录Ⅱ中所列濒危物种。
3、进口水果
11月19日,海关查获一内地男子携带大量进口水果入境。包括8包日本提子、4包韩国提子、4个厄瓜多尔麒麟果、1盒新西兰苹果、1盒澳大利亚苹果,重约12公斤,价值3000多元。

4、香料用的小豆蔻
11月7日,海关在拱北口岸入境旅检通道截获一批由中国旅客违法携带入境的大量原产自印度、可作烹饪香料用的小豆蔻,重达11.6kg,数量约6.5万颗。
5、白色珊瑚
2018年10月,海关在一入境内地旅客携带的行李中查获一株重1.4公斤的白色珊瑚。
6、来源不明的肉类产品
2018年6月,海关在入境车道截获一辆小客车携带一批来源不明的海鲜(含蟹、鲍鱼、蛏子等水生动物产品)和牛肉,共计22.15公斤。

7、各种燕窝
截至8月24日,海关在拱北口岸查获,旅客违法携带入境的燕窝,批次同比增长74%。

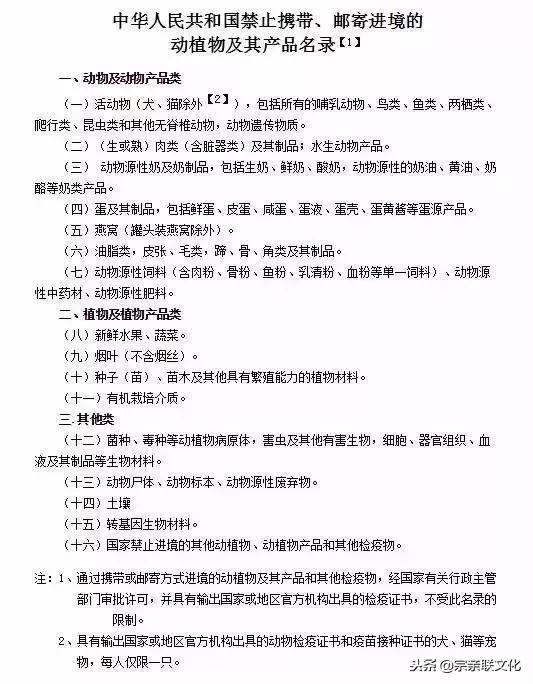
可能有的朋友觉得太不可思议,以为只要不超量、自用就能携带入境,没想到上面提到的东西,竟然都不能带回内地?
没错!这是有法律条文明令禁止。海参、燕窝、新鲜水果、肉粽咸鸭蛋、乳猪及各种生或熟肉类制品等,这些统统都不能带!大家不要再犯这种错误!

违反者还可能被处以罚款5000元以下的行政处罚。情节严重的,将面临刑事处罚。
除了以上违禁物品不能带之外,大家从香港出入境的时候,还要记得这几条注意事项:
- 不能带净重超过1.8KG的奶粉
- 不能带超过15KG的大米过关
- 人民币现钞不能超过2万元
- 总价超过12万元港币一定要申报
- 只能带19支香烟进入香港
法律法规一定要遵守!大家不要在违法的边缘试探啦!