作者:林续
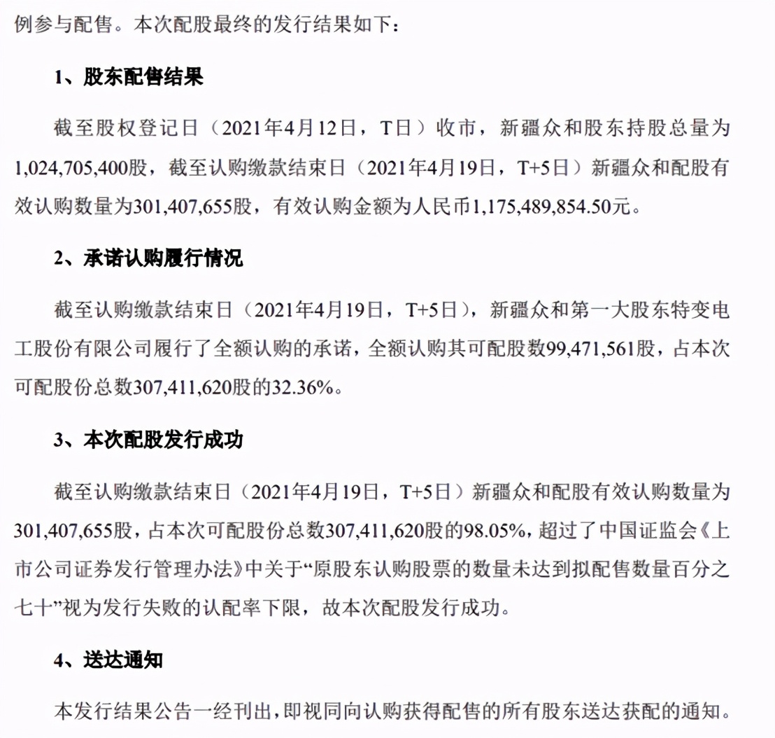
据最新公告显示,截至股权登记日(2021年4月12日,T日)收市,*疆新**众和(600888.SH)股东持股总量为1,024,705,400股,截至认购缴款结束日(2021年4月19日,T+5日)公司配股有效认购数量为301,407,655股,占本次可配股份总数307,411,620股的98.05%,超过了中国证监会《上市公司证券发行管理办法》中关于“原股东认购股票的数量未达到拟配售数量百分之七十”视为发行失败的认配率下限,故本次配股发行成功。
考虑到国内5G建设进度加快、新能源领域也在快速发展,高纯铝、超高纯铝溅射靶材坯料、高强高韧铝合金等都有望爆发出巨大的需求;同时,“十四五”期间航空航天、防务等均将进入结构化的高速增长阶段,这将显著增加对高强铝合金铸锭的需求量。可以说,*疆新**众和此次配股所投项目不仅符合国家重要产业发展方向,也将进一步强化公司在铝基新材料产业的战略地位。
配股顺利完成
第一大股东特变电工全额认购
经中国证券监督管理委员会(以下简称“中国证监会”)证监许可[2021]193号文核准,*疆新**众和股份有限公司(以下简称“本公司”、“发行人”或“*疆新**众和”)向截至2021年4月12日(股权登记日,T日)下午上海证券交易所(以下简称“上交所”)收市后,在中国证券登记结算有限责任公司上海分公司登记在册的*疆新**众和全体股东(总股本为1,024,705,400股),按照每10股配3股的比例配售A股股份。本次配股认购缴款工作已于2021年4月19日(T+5日)结束。



图片来源:*疆新**众和股份有限公司配股发行结果公告
可以看到,公司第一大股东、持股数量占公司总股本32.36%%比例的特变电工此次获配股数最多,凸显出对公司发展前景的认可。此外,据公司近日公告显示,特变电工计划自2021年3月15日起的6个月内增持公司股份,增持金额5,000万元至12,000万元,截至2021年4月12日,已增持1249.01万股,这进一步彰显出特变电工对公司未来发展前景的坚定信心以及对长期投资价值的认可。从二级市场来看,*疆新**众和此次配股所投项目将兑现公司更好的成长性,叠加公司目前市盈率远低于市值相邻的20家可比上市公司的平均值及中位值,*疆新**众和有望迎来估值修复的机会。
掌握关键核心技术
国产替代空间较大持续发展可期
早在1988年,*疆新**众和即投资建设高纯铝生产线,主要用于生产电子铝箔,此后经过几年的探索,公司生产出高质量的电子铝箔产品,并逐步取代了日本电子铝箔产品。
近些年,公司继续围绕上述领域进行技术深耕,掌握了影响电极箔电容量的关键技术,即控制电子铝箔立方织构水平的技术,开发出了以偏析高纯铝原料为主的电子铝箔,并将电子铝箔价格降至4.5万元/吨,改变了我国长期依赖进口的被动局面,占据了国内市场主导地位。
目前,在三层法高纯铝提纯方面,公司具有自主知识产权,且是国内惟一一家既掌握三层电解法生产工艺又掌握偏析法生产工艺工业化的公司,其自主研发的80KA高纯铝电解槽已经是世界上最大的高纯铝电解槽,交流电单耗等指标达到国际先进水平。
本次“年产15,000吨三层法高纯铝提纯及配套加工项目”将大幅增强公司三层法高纯铝产能的生产效率,提升高附加值的5N及以上产品、合金棒、合金杆等产品的比重,巩固并拓展公司三层法高纯铝在行业内的市场领先地位。
此外,据公开资料显示,目前我国高端高强铝合金铸锭需求量约10万吨,预计2025年将突破20万吨,战略需求和市场前景非常巨大。同时,随着我国消费电子、汽车电子、工业电子等多个行业的蓬勃发展以及智能装备制造、物联网、新能源等新兴领域的兴起,国内对集成电路、液晶面板、高强铝合金铸锭等产品的需求将迅速扩大。
依托于高纯铝技术质量优势,公司自2017年决定建设超高纯铝溅射靶基材中试工厂,相继克服了超高纯铝(5N5)规模生产过程中杂质元素污染、产品表面质量及内部晶粒组织细化控制、氢含量必须小于0.1ppm、晶粒取向控制等一系列难题,最终打通了超高纯铝靶基材的工艺技术,成为国内唯一一家可以规模生产超高纯铝靶基材企业,铝纯度可达到99.9995%(5N5),打破了国外垄断。
在高端高纯铝原料优势的基础上,公司通过与北京有色金属研究总院技术合作,相继突破多项技术难题,完成了航空航天、轨道交通型材、核材等领域所用的2系硬铝与7系超硬铝多种牌号高端铝合金大规格圆铸坯的研发试制工作,其中,2系铝合金产品已经通过多家下游客户验证,实现稳定量产;7系大规格圆铸坯产品,经过国内重要防务领域客户的疲劳性能测试,高周疲劳循环次数超过20万次,达到国际先进水平。
此外,公司与东北大*联学**合申报的“洁净、细晶5N5超高纯铝的制备关键技术及应用”项目荣获2019年中国有色金属工业科学技术奖一等奖。公司超高纯铝基溅射靶材坯料实现了向有研亿金新材料有限公司、贺利氏(招远)贵金属材料有限公司等的批量供应,具备扩大生产规模的市场、技术条件。
基于上述技术创新优势,公司通过使用募集资金投资建设“年产3,000吨高强高韧铝合金大截面铸坯项目”、“年产500吨超高纯铝基溅射靶坯项目”将有利于扩大公司高强高韧铝合金大截面铸坯、超高纯铝基溅射靶坯产品产能,对公司把握行业发展机遇、增强公司盈利能力具有重大意义,同时,可以为我国重点领域的发展提供重要保障和支持。
免责声明:本文仅供参考,不构成投资建议。
广告