#挑战30天在头条写日记#
福利来了!日本政府放宽个人旅游签证了。据日本驻华使馆对旅游签证申请的最新政策, 想申请5年、3年和单次旅游签证的,无需提供纳税证明!
也就是说,之前被完税证明挡住的大部分人,尤其是给自由职业者、退休的朋友,看到了申请的希望。
那么,最新的简化政策规定了哪些要点?

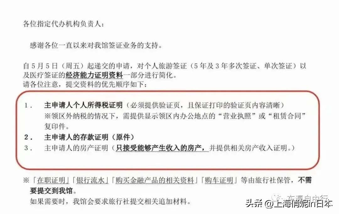
1、申请5年、3年和单次旅游签证,简化政策来了,纳税证明不再是唯一审核标准。
2、凭借纳税证明申请签证的,最优获得签证审批,次之是足额存款证明,最后是房租收入证明。3、金融产品购买证明和车辆购买证明,可以作为申请辅助材料使用,但不是决定性材料。

从以上内容可以看出,纳税证明仍然是最管用的,只要提交了标准的纳税证明,就几乎没有拒签或终止的,使馆最喜欢用纳税证明评估申请人情况。所以,如果您纳税够,就别走简化程序,踏踏实实给纳税证明会更容易下签。
没有足够的纳税证明,用存款证明和房租收入证明申请时,使馆要做自我评估。那么就强烈建议大家一定要多存钱去开存款证明。比如,申请5年多次往返签证,需要存上百万。申请3年的,最好能突破50万。申请单次的,至少也要够30万。
但是,并不是说有大额存款证明就能出签证。因为使馆会根据您收入明细、余额、收入类型等做全面评估。