
相信大家的微信里都会有那么一两个做微商和代购的朋友。打开朋友圈就像打开了某宝,时不时还来点“毒鸡汤”。不过,这样的现象即将有所改观。最近,国家正式出手了!
《中华人民共和国电子商务法》
将于2019年1月1日正式实施!

有网友担心,那从1月1日开始韩国的化妆品、澳洲的奶粉还有东南亚、欧美的代购……还能照常地进行代购吗?
答案是: 以后会受到严格的监管,一旦违规最高罚款200万!

划重点:
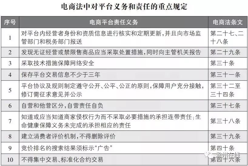
1、不管是什么代购,都需要营业执照,还要是采购国和中国双方的营业执照;
2、需要缴纳税务,*税偷***税漏**需承担刑事责任;
3、没有中文标签、不是国家认监委认证工厂生产等奶粉保健品之类不得销售。
别以为自己平时在朋友圈里打打广告就没事。从现在开始可多了一个专业名词称呼“电子商务经营者”。

什么是电子商务经营者呢?
按照法律法规上的解释是这样的
↓↓↓

直接点理解就是:淘宝、京东等电商平台上的代购、微信朋友圈里的微商、在直播平台中卖东西的博主,都属于电子商务经营者!
以后将如何管理代购和微商?
1. 必须进行登记

如果你卖的是食品,需要申请食品流通许可证。
《电商法》明确规定,没有中文标签、不是国家认监委认证工厂生产、未获取配方注册证的婴幼儿配方奶粉不得在网络平台销售。
以前,在淘宝开个代购网店不需要进行工商登记,朋友圈的“微商”更是零门槛。
但是以后,除了法律规定的特殊情况外,都必须依法进行登记办理营业执照!否则将面临最高1万元的罚款!
2. 必须依法纳税
过去的代购和微商都是在朋友圈或是通过熟人介绍,进行私下的交易,不需要营业执照,更不用纳税。
但以后,这一情况将改变,《电子商务法》第十一条规定,电子商务经营者应当依法履行纳税义务,并依法享受税收优惠。
新的《电商法》出台后,不仅进一步规范了电商代购的行为,更是给消费者打造了一个良好的消费环境。
对于作为消费者的我们而言,更是一件好事!
新规将给消费者带来什么?
1. 买到假货的几率小了!
《电商法》实施以后,代购、微信朋友圈卖假货、劣质商品,恐怕不会那么容易了。
随着监管越来越严格,我们买到假冒伪劣商品的几率也会越来越小。
2. 电商平台承担“连带”责任
如果平台上卖家的商品有问题,比如奶粉是假的、红酒是假冒的、化妆品是假的等等,那么平台也得承担责任。
这样以后在电商平台买东西,更加放心,更有保障。
3. 严禁“刷好评”、“删差评”
电子商务经营者不得以虚构交易、编造用户评价等方式进行虚假或者引人误解的商业宣传,欺骗、误导消费者。
简单来说就是禁止“刷好评”、“删差评”,否则将面临最高50万元的罚款!
4. 不得无故拒退押金

《电商法》规定,电子商务经营者按照约定向消费者收取押金的,应当明示押金退还的方式、程序,不得对押金退还设置不合理条件。
消费者申请退还押金,符合押金退还条件的,电子商务经营者应当及时退还。
除此之外,《电子商务法》还涉及时下争论颇多的“大数据杀熟”“共享单车退押金难”等问题。
可以说,以后消费者维护自身权益就有法可依了。






可以说,这样的新规对于做代购、微商的朋友来说,可谓是影响很大了。
但另一方面,对于消费者也是一种安全保障。让买买买变得更加放心和规范!

信息来源:滁州在线
每周为“明光发布”信息点赞30次以上,有机会免费领取价值68元的明龙绿豆酒1瓶(250ml)!每隔一周,于周六上午8:00至10:00统一来市网宣办(市政务中心大楼11楼1111室)领取,每次赠送80瓶,凭手机现场领取,领完为止。(下次领取时间:1月5日)咨询电话:0550-8036681。