CPU 是计算机硬件核心, ARM 大有可为: CPU是计算机的底层基础硬件,整个软件生态架构都建立在底层CPU架构之上。CPU指令集主要有X86、ARM、RISC-V等,2021年X86架构生态占据全球主要市场份额。信创事业发展可以更多利用ARM,1)ARM技术领先,在并发性能、功耗、集成度、场景多样化相比X86具备明显优势;2)ARM生态繁荣,在移动设备领域占据统治地位,在PC和服务器领域ARM架构的应用成长迅逸,苹果和英伟达相继布局ARMCPU。3)中国从0到1选择布局ARM架构,历史包袱较小,有望借助ARM架构夺得CPU技术高地。
CPU 行业高壁垒大赛道,产品性能、生态和生产制造是突破海外垄断的关键: CPU技术迭代快速,2015-2021年全球CPU巨头保持20%左右高研发费用率。CPU生态包括硬件产业链生态和软件生态,一旦形成,十分稳固,靠纯商业手段很难打破。CPU赛道空间广阔,2020年国内桌面CPU出货量约5000万片,服务器CPU出货量约700万片。全球CPU市场主要有Intel和AMD两大巨头垄断,2021年两大CPU巨头Intel和AMD营收合计超过900亿美元。中国国产CPU最强性能相当于海外巨头中端产品,生态建设相比于海外巨头仍有不小差距,芯片代工制造换届国产化率较低,是海外“卡脖子”重要环节。
信创推进加快,国产化线突破在即: 需求端, 信创市场CPU需求量较大。PC端,我们测算,*党**政行业对应约3000万台存量PC,行业信创重要行业客户存量PC达到6000万台。服务器端,2020年,*党**政和行业信创服务器出货量分别为40/158万台。随着中美科技脱钩,信创节奏有望加快,*党**政信创有望向电子政务和县乡级电子公文渗透,我们预计2022年行业信创有望翻倍增长,2023年有望迎来快速增长。 供给端, 2022年华为28nm产线突破在即,2021年28nm及以上成熟制程占据全球76%市场份额,可以满足大部分领域国内发展需求,国产CPU芯片生产问题有望解决。
信创风来,六大国产CPU厂商各显神通: 目前,国内共有海光信息、兆芯、龙芯中科、华为鲲鹏、飞腾信息和申威科技六家国产CPU厂商。六家国产CPU厂商均进入信创名录,获得工信部信创的认可。建议优先关注行业客户切换成本较低,兼容X86架构的国产CPU厂商海光信息(已上市)、中科曙光(已上市,海光第一大股东)、上海兆芯(未上市);关注直接受益于28nm国产线拉通,产能恢复的华为鲲鹏(未上市)、神州数码(已上市,鲲鹏服务器厂商);关注*党**政信创进一步深化,市场份额较高的飞腾信息(中国长城参股)、龙芯中科(已上市);关注布局专用领域,受益于军工景气度提升的申威科技(未上市)。
风险提示: 1)研发进度不及预期;2)疫情风险超预期;3)政策推进不及预期。




1. CPU:计算机核心
1.1. CPU的定义和分类
CPU是计算机的运算和控制核心。 CPU是中央处理器(Central Processing Unit)的简称,是对计算机的所有硬件资源进行控制调配、执行通用运算的核心硬件单元。计算机系统中所有软件层的操作,最终都将通过指令集映射为CPU的操作。CPU 包括运算器、控制器、寄存器等模块。其中运算器和控制器是CPU的核心模块,前者负责进行各种算术和逻辑运算操作,后者为“决策机构”,主要任务就是发布命令,发挥着整个计算机系统操作的协调与指挥作用。

CPU按用途可分为桌面、服务器、移动端CPU和嵌入式CPU。 桌面CPU主要应用于个人计算机(台式机、笔记本电脑)。服务器CPU主要用于服务器,对运算性能和稳定性要求更高。桌面和服务器CPU主要厂商为Intel和AMD。移动端CPU主要用于各种手机和平板中,对功耗、可靠性要求较高,主流的移动端CPU厂商主要有苹果、高通、联发科、华为和三星五家品牌。嵌入式CPU主要用于汽车电子、工业控制与自动化、智能电网等领域,对功耗、稳定性有较高要求。
CPU按照指令集可分为CISC(复杂指令集)和RISC(精简指令集)两大类。 CISC指令丰富、寻址方式灵活,以微程序控制器为核心,指令长度可变,功能强大,复杂程序执行效率高;RISC指令结构简单、易于设计,具有较高的执行能效比。CISC型CPU目前主要有X86架构,主要应用于桌面和服务器领域,RISC型CPU主要包括ARM、Alpha、MIPS、POWER、RISC-V架构等,主要应用于移动终端、物联网领域和网关、机顶盒等网络设备中。
1.2. CPU 的发展历史:走向高制程、多核、新IP之路
自1971年Intel推出了世界上第一款微处理器4004至今,全球CPU的发展历程可以划分为四个阶段: 性能提升阶段(1970-1990年)、应用扩展阶段(1990-2000年)、多元发展阶段(2000-2010年)、多核集成阶段(2010年-至今),在不同阶段CPU发展呈现出不同特点。
芯片工艺制程越来越高。 在一定程度上,芯片工艺制程越小,单位面积内容纳的晶体管数量就越多,就可以构建更为复杂、性能强大的电路。同时,芯片工艺制程越小,电子元器件的功耗就越小。因此,随着芯片工艺制程提高,芯片集成度不断提高,功耗降低,器件性能得到提高。根据台积电官网数据,公司7nm FinFET制程比10nm速度增快约20%,功耗降低约40%。

多核处理器的出现打破性能提升瓶颈。 2005年CPU主频接近4GHz,单纯的主频提升已经无法明显提升系统整体性能,反而会导致CPU功耗急速上升。于是当年Intel推出双核奔腾D和奔腾四至尊版840,AMD也随后发布了双核皓龙和速龙64 X2处理器,经过十几年的强化升级,2023年Intel将会推出代号为Sierra Forest的128核至强处理器,AMD也将推出基于Zen 4c微架构的128核处理器Bergamo,多核已经成为提升CPU性能的重要手段。
IP降低CPU芯片设计难度。 摩尔定律的经验表现为,芯片中晶体管数量呈现指数级上升趋势,同时,芯片构造的复杂度、设计难度、制造成本都显著增加,芯片设计公司难以单独完成芯片制作的全部流程,只能进行简单芯片设计。为了解决开发难度的问题,IP应运而生,芯片设计公司经常采用其他公司的IP以加快设计速度,不再从零做起,重复造轮子。ARM公司的快速壮大就是IP商业模式跑通的重要证明。
1.3. CPU 架构演进:ARM大有可为
当前X86架构生态占据全球主要市场份额。 微软公司和英特尔公司各自凭借自身规模效应和技术优势,使其产品Windows和Intel CPU占据了绝大部分市场份额,结成了“Wintel”技术联盟。截至2022年9月4日,在Intel的合作伙伴联盟中,包括了94家云和通信服务提供商、271家独立软件厂商、2940家原始设备制造商(OEM)、88家服务集成商以及4479家解决方案提供商。是整个产业中最庞大、最完善、应用最广泛的处理器架构之一,具有极高的生态壁垒。
ARM架构在高并发应用场景具有比较优势。 ARM处理器是英国Acorn有限公司设计的低功耗成本的第一款RISC微处理器,全称为Advanced RISC Machine。ARM芯片比Intel x86芯片具有更高的功率效率,并且功耗更低,性价比更高。以ARM为代表的RISC通用架构处理器在场景多样化计算时代具备明显的优势。例如在分布式数据库、大数据、Web前端等高并发应用场景,单芯片核数更多的ARM架构处理器相比传统处理器拥有更好的并发处理效率。
ARM生态繁荣。 在移动设备领域,ARM架构有着压倒性的市场和技术优势,根据软银2017年世界大会的数据,ARM在智能手机、调制解调器、车载信息设备、可穿戴设备等领域都占据统治地位。基于海量的市场空间,目前芯片领域的新工艺、新制程和新材料都率先在ARM架构上得以实现。可以预见未来ARM架构的CPU在并发性能、功耗、集成度等方面都会长期保持领先优势。
ARM是最活跃的体系架构生态。 对于一些不太活跃的CPU架构,发行版就慢慢减少支持,甚至有不再支持的风险,由此会给软件开发、移植部署等带来诸多困难。根据《从端到云基于飞腾平台的全栈解决方案白皮书》数据,Linux内核对于几种CPU架构的维护活跃程度(选取较新的稳定版5.3.7内核,分别对比了六种CPU架构相关代码维护活跃程度)和代码维护活跃度,由高到底依次为ARM64(1468次)、x86(1329次)、PowerPC(879次)、MIPS(310次)、SPARC(114次)和ALPHA(64次)。
西方也在转向采用ARM架构。 PC方面,在Mercury Research的2021年第四季度PC统计中,基于ARM处理器的PC在所有PC总出货销量中的占比达到了9.5%的新高,同比增加了6.1pct,环比增加1.2pct。2020年苹果旗下MacBook笔记本电脑、Mac一体机和平板电脑配置的M1芯片表现出ARM架构性能的潜力和低能耗优势。服务器领域,华为已经于2019年推出基于ARM架构的鲲鹏920服务器芯片,性能对标Intek至强8180。英伟达也在2020年推出了基于ARM架构的Grace服务器芯片。
信创事业发展可以更多利用ARM。 随着中美科技脱钩,CPU架构也会成为博弈的焦点。ARM架构是未来芯片主流技术方向,目前芯片领域的新工艺、新制程和新材料都率先在ARM架构上得以实现。可以预见未来ARM架构的CPU在并发性能、功耗、集成度、场景多样化具备明显优势。西方由于原有技术路径拖累以及现有利益冲突,较难完全拥抱ARM架构,中国从0到1选择布局ARM架构,历史包袱较小,有望借助ARM架构夺得CPU技术高地。
2. 高壁垒大赛道,寡头垄断格局
2.1. CPU市场规模庞大,海外寡头垄断
全球CPU市场较为稳定,疫情促进桌面CPU市场规模增加。 CPU的重要应用领域包括桌面和服务器,在桌面领域,2015-2018年全球出货量增速呈现缓慢下降的趋势,但是整体出货量依然保持在2.6亿台/年左右。2019年开始全球桌面出货量出现回升,2020年疫情催生全球“线上化”浪潮,全球桌面出货量较前5年有较大增长,达到3.03亿台。在服务器领域,2020年全球服务器出货量达1,220万台,同比增长3.92%。
2020年国内桌面CPU出货量约5000万片,服务器CPU出货量约700万片。 根据IDC数据,2020年中国PC出货量为4910万台,X86服务器出货量为344万台。假设平均每台PC用1片CPU,服务器主要为双路服务器(配置2片服务器CPU),则2020年中国桌面CPU市场出货量约5000万片,服务器CPU市场出货量约700万片。
Intel和AMD两大巨头垄断全球CPU市场。 X86为当前全球信息化类CPU的主流架构,根据Mercury Research数据2021年Q3全球PC和服务器中,X86占比超过90%。Intel和AMD作为全球信息化类CPU中的两大巨头,在 2021年Q4,Intel占据全球X86总体市场的74%,AMD占比为26%。2021年两大CPU巨头Intel和AMD营收合计超过900亿美元。根据我们测算,2021年CPU国产化率超过10%。
2.2. CPU 市场的竞争要素:性能和生态
CPU技术迭代快速,全球CPU巨头保持高研发投入。 CPU行业技术壁垒较高,处理器迭代速度快,Intel和AMD作为行业巨头平均每1-2年迭代一次,在指令集、IPC和缓存容量等方面实现创新突破。2015-2021年Intel和AMD研发费用率整体保持平稳,维持在20%上下。
CPU有多个性能衡量指标。 主频 ,CPU的工作频率,主频越高,CPU的运算速度也就越快。核心数,指硬件上存在着几个核心单元,CPU所能处理的数据和任务越多。线程数,线程是操作系统能够进行运算调度的最小单位,支持越多线程代表可以同时处理更多任务。多一颗核心就像多一个人,而多一个线程就多一只手。缓存,缓存是CPU与内存之间的缓冲地,在一定程度上,缓存容量越大越好。
CPU生态包括硬件和软件。 硬件方面,从指令集、IP核,到接口、板卡、整机厂商,各个硬件环节相互认证,形成硬件合作生态;软件方面,从操作系统、编译器、Java、.NET 等基件软件到办公软件、视频软件等上层软件,都存在相互适配,形成紧密的软件生态。
CPU生态一旦形成,十分稳固。 生态比技术更重要,历史上曾出现过一些性能优越的CPU产品,但都败于Wintel生态。CPU生态一旦形成,就是寡头垄断格局,强者恒强。第三方厂商单靠商业手段很难打破竞争格局,只能依靠行政力量和足够大的内循环市场,才有可能成为新的世界级巨头。目前CPU行业由两大生态体系主导:一是基于 X86指令系统和 Windows 操作系统的 Wintel 体系;二是基于ARM指令系统和Android操作系统的AA体系。
3. 中国CPU产业发展现状:国产化加快,群雄并起
3.1. 对海外依赖性较强,国产化迫在眉睫
供应链方面,国产CPU面临被美制裁风险。 CPU是信息产业中最基础的核心部件,整个软件生态架构都建立在底层CPU架构之上。中美两国在该领域的博弈日趋激烈,美国多次在该领域制裁中国企业。2020年8月7日,华为表示,由于美国制裁,华为麒麟高端芯片在9月15日之后无法制造。此外海光、申威、飞腾等多家实体也陆续被美制裁。
信息安全方面, CPU 是信息安全重要关口。 2018 年的幽灵和熔断事件,主要影响的为云服务厂商,只能通过去 intel 、 Microsoft 等厂商打补丁修复,国内没有解决方案。海外大厂 CPU 也可能含有未公开的指令集,留有后门,对中国信息安全造成严重威胁。
3.2. 国产CPU 发展瓶颈:性能、生态和制造
国产 CPU 在性能方面与国际领先水平仍有差距。 虽然国内桌面和服务器产品性能正在提升,尤其是海光和华为的服务器产品性能已接近国外中端产品水平,但是整体上国产 CPU 性能仍然落后于国际先进水平。
国产CPU 生态构建不够完备。 虽然目前国产CPU及其配套软硬件已在政府、国防、高性能计算机、北斗导航、网络安全、工业控制等领域得到了越来越多的应用,但是与Wintel和AA生态仍然有着较大的差距,在商用市场的应用场景比较有限。
半导体制造工业能力较弱阻碍国产高制程处理器发展。 中国虽然已经具有能够设计高制程芯片的设计厂商,如华为海思等,但芯片制造能力较弱,半导体设备国产化率较低,芯片制造制裁成为美国遏制中国芯片产业发展的重要手段。2020年5月17日,美国商务部BIS针对华为及其相关实体修订了禁令3(外国直接产品规则),规定9月15日后台积电无法再给华为供货,华为只有向BIS申请许可才能再出口。
3.3. 国产CPU 市场群雄逐鹿,六大CPU厂商各具特色
信创产业的本质是发展国产信息产业,CPU 是信创产品中最重要的环节。 中国的信创产业发展是中国乃至全球信息产业一次格局重构,其过程就是中国基础软硬件厂商的崛起,这已经不仅仅是对wintel架构安全与否的质疑,更是要发展中国IT产业完整的产业链和核心竞争力。CPU是信息产业的基础硬件底座,是整个信创产品中最重要的环节,整个软件生态架构都建立在底层CPU架构之上。信创加快推进, CPU 国产化先行。目前,国内共有海光、兆芯、龙芯中科、华为鲲鹏、飞腾和申威六家国产CPU 厂商。
国内六家均实现自主可控。 六家国产CPU厂商均进入信创名录,获得工信部自主可控的认可。六家CPU国产厂商模式各具特点,主要分为三类,第一类是龙芯和申威,二者原先海外授权方均停止授权,切换到了自研指令集,无海外授权纠纷风险。第二类是飞腾和鲲鹏,拥有ARM架构永久授权。第三类是海光和兆芯,与海外成立合资公司,获得X86技术授权。
各家CPU 生态构建有所差异。 海光和兆芯凭借X86架构拥有最强生态,能够兼容目前存在的数百万款基于X86指令集的系统软件和应用软件;鲲鹏和龙芯基于ARM架构,ARM在移动端一家独大,逐步向桌面和服务器延伸,生态建设较为繁荣。龙芯和申威从MIPS和Alpha转向自主指令集,逐步构建自主生态。
国产CPU性能参差不齐,逐步向国际主流水平逼近。 不同指令集架构下部分产品参数如核心数、超线程对产品性能影响程度不同,海光7285可对标Intel在2020年发布的铂金级旗舰芯片,鲲鹏920可对标Intel在2017年发布的Xeon Platium8180,兆芯的 开胜KH-30000可对标Intel在2017年发布的酷睿i5,飞腾S2500可对标Intel在2016年发布的至强E5,龙芯3C5000性能基本与典型64核ARM相当 。
市场格局方面,六家各自在不同市场具有优势。*党**政信创方面, 2021年,*党**政信创招标中我们预计飞腾市占率最高,龙芯位居第二。行业信创方面,重要行业客户对IT基础架构偏好X86,其中行业信创的PC端以兆芯为主;服务器领域现阶段只有海光和鲲鹏两家可以提供满足性能需求的产品,因为行业客户要求避免单一供应商依赖,因此海光和鲲鹏在市场份额上基本维持五五开的局面。
国产CPU 定价与性能和市场定位有关。 海光信息定位于高端服务器的7000系列2021年均价高达8574元,而定位于较低端应用场景的3000系列,均价仅1046元。龙芯中科定位于工控领域的芯片2021年销售均价仅296元。飞腾2021年在*党**政信创市场占有较大市场份额,我们测算,2022年8月,桌面CPU D2000均价约为2000元,服务器CPU S2500均价约为6750元。
3.4. 边际变化:信创推进加快,国产化产线突破
3.4.1. 信创事业发展规划
*党**政信创产业规模逐年递增。 规模和节奏上,完成*党**政领域部委省市级别的电子公文交换系统的国产化替换之后,县乡级别电子公文交换系统、以及电子政务系统的国产化会紧密衔接。*党**政信创分为两部分,除了电子公文交换系统外,还有电子政务系统,后者的替换规模远大于前者。
行业信创强调增量替换。 行业信创从已经实施的节奏来看,都是围绕新增采购提国产比例要求,并没有主动进行存量替换。未来任务是能替尽替,现阶段要求是办公系统能替尽替,业务系统优先采购信创产品。预计2022年是行业信创大年,2023年行业信创将迎来放量。
3.4.2. 需求端: CPU信创市场空间广阔,节奏即将加快
信创分为行业信创和*党**政信创,信创CPU 主要用在PC 和服务器上。
PC 端:
*党**政信创市场PC 存量广阔。测算方法一, *党**政信创除了公文系统之外还有政务系统和事业单位。根据人力资源与社会保障事业发展统计公报数据,我国有700多万公务员与3000多万事业编制人员(未计算离退休人员),假设公务员每人都配备至少1台PC、同时还有约300万台内网终端、2/3的事业编制人员配备PC计算,*党**政行业对应约3000万台存量PC。测算方法二,在最低使用年限6年的前提下,在最近的折旧周期内政府行业历年PC采购数量之和即其存量规模:*党**政行业近年平均PC采购量接近500万台,*党**政行业的PC保有量接近3000万台。假设每台PC配置一片CPU,则*党**政信创存量 PC CPU 市场规模为3000 万片,按照6 年折旧计算,平均每年采购500 万片。
行业信创PC CPU 市场规模远超*党**政。测算方法一, 商用市场中,我们假设每年40%下游需求来自关基行业,对应约1200万台PC,按5年折旧则重要行业客户存量PC达到6000万台。测算方法二,过去5年重要行业的服务器平均年采购量约为120万台,按照10:1的PC:服务器数量,预计重要行业信创对应PC存量规模亦为6000万台,假设每台PC配置一片CPU,则重要行业信创 PC 存量是规模为6000 万片。 行业信创市场规模约为部委省市级别电子公文交换系统市场的10倍,是整个*党**政行业市场的2倍。
服务器端:
信创服务器市场行业分布和存量规模。 中国服务器市场下*行游**业分布较稳定,大致可以拆分为互联网40%,*党**政15%,金融+电信25%,其他行业20%。根据IDC测算,2020年中国服务器市场出货量为350万台,预计2020-2025年市场规模复合增速将达到12.5%。
行业信创对服务器需求量大幅提升。 根据IDC数据,2020年中国X86服务器出货量约为344万台,其中政府和互联网出货量为40/147万台,剩余为行业信创,出货量为158万台,远超政府市场的40万台。行业信创中电信、金融2020年出货量分别为40/32万台,占整个行业信创出货量的46%。2021年,根据IDC数据,中国X86服务器市场主要为双路服务器,即每台服务器配置2片CPU,则 2021 年,*党**政信创服务器CPU 出货量约为80 万片,行业信创服务器CPU 出货量约为316 万片。
3.4.3. 供给端:华为28nm 产线突破在即,芯片生产问题有望突破
流片生产工艺与境外仍有较大差距。 例如中芯国际14nm生产工艺正在成熟,但与国际最先进的7nm、5nm工艺仍存在代差,且去美化难度较高。并且中芯国际的14nm工艺也需要用到大量美国专利和技术,华为被“卡脖子”,主要就是在先进流片工艺环节。
28nm 制程芯片可以满足大部分领域国内发展需求。 28nm是芯片领域成熟制程与先进制程的分界点,28nm除了对功耗、尺寸要求比较苛刻的手机、电脑芯片,已能满足当前市场上的大部分需求,像是物联网、家电、通信、交通、航空航天等领域的工业制造。这意味着一旦完全掌握28nm芯片制造技术,我们在很多领域就能满足国内发展所需。
芯片产业链关键环节大多已实现国产化。 目前不仅中芯国际已经掌握了28nm的量产能力,华虹半导体也在2018年实现了28nm芯片的量产,具备量产运营能力。实际上就目前业界推进情况来看,几乎所有环节(除了光刻机),都已经有28nm技术的国产设备和材料处于生产线验证阶段。相信通过1-2年左右的努力,我国完成一条28nm的芯片去美化产业链是完全可以实现的。外部的强压力反而会是一剂强心针,让国内产业链齐心共同推进,让终端用户的国产化需求被动提速,国内在基础IT赶超追平只是时间问题。
国产芯片 产能问题迎来曙光。 在中兴、华为事件后,全球也掀起了一股“缺芯潮”,华为明确表态将开始走IDM模式,逐步开始自研自产芯片,构建国产化芯片生产产线。如果华为国产化芯片生产产线能够建设成功,国产CPU六大厂商代工制造环节将迎来新突破,这对于国内芯片产业的发展具有阶段性的意义。
2022 年鲲鹏生态有望崛起。 鲲鹏计算产业是基于Kunpeng处理器构建的全栈IT基础设施、行业应用及服务,包括PC、服务器、存储、操作系统、中间件、虚拟化、数据库、云服务、行业应用以及咨询管理服务等。华为作为鲲鹏计算产业的成员,聚焦于发展Kunpeng处理器的核心能力。上下游厂商基于Kunpeng处理器发展自有品牌的产品和解决方案,最终形成具有全球竞争力计算产业集群。为了争取更多市场,打造鲲鹏生态,2022年华为会增加对下游整机厂商鲲鹏芯片的供应。
4. 六大国产CPU厂商盘点
4.1. 海光:国产X86龙头,CPU和DCU双轮驱动
4.1.1. 基于AMD技术授权,信创、商业市场两开花
海光通过子公司持有AMD永久授权。 AMD和Intel之间存在X86架构交叉授权协议。2016年,AMD 与海光共成立了两家合资公司——一家是成都海光微电子公司,AMD 占股 51%,中方占股 49%,另外一家是成都海光集成电路设计公司,AMD 占股 30%,中方占股70%。两家公司分工不同,海光微电子公司受让和使用 X86 处理器核相关技术,负责海光处理器核相关技术的开发;海光集成负责海光处理器外围相关技术的开发,该部分技术不会涉及到 Intel 和 AMD 交叉授权协议。
公司的主营产品包括海光通用处理器(CPU )和海光协处理器(DCU )系列。 公司CPU产品主要分为7000、5000和3000系列,主要应用于服务器和工作站。 7000系列主要应用于高端服务器, 主要面向数据中心、云计算等复杂应用领域。 5000系列主要面向政务、企业和教育领域的信息化建设中的中低端服务器需求。3000系列 主要主要应用于工作站和边缘计算服务器,面向入门级计算领域。海光 DCU 属于 GPGPU 的一种, 主要为8000系列,主要部署在服务器集群或数据中心。
2021 年公司首次实现盈利,2022 年前三季度营收维持高增。 2018-2021年,海光营收增长47倍,并于2021年公司首次实现盈利。主要系公司产品成熟,市场需求增加较快以及公司 DCU 产品实现规模销售,受到客户认可。2022 年 1-9 月,公司营收预计约为36.70亿元至40.80亿元,同比增长170%至200%;归母净利润预计为6.10亿元至7.00亿元,同比增长392%至465%;扣非归母公司净利润预计为5.60亿元至6.40亿元,同比增长591%至690%。随着公司营收规模不断增大,规模效应显现,毛利率和归母净利率有望逐步提升。
公司是国内唯一的信创、商业市场两开花的芯片公司。 公司营收下游构成多元,2021年,公司营收构成中,不但有电信、金融、交通等行业信创客户,也有互联网等商业市场客户。海光已经在信创、商业市场同时得到客户认可,实现大规模出货,基于此,我们认为海光的市场空间天花板不仅仅只是信创市场,而是整个中国市场。
4.1.2. CPU 性能生态国内领先,DCU打开新空间
海光CPU 兼容X86 架构,具有业界第一的产业生态支持。 海光CPU系列产品兼容X86 指令集以及国际上主流操作系统和应用软件。微软公司和英特尔公司各自凭借自身规模效应和技术优势,使其产品Windows和Intel CPU占据了绝大部分市场份额,结成了“Wintel”技术联盟。 Wintel 技术联盟基于X86架构优化各类软件应用,使得 x86 架构具有显著的产业生态优势。 在操作系统领域,Windows 和 Linux 均兼容 X86 架构;在应用软件方面,几乎所有应用软件兼容X86 。国内机构原先大多采用X86 架构产品,使用海光产品可以实现上层应用无缝切换,减少迁移成本,迁移风险较小。
产品性能在国内处于领先地位,逐步缩小与国际领先水平差距。对比国内产品, 海光CPU在超线程、内存、内存通道数、PCIe等指标上均优于或等于其余五家国内CPU厂商,总体性能在国内处于头部水平。对比海外产品,选取与海光7295同期发布的Intel在2020年的6款至强铂金系列产品,综合比较处理器市场定位、核心数量、产品售价等因素,海光比 Intel的高端产品最高端的性能有所差距,但跟主流的产品基本上相当,(占据主要市场份额的金牌和银牌产品)。
展望未来,海光四号、五号产品将逐步追赶上国际领先水平。 海光三号性能比二号提升了45%,进一步缩小与海外差距。正在研发的海光四号性能介于Intel 正在销售的 Ice Lake 以及在2023年或者后年发布的 SuperAPI 的产品之间,也介于 AMD 的 Zen3和他2023年要发布的Zen4的性能之间,2022年初完成了流片,性能是海光1号的10倍。已经开始研发的海光五号的性能预期也会同Zen4以及Intel的super API的性能相当。
DCU 已经实现批量出货,迎来第二增长曲线。 海光DCU以GPGPU架构为基础,兼容通用的“类CUDA”环境,主要应用于计算密集型和人工智能领域。2021年公司DCU深算一号实现规模化出货,实现收入2.4亿元,营收占比10%。第二代产品深算二号处于研发阶段,后续随着下游需求增加以及公司产品迭代,营收占比有望进一步提升。
4.2. 兆芯:X86 双雄之一,行业信创迎来机遇
4.2.1. 具备X86 知识产权,产品矩阵齐全
兆芯是全球少数具备X86知识产权的公司。 上海兆芯系于2013年由威盛与隶属于上海市国资委的上海联和投资公司所合资成立,威盛持股20%,上海国资委持股80%。威盛与Intel交叉授权协议,拥有设计、生产X86芯片权利。兆芯专注x86处理器研发,技术授权来自威盛。2020年10月26日,威盛作价2.57亿美元将部分X86技术出售给兆芯,兆芯拥有了部分X86技术产权。
兆芯已经形成PC处理器和服务器处理器两大产品系列。 自成立以来,兆芯同时掌握中央处理器、图形处理器、芯片组三大核心技术,具备相关IP自主设计研发的能力已成功研发并量产多款通用处理器产品,并形成“开先”PC处理器和“开胜”服务器处理器两大产品系列。
4.2.2. 桌面X86 CPU 龙头,充分受益于行业信创
兆芯X86 CPU产品性能优异。 兆芯2019年推出的最新的KX-6000/KH-30000 CPU。根据中国软件评测中心的测试结果,开先KX-6000系列处理器/开胜KH-30000系列处理器单芯片性能已经达到了7代i5的同等水平,桌面应用体验大幅提升。
拥有X86最强生态。 兆芯兼容全球最主流的X86架构。开先KX-6000/开胜KH-30000系列处理器均通过了Windows硬件认证,对Windows 7、Windows 10、中科方德、中标麒麟、普华等国内外主流操作系统进行了适配,从多方面保证了产品的稳定性、可靠性和兼容性。
兆芯行业信创PC首选芯片。 行业客户原先多采用X86架构产品,客户选择兆芯产品替换风险较小。 兆芯已经在电信、金融等多个行业取得中国工商银行、中国农业银行等头部客户认可。2021年,我们预计兆芯X86 CPU在桌面市场份额较高。基于海光没有取得桌面X86授权,我们预计未来公司在行业信创PC端会保持较高市场份额。
4.3. 飞腾:CEC 旗下PK体系,*党**政信创霸主
4.3.1. 获得ARM永久授权,产品不断迭代
飞腾信息技术有限公司(简称“飞腾公司”)是国内领先的自主核心芯片提供商。 飞腾CPU产品具有谱系全、性能高、生态完善、自主化程度高等特点,目前主要包括高性能服务器CPU(飞腾腾云S系列)、高效能桌面CPU(飞腾腾锐D系列)、高端嵌入式CPU(飞腾腾珑E系列)和飞腾套片四大系列,为从端到云的各型设备提供核心算力支撑。
飞腾拥有ARMv8 指令集架构永久授权,已经实现自主设计。 飞腾系列处理器拥有ARMv8指令集架构的永久授权,包括CPU计算模块(内核)在内的代码部分均为自主研发完成,已经实现芯片中所有模块的自主设计。目前主要包括高效能桌面CPU、高性能服务器CPU和高端嵌入式CPU三大系列,为从端到云的各型设备提供核心算力支撑。
4.3.2. 性能生态领先,PK 体系提前锁定信创市场份额
飞腾对海外授权和流片的依赖有限。 在高度全球化的当下,美国不会轻易进行极端制裁。而就ARM的未来授权而言,即便面临断供,天津飞腾已经掌握的指令集架构仍然可以正常使用,而且有广阔的国内市场加持,飞腾CPU仍然可以获得快速发展。
飞腾CPU 性能不断提升。 飞腾基于ARM架构不断迭代自有产品,公司最新产品为2021推出的S2500。飞腾相关负责人在接受《中国科学报》采访时表示,该芯片的性能表现与英特尔至强E5相当。
飞腾CPU 生态构建行稳致远。 截至2022年6月底,飞腾的生态伙伴数量已经突破4400家,包括集成商合作伙伴300余家、硬件合作伙伴930家、软件合作伙伴3100余家。飞腾已联合千余家国内软硬件厂商,支撑了2400多款飞腾平台设备上市,已经和正在适配的软件和外设超过8300款,分布在操作系统、应用软件、安全、云产品、数据库、中间件等各个领域,与8200多款开源软件产品完成了适配,兼容200万级移动APP应用,构建起了国内最完善、最庞大的从端到云的信息化建设全栈生态体系。
*党**政信创行业市占率第一名。 2020年,在*党**政信创招标中,龙芯由于性能较弱占比较低,鲲鹏受限于供应链,因此飞腾份额提升较快,市占率超过45%。CEC集团采取以投资换市场、以产业集群带动信创产业的市场营销,在与华为、中科院产品体系的竞争中成为黑马。2021年,*党**政信创招标中我们预计飞腾市占率最高,龙芯位居第二;飞腾成为*党**政信创市场最大赢家。
业绩实现大幅增长,目标营收超百亿。 飞腾2021年实现营收22亿元,相比2019年增长9倍,实现净利润6.5亿元,净利率高达30%。展望未来,根据《从端到云基于飞腾平台的全栈解决方案白皮书》,在研发方面,未来4~5年将投入超过150亿元用于新品研发、生态建设和区域客户保障;人力方面,计划2024年团队规模扩大到3000人以上。以百万、千万供货为目标提升产品交付能力,目标到2024年实现年营收超过100亿元。
4.4. 鲲鹏:最强ARM CPU 芯片,国产线打通王者归来
4.4.1. 华为计算生态底座,提供全品类服务
华为聚焦Kunpeng 处理器研发,带动各厂商发展。 Kunpeng处理器基于Armv8架构永久授权,处理器核、微架构和芯片均由华为自主研发设计。华为作为鲲鹏计算产业的成员,聚焦于发展Kunpeng处理器的核心能力,构筑Kunpeng处理器的业界领先地位,为产业提供算力底座。上下游厂商基于Kunpeng处理器发展自有品牌的产品和解决方案,和系统软件及行业应用厂商一起打造有竞争力的差异化解决方案。
鲲鹏芯片基于华为强大生态,为客户提供全品类服务。 华为鲲鹏计算产业生态繁荣,基于“硬件开放、软件开源、使能伙伴、发展人才”的生态发展策略,合作伙伴多达数千家。相比于其他国产CPU厂商,华为不仅仅能够提供CPU硬件产品,还能够提供数据库、操作系统、华为云等一系列产品,为客户提供“全家桶”服务。
4.4.2. 全球最强ARM ,流片问题有望解决
鲲鹏920 性能可比Intel 至强(Xeon )8180 ,满足中高端市场需求。 华为 2019 年 1 月对外发布鲲鹏 920 处理器,是业界最高性能ARM-based处理器,采用国产芯片唯一、最先进的 7nm 工艺,集成 64 个核心。在 SPEC 测试中,48 核的鲲鹏 920 与 Intel 至强8180 的性能相当,功耗低 20%,而 64 核的测试性能要优于至强8180。Intel 至强8180是Intel于2017年Q3推出的至强铂金系列产品,定位于高负荷的云端计算。总体来看,鲲鹏920满足除互联网等高性能要求场景外的中高端市场需求,如金融、电信等行业信创需求。
鲲鹏920 是全球最强ARM 芯片。 2020年6月,麒麟软件发布基于华为鲲鹏920 7260 CPU和银河麒麟操作系统V10的全球首个ARM架构SPEC CPU2017测试报告(鲲鹏920当期排名全球第11);2020年11月,麒麟软件再次更新发布基于鲲鹏920 4826集群的银河麒麟云SPEC Cloud IaaS 2018最新测试结果,取得全球第一的成绩。
我们预计2022 年国产28nm 产线有望调通,鲲鹏流片问题有望解决。 同时,我们预计2022年是行业信创大年,2023年行业信创有望迎来快速增长,如果鲲鹏产能问题得以解决,鲲鹏有望迎来快速发展。
4.5. 龙芯:转向自研指令集,布局信创和工控
4.5.1. 国产CPU 设计标杆,聚焦工控和信息化
国产CPU 设计领跑者之一,步入完全自主研发新阶段。 龙芯中科技术有限公司成立于2008年,坚持自主研发CPU芯片,采用Fabless模式,构建了独立于Wintel和AA体系的信息技术体系和产业生态。龙芯中科自研发初期即选择基于开放度较高的指令系统并结合自研的模式,形成了MIPS兼容指令系统LoongISA,2018 -2020 年,公司销售的主要产品基于 MIPS 指令系统。经过十余年的技术积累,龙芯中科于2020年推出了自主指令系统LoongArch(龙芯架构),进入了国产化的新阶段。
主要产品为信息化类和工控类芯片。 龙芯中科主要产品与服务包括工控MCU、SoC和信息化CPU处理器、配套芯片产品与基础软硬件解决方案。信息化类主要指桌面和服务器产品,工控类主要指嵌入式专用设备、工业控制与终端等。龙芯1号系列、龙芯2号系列主要面向工控类应用;龙芯3号系列主要面向信息化应用,其中部分面向高端工控类应用。配套芯片包括桥片及正在研发尚未实现销售的电源芯片、时钟芯片等,在工控类和信息化类领域均有应用。解决方案业务细分为硬件模块和技术服务两个部分。硬件模块业务的主要产品为基于龙芯处理器的开发板和验证模块。技术服务业务主要是公司提供的基于龙芯处理器的系统产品开发服务,目的是支持客户使用龙芯处理器。

关键信息基础设施领域需求提升推动营收快速增长。 龙芯中科2020 年信息化类芯片销售快速增长,主要系2020年*党**政信创市场需求提升;2021年营收为12.01亿元,同比增加10.99%,相比2020年增速放缓,主要系*党**政信创市场规模增速放缓以及信息化类芯片新系列切换到新指令系统LoongArch,需要一定磨合时间。
信息化类芯片为营收主要来源,工控类芯片营收增速加快。 由于新产品愈加符合关键信息基础设施领域的应用需求,2018-2020年信息化类芯片收入占比逐年上升。2021年信息化类芯片向使用LoongArch指令系统切换,短期客户磨合导致销售收入下滑。工控类芯片在已进入市场成熟阶段的行业领域,客户需求保持稳定增长,2021年增速加快,主要系在关键信息基础设施领域,随着政策的有力推动,客户对已在成熟行业应用的工控类芯片的需求增加,同时基于工控类芯片拓展开发的新解决方案陆续完成,带动了公司产品销量增加。
4.5.2. 完全自主指令系统构建独立生态,工控领域具备先发优势
区别于国内其他 CPU 设计企业多数采用的 IP 核授权或指令系统授权模式,龙芯是国产CPU设计厂商中从指令集、 IP 核、操作系统等基础软件均实现自主研发的企业 。
CPU产品性能国内领先,逐步缩小与海外差距。 基于LoongArch指令系统的龙芯3A5000已于2021年5月形成销售;2022年6月发布的龙芯3C5000处理器为16核的服务器处理器,峰值性能与典型ARM 64核处理器的峰值性能相当,并支持最高16路互连;此外3A6000的仿真跑分比3A5000系列提升了30%,浮点性跑分相比3A5000系列提升了60%,逼近商用领域市场主流产品水平。
工控领域的先入效应奠定了行业优势。 工控市场具有自主性要求高、生态壁垒小的特点,比较适合龙芯产品推广,成为公司早期产品的主要应用领域。工控类芯片对安全性、可靠性较高,需要企业理解工业需求,具有较高行业认知壁垒。一般企业进入工控市场需要5-10年,进入后需要保障10-20年的服务,市场壁垒高、客户粘性强,龙芯团队2006年就开始在涉及安全的工控领域拓展,是国产CPU厂商中,唯一布局工控领域的厂商,现在已具有抓住工控平台化机遇的能力。
工控产品广泛应用于多个领域。 龙芯工控类芯片产品主要应用于关键信息基础设施领域的控制和通讯系统。国内已有上百家主要工控和网络安全设备厂商推出了基于龙芯 CPU 的工控和网安产品,包括工业 PC、工业服务器、工业存储设备、DCS、PLC等。龙芯相关产品已经在发电、轨道交通和船舶运输控制系统等领域形成规模化应用或开展应用验证。龙芯通过积累十几年的经验做出了世界上领先的工控实时操作系统的图形系统,且具备能力将其进一步平台化。
4.6. 申威:技术完全自研,专用领域CPU 龙头
4.6.1. 由Alpha 转向自研,从超算走向通用
源于专用领域,超算性能全球第一。 为解决在国防和网络信息安全无“芯”可用的困境,国家于2003年创建国家高性能集成电路(上海)设计中心,负责对国产自主可控芯片进行设计开发,并将芯片命名为“申威”。2006年设计出具有自主微结构的申威1,从此申威走上了自研指令集的道路。2016年,搭载了申威SW26010神威 • 太湖之光的超级计算机获得全球第一名,其软件硬件均由申威自主设计。同年,成都申威科技有限责任公司成立,主要从事对申威处理器的产业化推广。
已形成多线程处理器、单核处理器、多核处理器三大产品线。 多线程处理器方面,公司产品为申威26010,主要用于超算。单核处理器方面,公司产品为申威111,产品已达到国军标B级标准,可以面向军工、工控等领域应用。多核处理器方面,公司具有221、411、421/421M等一系列产品,满足桌面和服务器领域需求。
4.6.2. 性能稳定安全,专用领域首选芯片
性能稳步提升。 在服务器领域,浮点运算算力相比于同期外国处理器毫不逊色。申威在研的432、443将分别采用*四代第**、第五代申威核心,综合性能将分别达到同期国际主流桌面CPU的60%和80%。此外,申威在研的3232为32核CPU,主要面向云计算、大数据领域,综合性能预计为同期英特尔主流服务器CPU的60%-70%。
技术安全,是专用领域首选。 作为专用领域的CPU供给商,出于安全性能以及知识产权角度,申威在研发出第一代基于Alpha指令集的CPU后,开始将指令集替换为自研的自主可控的申威64位指令集。因此,基于完全自主指令集架构的申威CPU研发能力不受美国制裁的限制和威胁,产品经过军工认证,可以为*队军**、*党**政机关等高机密、关键行业持续稳定提供支撑。
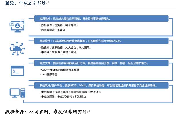
自主国产生态逐步构建。 国产处理器得以推广应用的关键在于生态的丰富与否。为应对这一问题,申威推出了自研的操作系统,实现了从处理器到操作系统,在到上层应用软件的国产化。现阶段而言,拥有了超强的硬件,数据处理和平台网络安全产品,申威CPU将大力发展各类申威处理器应用的研究和各种软件的适配,旨在打通行业上下游, 建立起完全自主可控的产业生态。
光合智控是一家以国产C86高性能中央处理器芯片为基础,为客户提供自主可控、国产替代信创解决方案的国家级高新技术企业。 核心技术团队均来自国内头部软硬件公司及上市公司,公司通过技术赋能助力企业客户及合作伙伴提升效率创造价值,守卫数据安全网络安全。 为中华民族的伟大复兴提供可信算力保障。 商务合作、产品咨询等请私信留言,我们收到消息后会第一时间为您答复!
