在君马汽车19年3月的最后一条微博下,有三十几条评论,大部分都是投诉和维权的。君马汽车19年6月之后经销商渠道全面瘫痪,购车消费者的保修问题,投诉无门。

根据车主们的反馈情况,现在君马不仅经销商渠道的维修断了,而且连官方配件都买不到,只能从网上买一些野路子配件自己去修理厂修。
01 众泰亏到母公司也补不上窟窿
君马作为众泰汽车的全资子公司,这样的情况也折射出目前这家在A股上市公司的境地:2019年爆亏93亿元,亏损额仅次于蔚来汽车,距离破产一步之遥。股价已经从最高时候的18块钱,跌倒了现在的不到2块钱。
而且之前给它输过血的母公司铁牛集团也不太行了。
最近众泰汽车发布了证监局对铁牛集团有限公司采取责令改正措施决定的整改报告。
根据铁牛集团与众泰汽车签署的《盈利预测补偿协议》及其补充协议:铁牛集团承诺永康众泰汽车有限公司 2018 年经审计的扣除非经常性损益后归母公司净利润不低于人民币 16.1 亿元,如未达承诺业绩,将对众泰汽车进行补偿,且优先选择股份补偿。
2018 年永康众泰汽车有限公司经审计的扣除非经常性损益后归母公司净利润为-4.91 亿元,完成业绩承诺的-30.52%。按照《补偿协议》约定,铁牛集团应向众泰汽车补偿股份 468,469,734 股。

因为其持有众泰汽车的股份因为欠钱被冻结,现金也不够,所以最近被逼无奈只能卖几套房,然后用现金注入众泰汽车。
很有意思,海马汽车就是靠着卖房保的壳,现在众泰汽车和它的母公司铁牛集团亦是如此。也难怪中国股市一直都在3000点左右转悠,因为支撑资本繁荣的背后逻辑都是强硬的实业,而中国汽车制造业的底牌,大多居然都是被资本炒高的房地产。
02 众泰从根上来说就是个资本故事会
要说起根源来,众泰汽车这从最开始就是个金刚套,把韭菜们套的欲仙欲死。
众泰汽车是铁牛集团旗下的子公司,一直在中国汽车市场是一个平平无奇的小角色,直到后来突然有一天被打通了任督二脉。2016年10月10日,众泰后来“享誉世界”的车型SR9上市。这台保时捷Macan 1:1高仿精品车,一炮成名当选汽车界第一代网红,街头巷尾对它的讨论也是津津乐道:“自主品牌抄袭的底线在哪?”

即便如此,这台车迅速收割了四五线城市消费者,让众泰汽车的知名度和销量都直线上升。膨胀速度比同时期同样收割四五线城市的拼多多还快。

各种渣男开改装众泰“骗睡”好几个姑娘的新闻,到去年还时有发生。收藏家说:一个艺术品的价格,取决于他被人们谈论的次数。资本市场亦是如此。
在2017年3月份,铁牛集团旗下的众泰汽车借壳还是铁牛集团旗下的金马股份成功上市,实际资产只有22亿的众泰汽车,上市后的市值116亿。
铁牛集团为众泰汽车背书了80多亿的商誉。
商誉这个东西比较好理解,就是当一家公司有着非常强劲的潜力,以后绝对是明日之星,但是目前的实际资产和盈利能力非常比较一般,所以在并购的时候,就会先把这部分价值预估出来。这也是不少公司都是靠讲故事撑市值的原因。
用书本上的话说就是,在企业合并时,它是购买企业投资成本超过被并企业净资产公允价值的差额。

当时的众泰因为高仿保时捷的SR9在汽车界脱颖而出,成为了汽车界的故事大王。所以铁牛集团在众泰汽车上市时候承诺,如果众泰汽车2016-2019年扣非净利润分别低于12.1亿元、14.1亿元、16.1亿元、16.1亿元,铁牛集团将做出业绩承诺补偿。
铁牛集团的意思是,众泰汽车绝对值这个钱,股民请放心买股票,如果它以后“萎”了,这个锅我来背。
然后还有一堆“业内人士”出来安抚民众:最开始日本车也是靠抄袭起家的,这都是原始资本积累的必经阶段,未来定会走出一条自主研发的强国之路。毕竟腾讯百度皆是如此过来的。
03 买众泰车和买众泰股票的,一个都跑不了
这次文章开头提到的证监局对铁牛集团有限公司采取责令改正措施决定的整改报告,就是在督促铁牛集团先把2018年的钱补上再说。
2017年众泰汽车净利润12.56亿,就跟对赌目标差了1亿多,铁牛集团已经用股票补了。2018年众泰汽车利润跌到了8亿,跟对赌目标差了8个亿,铁牛集团就已经要卖房补了。2019年众泰汽车亏损92.94亿,跟对赌目标差了将近110亿。让铁牛集团所有员工都兼职去跑外卖,估计也补不上这么多钱了。
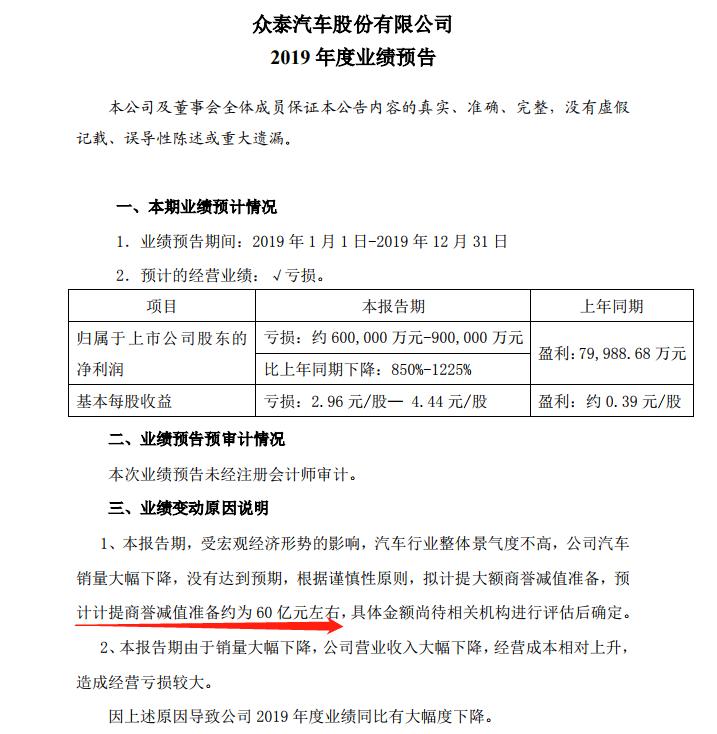
所以在众泰汽车2019年的年报中,拟计提大额商誉减值准备,预计计提商誉减值准备约为60亿元左右。随着这些年众泰汽车的缩水,商誉已经从80多亿减到了现在的62.59亿,相当于直接这次众泰汽车直接把商誉清零了。

毕竟众泰汽车现在这种情况,早就没有任何商誉可言了。这对于资本市场来说是惊天大雷,基本把股票价格压到永无翻身之日了。空留下一群“高位站岗”的信徒们。
最关键的是,众泰汽车拿着抄袭得来的原始资本,没有走向日本车企研究技术的下一步,而是平摊开来复制了无数的众泰:君马、汉腾、汉龙、大乘。
这些众泰家族品牌的质量都是有着家族式的标准,没放过每一个买车的消费者。

这时候众泰韭菜们再一看,原来老板们早就质押了股票套现跑了。买车和买股票的消费者和投资者,一个也没跑了。