
作者丨大欣宜
文章来源丨宜说财研社
最近有朋友问我:某某突然出了车祸,人就这样一下没了,这一家大小该怎么办啊?意外真的是说来就来了,我是不是应该买一个意外险呀?
当然应该,不确定的事情,要用保险来转移风险。每当周围有人突发意外,我们都会不自觉地联想到自己,联想到自己的家人。
但是不是随便买个意外险就好了呢?
当然不是。目前很多人对意外险有很大的误解,将意外伤害险和意外医疗险混淆,认为只要发生意外,保险公司理应承担起包括医疗在内的所有责任。
让我们一起来了解下意外险吧!
01
什么是意外险 ?
意外险分为两种,一种是意外伤害险,另一种是意外医疗险。
是不是有点晕乎乎?
简单点理解就是:意外伤害险是保大意外的,例如缺胳膊断腿这种,对我们的生活造成永久影响的伤残或身故;意外医疗险是保小意外的,例如磕磕碰碰,严重点骨折但能好,这种不会对生活造成永久影响的受伤。
这两种险,虽同为意外险,但在对因意外事故引起的伤害进行赔付时差别很大。
一、意外伤害险
意外伤害险的保险责任通常包含 意外身故 和 意外伤残 ,比如烧伤、残疾、死亡等条件下,保险公司予以赔付, 受益人一次性拿到约定的保险金 。

比如上面这种交通意外保险,一般都是意外伤害险。被保险人乘坐商业运营的交通工具发生意外,必须到达伤残或身故才赔付,如果没有,那么产生的医疗费用需要被保险人自己承担的!
二、意外医疗险
意外医疗险的保险责任通常含有 因意外事故产生的门诊、急诊医疗费、住院费等 ,被保险人因意外原因受到了身体伤害,并由此产生医药费用开支后,保险公司按照合同约定给予 实报实销,每次报销设有上限。
三、意外综合险
意外综合险,是上面二者结合的产物, 既包括意外伤害险也包括意外医疗险 。但是有些意外综合险*绑捆**了很多你不一定会用不到、或者跟我们保单有重复赔偿的项目,要么保费溢价多,要么保额过低。

例如上面这个产品,我们看个最厉害的尊享款,意外伤害医疗保额有6万,看似不错,可是,意外身故只有50万……50万的保额对于很多人来说都不够啊,怎么办?多买几份?买个6份有300万的保额了,但是意外伤害医疗也有36万了,这么多医疗花费早就能从医疗险里面报掉了。所以是不是很鸡肋?
02
买意外险需要注意什么 ?
我们购买意外险时,不能随便挑个便宜的,就仓促下手,因为里面还是有点学问的。购买意外险的注意事项,大欣宜也总结了几个:
一、职业要求
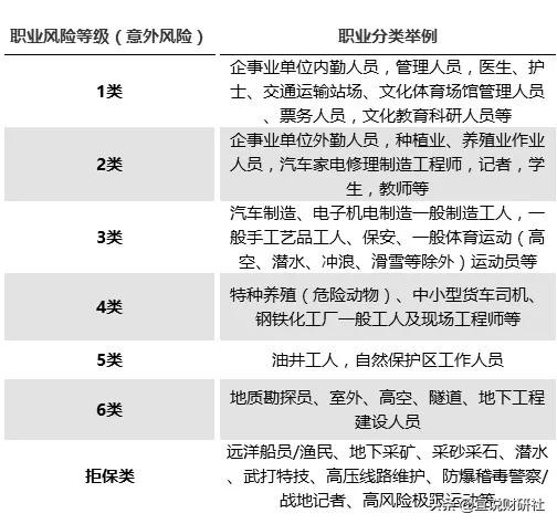
意外险对健康要求不严格,能正常生活都能买。但意外险对职业要求比较严格,因为不同职业,发生意外的概率不同。
一般来说,意外险将职业划分为1-6类:

意外险的基本保费一般只针对1-4类职业,高危职业要么不能买,要么加保费。高危职业有专门的保险,保费率自然高一些。如果是拒保的高危职业,即使强行投保,将来也容易引起纠纷。
所以,不要让你的业务员乱填你的职业。
二、投保须知
投保须知会列明一些注意事项,包含这款意外险的保障范围。
比如说以下这款产品的投保须知,对年龄、职业还有地域都进行了限制。

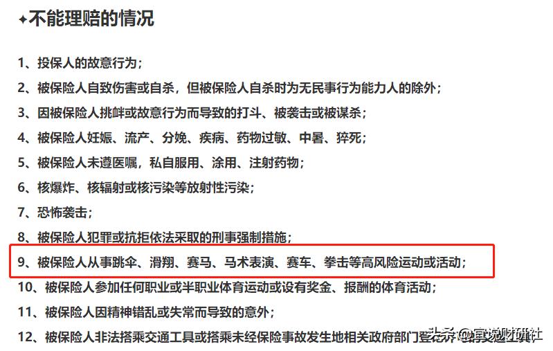
三、免责条款
免责条款会直接写明哪些情况不能赔,买任何保险都要看仔细看这一项哦。
比如以下这款产品的免责条款:对一些高风险运动或活动进行了限制,如果发生意外,这些项目不会得到赔付。想要转嫁风险,就需要寻找可以专门赔付这项的意外险。

除此之外,还有很多可能涉及的免赔责任,例如“猝死”(现代加班族的普遍担忧),有些不保猝死(比如上述这款),有些保猝死(猝死也分时间起点)。
四、保费
第一,意外险相较于我们其他的保险,保费率比较低。在意外险里面,同样的购买门槛,意外伤害险往往又比意外医疗险的便宜,因为意外医疗小磕小碰都能赔,出险率高。
第二,意外险纯粹就是买个*率赔**,按理说区别不大,但市面上的保费还是能千差万别,为什么?越贵的一般保障范围越广、免责条款越少,有些意外伤害险提供返还型保费模式,甚至还有意外伤害收入损失。
所以购买时还是不要以价格优先,而是仔细了解产品特点。现在很多小保险公司,为了竞争,产品噱头很足还很便宜,但可能一点也不实用。
03
意外险有没有必要买 ?
关于要不要买意外险,大家往往会有这些疑问:
Q1
我有寿险还有必要买意外伤害险吗?
有必要。
虽然二者在保障内容上有重合的部分——意外造成的身故,但:
第一,意外险的杠杆比储蓄型的寿险高,其实不用多少保费就能买到跟储蓄型寿险一样的保额,对于家庭经济支柱来说,是一个放大保额杠杆的好办法。
第二,寿险虽然能保障所有情况下的身故,但对于伤残是不保的。然而伤残往往会导致一个长期护理的需求、失去收入能力的需求,同样需要有个相关保障。
Q2
我有医疗险还有必要买意外医疗险吗?
如果你买的医疗险保障责任不够覆盖意外医疗的部分,就有必要。
虽然二者在保障内容上有重合的部分——意外造成的住院花费,但:
第一,百万医疗险和住院医疗险仅保障因疾病/意外产生的住院医疗费用(即便报销急诊门诊也是跟这次住院有关的才报),而意外医疗险除了保障意外住院之外,还保障意外门诊、急诊,甚至有的报销物理治疗等。
第二,我们买的百万医疗险往往有1万的免赔额(低一点的也有5千),但一些因为意外导致的扭伤、碰伤一般医疗费用不高,在免赔额以内,无法报销。如果有意外医疗险,就可以进行报销。
END
本文系宜说财研社独家原创,未经授权,不得转载,侵权必究。
关于作者大欣宜:
世界五百强保险公司财富管理副总监
财务策划师丨AFP
全球百万圆桌会会员丨MDRT
全球百万圆桌会超级会员丨COT
从业六年已为上百个中高产家庭配置香港保险及境外投资