突发!突发!突发!重要的事情说三遍。
最近关于深圳保障房的话题讨论非常火爆
政府“十四五”调整供应规模由54万增加至74万
集中开工57个项目总计3.9万套保障房工程
等等等……………
最近又出一则重磅新规:当您租住深圳保障房时,有关部门会核查您的收入和财产(如汽车、股票、其他资产等),如果你的收入、财产超标将被腾退出公租房,如果不想退出可以加租继续租住。此消息一出整个深圳都沸腾啦!往下看看什么回事!
深圳有关部门以后估计要严查公共租赁住房申请人的财产和收入 ,发现超标的要应当在发现之日起三个月内腾退公租房。
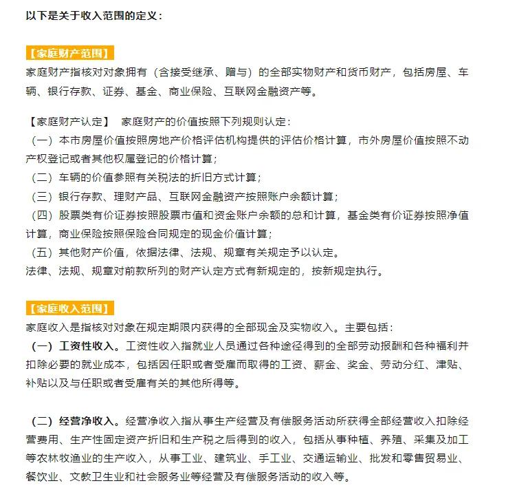
昨天下午深圳市住建局发布关于公开征求《深圳市公共租赁住房申请家庭经济状况核对和认定实施细则(征求意见稿)》的意见通告。具体的规则如下图所示。
人们比较关心的是这个超标标的准是什么?毕竟很多人申请通过了,完成入住之后基本上都安定下来了,小孩子上学也搞定了,半路退房肯定给生活带来不便。我相信是有部分人入住之后一两年事业有成就,收入增加了会超标。那么重点来了如下所示:
申请人和共同申请人在承租期间有下列情形之一的,应当自发生之日起三个月以内腾退公共租赁住房:
(一)全部家庭成员户籍均迁出本市;
(二)因购买、继承、接受赠与、婚姻状况变化等在本市拥有自有住房的;
(三)在本市和国内其他地区享受其他住房保障优惠政策的;
(四)续租时其他条件符合,但家庭收入财产超过公共租赁住房收入财产限额。
当然你觉得不方便腾退和搬出也可以加房租再继续租住。主要条件要求如下所示:
确有居住需求不能腾退的,按照以下规定执行:
一 、家庭人均年可支配收入和家庭财产总额超过公共租赁住房收入财产限额,但家庭人均年可支配收入不超过上一年度深圳市居民人均可支配收入的, 租金按照市场参考租金的百分之六十左右计收;
二 、家庭人均年可支配收入超过上一年度深圳市居民人均可支配收入的,给予三年过渡期, 租金按照市场参考租金的百分之六十左右计收, 过渡期满后按照市场参考租金计收。
同时, 对特殊家庭和有三个以上未满十八周岁子女的家庭进入选房入围名单的,区主管部门应当在同等条件下安排优先选房。这个还蛮好的。
那么2022年深圳人均收入多少呢?根据国家统计局深圳调查队发布了深圳2022年国民经济和社会发展统计公报。公报显示,2022年深圳地区生产总值32387.68亿元,比上年增长3.3%。 全年全市居民人均可支配收入72718元,比上年增长2.6%
好啦!以上的分析基本上都一一列出来问题了,下面就是敲黑板的时候了。您觉得深圳市这份意见稿 ,一旦落地实施的话,会对深圳的房地产市场、房租市场、居民福祉等方面带来哪些影响?可以发表一下自己的看法和意见。笔者认为深圳又走在了全国前列大胆试验和创新,先行先试示范。这个细则让经济社会发展成果惠及每一位市民。让更多的深圳市民都可以享受到深圳的发展成果。最后不管是成功还是失败都对我国住房改革起到重大推进作用。更多的房源供应导向低收入群体和困难群体,社会底层人民将会得到更大的获得感和幸福感。毕竟社会底层人民是城市安全、顺畅、稳定运行的保障人群。没有外卖小哥、快递小哥、环卫工人、社区工作人员等城市也无法运行。
但是笔者也担心自己的几个朋友之前租了保障房,家里有老有小搬进去住也有几年了。现在也基本上事业有成收入肯定是涨了不少,大概率会超标,不知道这种情况下他们是否接受涨房租?
需要指出的是,再好的改革制度都有其不足之处,关键是有完善的监督、监管制度才能做到尽可能的公平公正,避免再出现“北极鲶鱼”事件。

公告

细则

细则



