本文汇集了增值税、消费税、企业所得税、个人所得税、车船税、车辆购置税、耕地占用税、资源税、契税、城市维护建设税、房产税、城镇土地使用税、印花税、烟叶税、关税、环保税、土地增值税、船舶吨税、教育费附加、地方教育附加、文化事业建设费等21个税种的纳税义务发生时间。
增值税
一、基本规定
增值税纳税义务发生时间:
(一)发生应税销售行为,为收讫销售款项或者取得索取销售款项凭据的当天;先开具发票的,为开具发票的当天。
(二)进口货物,为报关进口的当天。
增值税扣缴义务发生时间为纳税人增值税纳税义务发生的当天。
政策依据:《中华人民共和国增值税暂行条例》
二、销售货物
(一)采取直接收款方式销售货物,不论货物是否发出,均为收到销售款或者取得索取销售款凭据的当天;
自2011年8月1日起,纳税人生产经营活动中采取直接收款方式销售货物,已将货物移送对方并暂估销售收入入账,但既未取得销售款或取得索取销售款凭据也未开具销售发票的,其增值税纳税义务发生时间为取得销售款或取得索取销售款凭据的当天;先开具发票的,为开具发票的当天。
(二)采取托收承付和委托银行收款方式销售货物,为发出货物并办妥托收手续的当天;
(三)采取赊销和分期收款方式销售货物,为书面合同约定的收款日期的当天,无书面合同的或者书面合同没有约定收款日期的,为货物发出的当天;
(四)采取预收货款方式销售货物,为货物发出的当天,但生产销售生产工期超过12个月的大型机械设备、船舶、飞机等货物,为收到预收款或者书面合同约定的收款日期的当天;
(五)委托其他纳税人代销货物,为收到代销单位的代销清单或者收到全部或者部分货款的当天。未收到代销清单及货款的,为发出代销货物满180天的当天;
(六)纳税人发生本细则第四条第(三)项至第(八)项所列视同销售货物行为,为货物移送的当天。
政策依据:
1、《中华人民共和国增值税暂行条例实施细则》
2、《国家税务总局关于增值税纳税义务发生时间有关问题的公告》(国家税务总局公告2011年第40号)
三、销售劳务
销售应税劳务,为提供劳务同时收讫销售款或者取得索取销售款的凭据的当天。
政策依据:《中华人民共和国增值税暂行条例实施细则》
四、销售应税服务
(一)纳税人发生应税行为并收讫销售款项或者取得索取销售款项凭据的当天;先开具发票的,为开具发票的当天。
收讫销售款项,是指纳税人销售服务、无形资产、不动产过程中或者完成后收到款项。
取得索取销售款项凭据的当天,是指书面合同确定的付款日期;未签订书面合同或者书面合同未确定付款日期的,为服务、无形资产转让完成的当天或者不动产权属变更的当天。
(二)纳税人提供建筑服务(自2017年7月1日起废止)、租赁服务采取预收款方式的,其纳税义务发生时间为收到预收款的当天。
(三)纳税人从事金融商品转让的,为金融商品所有权转移的当天。
(五)增值税扣缴义务发生时间为纳税人增值税纳税义务发生的当天。
政策依据:
1、《营业税改征增值税试点实施办法》(财税〔2016〕36号附件1)
2、《关于建筑服务等营改增试点政策的通知》(财税〔2017〕58号)
五、货物代销
1、将货物交付其他单位或者个人代销;
2、销售代销货物。
企业在委托代销货物的过程中,无代销清单纳税义务发生时间的确定:
(一)纳税人以代销方式销售货物,在收到代销清单前已收到全部或部分货款的,其纳税义务发生时间为收到全部或部分货款的当天。
(二)对于发出代销商品超过180天仍未收到代销清单及货款的,视同销售实现,一律征收增值税,其纳税义务发生时间为发出代销商品满180天的当天。
政策依据:
1、《增值税暂行条例实施细则》
2、《财政部国家税务总局关于增值税若干政策的通知》(财税〔2005〕165号)
六、货物视同销售:
(三)设有两个以上机构并实行统一核算的纳税人,将货物从一个机构移送其他机构用于销售,但相关机构设在同一县(市)的除外;
(四)将自产或者委托加工的货物用于非增值税应税项目;
(五)将自产、委托加工的货物用于集体福利或者个人消费;
(六)将自产、委托加工或者购进的货物作为投资,提供给其他单位或者个体工商户;
(七)将自产、委托加工或者购进的货物分配给股东或者投资者;
(八)将自产、委托加工或者购进的货物无偿赠送其他单位或者个人。
纳税人发生本细则第四条第(三)项至第(八)项所列视同销售货物行为,为货物移送的当天。
政策依据:《增值税暂行条例实施细则》
七、服务视同销售:
下列情形视同销售服务、无形资产或者不动产:
(一)单位或者个体工商户向其他单位或者个人无偿提供服务,但用于公益事业或者以社会公众为对象的除外。
(二)单位或者个人向其他单位或者个人无偿转让无形资产或者不动产,但用于公益事业或者以社会公众为对象的除外。
(三)财政部和国家税务总局规定的其他情形。
纳税人发生本办法第十四条规定情形的,其纳税义务发生时间为服务、无形资产转让完成的当天或者不动产权属变更的当天。
政策依据:《营业税改征增值税试点实施办法》(财税〔2016〕36号附件1)
八、*款贷**服务:
金融企业发放*款贷**后,自结息日起90天内发生的应收未收利息按现行规定缴纳增值税,自结息日起90天后发生的应收未收利息暂不缴纳增值税,待实际收到利息时按规定缴纳增值税。
上述所称金融企业,是指银行(包括国有、集体、股份制、合资、外资银行以及其他所有制形式的银行)、城市信用社、农村信用社、信托投资公司、财务公司。
政策依据:《营业税改征增值税试点实施办法》(财税〔2016〕36号附件1)
证券公司、保险公司、金融租赁公司、证券基金管理公司、证券投资基金以及其他经人民银行、银监会、证监会、保监会批准成立且经营金融保险业务的机构发放*款贷**后,自结息日起90天内发生的应收未收利息按现行规定缴纳增值税,自结息日起90天后发生的应收未收利息暂不缴纳增值税,待实际收到利息时按规定缴纳增值税。
政策依据:《财政部 国家税务总局关于明确金融 房地产开发 教育辅助服务等增值税政策的通知》(财税〔2016〕140号)
银行提供*款贷**服务按期计收利息的,结息日当日计收的全部利息收入,均应计入结息日所属期的销售额,按照现行规定计算缴纳增值税。
政策解读:关于*款贷**服务的纳税义务发生时间问题 纳税人提供*款贷**服务,一般按月或按季结息。公告明确了纳税人结息日确认的利息收入如何确定增值税纳税义务发生时间问题。
政策依据:《国家税务总局关于营改增试点若干征管问题的公告》(2016年第53号)
九、建筑服务扣押质保金:
纳税人提供建筑服务,被工程发包方从应支付的工程款中扣押的质押金、保证金,未开具发票的,以纳税人实际收到质押金、保证金的当天为纳税义务发生时间。
政策依据:《国家税务总局关于在境外提供建筑服务等有关问题的公告》(2016年第69号)
十、电力产品:
发、供电企业销售电力产品的纳税义务发生时间的具体规定如下:
(一)发电企业和其他企事业单位销售电力产品的纳税义务发生时间为电力上网并开具确认单据的当天。
(二)供电企业采取直接收取电费结算方式的,销售对象属于企事业单位,为开具发票的当天;属于居民个人,为开具电费缴纳凭证的当天。
(三)供电企业采取预收电费结算方式的,为发行电量的当天。
(四)发、供电企业将电力产品用于非应税项目、集体福利、个人消费,为发出电量的当天。
(五)发、供电企业之间互供电力,为双方核对计数量,开具抄表确认单据的当天。
(六)发、供电企业销售电力产品以外其他货物,其纳税义务发生时间按《中华人民共和国增值税暂行条例》及其实施细则的有关规定执行。
政策依据:《电力产品增值税征收管理办法》(国家税务总局令第10号)
十一、油气田企业:
油气田企业为生产原油、天然气提供的生产性劳务的纳税义务发生时间为油气田企业收讫劳务收入款或者取得索取劳务收入款项凭据的当天;先开具发票的,为开具发票的当天。
政策依据:《财政部 国家税务总局关于印发<油气田企业增值税管理办法>的通知》(财税〔2009〕8号)
十二、进口货物:
纳税人进口货物,为报关进口的当天。
政策依据:《中华人民共和国增值税暂行条例》
消费税
一、基本规定:
纳税人生产的应税消费品,于纳税人销售时纳税。纳税人自产自用的应税消费品,用于连续生产应税消费品的,不纳税;用于其他方面的,于移送使用时纳税。
委托加工的应税消费品,除受托方为个人外,由受托方在向委托方交货时代收*缴税代**款。委托加工的应税消费品,委托方用于连续生产应税消费品的,所纳税款准予按规定抵扣。
进口的应税消费品,于报关进口时纳税。
政策依据:《中华人民共和国消费税暂行条例》
二、生产销售应税消费品
纳税人销售应税消费品的,按不同的销售结算方式分别为:
1. 采取赊销和分期收款结算方式的,为书面合同约定的收款日期的当天,书面合同没有约定收款日期或者无书面合同的,为发出应税消费品的当天;
2.采取预收货款结算方式的,为发出应税消费品的当天;
3.采取托收承付和委托银行收款方式的,为发出应税消费品并办妥托收手续的当天;
4.采取其他结算方式的,为收讫销售款或者取得索取销售款凭据的当天。
政策依据:《中华人民共和国消费税暂行条例实施细则》
三、自产自用应税消费品
纳税人自产自用应税消费品的,为移送使用的当天。
四、委托加工应税消费品
纳税人委托加工应税消费品的,为纳税人提货的当天。
委托加工的应税消费品直接出售的,不再缴纳消费税.委托个人加工的应税消费品,由委托方收回后缴纳消费税。
委托方将收回的应税消费品,以不高于受托方的计税价格出售的,为直接出售,不再缴纳消费税;委托方以高于受托方的计税价格出售的,不属于直接出售,需按照规定申报缴纳消费税,在计税时准予扣除受托方已代收代缴的消费税。
五、进口应税消费品
纳税人进口应税消费品的,为报关进口的当天。
政策依据:《中华人民共和国消费税暂行条例实施细则》
六、金银首饰
纳税人销售金银首饰,其纳税义务发生时间为收讫销货款或取得索取销货款凭据的当天;用于馈赠、赞助、集资、广告、样品、职工福利、奖励等方面的金银首饰,其纳税义务发生时间为移送的当天;带料加工、翻新改制的金银首饰,其纳税义务发生时间为受托方交货的当天。
政策依据:《财政部 国家税务总局关于调整金银首饰消费税纳税环节有关问题的通知》((1994)财税字第95号)
七、自产石脑油连续生产
生产企业将自产石脑油用于本企业连续生产汽油等应税消费品的,不缴纳消费税;用于连续生产乙烯等非应税消费品或其他方面的,于移送使用时缴纳消费税。
政策依据:《财政部 国家税务总局关于调整和完善消费税政策的通知》(财税〔2006〕33号)
企业所得税
一、基本原则
企业应纳税所得额的计算,以权责发生制为原则,属于当期的收入和费用,不论款项是否收付,均作为当期的收入和费用;不属于当期的收入和费用,即使款项已经在当期收付,均不作为当期的收入和费用。本条例和国务院财政、税务主管部门另有规定的除外。
政策依据:《中华人民共和国企业所得税法实施条例》
二、一般销售收入
除企业所得税法及实施条例另有规定外,企业销售收入的确认,必须遵循权责发生制原则和实质重于形式原则。
(一)企业销售商品同时满足下列条件的,应确认收入的实现:
1.商品销售合同已经签订,企业已将商品所有权相关的主要风险和报酬转移给购货方;
2.企业对已售出的商品既没有保留通常与所有权相联系的继续管理权,也没有实施有效控制;
3.收入的金额能够可靠地计量;
4.已发生或将发生的销售方的成本能够可靠地核算。
(二)符合上款收入确认条件,采取下列商品销售方式的,应按以下规定确认收入实现时间:
1.销售商品采用托收承付方式的,在办妥托收手续时确认收入。
2.销售商品采取预收款方式的,在发出商品时确认收入。
3.销售商品需要安装和检验的,在购买方接受商品以及安装和检验完毕时确认收入。如果安装程序比较简单,可在发出商品时确认收入。 4.销售商品采用支付手续费方式委托代销的,在收到代销清单时确认收入。
(三)采用售后回购方式销售商品的,销售的商品按售价确认收入,回购的商品作为购进商品处理。有证据表明不符合销售收入确认条件的,如以销售商品方式进行融资,收到的款项应确认为负债,回购价格大于原售价的,差额应在回购期间确认为利息费用。
(四)销售商品以旧换新的,销售商品应当按照销售商品收入确认条件确认收入,回收的商品作为购进商品处理。
(五)企业为促进商品销售而在商品价格上给予的价格扣除属于商业折扣,商品销售涉及商业折扣的,应当按照扣除商业折扣后的金额确定销售商品收入金额。债权人为鼓励债务人在规定的期限内付款而向债务人提供的债务扣除属于现金折扣,销售商品涉及现金折扣的,应当按扣除现金折扣前的金额确定销售商品收入金额,现金折扣在实际发生时作为财务费用扣除。企业因售出商品的质量不合格等原因而在售价上给的减让属于销售折让;企业因售出商品质量、品种不符合要求等原因而发生的退货属于销售退回。企业已经确认销售收入的售出商品发生销售折让和销售退回,应当在发生当期冲减当期销售商品收入。
政策依据:《国家税务总局关于确认企业所得税收入若干问题的通知》(国税函〔2008〕875号)
三、分期确认收入
企业的下列生产经营业务可以分期确认收入的实现:
(一)以分期收款方式销售货物的,按照合同约定的收款日期确认收入的实现;
(二)企业受托加工制造大型机械设备、船舶、飞机,以及从事建筑、安装、装配工程业务或者提供其他劳务等,持续时间超过12个月的,按照纳税年度内完工进度或者完成的工作量确认收入的实现。
第二十四条采取产品分成方式取得收入的,按照企业分得产品的日期确认收入的实现,其收入额按照产品的公允价值确定。
政策依据:《中华人民共和国企业所得税法实施条例》
四、接受捐赠收入
企业所得税法第六条第(八)项所称接受捐赠收入,是指企业接受的来自其他企业、组织或者个人无偿给予的货币性资产、非货币性资产。
接受捐赠收入,按照实际收到捐赠资产的日期确认收入的实现。
政策依据:《中华人民共和国企业所得税法实施条例》
五、提供劳务收入
企业在各个纳税期末,提供劳务交易的结果能够可靠估计的,应采用完工进度(完工百分比)法确认提供劳务收入。
(一)提供劳务交易的结果能够可靠估计,是指同时满足下列条件:
1.收入的金额能够可靠地计量;
2.交易的完工进度能够可靠地确定;
3.交易中已发生和将发生的成本能够可靠地核算。
(二)企业提供劳务完工进度的确定,可选用下列方法:
1.已完工作的测量;
2.已提供劳务占劳务总量的比例;
3.发生成本占总成本的比例。
(三)企业应按照从接受劳务方已收或应收的合同或协议价款确定劳务收入总额,根据纳税期末提供劳务收入总额乘以完工进度扣除以前纳税年度累计已确认提供劳务收入后的金额,确认为当期劳务收入;同时,按照提供劳务估计总成本乘以完工进度扣除以前纳税期间累计已确认劳务成本后的金额,结转为当期劳务成本。
(四)下列提供劳务满足收入确认条件的,应按规定确认收入:
1.安装费。应根据安装完工进度确认收入。安装工作是商品销售附带条件的,安装费在确认商品销售实现时确认收入。
2.宣传媒介的收费。应在相关的广告或商业行为出现于公众面前时确认收入。广告的制作费,应根据制作广告的完工进度确认收入。
3.软件费。为特定客户开发软件的收费,应根据开发的完工进度确认收入。
4.服务费。包含在商品售价内可区分的服务费,在提供服务的期间分期确认收入。
5.艺术表演、招待宴会和其他特殊活动的收费。在相关活动发生时确认收入。收费涉及几项活动的,预收的款项应合理分配给每项活动,分别确认收入。
6.会员费。申请入会或加入会员,只允许取得会籍,所有其他服务或商品都要另行收费的,在取得该会员费时确认收入。申请入会或加入会员后,会员在会员期内不再付费就可得到各种服务或商品,或者以低于非会员的价格销售商品或提供服务的,该会员费应在整个受益期内分期确认收入。
7.特许权费。属于提供设备和其他有形资产的特许权费,在交付资产或转移资产所有权时确认收入;属于提供初始及后续服务的特许权费,在提供服务时确认收入。
8.劳务费。长期为客户提供重复的劳务收取的劳务费,在相关劳务活动发生时确认收入。
政策依据:《国家税务总局关于确认企业所得税收入若干问题的通知》(国税函〔2008〕875号)
六、利息收入
企业所得税法第六条第(五)项所称利息收入,是指企业将资金提供他人使用但不构成权益性投资,或者因他人占用本企业资金取得的收入,包括存款利息、*款贷**利息、债券利息、欠款利息等收入。
利息收入,按照合同约定的债务人应付利息的日期确认收入的实现。
政策依据:《中华人民共和国企业所得税法实施条例》
(一)金融企业按规定发放的*款贷**,属于未逾期*款贷**(含展期,下同),应根据先收利息后收本金的原则,按*款贷**合同确认的利率和结算利息的期限计算利息,并于债务人应付利息的日期确认收入的实现;属于逾期*款贷**,其逾期后发生的应收利息,应于实际收到的日期,或者虽未实际收到,但会计上确认为利息收入的日期,确认收入的实现。
(二)金融企业已确认为利息收入的应收利息,逾期90天仍未收回,且会计上已冲减了当期利息收入的,准予抵扣当期应纳税所得额。
(三)金融企业已冲减了利息收入的应收未收利息,以后年度收回时,应计入当期应纳税所得额计算纳税。
政策依据:《国家税务总局关于金融企业*款贷**利息收入确认问题的公告》(国家税务总局公告2010年第23号)
国债利息收入时间确认:
1.根据企业所得税法实施条例第十八条的规定,企业投资国债从国务院财政部门(以下简称发行者)取得的国债利息收入,应以国债发行时约定应付利息的日期,确认利息收入的实现。
2.企业转让国债,应在国债转让收入确认时确认利息收入的实现。
政策依据:《国家税务总局关于企业国债投资业务企业所得税处理问题的公告》(国家税务总局公告2011年第36号)
七、房地产销售收入
其一、完工条件
第三条企业房地产开发经营业务包括土地的开发,建造、销售住宅、商业用房以及其他建筑物、附着物、配套设施等开发产品。除土地开发之外,其他开发产品符合下列条件之一的,应视为已经完工:
1.开发产品竣工证明材料已报房地产管理部门备案。
2.开发产品已开始投入使用。
3.开发产品已取得了初始产权证明。
政策依据:国家税务总局关于印发《房地产开发经营业务企业所得税处理办法》的通知(国税发〔2009〕31号)
根据《国家税务总局关于房地产开发经营业务征收企业所得税问题的通知》(国税发[2006]31号)规定精神和《国家税务总局关于印发〈房地产开发经营业务企业所得税处理办法〉的通知》(国税发[2009]31号)第三条规定,房地产开发企业建造、开发的开发产品,无论工程质量是否通过验收合格,或是否办理完工(竣工)备案手续以及会计决算手续,当企业开始办理开发产品交付手续(包括入住手续)、或已开始实际投入使用时,为开发产品开始投入使用,应视为开发产品已经完工。房地产开发企业应按规定及时结算开发产品计税成本,并计算企业当年度应纳税所得额。
政策依据:《国家税务总局关于房地产开发企业开发产品完工条件确认问题的通知》(国税函〔2010〕201号)
其二:收入范围
第五条 开发产品销售收入的范围为销售开发产品过程中取得的全部价款,包括现金、现金等价物及其他经济利益。企业代有关部门、单位和企业收取的各种基金、费用和附加等,凡纳入开发产品价内或由企业开具发票的,应按规定全部确认为销售收入;未纳入开发产品价内并由企业之外的其他收取部门、单位开具发票的,可作为代收代缴款项进行管理。
政策依据:国家税务总局关于印发《房地产开发经营业务企业所得税处理办法》的通知(国税发〔2009〕31号)
其三:确认时间
第六条 企业通过正式签订《房地产销售合同》或《房地产预售合同》所取得的收入,应确认为销售收入的实现,具体按以下规定确认:
1.采取一次性全额收款方式销售开发产品的,应于实际收讫价款或取得索取价款凭据(权利)之日,确认收入的实现。
2.采取分期收款方式销售开发产品的,应按销售合同或协议约定的价款和付款日确认收入的实现。付款方提前付款的,在实际付款日确认收入的实现。
3.采取银行按揭方式销售开发产品的,应按销售合同或协议约定的价款确定收入额,其首付款应于实际收到日确认收入的实现,余款在银行按揭*款贷**办理转账之日确认收入的实现。
4.采取委托方式销售开发产品的,应按以下原则确认收入的实现:
(1)采取支付手续费方式委托销售开发产品的,应按销售合同或协议中约定的价款于收到受托方已销开发产品清单之日确认收入的实现。
(2)采取视同买断方式委托销售开发产品的,属于企业与购买方签订销售合同或协议,或企业、受托方、购买方三方共同签订销售合同或协议的,如果销售合同或协议中约定的价格高于买断价格,则应按销售合同或协议中约定的价格计算的价款于收到受托方已销开发产品清单之日确认收入的实现;如果属于前两种情况中销售合同或协议中约定的价格低于买断价格,以及属于受托方与购买方签订销售合同或协议的,则应按买断价格计算的价款于收到受托方已销开发产品清单之日确认收入的实现。
(3)采取基价(保底价)并实行超基价双方分成方式委托销售开发产品的,属于由企业与购买方签订销售合同或协议,或企业、受托方、购买方三方共同签订销售合同或协议的,如果销售合同或协议中约定的价格高于基价,则应按销售合同或协议中约定的价格计算的价款于收到受托方已销开发产品清单之日确认收入的实现,企业按规定支付受托方的分成额,不得直接从销售收入中减除;如果销售合同或协议约定的价格低于基价的,则应按基价计算的价款于收到受托方已销开发产品清单之日确认收入的实现。属于由受托方与购买方直接签订销售合同的,则应按基价加上按规定取得的分成额于收到受托方已销开发产品清单之日确认收入的实现。
(4)采取包销方式委托销售开发产品的,包销期内可根据包销合同的有关约定,参照上述1至3项规定确认收入的实现;包销期满后尚未出售的开发产品,企业应根据包销合同或协议约定的价款和付款方式确认收入的实现。
政策依据:国家税务总局关于印发《房地产开发经营业务企业所得税处理办法》的通知(国税发〔2009〕31号)
其四:确认方法
第七条企业将开发产品用于捐赠、赞助、职工福利、奖励、对外投资、分配给股东或投资人、抵偿债务、换取其他企事业单位和个人的非货币性资产等行为,应视同销售,于开发产品所有权或使用权转移,或于实际取得利益权利时确认收入(或利润)的实现。确认收入(或利润)的方法和顺序为:
1.按本企业近期或本年度最近月份同类开发产品市场销售价格确定;
2.由主管税务机关参照当地同类开发产品市场公允价值确定;
3.按开发产品的成本利润率确定。开发产品的成本利润率不得低于15%,具体比例由主管税务机关确定。
第八条企业销售未完工开发产品的计税毛利率由各省、自治、直辖市国家税务局、地方税务局按下列规定进行确定:
1.开发项目位于省、自治区、直辖市和计划单列市人民政府所在地城市城区和郊区的,不得低于15%。
2.开发项目位于地及地级市城区及郊区的,不得低于10%。
3.开发项目位于其他地区的,不得低于5%。
4.属于经济适用房、限价房和危改房的,不得低于3%。
第九条 企业销售未完工开发产品取得的收入,应先按预计计税毛利率分季(或月)计算出预计毛利额,计入当期应纳税所得额。开发产品完工后,企业应及时结算其计税成本并计算此前销售收入的实际毛利额,同时将其实际毛利额与其对应的预计毛利额之间的差额,计入当年度企业本项目与其他项目合并计算的应纳税所得额。
在年度纳税申报时,企业须出具对该项开发产品实际毛利额与预计毛利额之间差异调整情况的报告以及税务机关需要的其他相关资料。
政策依据:国家税务总局关于印发《房地产开发经营业务企业所得税处理办法》的通知(国税发〔2009〕31号)
八、租金收入
企业所得税法第六条第(六)项所称租金收入,是指企业提供固定资产、包装物或者其他有形资产的使用权取得的收入。
政策依据:《中华人民共和国企业所得税法实施条例》
第十条 企业新建的开发产品在尚未完工或办理房地产初始登记、取得产权证前,与承租人签订租赁预约协议的,自开发产品交付承租人使用之日起,出租方取得的预租价款按租金确认收入的实现。
九、技术转让收入
技术许可使用权转让收入,应按转让协议约定的许可使用权人应付许可使用权使用费的日期确认收入的实现。
政策依据:《关于许可使用权技术转让所得企业所得税有关问题的公告》(国家税务总局公告2015年第82号)
十、特许权使用费收入
特许权使用费收入,按照合同约定的特许权使用人应付特许权使用费的日期确认收入的实现。
政策依据:《中华人民共和国企业所得税法实施条例》
十一、债务重组收入
企业发生债务重组,应在债务重组合同或协议生效时确认收入的实现。
政策依据:《国家税务总局关于贯彻落实企业所得税法若干税收问题的通知》(国税函[2010]79号)
十二、股权转让所得
企业转让股权收入,应于转让协议生效、且完成股权变更手续时,确认收入的实现。转让股权收入扣除为取得该股权所发生的成本后,为股权转让所得。企业在计算股权转让所得时,不得扣除被投资企业未分配利润等股东留存收益中按该项股权所可能分配的金额。
政策依据:《国家税务总局关于贯彻落实企业所得税法若干税收问题的通知》(国税函[2010]79号)
十三、股息、红利等权益性投资收益收入
企业所得税法第六条第(四)项所称股息、红利等权益性投资收益,是指企业因权益性投资从被投资方取得的收入。
股息、红利等权益性投资收益,除国务院财政、税务主管部门另有规定外,按照被投资方作出利润分配决定的日期确认收入的实现。
政策依据:《中华人民共和国企业所得税法实施条例》
企业权益性投资取得股息、红利等收入,应以被投资企业股东会或股东大会作出利润分配或转股决定的日期,确定收入的实现。
被投资企业将股权(票)溢价所形成的资本公积转为股本的,不作为投资方企业的股息、红利收入,投资方企业也不得增加该项长期投资的计税基础。
政策依据:《国家税务总局关于贯彻落实企业所得税法若干税收问题的通知》(国税函[2010]79号)
十四、非货币性资产投资
企业以非货币性资产对外投资,应于投资协议生效并办理股权登记手续时,确认非货币性资产转让收入的实现。
政策依据:《财政部国家税务总局关于非货币性资产投资企业所得税政策问题的通知》(财税[2014]116号)
关联企业之间发生的非货币性资产投资行为,投资协议生效后12个月内尚未完成股权变更登记手续的,于投资协议生效时,确认非货币性资产转让收入的实现。
政策依据:《国家税务总局关于非货币性资产投资企业所得税有关征管问题的公告》(国家税务总局公告2015年第33号)
个人所得税
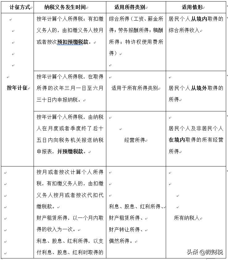
一、基本规定
居民个人取得综合所得,按年计算个人所得税;有扣缴义务人的,由扣缴义务人按月或者按次预扣预缴税款;需要办理汇算清缴的,应当在取得所得的次年三月一日至六月三十日内办理汇算清缴。预扣预缴办法由国务院税务主管部门制定。
纳税人取得经营所得,按年计算个人所得税,由纳税人在月度或者季度终了后十五日内向税务机关报送纳税申报表,并预缴税款;在取得所得的次年三月三十一日前办理汇算清缴。
纳税人取得利息、股息、红利所得,财产租赁所得,财产转让所得和偶然所得,按月或者按次计算个人所得税,有扣缴义务人的,由扣缴义务人按月或者按次代扣*缴税代**款。
纳税人取得应税所得没有扣缴义务人的,应当在取得所得的次月十五日内向税务机关报送纳税申报表,并缴纳税款。
纳税人取得应税所得,扣缴义务人未扣缴税款的,纳税人应当在取得所得的次年六月三十日前,缴纳税款;税务机关通知限期缴纳的,纳税人应当按照期限缴纳税款。
居民个人从中国境外取得所得的,应当在取得所得的次年三月一日至六月三十日内申报纳税。
非居民个人在中国境内从两处以上取得工资、薪金所得的,应当在取得所得的次月十五日内申报纳税。
纳税人因移居境外注销中国户籍的,应当在注销中国户籍前办理税款清算。
政策依据:《中华人民共和国个人所得税法》
二、表格总结


车船税
一、基本规定
车船税纳税义务发生时间为取得车船所有权或者管理权的当月。
政策依据:《中华人民共和国车船税法》
车船税按年申报,分月计算,一次性缴纳。纳税年度为公历1月1日至12月31日。
车船税法第八条所称取得车船所有权或者管理权的当月,应当以购买车船的发票或者其他证明文件所载日期的当月为准。
政策依据:《中华人民共和国车船税法实施条例》(国务院令第611号)
二、新购置车船
购置的新车船,购置当年的应纳税额自纳税义务发生的当月起按月计算。应纳税额为年应纳税额除以12再乘以应纳税月份数。
政策依据:《中华人民共和国车船税法实施条例》
购置的新机动车,购置当年的应纳税款从购买日期的当月起至该年度终了按月计算。对于在国内购买的机动车,购买日期以《机动车销售统一发票》所载日期为准;对于进口机动车,购买日期以《海关关税专用缴款书》所载日期为准。
政策依据:《国家税务总局 中国保险监督管理委员会关于机动车车船税代收代缴有关事项的公告》(国家税务总局 中国保险监督管理委员会公告2011年第75号)
三、被盗抢、报废、灭失车船
在一个纳税年度内,已完税的车船被盗抢、报废、灭失的,纳税人可以凭有关管理机关出具的证明和完税凭证,向纳税所在地的主管税务机关申请退还自被盗抢、报废、灭失月份起至该纳税年度终了期间的税款。
已办理退税的被盗抢车船失而复得的,纳税人应当从公安机关出具相关证明的当月起计算缴纳车船税。
政策依据:《中华人民共和国车船税法实施条例》
已完税的车船因地震灾害报废、灭失的,纳税人可申请退还自报废、灭失月份起至本年度终了期间的税款。
政策依据:《财政部 国家税务总局关于认真落实抗震救灾及灾后重建税收政策问题的通知》(财税〔2008〕62号)
四、已完税车辆转让
已缴纳车船税的车船在同一纳税年度内办理转让过户的,不另纳税,也不退税。
政策依据:《中华人民共和国车船税法实施条例》
已经缴纳船舶车船税的船舶在同一纳税年度内办理转让过户的,在原登记地不予退税,在新登记地凭完税凭证不再纳税, 新登记地海事管理机构应记录上述船舶的完税凭证号和出具该凭证的税务机关或海事管理机构名称,并将完税凭证的复印件存档备查。
政策依据:《国家税务总局 交通运输部关于发布<船舶车船税委托代征管理办法>的公告》(国家税务总局 交通运输部公告2013年第1号)
五、购置船舶
购置的新船舶,购置当年的应纳税额自纳税义务发生时间起至该年度终了按月计算。计算公式为:
应纳税额=年应纳税额×应纳税月份数/12
应纳税月份数=12-纳税义务发生时间(取月份)+1
其中,纳税义务发生时间为纳税人取得船舶所有权或管理权的当月,以购买船舶的发票或者其他证明文件所载日期的当月为准。
政策依据:《国家税务总局 交通运输部关于发布<船舶车船税委托代征管理办法>的公告》(国家税务总局 交通运输部公告2013年第1号)
六、车船因质量问题发生退货
已经缴纳车船税的车船,因质量原因,车船被退回生产企业或者经销商的,纳税人可以向纳税所在地的主管税务机关申请退还自退货月份起至该纳税年度终了期间的税款。退货月份以退货发票所载日期的当月为准。
政策依据:《国家税务总局关于车船税征管若干问题的公告》(国家税务总局公告2013年第42号)
车辆购置税
一、基本规定
车辆购置税的纳税义务发生时间为纳税人购置应税车辆的当日。纳税人应当自纳税义务发生之日起六十日内申报缴纳车辆购置税。
本法所称购置,是指以购买、进口、自产、受赠、获奖或者其他方式取得并自用应税车辆的行为。
政策依据:《中华人民共和国车辆购置税法》
二、具体时间
车辆购置税的纳税义务发生时间以纳税人购置应税车辆所取得的车辆相关凭证上注明的时间为准。
政策依据:《关于车辆购置税有关具体政策的公告》(财政部 税务总局公告2019年第71号)
三、不同购置情形
《车辆购置税法》第十二条所称纳税义务发生时间,按照下列情形确定:
(一)购买自用应税车辆的为购买之日,即车辆相关价格凭证的开具日期。
(二)进口自用应税车辆的为进口之日,即《海关进口增值税专用缴款书》或者其他有效凭证的开具日期。
(三)自产、受赠、获奖或者以其他方式取得并自用应税车辆的为取得之日,即合同、法律文书或者其他有效凭证的生效或者开具日期。
政策依据:《国家税务总局关于车辆购置税征收管理有关事项的公告》(国家税务总局公告2019年第26号)
四、车辆用途改变不再属于减免税范围
已经办理免税、减税手续的车辆因转让、改变用途等原因不再属于免税、减税范围的,纳税义务发生时间为车辆转让或者用途改变等情形发生之日。
政策依据:《国家税务总局关于车辆购置税征收管理有关事项的公告》( 国家税务总局公告2019年第26号)
耕地占用税
一、基本规定:
耕地占用税的纳税义务发生时间为纳税人收到自然资源主管部门办理占用耕地手续的书面通知的当日。纳税人应当自纳税义务发生之日起三十日内申报缴纳耕地占用税。
政策依据: 《中华人民共和国耕地占用税法》
二、未经批准占用耕地:
未经批准占用耕地的,耕地占用税纳税义务发生时间为自然资源主管部门认定的纳税人实际占用耕地的当日。
政策依据:《财政部税务总局 自然资源部 农业农村部 生态环境部关于发布<中华人民共和国耕地占用税法实施办法>的公告》(财政部公告2019年第81号)
三、损毁耕地
因挖损、采矿塌陷、压占、污染等损毁耕地的纳税义务发生时间为自然资源、农业农村等相关部门认定损毁耕地的当日。
政策依据:《财政部税务总局 自然资源部 农业农村部 生态环境部关于发布<中华人民共和国耕地占用税法实施办法>的公告》(财政部公告2019年第81号)
四、占地用途改变
依照本法第七条第一款、第二款规定免征或者减征耕地占用税后,纳税人改变原占地用途,不再属于免征或者减征耕地占用税情形的,应当按照当地适用税额补缴耕地占用税。
政策依据:《中华人民共和国耕地占用税法》
根据税法第八条的规定,纳税人改变原占地用途,不再属于免征或减征情形的,应自改变用途之日起30日内申报补缴税款,补缴税款按改变用途的实际占用耕地面积和改变用途时当地适用税额计算。
政策依据:《财政部税务总局 自然资源部 农业农村部 生态环境部关于发布<中华人民共和国耕地占用税法实施办法>的公告》(财政部公告2019年第81号)
根据《耕地占用税法》第八条的规定,纳税人改变原占地用途,需要补缴耕地占用税的,其纳税义务发生时间为改变用途当日,具体为:经批准改变用途的,纳税义务发生时间为纳税人收到批准文件的当日;未经批准改变用途的,纳税义务发生时间为自然资源主管部门认定纳税人改变原占地用途的当日。
政策依据:《国家税务总局关于耕地占用税征收管理有关事项的公告》(国家税务总局公告2019年第30号)
五、占地时间确定
纳税人占地类型、占地面积和占地时间等纳税申报数据材料以自然资源等相关部门提供的相关材料为准;未提供相关材料或者材料信息不完整的,经主管税务机关提出申请,由自然资源等相关部门自收到申请之日起30日内出具认定意见。
政策依据:《财政部税务总局 自然资源部 农业农村部 生态环境部关于发布<中华人民共和国耕地占用税法实施办法>的公告》(财政部公告2019年第81号)
未经批准占用应税土地的纳税人,其纳税义务发生时间为自然资源主管部门认定其实际占地的当日。
政策依据:《国家税务总局关于耕地占用税征收管理有关事项的公告》(国家税务总局公告2019年第30号)
资源税
一、基本规定
纳税人销售应税产品,纳税义务发生时间为收讫销售款或者取得索取销售款凭据的当日;自用应税产品的,纳税义务发生时间为移送应税产品的当日。
政策依据:《中华人民共和国资源税法》
二、开采或者生产应税产品自用
纳税人开采或者生产应税产品自用的,应当依照本法规定缴纳资源税;但是,自用于连续生产应税产品的,不缴纳资源税。
纳税人自用应税产品应当缴纳资源税的情形,包括纳税人以应税产品用于非货币性资产交换、捐赠、偿债、赞助、集资、投资、广告、样品、职工福利、利润分配或者连续生产非应税产品等。
政策依据:《中华人民共和国资源税法》、《财政部 税务总局关于资源税有关问题执行口径的公告》(财政部 税务总局公告2020年第34号)
三、 水资源税
水资源税的纳税义务发生时间为纳税人取用水资源的当日。
政策依据:《财政部 税务总局 水利部关于印发《扩大水资源税改革试点实施办法》的通知》(财税〔2017〕80号)
四、中外合作开采陆上、海上石油
2011年11月1日前已依法订立中外合作开采陆上、海上石油资源合同的,在该合同有效期内,继续依照国家有关规定缴纳矿区使用费,不缴纳资源税;合同期满后,依法缴纳资源税。
政策依据:《中华人民共和国资源税法》
五、不同销售方式纳税义务发生时间确定
1.纳税人采取分期收款结算方式的,其纳税义务发生时间,为销售合同规定的收款日期的当天;
2.纳税人采取预收货款结算方式的,其纳税义务发生时间,为发出应税产品的当天;
3.纳税人采取其他结算方式的,其纳税义务发生时间,为收讫销售款或者取得索取销售款凭据的当天。
政策依据:《中华人民共和国资源税暂行条例实施细则》(中华人民共和国财政部 国家税务总局令第66号)(注:暂存,本文件尚未废止)
六、代扣代缴义务发生时间
资源税扣缴义务人代扣*缴税代**款的纳税义务发生时间,为支付货款的当天。
政策依据:《中华人民共和国资源税暂行条例实施细则》(中华人民共和国财政部 国家税务总局令第66号)(注:暂存,本文件尚未废止)
纳税申报期限规定:
(一)资源税
资源税按月或者按季申报缴纳;不能按固定期限计算缴纳的,可以按次申报缴纳。
纳税人按月或者按季申报缴纳的,应当自月度或者季度终了之日起十五日内,向税务机关办理纳税申报并缴纳税款;按次申报缴纳的,应当自纳税义务发生之日起十五日内,向税务机关办理纳税申报并缴纳税款。
政策依据:《中华人民共和国资源税法》
(二)水资源税
除农业生产取用水外,水资源税按季或者按月征收,由主管税务机关根据实际情况确定。对超过规定限额的农业生产取用水水资源税可按年征收。不能按固定期限计算纳税的,可以按次申报纳税。
纳税人应当自纳税期满或者纳税义务发生之日起15日内申报纳税。
政策依据:《财政部 税务总局 水利部关于印发《扩大水资源税改革试点实施办法》的通知》(财税〔2017〕80号)

契税

一、基本规定
契税的纳税义务发生时间,为纳税人签订土地、房屋权属转移合同的当日,或者纳税人取得其他具有土地、房屋权属转移合同性质凭证的当日。
政策依据:《中华人民共和国契税法》
二、 具体规定
(一)因人民法院、仲裁委员会的生效法律文书或者监察机关出具的监察文书等发生土地、房屋权属转移的,纳税义务发生时间为法律文书等生效当日。
(二)因改变土地、房屋用途等情形应当缴纳已经减征、免征契税的,纳税义务发生时间为改变有关土地、房屋用途等情形的当日。
(三)因改变土地性质、容积率等土地使用条件需补缴土地出让价款,应当缴纳契税的,纳税义务发生时间为改变土地使用条件当日。
发生上述情形,按规定不再需要办理土地、房屋权属登记的,纳税人应自纳税义务发生之日起90日内申报缴纳契税。
政策依据:《关于贯彻实施契税法若干事项执行口径的公告》(财政部 税务总局公告2021年第23号)
购房人以按揭、抵押*款贷**方式购买房屋,当其从银行取得抵押凭证时,购房人与原产权人之间的房屋产权转移已经完成,契税纳税义务已经发生,必须依法缴纳契税。
政策依据:国家税务总局关于抵押*款贷**购买商品房征收契税的批复 国税函〔1999〕613号
城市维护建设税
一、基本规定
城市维护建设税的纳税义务发生时间与增值税、消费税的纳税义务发生时间一致,分别与增值税、消费税同时缴纳。
政策依据:《中华人民共和国城市维护建设税法》
二 、出口企业实现免抵
经国家税务局正式审核批准的当期免抵的增值税税额应纳入城市维护建设税和教育费附加的计征范围,分别按规定的税(费)率征收城市维护建设税和教育费附加。
政策依据:《财政部 国家税务总局关于生产企业出口货物实行免抵退税办法后有关城市维护建设税、教育费附加政策的通知》(财税〔2005〕25号)
三、异地预缴增值税
纳税人跨地区提供建筑服务、销售和出租不动产的,应在建筑服务发生地、不动产所在地预缴增值税时,以预缴增值税税额为计税依据,并按预缴增值税所在地的城市维护建设税适用税率和教育费附加征收率就地计算缴纳城市维护建设税和教育费附加。
政策依据:《财政部 国家税务总局关于纳税人异地预缴增值税有关城市维护建设税和教育费附加政策问题的通知》(财税〔2016〕74 号)
房产税
一、基本规定
房产税按年征收、分期缴纳。纳税期限由省、自治区、直辖市人民政府规定。
政策依据:《中华人民共和国房产税暂行条例》
(1986年9月15日国务院发布国发〔1986〕90号发布,2011年1月8日中华人民共和国国务院令第588号修订)
二、购置房产
购置新建商品房,自房屋交付使用之次月起计征房产税和城镇土地使用税。
购置存量房,自办理房屋权权属转移、变更登记手续,房地产权属登记机关签发房屋权属证书之次月起计征房产税和城镇土地使用税。
政策依据:《国家税务总局关于房产税城镇土地使用税有关政策规定的通知》(国税发〔2003〕89号)
三、出租房产
出租、出借房产,自交付出租、出借房产之次月起计征房产税和城镇土地使用税。
政策依据:《国家税务总局关于房产税城镇土地使用税有关政策规定的通知》(国税发〔2003〕89号)
注:关于此条款,部分省份专门下发文件进一步明确,如广东:
经请示国家税务总局地方税司,明确房产税纳税义务发生时间为:凡是以房产原值为计税依据的,从取得产权或交付使用的次月起计征房产税;以租金收入为计税依据的,从取得租金收入当月起计征房产税。
政策依据:《关于明确房产税城镇土地使用税纳税义务发生时间有关问题的通知》(粤地税函[2004]719号)
四、自建房产
纳税人自建的房屋,自建成之次月起征收房产税。
纳税人委托施工企业建设的房屋,从办理验收手续之次月起征收房产税。
纳税人在办理验收手续前已使用或出租、出借的新建房屋,应按规定征收房产税。
政策依据:《财政部税务总局关于房产税若干具体问题的解释和暂行规定》(财税地字〔1986〕8号)
五、融资租赁房产
融资租赁的房产,由承租人自融资租赁合同约定开始日的次月起依照房产余值缴纳房产税。合同未约定开始日的,由承租人自合同签订的次月起依照房产余值缴纳房产税。
政策依据:《财政部国家税务总局关于房产税城镇土地使用税有关问题的通知》(财税〔2009〕128号)
六、临时建筑
凡是在基建工地为基建工地服务的各种工棚、材料棚、休息棚和办公室、食堂、茶炉房、汽车房等临时性房屋,不论是施工企业自行建造还是由基建单位出资建造交施工企业使用的,在施工期间,一律免征房产税。但是,如果在基建工程结束以后,施工企业将这种临时性房屋交还或者估价转让给基建单位的,应当从基建单位接收的次月起,依照规定征收房产税。
政策依据:《财政部税务总局关于房产税若干具体问题的解释和暂行规定》(财税地字〔1986〕8号)
七、企业停产撤销闲置房产
企业停产、撤销后,对他们原有的房产闲置不用的,经省、自治区、直辖市税务局批准可暂不征收房产税;(划线内容已废止)如果这些房产转给其他征税单位使用或者企业恢复生产的时候,应依照规定征收房产税。
政策依据:《财政部税务总局关于房产税若干具体问题的解释和暂行规定》(财税地字〔1986〕8号)
八、房地产开发企业
房地产开发企业自用、出租、出借本企业建造的商品房,自房屋使用或交付之次月起计征房产税。
政策依据:《国家税务总局关于房产税城镇土地使用税有关政策规定的通知》(国税发〔2003〕89号)
九、房产税纳税义务截止时间
纳税人因房产、土地的实物或权利状态发生变化而依法终止房产税、城镇土地使用税纳税义务的,其应纳税款的计算应截止到房产、土地的实物或权利状态发生变化的当月末。
政策依据:《财政部国家税务总局关于房产税城镇土地使用税有关问题的通知》(财税〔2008〕152号)
城镇土地使用税
一、基本规定
土地使用税按年计算、分期缴纳。缴纳期限由省、自治区、直辖市人民政府确定。
政策依据:《中华人民共和国城镇土地使用税暂行条例》
二、新征用的土地
新征用的土地,依照下列规定缴纳土地使用税:
(一)征用的耕地,自批准征用之日起满1年时开始缴纳土地使用税;
(二)征用的非耕地,自批准征用次月起缴纳土地使用税。
政策依据:《中华人民共和国城镇土地使用税暂行条例》
三、购置房产
(一)购置新建商品房,自房屋交付使用之次月起计征房产税和城镇土地使用税。
(二)购置存量房,自办理房屋权权属转移、变更登记手续,房地产权属登记机关签发房屋权属证书之次月起计征房产税和城镇土地使用税。
政策依据:《国家税务总局关于房产税城镇土地使用税有关政策规定的通知》(国税发〔2003〕89号)
四、出租房产
出租、出借房产,自交付出租、出借房产之次月起计征房产税和城镇土地使用税。
政策依据:《国家税务总局关于房产税城镇土地使用税有关政策规定的通知》(国税发〔2003〕89号)
五、以出让或转让方式有偿取得土地使用权
以出让或转让方式有偿取得土地使用权的,应由受让方从合同约定交付土地时间的次月起缴纳城镇土地使用税;合同未约定交付土地时间的,由受让方从合同签订的次月起缴纳城镇土地使用税。
国家税务总局《关于房产税、城镇土地使用税有关政策规定的通知》(国税发〔2003〕89号)第二条第四款中有关房地产开发企业城镇土地使用税纳税义务发生时间的规定同时废止。
政策依据:《财政部国家税务总局关于房产税、城镇土地使用税有关政策的通知》(财税〔2006〕186号)
六、城镇土地使用税纳税义务截止时间
纳税人因房产、土地的实物或权利状态发生变化而依法终止房产税、城镇土地使用税纳税义务的,其应纳税款的计算应截止到房产、土地的实物或权利状态发生变化的当月末。
政策依据:《财政部国家税务总局关于房产税城镇土地使用税有关问题的通知》(财税〔2008〕152号)
印花税
一、基本规定
应纳税凭证应当于书立或者领受时贴花。在合同的签订时、书据的立据时、账簿的启用时和证照的领受时贴花。如果合同在国外签订的,应在国内使用时贴花。
政策依据:《中华人民共和国印花税暂行条例》第七条
《中华人民共和国印花税暂行条例实施细则》第十四条
二、最新规定
根据《中华人民共和国印花税法》(2022年7月1日起执行)
第十五条 印花税的纳税义务发生时间为纳税人书立应税凭证或者完成证券交易的当日。
证券交易印花税扣缴义务发生时间为证券交易完成的当日。
烟叶税
烟叶税是以纳税人收购烟叶的收购金额为计税依据征收的一种税。烟叶税的纳税义务发生时间为纳税人收购烟叶的当天。
政策依据:《中华人民共和国烟叶税暂行条例》
关税
关税是指货物经过一国关境时征收的一种税。
进口货物的,自运输工具申报进境之日为纳税义务发生时间;出口货物的,除海关特准之外,以货物运抵海关监管区后、装货之日为纳税义务发生时间;进出口货物转关运输的,按照海关总署的规定执行。
政策依据:《中华人民共和国进出口关税条例》
环境保护税
纳税义务发生时间为纳税人排放应税污染物的当日。
环境保护税按月计算,按季申报缴纳。不能按固定期限计算缴纳的,可以按次申报缴纳。
政策依据:《中华人民共和国环境保护税法》
土地增值税
土地增值税是指转让国有土地使用权、地上的建筑物及附着物并取得收入的单位或个人,以转让所得为计税依据向国家缴纳的一种税。
(一)采取查账征收方式
1.签订转让房地产合同。纳税人与当事人签订转让房地产合同之日为纳税义务发生时间。
2.法院判决或裁定。法院在进行民事判决、民事裁定、民事调解过程中,判决或裁定房地产所有权转移,土地增值税纳税义务发生时间以判决书、裁定书、民事调解书确定的权属转移时间为准。
3.仲裁机构裁决。依法设立的仲裁机构裁决房地产权属转移,土地增值税纳税义务发生时间以仲裁书明确的权属转移时间为准。
(二)采取核定征收方式
纳税人依照税务机关核定的税额及规定的期限缴纳土地增值税。
政策依据:《中华人民共和国土地增值税暂行条例》及《实施细则》
船舶吨税(简称吨税)
自中华人民共和国境外港口进入境内港口的船舶,应当依照规定缴纳船舶吨税(以下简称吨税)。
吨税纳税义务发生时间为应税船舶进入港口的当日。
应税船舶在吨税执照期满后尚未离开港口的,应当申领新的吨税执照,自上一次执照期满的次日起续缴吨税。
政策依据:《中华人民共和国船舶吨税法》
教育费附加
教育费附加,以各单位和个人实际缴纳的增值税、营业税、消费税的税额为计征依据,教育费附加率为3%,分别与增值税、营业税、消费税同时缴纳。
政策依据:《征收教育费附加的暂行规定》
地方教育附加
地方教育附加征收标准统一为单位和个人(包括外商投资企业、外国企业及外籍个人)实际缴纳的增值税、营业税和消费税税额的2%,分别与增值税、营业税、消费税同时缴纳。
政策依据:《财政部关于统一地方教育附加政策有关问题的通知 》( 财综[2010]98号)
文化事业建设费
文化事业建设费的缴纳义务发生时间和缴纳地点,与缴纳义务人的增值税纳税义务发生时间和纳税地点相同。
文化事业建设费的扣缴义务发生时间,为缴纳义务人的增值税纳税义务发生时间。
政策依据 :《财政部、国家税务总局关于营业税改征增值税试点有关文化事业建设费政策及征收管理问题的通知》(财税[2016]25号)