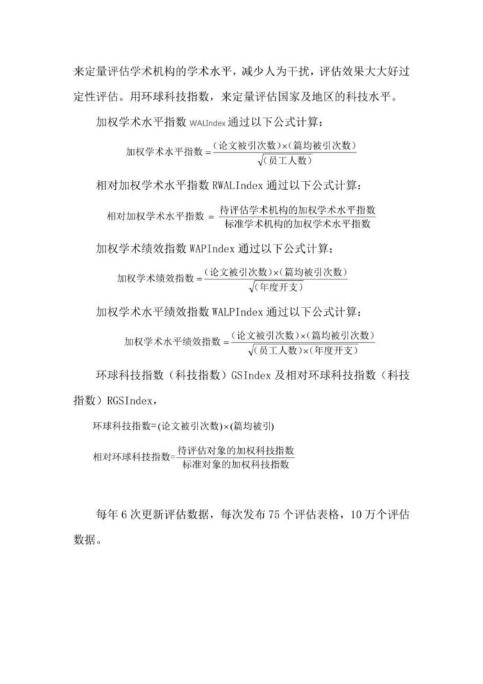
世界科技水平概况——世界867家大学、学术机构 药理学与毒物学专业 加权学术水平指数 2020年5月版由香港供应链学会2020年5月19日发布。
相对加权学术水平指数RWALIndex(哈佛大学HARVARD UNIVERSITY 100 )
1 "THE HAMNER INSTITUTES FOR HEALTH SCIENCES
美国哈姆纳健康科学研究所" 246.7872
2 "UNIVERSITY LONDON
英国伦敦大学" 177.1948
3 "JMI LABORATORIES
美国JMI实验室" 104.2378
4 "HARVARD UNIVERSITY
美国哈佛大学" 100
5 "CIBER - CENTRO DE INVESTIGACION BIOMEDICA EN RED
西班牙生物医学研究中心 " 98.2754
6 "NATIONAL INSTITUTE HEALTH (NIH) - USA
美国国家健康研究院" 91.8726
7 "HARVARD UNIVERSITY MEDICAL AFFILIATES
美国哈佛大学附属医院" 91.2439
8 "NATIONAL INSTITUTE OF PHARMACEUTICAL EDUCATION & RESEARCH (NIPER)
印度国立药学教育研究学院 " 83.8973
9 "INSERM
法国国家健康与医学研究院" 83.4763
10 "UNIVERSITY LONDON SCHOOL PHARM
英国伦敦大学药学院" 80.1655
11 "ADIS INTERNATIONAL
德国阿迪斯国际 " 77.3716
12 "HOWARD HUGHES MEDICAL INSTITUTE
美国霍华德休斯医学研究所" 75.5163
13 "US DEPARTMENT HEALTH HUMAN SERVICES
美国卫生部" 74.2077
14 "UNIVERSITY UTRECHT
荷兰乌得勒支大学" 68.2669
15 "NATIONAL RESEARCH CENTRE FOR THE WORKING ENVIRONMENT
丹麦国家工作环境研究中心" 62.7984
16 "CHINA PHARMACEUT UNIVERSITY
中国药科大学" 61.6573
17 "NATIONAL CANCER INSTITUTE (NCI)
美国国家癌症研究院" 59.8864
18 "NATIONAL INSTITUTE AGING (NIA)
美国国家老年研究所" 58.9483
19 "UNIVERSITY DUNDEE
英国邓迪大学" 57.7555
20 "INDIAN INSTITUTE OF TOXICOLOGY RESEARCH
印度毒理学研究所" 56.9022
21 "MIT
美国麻省理工学院" 55.2749
22 "UNIVERSITY COPENHAGEN
丹麦哥本哈根大学" 54.1444
23 "SHENYANG PHARMACEUT UNIVERSITY
沈阳药科大学" 53.3193
24 "CIBEREHD
西班牙肝脏疾病网络生物医学研究中心" 53.1758
25 "UNIVERSITY PARIS DIDEROT - PARIS VII
法国巴黎第七大学" 53.1383
26 "SCRIPPS RESEARCH INSTITUTE
美国斯克里普斯研究院" 52.5348
27 "PENNSYLVANIA COMMONWEALTH SYSTEM HIGH EDUC
美国宾州联邦高等教育系统" 52.3868
28 "UNIVERSITY QUEENSLAND
澳洲昆士兰大学" 51.4348
29 "UNIVERSITY COLLEGE LONDON
英国伦敦大学学院" 50.9779
30 "UNIVERSITY NORTH CAROLINA CHAPEL HILL
美国北卡罗莱纳大学教堂山分校" 50.8890
31 "NETHERLANDS NATIONAL INSTITUTE PUBLIC HEALTH & ENVIRONMENT
荷兰国家公共卫生与环境研究所" 50.8596
32 "NATIONAL INSTITUTE ENVIRONMENTAL HEALTH SCIENCE (NIEHS)
美国国家环境卫生科学研究所" 49.7031
33 "KAROLINSKA INSTITUTE
瑞典卡罗林斯卡学院" 49.0320
34 "DEPARTMENT OF BIOTECHNOLOGY (DBT) INDIA
印度科技部生物技术司" 48.7884
35 "NATIONAL INSTITUTE ALCOHOL ABUSE ALCOHOLISM (NIAAA)
美国国家酒精滥用酒精中毒研究所" 48.0267
36 "NIOSH
美国国立职业安全与健康研究所" 47.3613
37 "CIBERBBN
西班牙生物工程、生物材料和纳米医学专题领域的网络" 46.5635
38 "CIBERES
西班牙呼吸疾病专题领域" 46.4192
39 "KYUNG HEE UNIVERSITY
韩国庆熙大学" 46.1760
40 "SOJO UNIVERSITY
日本崇城大学" 45.0850
41 "CIBER of Epidemiology and Public Health, CIBERESP
西班牙流行病学与公共卫生网络生物医学研究中心" 43.6798
42 "CENTRE NATIONAL DE LA RECHERCHE SCIENTIFIQUE (CNRS)
法国国家科学研究院" 43.4958
43 "NATIONAL INSTITUTE CHILD HEALTH HUMAN DEVELOPMENT (NICHD)
美国国家儿童健康和人类发展研究所" 43.4920
44 "UNIVERSITY NOTTINGHAM
英国诺丁汉大学" 42.7681
45 "FREE UNIVERSITY BERLIN
德国柏林自由大学" 42.4962
46 "TEHRAN UNIVERSITY OF MEDICAL SCIENCES
伊朗德黑兰医科大学" 42.4806
47 "STATENS SERUM INSTITUTE
丹麦国立血清研究所" 41.7510
48 "KARMANOS CANCER INSTITUTE
美国卡玛诺斯癌症研究所" 41.3881
49 "RUTGERS STATE UNIVERSITY NEW BRUNSWICK
美国罗特格斯州立大学新不伦瑞克分校" 40.8900
50 "TECHNOLOGY UNIVERSITY DENMARK
丹麦科技大学" 40.8008
51 "UNIVERSITY PORTO
葡萄牙波尔图大学" 40.7255
52 "FRIEDRICH LOEFFLER INSTITUTE
德国弗里德里希-洛夫勒研究所 " 40.7141
53 "LEIDEN UNIVERSITY
荷兰莱顿大学" 40.5900
54 "HARVARD T.H. CHAN SCHOOL OF PUBLIC HEALTH
哈佛大学陈曾熙公共卫生学院" 40.5316
55 "UNIVERSITY MANCHESTER
英国曼彻斯特大学" 40.3893
56 "VIB
比利时弗兰生物研究所" 40.3008
57 "NATIONAL INSTITUTE MENTAL HEALTH (NIMH)
美国国家精神卫生研究所" 40.2827
58 "EC JRC ISPRA SITE MGMT
欧盟科学中心伊斯普拉管理机构" 39.6044
59 "ERASMUS UNIVERSITY ROTTERDAM
荷兰伊拉斯马斯大学" 39.5954
60 "TUFTS UNIVERSITY
美国塔夫茨大学" 39.3688
61 "UNIVERSITY SYSTEM OHIO
美国俄亥俄大学系统" 39.3357
62 "UNIVERSITY OF CALIFORNIA SYSTEM
美国加州大学系统" 39.1208
63 "UPPSALA UNIVERSITY
瑞典乌普萨拉大学" 38.9102
64 "NATIONAL INSTITUTE DRUG ABUSE (NIDA)
美国国家药物滥用研究所" 38.8498
65 "KINGS COLLEGE LONDON
英国伦敦国王学院" 38.8355
66 "HOWARD FLOREY INSTITUTE
澳洲霍华德-弗洛里研究所" 38.8168
67 "UNIVERSITY KANSAS MEDICINE CENTER
美国堪萨斯大学医学中心" 38.3402
68 "CHINA MEDICINE UNIVERSITY TAIWAN
中国医药大学,台湾" 37.7485
69 "UNIVERSITY CALIFORNIA SAN DIEGO
美国加州大学圣地亚哥分校" 37.3477
70 "UNIVERSITY MILAN
意大利米兰大学" 37.2572
71 "NANJING UNIVERSITY OF CHINESE MEDICINE
南京中医药大学" 37.2523
72 "SEOUL NATIONAL UNIVERSITY
韩国首尔国立大学" 36.7762
73 "IMPERIAL COLLEGE LONDON
英国伦敦帝国学院" 36.7045
74 "UNIVERSITY OXFORD
英国牛津大学" 36.5349
75 "UNIVERSITY WASHINGTON SEATTLE
美国华盛顿大学西雅图分校" 36.4924
76 "NATIONAL INSTITUTE HEALTH SCIENCE
日本国立医药品食品卫生研究所" 35.5668
77 "CNR
意大利国家研究院" 35.3629
78 "HEBREW UNIVERSITY JERUSALEM
以色列希伯莱大学" 35.3049
79 "UNIVERSITY WAIKATO
新西兰怀卡托大学 " 35.1936
80 "SWISS FEDERAL INSTITUTES OF TECHNOLOGY DOMAIN
瑞士联邦技术学院" 35.1815
81 "UNIVERSITY EDINBURGH
英国爱丁堡大学" 35.1741
82 "CHINESE ACADEMY MEDICINE SCIENCE PEKING UNION MEDICINE COLLEGE
中国医学科学院北京协和医学院" 35.0846
83 "UNIVERSITY PARIS SACLAY COMUE
法国巴黎萨克雷大学COMUE" 34.9756
84 "MONASH UNIVERSITY
澳洲莫纳什大学" 34.8290
85 "US FOOD DRUG ADMINISTRATION
美国食品和药品管理局" 34.3858
86 "KU LEUVEN
比利时鲁汶大学" 34.2556
87 "VANDERBILT UNIVERSITY
美国范德堡大学" 34.2506
88 "UCL MEDICINE SCHOOL
英国伦敦大学学院医学院" 33.9097
89 "UNIVERSITY OF NORTH CAROLINA
美国北卡罗来纳大学" 33.6551
90 "UNIVERSITY PENN
美国宾夕法尼亚大学" 33.5565
91 "UNIVERSITY GLASGOW
英国拉斯哥大学" 33.4416
92 "GOETHE UNIVERSITY FRANKFURT
德国法兰克福大学" 32.5914
93 "UNIVERSITY TWENTE
荷兰屯特大学" 32.3587
94 "EUROPEAN COMMISSION JOINT RESEARCH CENTER
欧洲联盟联合研究中心" 32.2823
95 "UNIVERSITY ABERDEEN
英国阿伯丁大学" 32.1385
96 "UNIVERSITY BRISTOL
英国布里斯托尔大学" 31.9815
97 "UNIVERSITY ILLINOIS CHICAGO HOSPITAL
美国伊利诺斯大学芝加哥医院" 31.7861
98 "UNIVERSITY TEXAS SYSTEM
美国德州大学系统" 31.6444
99 "SWISS FEDERAL INSTITUTE TECHNOLOGY ZURICH
瑞士联邦技术学院苏黎世分院" 31.3982
100 "SANFORD BURNHAM MEDICINE RESEARCH INSTITUTE
美国桑福德伯翰医学研究所" 31.2209
101 "UNIVERSITY CAMBRIDGE
英国剑桥大学" 31.1049
102 "UNIVERSITY WASHINGTON
美国华盛顿大学" 30.9255
103 "UNIVERSITY PITTSBURGH
美国匹兹堡大学" 30.8493
104 "UNIVERSITY CALIFORNIA SAN FRANCISCO
美国加州大学旧金山分校" 30.6728
105 "NATIONAL UNIVERSITY SINGAPORE
新加坡国立大学" 30.3580
106 "UNIVERSITY CATHOLIQUE LOUVAIN
比利时天主教鲁汶大学" 30.2884
107 "ISTITUTO ITALIANO DI TECNOLOGIA - IIT
意大利技术学院" 30.2820
108 "ST JUDE CHILDREN'S RESEARCH HOSPITAL
美国圣裘德儿童研究医院" 30.2775
109 "INSTITUTE OF MATERIA MEDICA - CAMS
中国医学科学院药物研究所" 30.0398
110 "HELMHOLTZ-CENTER FOR INFECTION RESEARCH
德国亥姆霍兹感染研究中心" 29.9962
111 "UNIVERSITY TORONTO
加拿大多伦多大学" 29.9653
112 "PUSAN NATIONAL UNIVERSITY
韩国釜山国立大学" 29.8161
113 "INSTITUTE SALUD CARLOS III
西班牙撒路德卡洛斯三世研究所" 29.7906
114 "FUDAN UNIVERSITY
复旦大学" 29.6849
115 "STANFORD UNIVERSITY
美国斯坦福大学" 29.5904
116 "RADBOUD UNIVERSITY NIJMEGEN
荷兰内梅亨大学" 29.4403
117 "UNIVERSITY GRONINGEN
荷兰格罗宁根大学" 28.9868
118 "UNIVERSITY AUCKLAND
新西兰奥克兰大学" 28.9544
119 "SHANGHAI JIAO TONG UNIVERSITY
上海交通大学" 28.9401
120 "NANJING MEDICAL UNIVERSITY
南京医科大学" 28.9069
121 "DEPARTMENT OF SCIENCE & TECHNOLOGY (INDIA)
印度科技部科技司" 28.3608
122 "CHANG GUNG UNIVERSITY
长庚大学" 28.2749
123 "CSIC
西班牙国家研究委员会" 28.2594
124 "UNIVERSITY LIVERPOOL
英国利物浦大学" 28.0000
125 "UNIVERSITY KANSAS
美国堪萨斯大学" 27.9999
126 "UNIVERSITY HELSINKI
芬兰赫尔辛基大学" 27.8221
127 "UNIVERSITY PARIS DESCARTES - PARIS V
法国巴黎笛卡尔大学-巴黎5大" 27.7515
128 "UNIVERSITY BASEL
瑞士巴塞尔大学" 27.7258
129 "ISTITUTO SUPER SANITA
意大利国家健康研究所" 27.7254
130 "ATHENS MEDICINE SCHOOL
希腊雅典医学院" 27.3932
131 "UNIVERSITY SYDNEY
澳洲悉尼大学" 27.2922
132 "JAMIA HAMDARD UNIVERSITY
印度哈米德大学" 27.2100
133 "UNIVERSITE PARIS SACLAY
法国巴黎萨克雷大学" 27.1090
134 "RESEARCH INT INSTITUTE PASTEUR
法国巴斯德研究所" 26.9700
135 "UNIVERSITY NAPLES FEDERICO II
意大利那不勒斯费德里克二世大学" 26.9344
136 "DR. HARI SINGH GOUR UNIVERSITY
印度哈里辛格博士大学" 26.9333
137 "UNIVERSITY LAUSANNE
瑞士洛桑大学" 26.8134
138 "KOREA INSTITUTE SCIENCE & TECHNOLOGY
韩国科学技术研究所" 26.8113
139 "ZHEJIANG UNIVERSITY
浙江大学" 26.4557
140 "GHENT UNIVERSITY
比利时根特大学" 26.3862
141 "UNIVERSITY CALIFORNIA SANTA BARBARA
美国加州大学圣塔巴巴拉分校" 26.3809
142 "SUNY BUFFALO
美国纽约州立大学布法罗分校" 26.3115
143 "TRINITY COLLEGE DUBLIN
爱尔兰都柏林三一学院" 25.9038
144 "CASE WESTERN RESERVE UNIVERSITY
美国西储大学" 25.5712
145 "IDIBAPS
西班牙生物医学研究所" 25.3223
146 "CENTER DISEASE CONTROL PREVENT - USA
美国疾病控制中心" 25.1904
147 "SWISS TROPICAL INSTITUTE
瑞士热带研究所" 24.9063
148 "UNIVERSITY FLORENCE
意大利佛罗伦萨大学" 24.8981
149 "MASSACHUSETTS GENERAL HOSP
美国麻省总医院" 24.8842
150 "CHINESE ACADEMY OF SCIENCES
中国科学院" 24.7906
151 "NETHERLANDS CANCER INSTITUTE
荷兰癌症研究所" 24.7620
152 "UNIVERSITY CALGARY
加拿大卡尔加里大学" 24.6963
153 "UNIVERSITY MELBOURNE
澳洲墨尔本大学" 24.6824
154 "CSIR INDIA
印度科学和工业研究会" 24.5015
155 "TECHNION ISRAEL INSTITUTE TECHNOLOGY
以色列理工学院" 24.4901
156 "RUTGERS STATE UNIVERSITY MEDICAL CENTER
美国罗特格斯州立大学医学中心" 24.4645
157 "UNIVERSITY TENNESSEE HEALTH SCIENCE CENTER
美国田纳西大学健康科学中心" 24.4278
158 "UNIVERSITY TURIN
意大利都灵大学" 24.2538
159 "NORTHEASTERN UNIVERSITY
美国东北大学" 24.2533
160 "YEUNGNAM UNIVERSITY
韩国岭南大学" 24.1629
161 "CHINESE UNIVERSITY HONG KONG
香港中文大学" 24.0775
162 "UTMD ANDERSON CANCER CENTER
美国德州大学MD安德森癌症中心" 23.9739
163 "NATIONAL INSTITUTE DIABETES (NIDDK)
美国国家糖尿病研究所" 23.9427
164 "KAOHSIUNG MEDICINE UNIVERSITY
高雄医学大学" 23.8581
165 "WAYNE STATE UNIVERSITY
美国韦恩州立大学" 23.8322
166 "HUMBOLDT UNIVERSITY BERLIN
德国柏林洪堡大学" 23.7611
167 "MCGILL UNIVERSITY
加拿大麦吉尔大学" 23.7534
168 "UNIVERSITY AMSTERDAM
荷兰阿姆斯特丹大学" 23.7407
169 "VU UNIVERSITY AMSTERDAM
荷兰阿姆斯特丹自由大学" 23.2874
170 "UNIVERSITY WURZBURG
德国维尔茨堡大学" 23.1124
171 "ARMY MEDICAL UNIVERSITY
陆军军医大学" 22.8433
172 "INSTITUTE CANCER RESEARCH
英国癌症研究所" 22.8372
173 "HOPITAL UNIVERSITY BICETRE APHP
法国比塞特医院" 22.8073
174 "SHANGHAI UNIVERSITY OF TRADITIONAL CHINESE MEDICINE
上海中医药大学" 22.6213
175 "UNIVERSITE LIBRE DE BRUXELLES
比利时布鲁塞尔自由大学" 22.5271
176 "UNIVERSITY MICHIGAN
美国密歇根大学" 22.5046
177 "UNIVERSITY MICHIGAN SYS
美国密歇根大学系统" 22.4876
178 "UNIVERSITY BARCELONA
西班牙巴塞罗那大学" 22.4483
179 "PURDUE UNIVERSITY
美国普渡大学" 22.3602
180 "DANA FARBER CANCER CENTER
美国达纳法伯癌症中心" 22.3281
181 "SAARLAND UNIVERSITY
德国萨尔兰大学" 22.2658
182 "PEKING UNIVERSITY
北京大学" 22.0582
183 "UNIVERSITY ILLINOIS SYSTEM
美国伊利诺伊大学系统" 21.9838
184 "UNIVERSITY COLLEGE CORK
爱尔兰科克大学" 21.9597
185 "ASTRA ZENECA
英国阿斯利康" 21.9442
186 "NATIONAL INSTITUTE INFECT DISEASES
日本国立感染症研究所" 21.9277
187 "UNIVERSITY ZURICH
瑞士苏黎世大学" 21.7205
188 "HELMHOLTZ ASSOCIATION
德国亥姆霍兹协会" 21.6710
189 "CHUNG SHAN MEDICAL UNIVERSITY
中山医学大学,台湾" 21.6381
190 "UNIVERSITY CATANIA
意大利卡塔尼亚大学" 21.4681
191 "SUNGKYUNKWAN UNIVERSITY
韩国成均馆大学" 21.2998
192 "UNIVERSITY NEBRASKA MEDICINE CENTER
美国内布拉斯加大学医学中心" 21.2825
193 "KOREA INSTITUTE OF ORIENTAL MEDICINE (KIOM)
韩国东方医学研究所 " 21.2630
194 "MT SINAI SCHOOL MED
美国西奈山医学院" 21.2015
195 "NATIONAL INSTITUTE ALLERGY INFECTIOUS DISEASE (NIAID)
美国国家过敏性和传染病研究所" 21.1981
196 "DAVID GEFFEN SCHOOL OF MEDICINE AT UCLA
加州大学洛杉矶分校大卫格芬医学院" 21.1031
197 "UNIVERSITY TENNESSEE
美国田纳西大学" 21.0799
198 "UNIVERSITY SYSTEM GEORGIA
美国乔治亚大学系统" 20.9379
199 "UNIVERSITY GENEVA
瑞士日内瓦大学" 20.8539
200 "VITA-SALUTE SAN RAFFAELE UNIVERSITY
意大利圣拉斐尔生命健康大学" 20.7590
201 "UNIVERSITY MACAU
澳门大学" 20.6325
202 "INSTITUTE OF MEDICINAL PLANT DEVELOPMENT - CAMS
中国医学科学院药用植物研究所" 20.6211
203 "SORBONNE UNIVERSITY
法国索邦大学(巴黎大学)" 20.4704
204 "VICTORIA UNIVERSITY WELLINGTON
新西兰维多利亚大学" 20.4201
205 "TAIPEI MEDICAL UNIVERSITY
台北医学大学" 20.3345
206 "PHILIPPS UNIVERSITY MARBURG
德国马尔堡菲利普斯大学" 20.3213
207 "UNIVERSITY PADUA
意大利帕多瓦大学 " 20.1981
208 "MEDICAL UNIVERSITY OF GRAZ
奥地利格拉茨医学大学" 20.1551
209 "CHOSUN UNIVERSITY
韩国朝鲜大学" 19.9603
210 "HELMHOLTZ-CENTER MUNICH - GERMAN RESEARCH CENTER FOR ENVIRONMENTAL HEALTH
德国亥姆霍兹慕尼黑环境与健康研究中心" 19.9408
211 "UNIVERSITY EAST FINLAND
芬兰东芬兰大学" 19.8908
212 "UNITED STATES ENVIRONMENTAL PROTECTION AGENCY
美国环境保护署" 19.8290
213 "MAASTRICHT UNIVERSITY
荷兰马斯特里赫特大学" 19.8190
214 "UNIVERSITY BONN
德国波恩大学" 19.7631
215 "UNIVERSITY PAVIA
意大利帕维亚大学" 19.7225
216 "UNIVERSITY MARYLAND BALTIMORE
美国马里兰大学巴尔的摩分校" 19.5943
217 "HEALTH PROTECTION AGENCY
英国健康保护署" 19.5638
218 "CAPITAL MEDICINE UNIVERSITY
首都医科大学" 19.5556
219 "KOREA RESEARCH INSTITUTE BIOSCIENCE & BIOTECHNOLOGY
韩国生物科学与技术研究所" 19.5234
220 "KYUNGPOOK NATIONAL UNIVERSITY
韩国庆北国立大学" 19.4567
221 "SACKLER FACULTY MEDICINE
以色列特拉维夫大学萨克拉医学院" 19.4377
222 "QUEEN MARY UNIVERSITY LONDON
英国伦敦皇后玛丽大学" 19.4357
223 "ACADEMIC MEDICAL CENTER AMSTERDAM
荷兰阿姆斯特丹学术医学中心" 19.4305
224 "UNIVERSITY LISBON
葡萄牙里斯本大学" 19.3756
225 "PUKYONG NATIONAL UNIVERSITY
韩国国立釜庆大学 " 19.3413
226 "NATIONAL YANG MING UNIVERSITY
阳明大学" 19.2295
227 "UNIVERSITY TEXAS SW MEDICINE CENTER DALLAS
美国德州大学达拉斯西南医学中心" 19.1169
228 "PFIZER
美国辉瑞公司" 19.1066
229 "UNIVERSITY COIMBRA
葡萄牙科英布拉大学" 18.9909
230 "UNIVERSITY UTAH
美国犹他大学" 18.8589
231 "UNIVERSITY BOLOGNA
意大利博洛尼亚大学" 18.8409
232 "EMORY UNIVERSITY
美国艾莫瑞大学" 18.8309
233 "MARIO NEGRI INSTITUTE PHARMACOL RESEARCH
意大利马里奥-尼格里药理学研究所" 18.8089
234 "RUPRECHT KARLS UNIVERSITY HEIDELBERG
德国海德堡大学" 18.6542
235 "BAYLOR COLLEGE MED
美国贝勒医学院" 18.5892
236 "BROWN UNIVERSITY
美国布朗大学" 18.5658
237 "DUKE UNIVERSITY
美国杜克大学" 18.5522
238 "UNIVERSITY SHIZUOKA
日本静冈县立大学" 18.5401
239 "UNIVERSITY BERN
瑞士伯尔尼大学" 18.4963
240 "MEDICINE UNIVERSITY VIENNA
奥地利维也纳医学大学" 18.4913
241 "SHANDONG UNIVERSITY
山东大学" 18.4449
242 "UNIVERSITY MASSACHUSETTS AMHERST
美国麻省大学阿默斯特分校" 18.4199
243 "UNIVERSITY BRITISH COLUMBIA
加拿大不列颠哥伦比亚大学" 18.3993
244 "NATIONAL DEFENSE MEDICAL CENTER
国防医学院,台湾" 18.3234
245 "UNIVERSITY FERRARA
意大利费拉拉大学" 18.3112
246 "SUZHOU UNIVERSITY
苏州大学" 18.2471
247 "UNIVERSITY MESSINA
意大利莫西拿大学" 18.2178
248 "SAPIENZA UNIVERSITY ROME
意大利罗马萨宾撒大学" 18.2176
249 "QUEENS UNIVERSITY BELFAST
英国贝尔法斯特女王大学" 18.1318
250 "UNIVERSITY ROME TOR VERGATA
意大利罗马第二大学" 18.1211
251 "UNIVERSITY NEW S WALES
澳洲新南威尔士大学" 18.0705
252 "KUNMING INSTITUTE OF BOTANY, CAS
中国科学院昆明植物研究所" 18.0515
253 "SAIC-FREDERICK INC
美国雷多斯生物研究公司" 18.0043
254 "UNIVERSITY CRETE
希腊克里特岛大学" 17.9860
255 "H LEE MOFFITT CANCER CENTER & RESEARCH INSTITUTE
美国莫非特癌症中心和研究所" 17.9047
256 "POLISH ACADEMY SCIENCE
波兰科学院" 17.8696
257 "INDIANA UNIVERSITY BLOOMINGTON
美国印第安纳布卢明顿大学" 17.8135
258 "HOSHI UNIVERSITY
日本星药科大学" 17.7806
259 "UNIVERSITY ILLINOIS CHICAGO
美国伊利诺斯大学芝加哥分校" 17.7671
260 "UNIVERSITY PISA
意大利比萨大学" 17.6934
261 "JOHNS HOPKINS UNIVERSITY
美国约翰霍普金斯大学" 17.6194
262 "RICE UNIVERSITY
美国莱斯大学" 17.6133
263 "MEDICAL UNIVERSITY INNSBRUCK
奥地利因斯布鲁克医学大学" 17.5931
264 "EBERHARD KARLS UNIVERSITY TUBINGEN
德国图宾根大学" 17.5702
265 "KYOTO PHARMACEUTICAL UNIVERSITY
日本京都薬科大学" 17.5148
266 "LONDON SCHOOL HYGIENE TROPICAL MEDICINE
英国伦敦卫生与热带医学院" 17.4958
267 "MEDICAL UNIVERSITY LODZ
波兰罗兹医学大学" 17.4871
268 "UNIVERSITY PARMA
意大利帕尔马大学" 17.4783
269 "UNIVERSITY WESTERN AUSTRALIA
澳洲西澳大学" 17.3028
270 "PURDUE UNIVERSITY SYS
美国普渡大学系统" 17.2453
271 "UNIVERSITY SANTIAGO DE COMPOSTELA
西班牙圣地亚哥德孔波斯特拉大学" 17.0934
272 "TEL AVIV UNIVERSITY
以色列特拉维夫大学" 17.0902
273 "AIR FORCE MILITARY MEDICAL UNIVERSITY
空军军医大学(第四军医大学)" 17.0711
274 "UNIVERSITY SAO PAULO
巴西圣保罗大学" 16.9710
275 "ARISTOTLE UNIVERSITY THESSALONIKI
希腊亚里士多德大学" 16.9674
276 "CARDIFF UNIVERSITY
英国卡迪夫大学" 16.9314
277 "UNIVERSITY MINNESOTA SYSTEM
美国明尼苏达大学系统" 16.9147
278 "INSTITUTE PASTEUR PARIS
法国巴黎巴斯德研究所" 16.8803
279 "ERNST MORITZ ARNDT UNIVERSITY GREIFSWALD
德国格雷斯窝大学" 16.8624
280 "UNIVERSITY SOUTH AUSTRALIA
澳洲南澳大利亚大学" 16.8221
281 "UNIVERSITY BIRMINGHAM
英国伯明翰大学" 16.8110
282 "UNIVERSITY MONTPELLIER
法国蒙彼利埃大学" 16.7935
283 "UNIVERSITY CLAUDE BERNARD - LYON 1
法国克劳德伯纳德大学-里昂1大" 16.7852
284 "UNIVERSITY MADRAS
印度马德拉斯大学" 16.7590
285 "UNIVERSITE CONFEDERALE LEONARD DE VINCI
法国伦纳德达芬奇大*联学**盟COMUE" 16.6842
286 "UNIVERSITY AIX-MARSEILLE
法国艾克斯-马赛大学" 16.6370
287 "UNIVERSITY TOKYO
日本东京大学" 16.6210
288 "SICHUAN UNIVERSITY
四川大学" 16.5652
289 "NANJING UNIVERSITY
*京大南**学" 16.5035
290 "HEINRICH HEINE UNIVERSITY DUSSELDORF
德国海因里希海涅大学" 16.4880
291 "UNIVERSITY SIENA
意大利锡耶纳大学" 16.3991
292 "KING ABDULAZIZ UNIVERSITY
沙特阿拉伯阿卜杜勒阿齐兹国王大学" 16.3924
293 "UNIV HOSP
美国大学医院" 16.3421
294 "UNIVERSITY TEXAS HEALTH SCIENCE CENTER HOUSTON
美国德州大学休斯敦健康科学中心" 16.3305
295 "ASIA UNIVERSITY TAIWAN
亚洲大学,台湾" 16.3180
296 "UNIVERSITY MINNESOTA TWIN CITIES
美国明尼苏达大学双城分校" 16.2991
297 "UTRECHT UNIVERSITY MEDICINE CENTER
荷兰乌特列支大学医学中心" 16.2797
298 "UNIVERSITY NEBRASKA SYSTEM
美国内布拉斯加大学系统" 16.2259
299 "INDIANA UNIVERSITY SYSTEM
美国印第安纳大学系统" 16.2253
300 "UTAH SYSTEM HIGHER EDUC
美国犹他州高等教育系统" 16.1075
301 "UNIVERSITY MUNICH
德国慕尼黑大学" 16.0591
302 "ANHUI MEDICAL UNIVERSITY
安徽医科大学" 16.0428
303 "UNIVERSITY ALBERTA
加拿大阿伯特大学" 16.0178
304 "CATHOLIC UNIVERSITY SACRED HEART
意大利天主教圣心大学" 15.8644
305 "HOSPITAL CLINIC BARCELONA
西班牙巴塞罗那医院" 15.7318
306 "DALIAN MEDICAL UNIVERSITY
大连医科大学" 15.6859
307 "UNIVERSITY WISCONSIN MADISON
美国威斯康星麦迪逊大学" 15.6305
308 "CHARITE MEDICINE UNIVERSITY BERLIN
德国慈善医科大学" 15.5496
309 "UNIVERSITY BRESCIA
意大利布雷西亚大学" 15.4926
310 "NORTH CAROLINA STATE UNIVERSITY
美国北卡罗来纳州立大学" 15.4406
311 "UNIVERSITY HONG KONG
香港大学" 15.4377
312 "UNIVERSITY PERUGIA
意大利佩鲁贾大学" 15.4148
313 "ST GEORGES UNIVERSITY LONDON
英国伦敦大学圣乔治学院" 15.4146
314 "UNIVERSITY THESSALY
希腊色萨利大学" 15.3577
315 "KONKUK UNIVERSITY
韩国建国大学" 15.3309
316 "WEST VIRGINIA UNIVERSITY
美国西弗吉尼亚大学" 15.3176
317 "NATIONAL TAIWAN UNIVERSITY
台湾大学" 15.3167
318 "AGENCY SCIENCE TECHNOLOGY RESEARCH
新加坡科技研究局" 15.2795
319 "UNIVERSITY ANTWERP
比利时安特卫普大学" 15.2526
320 "KAIST
韩国科学技术院" 15.2012
321 "CHUNGBUK NATIONAL UNIVERSITY
韩国忠北国立大学" 15.1837
322 "UNIVERSITY NAVARRA
西班牙纳瓦拉大学" 15.1790
323 "OREBRO UNIVERSITY
瑞典喔里惹大学" 15.0365
324 "CANCER RESEARCH UK
英国癌症研究" 15.0109
325 "UNIVERSITY VALENCIA
西班牙瓦伦西亚大学" 15.0045
326 "SUN YAT SEN UNIVERSITY
中山大学" 14.9361
327 "MCMASTER UNIVERSITY
加拿大麦克马斯特大学" 14.8926
328 "UNIVERSITY CALIFORNIA LOS ANGELES
美国加州大学洛杉矶分校" 14.8801
329 "ACADEMY MILITARY MEDICINE SCIENCE
军事医学科学院" 14.7590
330 "GUSTAVE ROUSSY INSTITUTE
法国古斯塔罗西研究所" 14.6964
331 "MARTIN LUTHER UNIVERSITY HALLE WITTENBERG
德国马丁路德大学" 14.6960
332 "UNIVERSITY OF GREENWICH
英国格林威治大学" 14.6419
333 "RESEARCH TRIANGLE INSTITUTE
美国三角研究所" 14.6237
334 "CHUNGNAM NATIONAL UNIVERSITY
韩国忠南国立大学" 14.6175
335 "VRIJE UNIVERSITY BRUSSELS
比利时布鲁塞尔列杰大学" 14.5190
336 "NORWEGIAN INSTITUTE PUBLIC HLEATH
挪威公共卫生研究所" 14.5082
337 "UNIVERSITY TEXAS HEALTH SCIENCE CENTER SAN ANTONIO
美国德州大学圣安东尼奥健康科学中心" 14.4693
338 "ASSISTANCE PUBLIQUE HOPITAUX PARIS
法国APHP公立医院集团" 14.4413
339 "UNIVERSITY COLLEGE DUBLIN
爱尔兰都柏林大学学院" 14.4360
340 "UNIVERSITY LILLE I
法国里尔1大" 14.3982
341 "TEXAS A&M UNIVERSITY COLLEGE STN
美国德州农机大学车站学院" 14.3871
342 "UNIVERSITY CALIFORNIA DAVIS
美国加州大学戴维斯分校" 14.2225
343 "UNIVERSITY TEXAS AUSTIN
美国德州大学奥斯丁分校" 14.1610
344 "UNIVERSITY EAST ANGLIA
英国东安格利亚大学" 14.1556
345 "STATE UNIVERSITY SYSTEM FLORIDA
美国佛罗里达州立大学系统" 14.1536
346 "PLA SECOND MILITARY MEDICAL UNIVERSITY
海军军医大学(第二军医大学)" 14.1123
347 "MARCHE POLYTECHNOLOGY UNIVERSITY
意大利马尔凯工业大学" 14.0813
348 "JOHANNES GUTENBERG UNIVERSITY MAINZ
德国美因茨大学" 14.0228
349 "UNIVERSITY OTAGO
新西兰奥塔哥大学" 13.9719
350 "KANGWON NATIONAL UNIVERSITY
韩国国立江原大学" 13.9711
351 "MAX PLANCK SOCIETY
德国马克思·普朗克学会" 13.9510
352 "UNIVERSITY OF PALERMO
意大利巴勒莫大学" 13.9388
353 "INDIANA UNIVERSITY-PURDUE UNIVERSITY INDIANAPOLIS
美国印第安纳波利斯普渡大*联学**合分校" 13.9118
354 "NANYANG TECHNOLOGY UNIVERSITY
新加坡南洋理工大学" 13.7352
355 "UNIVERSITY PAUL SABATIER - TOULOUSE III
法国图卢兹第三大学" 13.6986
356 "ROYAL INFIRMARY EDINBURGH
英国爱丁堡皇家医院 " 13.6852
357 "UNIVERSITY BORDEAUX
法国波尔多大学" 13.6735
358 "UNIVERSITY SO CALIFORNIA
美国南加州大学" 13.5899
359 "GERMAN CANCER RESEARCH CENTER
德国癌症研究中心" 13.5586
360 "CHILDREN'S HOSPITAL COLORADO
美国科罗拉多儿童医院" 13.5092
361 "UNIVERSITY STRATHCLYDE
英国斯特拉斯克莱德大学" 13.5009
362 "AARHUS UNIVERSITY
丹麦奥胡斯大学" 13.4929
363 "GLAXOSMITHKLINE
英国葛兰素史克" 13.4897
364 "NATIONAL HEALTH RESEARCH INSTITUTE
国家卫生研究院,台湾" 13.4715
365 "SHOWA PHARMACEUTICAL UNIVERSITY
日本昭和薬科大学" 13.4506
366 "INJE UNIVERSITY
韩国仁济大学" 13.4226
367 "UNIVERSITY EASTERN PIEMONTE
意大利东皮埃蒙特大学" 13.3704
368 "UNIVERSITY WISCONSIN SYSTEM
美国威斯康星大学系统" 13.3640
369 "LUND UNIVERSITY
瑞典隆德大学" 13.3526
370 "DALIAN INSTITUTE OF CHEMICAL PHYSICS, CAS
中国科学院大连化学物理研究所" 13.3234
371 "ANNAMALAI UNIVERSITY
印度安那马莱大学" 13.3147
372 "UNIVERSITY LIEGE
比利时烈日大学" 13.2188
373 "UNIVERSITY MODENA & REGGIO EMILIA
意大利摩德纳大学" 13.2156
374 "VIRGINIA COMMONWEALTH UNIVERSITY
美国弗吉尼亚联邦大学" 13.1748
375 "IRCCS ISTITUTI FISIOTERAPICI OSPITALIERI (IFO)
意大利医院理疗研究所" 13.1723
376 "UNIVERSITY AUTONOMA BARCELONA
西班牙巴塞罗那自治大学" 13.1719
377 "UNIVERSITY CAGLIARI
意大利卡利亚里大学" 13.1198
378 "FONDATION I-SITE ULNE
法国里尔北部大学I-SITE基金会" 13.0830
379 "NANYANG TECHNOLOGY UNIVERSITY + NIE
新加坡南洋理工大学+国家教育学院" 13.0671
380 "UNIVERSITY INNSBRUCK
奥地利因斯布鲁克大学" 13.0105
381 "KYOTO UNIVERSITY
日本京都大学" 13.0075
382 "UNIVERSITY LEEDS
英国利兹大学" 12.9808
383 "UNIVERSITY KENTUCKY
美国肯塔基大学" 12.9670
384 "CA GRANDA OSP MAGGIORE POLICLINICO
意大利马吉奥医院" 12.9378
385 "UNIVERSITY OTTAWA
加拿大渥太华大学" 12.9034
386 "CATHOLIC UNIVERSITY KOREA
韩国天主教大学" 12.8830
387 "NATIONAL CHENG KUNG UNIVERSITY
成功大学" 12.8466
388 "SWISS FEDERAL INSTITUTE TECHNOLOGY LAUSANNE
瑞士联邦技术学院洛桑分院" 12.7973
389 "UNIVERSITY ADELAIDE
澳洲阿德莱德大学" 12.7773
390 "UNIVERSITY COLORADO SYSTEM
美国科罗拉多大学系统" 12.7506
391 "UNIVERSITY OSLO
挪威奥斯陆大学" 12.7278
392 "HANNOVER MEDICINE SCHOOL
德国汉诺威医学院" 12.6709
393 "UNIVERSITY MONTREAL
加拿大蒙特利尔大学" 12.6359
394 "NATIONAL CHUNG HSING UNIVERSITY
中兴大学" 12.6291
395 "UNIVERSITY CONNECTICUT
美国康涅狄格大学" 12.5821
396 "KING SAUD UNIVERSITY
沙特阿拉伯国王大学" 12.5411
397 "UNIVERSITY MISSOURI KANSAS CITY
美国密苏里大学堪萨斯分校" 12.5330
398 "UNIVERSITY ICELAND
冰岛大学" 12.4908
399 "BRISTOL-MYERS SQUIBB
美国百时美施贵宝公司" 12.4768
400 "UNIVERSITY WARWICK
英国华威大学" 12.4433
401 "FRIEDRICH SCHILLER UNIVERSITY JENA
德国耶拿大学" 12.4190
402 "G D'ANNUNZIO UNIVERSITY OF CHIETI-PESCARA
意大利切提皮斯卡拉大学" 12.4108
403 "CHARLES UNIVERSITY PRAGUE
捷克布拉格查理大学" 12.3975
404 "UNIVERSITY SOUTHERN DENMARK
丹麦南方大学" 12.2917
405 "UNIVERSITY SYSTEM MARYLAND
美国马里兰州大学系统" 12.2581
406 "UNIVERSITY REGENSBURG
德国里根斯堡大学" 12.2577
407 "CORNELL UNIVERSITY
美国康奈尔大学" 12.2110
408 "OHIO STATE UNIVERSITY
美国俄亥俄州立大学" 12.1452
409 "EWHA WOMANS UNIVERSITY
韩国梨花女子大学" 12.0286
410 "UNIVERSITY KIEL
德国基尔大学" 11.8883
411 "UNIVERSITY TEXAS MEDICINE BRANCH GALVESTON
美国德州大学加尔维斯敦医学部" 11.8848
412 "YALE UNIVERSITY
美国耶鲁大学" 11.8021
413 "RWTH AACHEN UNIVERSITY
德国亚琛工业大学" 11.7705
414 "BOSTON UNIVERSITY
美国波士顿大学" 11.7608
415 "GEORGIA INSTITUTE TECHNOL
美国佐治亚理工学院" 11.7583
416 "BARCELONA INSTITUTE SCIENCE TECHNOLOGY
西班牙巴塞罗那科学技术研究所" 11.7269
417 "KANAZAWA UNIVERSITY
日本金泽大学" 11.7059
418 "TABRIZ UNIVERSITY OF MEDICAL SCIENCE
伊朗塔布里兹医科大学 " 11.6565
419 "UNIVERSITY IOWA
美国爱荷华大学" 11.6382
420 "CHUNG ANG UNIVERSITY
韩国中央大学" 11.6218
421 "UNIVERSITY SEVILLA
西班牙塞维利亚大学" 11.6074
422 "MINISTRY OF EDUCATION, CHINA
中国教育部" 11.5995
423 "UNIVERSITY SOUTHAMPTON
英国南安普敦大学" 11.5401
424 "MEDIMMUNE
美国生物制药公司" 11.5382
425 "UNIVERSITY HEALTH NETWORK TORONTO
加拿大多伦多大学健康网络" 11.5368
426 "ROYAL COLLEGE SURGEONS IRELAND
爱尔兰皇家外科医师协会" 11.5251
427 "WESTERN UNIVERSITY (UNIVERSITY WESTERN ONTARIO)
加拿大西安大略大学" 11.5244
428 "UNIVERSITY FREIBURG
德国弗莱堡大学" 11.5081
429 "GENENTECH
美国基因工程技术公司" 11.5066
430 "NEWCASTLE UNIVERSITY - UK
英国纽卡斯尔大学" 11.4372
431 "UNIVERSITY BRADFORD
英国布拉德福德大学" 11.3763
432 "NETHERLANDS ORGANIZATION APPLIED SCIENCE RESEARCH
荷兰应用科学研究组织" 11.3716
433 "WAGENINGEN UNIVERSITY & RESEARCH CENTER
荷兰瓦格宁根大学和研究中心" 11.3308
434 "COLUMBIA UNIVERSITY
美国哥伦比亚大学" 11.2925
435 "GACHON UNIVERSITY
韩国嘉泉大学" 11.2280
436 "UNIVERSITY DUISBURG ESSEN
德国杜伊斯堡埃森大学" 11.2164
437 "HANYANG UNIVERSITY
韩国汉阳大学" 11.1932
438 "ROCHE HOLDING
瑞士罗氏控股" 11.1925
439 "UNIVERSITY GRENOBLE ALPS
法国格勒诺布尔阿尔卑斯大学" 11.1554
440 "UNIVERSITY GENOA
意大利热那亚大学" 11.1436
441 "UNIVERSITY MASSACHUSETTS SYSTEM
美国麻省大学系统" 11.1074
442 "UNIVERSITY MANITOBA
加拿大曼尼托巴大学" 11.0615
443 "UNIVERSITY NOVA LISBOA
葡萄牙新里斯本大学" 11.0511
444 "RESEARCH & ADVANCED STUDIES CENTER NATIONAL POLYTECHNOLOGY INSTITUTE MEXICO
墨西哥国家工业学院高级研究中心" 11.0422
445 "GEORGETOWN UNIVERSITY
美国乔治城大学" 11.0382
446 "GRIFFITH UNIVERSITY
澳洲格里菲斯大学" 11.0158
447 "NORTHWESTERN UNIVERSITY
美国西北大学" 11.0092
448 "CHONNAM NATIONAL UNIVERSITY
韩国全南国立大学" 10.9421
449 "ROYAL BRISBANE & WOMEN'S HOSPITAL
澳洲皇家布里斯班妇女医院" 10.9375
450 "GUANGZHOU MEDICAL UNIVERSITY
广州医科大学" 10.8953
451 "KOREA UNIVERSITY
韩国高丽大学" 10.8573
452 "TEXAS TECHNOLOGY UNIVERSITY
美国德州理工大学" 10.8316
453 "UNIVERSITY WESTERN SYDNEY
澳洲西悉尼大学" 10.8268
454 "ALBERT EINSTEIN COLLEGE MEDCINE
美国爱因斯坦医学院" 10.7743
455 "HOKKAIDO UNIVERSITY
日本北海道大学" 10.7430
456 "OCEAN UNIVERSITY CHINA
中国海洋大学" 10.7426
457 "HOSPITAL UNIVERSITY PITIE-SALPETRIERE
法国帕提撒陪崔大学医院" 10.7197
458 "UNIVERSITY CHICAGO
美国芝加哥大学" 10.7028
459 "UNIVERSITE D'ANGERS
法国安格斯大学" 10.7015
460 "TUFTS MEDICAL CENTER
美国塔夫茨医学中心" 10.6852
461 "TECHNOLOGY UNIVERSITY MUNICH
德国慕尼黑科技大学" 10.6517
462 "UNIVERSITY TOULOUSE
法国图卢兹大学" 10.5801
463 "CZECH ACADEMY SCIENCE
捷克科学院" 10.5796
464 "CHINA MEDICAL UNIVERSITY HOSPITAL - TAIWAN
中国医药大学附属医院,台湾" 10.5586
465 "JOHNS HOPKINS BLOOMBERG SCHOOL OF PUBLIC HEALTH
美国约翰霍普金斯大学布隆博格公共卫生学院" 10.5490
466 "TEMPLE UNIVERSITY
美国天普大学" 10.5477
467 "UNIVERSITY ILLINOIS URBANA-CHAMPAIGN
美国伊利诺伊大学香槟分校" 10.4596
468 "TEXAS A&M HEALTH SCIENCE CENTER
美国德州农机大学健康科学中心" 10.4328
469 "UNIVERSITY SHEFFIELD
英国谢菲尔德大学" 10.3847
470 "WASHINGTON UNIVERSITY
美国华盛顿(州立)大学" 10.3300
471 "YESHIVA UNIVERSITY
美国叶史瓦大学" 10.2974
472 "UNIVERSITY CALABRIA
意大利卡拉布里亚大学" 10.2969
473 "UNIVERSITY ULSAN
韩国蔚山大学" 10.2873
474 "UNIVERSITY CALIFORNIA IRVINE
美国加州大学欧文分校" 10.2728
475 "UNIVERSITY ERLANGEN NUREMBERG
德国埃朗根纽伦堡大学" 10.2558
476 "UNIVERSITY MILANO-BICOCCA
意大利米兰比可卡大学" 10.1832
477 "SOUTHERN MEDICAL UNIVERSITY
南方医科大学" 10.1773
478 "CHUNG SAN MEDICAL UNIVERSITY HOSPITAL
中山医学大学附设医院,台湾" 10.1708
479 "DONGGUK UNIVERSITY
韩国东国大学" 10.1513
480 "MEDICINE UNIVERSITY SOUTH CAROLINA
美国南卡罗来纳医科大学" 10.1387
481 "KOREA RESEARCH INSTITUTE CHEMICAL TECHNOLOGY
韩国化学技术研究所" 10.1332
482 "ZHEJIANG CHINESE MEDICAL UNIVERSITY
浙江中医药大学" 10.0764
483 "WAKE FOREST UNIVERSITY
美国维克森林大学" 10.0661
484 "AJOU UNIVERSITY
韩国亚洲大学" 10.0375
485 "MICHIGAN STATE UNIVERSITY
美国密歇根州立大学" 10.0157
486 "UNIVERSITY GRANADA
西班牙格拉纳达大学" 9.9968
487 "UNIVERSITY VERONA
意大利维罗纳大学" 9.9963
488 "FEDERATION FRANCAISE DE CENTRESEARCH DE LUTTE CENTRE LE CANCER
法国德吕特癌症中心" 9.9720
489 "UNIVERSITY NEW MEXICO
美国新墨西哥大学" 9.9627
490 "INSTITUT HOSPITAL DEL MAR D'INVESTIGACIONS MEDIQUES (IMIM)
西班牙3月医学研究院医院" 9.9552
491 "UNIVERSITY COMPLUTENSE MADRID
西班牙马德里大学" 9.9533
492 "JINAN UNIVERSITY
暨南大学" 9.9442
493 "NANKAI UNIVERSITY
南开大学" 9.9183
494 "UNIVERSITY LAVAL
加拿大拉瓦尔大学" 9.8772
495 "UNIVERSITY ULM
德国乌尔姆大学" 9.8366
496 "GUANGZHOU UNIVERSITY OF CHINESE MEDICINE
广州中医药大学" 9.8318
497 "TOHOKU UNIVERSITY
日本东北大学" 9.7905
498 "BAYER HEALTHCARE PHARM INC
美国拜耳医药保健药业有限公司" 9.7854
499 "LIVERPOOL JOHN MOORES UNIVERSITY
英国利物浦约翰摩尔大学" 9.7668
500 "INSTITUTE NATIONAL POLYTECHNOLOGY TOULOUSE
法国图卢兹国立理工学院" 9.7591
501 "BEN GURION UNIVERSITY
以色列本古瑞安大学" 9.7548
502 "UNIVERSITY EXETER
英国埃克塞特大学" 9.7455
503 "CENTRAL SOUTH UNIVERSITY
中南大学" 9.7336
504 "UNIVERSITY STRASBOURG
法国斯特拉斯堡大学" 9.7197
505 "UNIVERSITY FEDERAL RIO GRANDE SUL
巴西里奥格兰德南联邦大学" 9.7119
506 "UNIVERSITY MISSOURI SYSTEM
美国密苏里大学系统" 9.6887
507 "UNIVERSITY AUTONOMA MADRID
西班牙马德里自治大学" 9.6607
508 "UNIVERSITY YORK
英国约克大学" 9.6178
509 "NEW YORK UNIVERSITY
美国纽约大学" 9.6135
510 "LOUIS STOKES CLEVELAND VA MEDICAL CENTER
美国退伍军人事务部克利夫兰路易斯斯托克斯医疗中心" 9.5973
511 "HUAZHONG UNIVERSITY SCIENCE & TECHNOLOGY
华中科技大学" 9.5874
512 "UNIVERSITY SALERNO
意大利萨莱诺大学" 9.5362
513 "UNIVERSITY LOUISVILLE
美国刘易斯维尔大学" 9.5321
514 "UNIVERSITY COLOGNE
德国科隆大学" 9.5266
515 "UNIVERSITY TURKU
芬兰图尔库大学" 9.4727
516 "IIT
印度理工学院" 9.4434
517 "UNIVERSITY PUTRA MALAYSIA
马来西亚博特拉大学" 9.4370
518 "XI'AN JIAOTONG UNIVERSITY
西安交通大学" 9.3853
519 "UNIVERSITY ARIZONA
美国亚利桑那大学" 9.3673
520 "ELI LILLY COMPANY
美国礼来公司" 9.3556
521 "RIGSHOSPITALET
丹麦国王医院" 9.3192
522 "UNIVERSITY LJUBLJANA
斯洛文尼亚卢布尔雅那大学" 9.2714
523 "JAGIELLONIAN UNIVERSITY
波兰雅盖隆大学" 9.2330
524 "UNIVERSITY CHINESE ACADEMY SCIENCE
中国科学院大学" 9.2233
525 "UNIVERSITES DE STRASBOURG ETABLISSEMENTS ASSOCIES
法国斯特拉斯堡大学相关机构" 9.2108
526 "PANJAB UNIVERSITY
印度旁遮普大学" 9.1545
527 "UNIVERSITY POMPEU FABRA
西班牙泊法布皮勒大学" 9.1468
528 "RIKEN
日本理化学研究所" 9.0538
529 "UNIVERSITY VIENNA
奥地利维也纳大学" 9.0467
530 "UNIVERSITY NANTES ANGERS LE MANS
法国南特昂热勒芒(联合)大学" 9.0008
531 "FRED HUTCHINSON CANCER RESEARCH CENTER
美国弗雷德哈钦森癌症研究中心" 8.9893
532 "UNIVERSITY TRIESTE
意大利的里雅斯特大学" 8.9810
533 "UNIVERSITY NEWCASTLE
澳洲纽卡斯尔大学" 8.9639
534 "SUNY SYSTEM
美国纽约州立大学系统" 8.9318
535 "UNIVERSITY CALIFORNIA BERKELEY
美国加州大学伯克利分校" 8.9284
536 "NOVARTIS
瑞士诺华集团" 8.9282
537 "UNIVERSITY HOUSTON
美国休斯敦大学" 8.9020
538 "CANISIUS-WILHELMINA HOSPITAL
荷兰卡尼修斯·威廉敏娜医院医院" 8.8297
539 "SHANGHAI INSTITUTE BIOLOGY SCIENCE
中国科学院上海生物科学研究院" 8.8289
540 "JEJU NATIONAL UNIVERSITY
韩国济州国立大学" 8.8067
541 "WYTHENSHAWE HOSPITAL NHS FOUNDATION TRUST
英国威森肖医院NHS信托基金会 " 8.7339
542 "SHAHID BEHESHTI UNIVERSITY MEDICAL SCIENCE
伊朗沙希德比和提医科大学" 8.6853
543 "UNIVERSITY BATH
英国巴斯大学" 8.6823
544 "CENTER ADDICTION & MENTAL HEALTH CANADA
加拿大吸毒者与精神健康中心" 8.6385
545 "HONG KONG BAPTIST UNIVERSITY
香港浸会大学" 8.6287
546 "NATIONAL TAIWAN UNIVERSITY HOSPITAL
台湾大学附属医院" 8.6246
547 "WUHAN UNIVERSITY
武汉大学" 8.6239
548 "UNIVERSITY HOSPITAL LEUVEN
比利时鲁汶大学医院" 8.6176
549 "VU UNIVERSITY MEDICAL CENTER
荷兰VU大学医学中心" 8.5997
550 "UNIVERSITY MISSISSIPPI
美国密西西比大学" 8.5909
551 "UNIVERSITY FEDERAL SANTA CATARINA
巴西圣卡塔琳娜联邦大学" 8.5186
552 "PUBLIC HEALTH ENGLAND
英国公共卫生部" 8.5155
553 "AMGEN
美国安进公司" 8.5097
554 "UNIVERSITY LEIPZIG
德国莱比锡大学" 8.5068
555 "UNIVERSITY FEDERAL CEARA
巴西塞阿拉联邦大学" 8.4936
556 "CHINA AGRICULTURAL UNIVERSITY
中国农业大学" 8.4755
557 "COMMUNAUTE UNIVERSITE GRENOBLE ALPES
法国格勒诺布尔阿尔卑斯大学COMUE" 8.4739
558 "DALHOUSIE UNIVERSITY
加拿大达尔豪斯大学" 8.4580
559 "MERCK & COMPANY
美国默克公司" 8.4511
560 "UNIVERSITY ROVIRA VIRGILI
西班牙罗维拉威尔吉利大学" 8.4475
561 "JADAVPUR UNIVERSITY
印度杰达普大学" 8.4447
562 "NATIONAL UNIVERSITY OF IRELAND (NUI) GALWAY
爱尔兰国立高威大学" 8.4225
563 "UNIVERSITY SOUTH FLORIDA
美国南佛罗里达大学" 8.4177
564 "UNIVERSITY CINCINNATI
美国辛辛纳提大学" 8.3792
565 "MAYO
美国梅奥医学中心" 8.3569
566 "MASHHAD UNIVERSITY MEDICAL SCIENCE
伊朗马什哈德医科大学" 8.3137
567 "CHILDREN'S MERCY HOSPITAL
美国儿童慈善医院" 8.2975
568 "UNIVERSITY MALAYA
马来西亚马来亚大学" 8.2973
569 "UNIVERSITY AVEIRO
葡萄牙阿威罗大学" 8.2382
570 "SUNNYBROOK RESEARCH INSTITUTE
加拿大桑尼布鲁克研究所" 8.2220
571 "BOEHRINGER INGELHEIM PHARMA GMBH CO KG
德国勃林格殷格翰制药股份有限公司" 8.1991
572 "BOSTON CHILDREN'S HOSPITAL
美国波士顿儿童医院 " 8.1967
573 "GIFU UNIVERSITY
日本岐阜大学" 8.1783
574 "UNIVERSITY NORTH TEXAS SYSTEM
美国北德州大学系统" 8.1734
575 "National Scientific and Technical RESEARCH Council (Consejo Nacional de Investigaciones Científicas y Técnicas)
阿根廷国家科学技术研究会" 8.1677
576 "UNIVERSITY TOYAMA
日本富山大学" 8.0896
577 "GUANGXI MEDICAL UNIVERSITY
广西医科大学" 8.0867
578 "UNIVERSITY HOUSTON SYSTEM
美国休斯敦大学系统" 8.0418
579 "UNIVERSITY CAMERINO
意大利卡梅里诺大学 " 8.0172
580 "KAROLINSKA UNIVERSITY HOSPITAL
瑞典卡罗林斯卡大学医院" 8.0057
581 "DEAKIN UNIVERSITY
澳洲迪肯大学" 8.0007
582 "QUAID I AZAM UNIVERSITY
巴基斯坦奎德阿扎姆大学" 7.9826
583 "MAGNA GRAECIA UNIVERSITY CATANZARO
意大利卡坦扎罗大希腊大学" 7.9183
584 "WORLD HEALTH ORG
世界卫生组织" 7.8990
585 "DORTMUND UNIVERSITY TECHNOLOGY
德国多特蒙德理工大学" 7.8802
586 "UNIVERSITY SASKATCHEWAN
加拿大萨斯喀彻温大学" 7.8529
587 "UNIVERSITY MUNSTER
德国明斯特大学" 7.8452
588 "KUMAMOTO UNIVERSITY
日本熊本大学" 7.8047
589 "LOUISIANA STATE UNIVERSITY SYSTEM
美国路易斯安那州立大学系统" 7.7315
590 "SUNY STONY BROOK
美国纽约州立大学石溪分校" 7.6904
591 "TEXAS A&M UNIVERSITY SYSTEM
美国德州农机大学系统" 7.6648
592 "KYUSHU UNIVERSITY
日本九州岛大学" 7.6594
593 "CHONGQING MEDICAL UNIVERSITY
重庆医科大学" 7.6335
594 "ARCTIC UNIVERSITY TROMSO
挪威特罗姆瑟大学" 7.5877
595 "NATIONAL SUN YAT SEN UNIVERSITY
中山大学,台湾" 7.5865
596 "SEMMELWEIS UNIVERSITY
匈牙利赛梅维什医科大学" 7.5111
597 "DARTMOUTH COLLEGE
美国达特茅斯学院" 7.5073
598 "ROYAL PERTH HOSPITAL
澳洲皇家珀斯医院" 7.4877
599 "UNIVERSITY PATRAS
希腊帕特雷大学" 7.4838
600 "UNIVERSITY FRANCOIS RABELAIS - TOURS
法国弗朗索瓦拉伯雷大学" 7.4206
601 "UNIVERSITY SALAMANCA
西班牙萨拉曼卡大学" 7.3810
602 "JUSTUS LIEBIG UNIVERSITY GIESSEN
德国吉森大学" 7.3667
603 "HOPITAL UNIVERSITY HENRI-MONDOR APHP
法国蒙多中心医院" 7.3535
604 "ALEXANDRIA UNIVERSITY
埃及亚历山大大学 " 7.3470
605 "OREGON STATE UNIVERSITY
美国俄勒冈州立大学" 7.3281
606 "CHINESE PEOPLE'S LIBERATION ARMY GENERAL HOSPITAL
中国人民解放军总医院" 7.3260
607 "HOPITAL UNIVERSITY EUROPEEN GEORGES-POMPIDOU APHP
法国乔治蓬皮杜医院" 7.3242
608 "UNIVERSITY READING
英国雷丁大学" 7.3049
609 "KITASATO UNIVERSITY
日本北里大学" 7.3043
610 "STOCKHOLM UNIVERSITY
瑞典斯德哥尔摩大学" 7.2449
611 "EAST CHINA UNIVERSITY SCIENCE & TECHNOLOGY
华东理工大学" 7.2135
612 "UNIVERSITY ALABAMA BIRMINGHAM
美国阿拉巴马大学伯明翰分校" 7.2131
613 "UNIVERSITY CALIFORNIA LOS ANGELES MEDICAL CENTER
美国加州大学洛杉矶分校医学中心" 7.1945
614 "JILIN UNIVERSITY
吉林大学" 7.1792
615 "UNIVERSITY MIAMI
美国迈阿密大学" 7.1769
616 "UNIVERSITY HERTFORDSHIRE
英国赫特福德大学" 7.1719
617 "BAQIYATALLAH UNIVERSITY OF MEDICAL SCIENCES (BMSU)
伊朗巴齐亚塔拉医学大学" 7.1530
618 "UNIVERSITY LORRAINE
法国洛林大学" 7.1530
619 "OREGON HEALTH & SCIENCE UNIVERSITY
美国俄勒冈医科大学" 7.1487
620 "JOHNSON & JOHNSON
美国强生公司" 7.1456
621 "INSTITUTE RECHERCHE DEVELOPPEMENT (IRD)
法国国家可持续发展研究院" 7.1391
622 "PASTEUR INSTITUTE OF IRAN
伊朗巴斯德研究所" 7.1314
623 "UNIVERSITY TARTU
爱沙尼亚塔尔图大学" 7.1300
624 "YONSEI UNIVERSITY
韩国延世大学" 7.1228
625 "UNIVERSITY CAPE TOWN
南非开普敦大学" 7.1217
626 "LUNDBECK CORPORATION
丹麦伦德贝克公司" 7.0732
627 "FLINDERS UNIVERSITY SOUTH AUSTRALIA
澳洲弗林德斯大学" 7.0170
628 "GYEONGSANG NATIONAL UNIVERSITY
韩国国立庆尚大学" 7.0063
629 "JANSSEN PHARMACEUTICALS
比利时杨森制药" 6.9583
630 "ACADEMY SINICA
中央研究院,台湾" 6.9546
631 "FUNDACAO OSWALDO CRUZ
巴西奥斯哇尔多可露斯基金会" 6.9487
632 "UNIVERSITY GRAZ
奥地利格拉茨大学" 6.9367
633 "LIMOUSIN POITOU-CHARENTES
法国CNRS普斯中心" 6.9182
634 "UMEA UNIVERSITY
瑞典于莫奥大学" 6.8815
635 "PALACKY UNIVERSITY OLOMOUC
捷克帕拉茨基大学" 6.8812
636 "SOUTHEAST UNIVERSITY
东南大学" 6.8769
637 "CURTIN UNIVERSITY
澳洲科廷大学" 6.8622
638 "UNIVERSITY ESTADUAL PAULISTA
巴西圣保罗州立大学" 6.8352
639 "UNIVERSITY GOTHENBURG
瑞典歌德堡大学" 6.8152
640 "TARBIAT MODARES UNIVERSITY
伊朗塔比阿特莫达勒斯大学" 6.8112
641 "UNIVERSITY FLORIDA
美国佛罗里达大学" 6.7819
642 "STELLENBOSCHOOL UNIVERSITY
南非斯坦陵布什大学" 6.7477
643 "UNIVERSITY BELGRADE
塞尔维亚贝尔格莱德大学" 6.7234
644 "CENTER HOSPITAL UNIVERSITY VAUDOIS
瑞士洛桑大学医院" 6.7048
645 "TSING HUA UNIVERSITY
清华大学" 6.5948
646 "SCIENCE APPLICATIONS INTERNATIONAL CORPORATION (SAIC)
美国科学应用国际公司" 6.5925
647 "MEM SLOAN KETTERING CANCER CENTER
美国斯隆凯特林癌症中心" 6.5694
648 "LINKOPING UNIVERSITY
瑞典林雪平大学" 6.5684
649 "MIDWESTERN UNIVERSITY
美国中西部大学" 6.5493
650 "UNIVERSITY RENNES 1
法国雷恩第一大学" 6.5185
651 "NORTHWEST UNIVERSITY XI'AN
西北大学" 6.5082
652 "ATATURK UNIVERSITY
土耳其阿塔图尔克大学 " 6.4990
653 "GERIATRIC RESEARCH EDUCATION & CLINICAL CENTER
美国老年研究教育与临床中心" 6.4702
654 "OSAKA UNIVERSITY
日本大阪大学" 6.4661
655 "UNIVERSITY KWAZULU NATAL
南非夸祖鲁纳塔尔大学" 6.4351
656 "NAGASAKI UNIVERSITY
日本长崎大学" 6.4160
657 "COLORADO STATE UNIVERSITY
美国科罗拉多州立大学" 6.3821
658 "VALL D HEBRON UNIVERSITY HOSPITAL
西班牙瓦尔德希布伦大学医院" 6.3277
659 "CHINA ACADEMY OF CHINESE MEDICAL SCIENCES
中国中医科学院" 6.3148
660 "BANARAS HINDU UNIVERSITY
印度贝拿勒斯印度教大学" 6.3119
661 "MEDICAL UNIVERSITY LUBLIN
波兰卢布林医科大学" 6.3028
662 "CSIRO
澳洲联邦科学与工业研究组织" 6.2999
663 "GILEAD SCIENCE INC
美国吉利德科技公司" 6.2951
664 "WONKWANG UNIVERSITY
韩国圆光大学" 6.2940
665 "RUHR UNIVERSITY BOCHUM
德国波鸿鲁尔大学" 6.2706
666 "CHIBA UNIVERSITY
日本千叶大学" 6.2590
667 "UNIVERSITY ARKANSAS SYSTEM
美国阿肯色大学系统" 6.2582
668 "FEINBERG SCHOOL OF MEDICINE
美国西北大学伯格医学院" 6.2327
669 "DREXEL UNIVERSITY
美国德雷塞尔大学" 6.2238
670 "CEA
法国原子能委员会" 6.1617
671 "GIFU PHARMACEUTICAL UNIVERSITY
日本岐阜药科大学" 6.1590
672 "HUAZHONG AGRICULTURAL UNIVERSITY
华中农业大学" 6.1406
673 "UNIVERSITY SOUTH CAROLINA
美国南卡罗来纳大学" 6.1301
674 "UNIVERSITY DELHI
印度德里大学" 6.1007
675 "HOPITAL UNIVERSITY NECKER ENFANTS MALAD APHP
法国尼可儿童医院" 6.0968
676 "UNIVERSITY OF ARKANSAS MEDICAL SCIENCES
美国阿肯*医色**学大学" 6.0939
677 "MAHIDOL UNIVERSITY
泰国玛希隆大学" 6.0692
678 "MEDICAL UNIVERSITY WARSAW
波兰华沙医科大学" 6.0652
679 "SUNY COMMUNITY COLLEGE
美国纽约州立社区学院" 6.0448
680 "UNIVERSITY HAWAII SYSTEM
美国夏威夷大学系统" 6.0227
681 "UNIVERSITY TECHNOLOGY SYDNEY
澳洲悉尼科技大学" 6.0172
682 "TONGJI UNIVERSITY
同济大学" 6.0041
683 "HONG KONG POLYTECHNOLOGY UNIVERSITY
香港理工大学" 6.0040
684 "LANZHOU UNIVERSITY
兰州大学" 5.9968
685 "HOPITAL SAINT-ANTOINE
法国圣安东尼医院" 5.9722
686 "WENZHOU MEDICAL UNIVERSITY
温州医科大学" 5.9325
687 "UNIVERSITY ALABAMA SYSTEM
美国阿拉巴马大学系统" 5.9061
688 "CITY OF HOPE
美国希望之城医疗中心" 5.8953
689 "UNIVERSITY ESTADUAL CAMPINAS
巴西坎皮纳斯州立大学" 5.8900
690 "UNIVERSITY LEICESTER
英国莱斯特大学" 5.8843
691 "UNIVERSITY OKLAHOMA HEALTH SCIENCE CENTER
美国俄克拉何马大学健康科学中心" 5.8757
692 "UNIVERSITY BASQUE COUNTRY
西班牙巴斯克自治区大学" 5.8574
693 "COLLEGIUM MEDICUM JAGIELLONIAN UNIVERSITY
波兰雅盖隆大学医学院" 5.8427
694 "HARBIN MEDICAL UNIVERSITY
哈尔滨医科大学" 5.7653
695 "TIANJIN UNIVERSITY OF TRADITIONAL CHINESE MEDICINE
天津中医药大学" 5.7527
696 "AIST
日本产业技术综合研究所" 5.7453
697 "UNIVERSITY MASSACHUSETTS WORCESTER
美国麻省大学医学院" 5.7390
698 "SZEGED UNIVERSITY
匈牙利塞格德大学" 5.6690
699 "UNIVERSITY COLORADO BOULDER
美国科罗拉多大学波德分校" 5.6659
700 "UNIVERSITY FEDERAL MINAS GERAIS
巴西米纳斯吉拉斯州联邦大学" 5.6426
701 "AUGUSTA UNIVERSITY
美国奥古斯塔州立大学" 5.5838
702 "HOSPITAL UNIVERSITY RAMON CAJAL
西班牙拉蒙卡哈尔大学医院" 5.5754
703 "IULIU HATIEGANU UNIVERSITY OF MEDICINE & PHARMACY
罗马尼亚尤利乌哈蒂加努医药大学" 5.5728
704 "TIANJIN MEDICAL UNIVERSITY
天津医科大学" 5.5721
705 "MAZANDARAN UNIVERSITY MEDICAL SCIENCES
伊朗马赞达拉医学大学" 5.5601
706 "BIOGEN IDEC
美国百健艾迪公司" 5.5495
707 "CATHOLIC UNIVERSITY OF DAEGU
韩国大邱天主教大学" 5.5385
708 "UNIVERSITY RHODE ISLAND
美国罗得岛大学" 5.4875
709 "UNIVERSITY SOUTH CAROLINA COLUMBIA
美国南卡罗来纳大学哥伦比亚分校" 5.4787
710 "HUNGARIAN ACADEMY SCIENCE
匈牙利科学院" 5.4621
711 "PRES EUROPEAN UNIVERSITY BRETAGNE
法国布列塔尼欧洲大学" 5.4582
712 "UNIVERSITY ZARAGOZA
西班牙萨拉戈萨大学" 5.4485
713 "NEW YORK MEDICAL COLLEGE
美国纽约医学院" 5.4026
714 "BEIJING UNIVERSITY OF CHINESE MEDICINE
北京中医药大学" 5.3909
715 "UNIVERSITY GEORGIA
美国佐治亚大学" 5.3873
716 "UNIVERSITY BERGEN
挪威卑尔根大学" 5.3795
717 "XUZHOU MEDICAL COLLEGE
徐州医学院" 5.3603
718 "HARTFORD HOSPITAL
美国哈特福德医院 " 5.3533
719 "UNIVERSITY OKLAHOMA SYSTEM
美国俄克拉何马大学系统" 5.3457
720 "CHINA MEDICAL UNIVERSITY
中国医科大学" 5.3396
721 "NATIONAL RESEARCH CENTER EGYPT
埃及国家研究中心" 5.3361
722 "ALIGARH MUSLIM UNIVERSITY
印度阿里格尔穆斯林大学 " 5.3056
723 "SAINT JOHN'S UNIVERSITY
美国圣约翰大学" 5.2988
724 "UNIVERSIDADE FEDERAL DE SERGIPE
巴西塞尔吉佩联邦大学" 5.2945
725 "CHANG GUNG MEMORIAL HOSPITAL
长庚纪念医院,台湾" 5.2354
726 "TULANE UNIVERSITY
美国杜兰大学" 5.1528
727 "NANTONG UNIVERSITY
南通大学" 5.1034
728 "TEXAS TECHNOLOGY UNIVERSITY SYSTEM
美国德州理工大学系统" 5.0772
729 "TAIPEI VETERANS GENERAL HOSPITAL
台北荣民总医院" 5.0504
730 "ROYAL MELBOURNE INSTITUTE OF TECHNOLOGY (RMIT)
澳洲皇家墨尔本理工大学" 5.0328
731 "CEDARS SINAI MEDICINE CENTER
美国洛杉矶西奈医学中心" 5.0166
732 "UNIVERSITY GOTTINGEN
德国哥廷根大学" 4.9798
733 "UNIVERSITY FEDERAL RIO DE JANEIRO
巴西里约热内卢联邦大学" 4.9647
734 "TIANJIN UNIVERSITY
天津大学" 4.9590
735 "MEDICINE COLLEGE WISCONSIN
美国威斯康星医学院" 4.9565
736 "JOHNS HOPKINS MEDICINE
美国约翰霍普金斯大学医院" 4.9188
737 "CHUNG HO MEMERIAL HOSPITAL
高雄医学大学附设中和纪念医院" 4.9152
738 "UNIVERSITY OKLAHOMA OKLAHOMA CITY
美国俄克拉何马大学俄克拉荷马城校区OU-HSC(健康科学中心)" 4.8977
739 "ZHENGZHOU UNIVERSITY
郑州大学" 4.8942
740 "ST LOUIS UNIVERSITY
美国圣刘易斯大学" 4.8902
741 "CREIGHTON UNIVERSITY
美国克瑞顿大学" 4.8848
742 "UNIVERSITY HOSPITAL OF BERN
瑞士伯尔尼大学医院" 4.8575
743 "TEXAS TECHNOLOGY UNIVERSITY HEALTH SCIENCE CENTER
美国德州理工大学健康科学中心" 4.8298
744 "UNIVERSITY MARYLAND COLLEGE PARK
美国马里兰大学帕克学院" 4.8257
745 "MEDICAL UNIVERSITY GDANSK
波兰格但斯克医科大学 " 4.8219
746 "SOUTHWEST UNIVERSITY - CHINA
西南大学" 4.8143
747 "UNIVERSITY FEDERAL SANTA MARIA
巴西圣玛丽亚联邦大学" 4.8099
748 "CHI MEI HOSPITAL
奇美医院 " 4.8023
749 "POZNAN UNIVERSITY MEDICAL SCIENCE
波兰波兹南医科大学" 4.7931
750 "UNIVERSITY HAMBURG
德国汉堡大学" 4.7661
部分其他中国学术机构(大学) 加权学术水平指数表国际排名:
755"SHANDONG FIRST MEDICAL UNIVERSITY & SHANDONG ACADEMY OF MEDICAL SCIENCES
山东第一医科大学/山东医学科学院"4.6115
759"NORTHWEST A&F UNIVERSITY
西北农林科技大学"4.5234
774"NANCHANG UNIVERSITY
南昌大学"4.1573
779"XIAMEN UNIVERSITY
厦门大学"3.9779
781"JIANGSU UNIVERSITY
江苏大学"3.9746
817"QINGDAO UNIVERSITY
青岛大学"3.1826
833"CHINESE ACADEMY AGRICULTURAL SCIENCE
中国农业科学院"2.6049
850"HEBEI MEDICAL UNIVERSITY
河北医科大学"1.9969


