旅行中突然丢了ID、护照?

继续往下看!
第一步:必须先去当地警察局报案
如果确定ID或护照丢失,要尽快去当地警察局报案挂失。通常,一般当天即能拿到相关证明。
TIPS:一般当地警方出具的护照丢失证明是办理旅行证的必备材料之一。

第二步:补办护照或旅行证
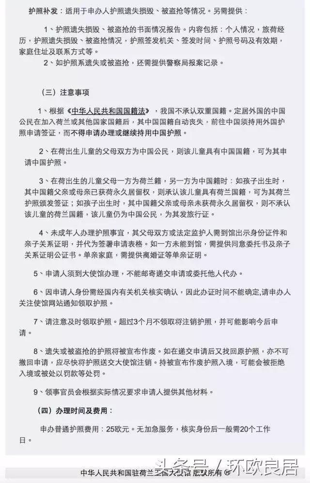
1. 补办护照
不推荐在当地补办护照,但如果非要补护照的话,签发时间为自受理申请之日起15个工作日,等待时间较长。
回国补办护照,旅游者可以回户口所在地的出入境*证办**中心,提供证件遗失时在当地的警察局证明、旅行社提供的相关证明,或者按照相关部门规定,在指定报纸刊登遗失启事的资料,三项资料中选交其中的一项。
其中警察局证明无疑是最简便的方法。需要携带的材料:旅行证及复印件(照片页,回国入境盖章页)、户口簿及复印件、身份证及复印件、国外报警记录原件、复印件及其经过出入境管理局认可的翻译公司的翻译件、2寸照片一张。
对于留学生或海外华人来说,可以回所在国的大使馆补办护照。需要携带的材料:报警记录原件、2寸照片一张、补办护照申请表(一般大使馆网站提供*载下**)、所在国ID复印件、原先护照复印件(如有)。注意,一般大使馆需提前网上预约!
以荷兰为例:http://nl.china-embassy.org/chn/ls/hzlxhy/

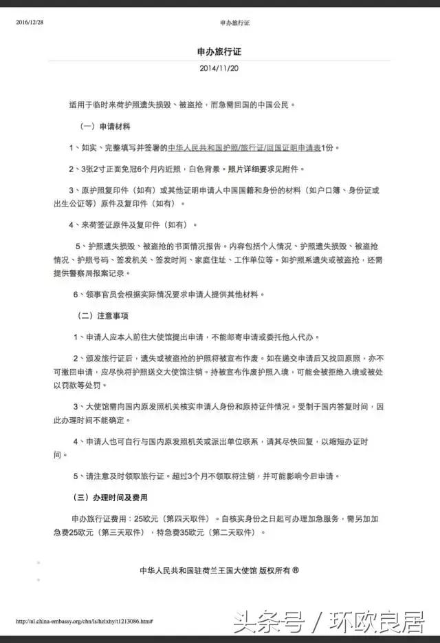
2. 补办旅行证
在当地办理旅行证为4个工作日,加急只需2个工作日,较为快捷。旅行证是和护照等同大小的蓝本,除个人信息外都是空白签证页。

还是以荷兰为例:http://nl.china-embassy.org/chn/ls/hzlxhy/

第三步:提个醒, 马大哈请注意这四点!
1.要记得及时收纳
旅途中过关等用完护照后,要随手就放到背包里,不要一直与其他物品一起一直拿在手上。
2.正确填写联系方式
在出入境相关证件的“应急资料”一栏中正确填写地址以及联系电话,若不小心遗失,捡到者可及时归还。
3.财不外露
钱包中的钱物要适量,够用即可。刷卡、交易等保护好个人密码。同事不要将护照和钱包放在一起,要分别存放防止意外。
等飞机、公交等交通工具时,不要冲动购物,防止慌忙中丢失证件。
4.备好复印件万无一失
出国前最好将相关身份证明先做好备份,并随身带上复印件。
也可将身份证复印照片、护照首页和签证页照片、户口本照片、机票行程单拍照,备一份在邮箱中。
行李丢了该怎么办?
旅行本来是一件令人高兴的事情,而如果行李丢失,不仅令人沮丧万分,而且面临巨大的经济损失。而据估计,全球托运行李中,每200件就有一件遗失,损坏、滞后等问题也再说难免。万一不幸丢失了行李,让我们来总结一下补救方法。
该找谁
旅客中途转乘飞机,因此可能搞不清楚到底是哪个环节出问题。根据航空公司“终站赔偿法则”,多次转机的旅客,由搭乘终站的航空公司负责理赔。乘客行李出现问题,需立即到机场的行李查询台咨询及申报。如果旅客抵达国外机场发现问题,可直接找你所乘搭的航空公司的工作人员。
关于索赔
一旦发现行李丢失、损坏应及时与工作人员申报。根据相关规定,行李丢失或延误最迟不得超过21日(从行李交付之日起算)联系当地的航空公司办事处;损坏申赔不得超过7天,否则视乘客自动放弃权利。如果使用信函、传真或电子邮件发送通知,则以邮戳或自动显示接收日期为决定最后期限的日期。
解决标准
每家航空公司处理的标准不尽相同,赔偿的金额也根据舱位不同而不同。旅客需要填写“行李运输事故记录单”,透过国际性协寻行李网站,找出行李遗失处的站名。航空公司在找到行李前,会给乘客日用品代购金以表示歉意。
关于损坏的处理方法
首先看物品是否需要维修。一般会拿去专卖店修理,航空公司会承担相应维修费。机场工作人员会在乘客托运的时候,仔细检查行李的破损情况并予以记录,所以旅客也不能提着已经坏了的箱子要求索赔。修理期间,航空公司会提供替代箱供旅客临时使用,待行李箱修好了再取回。如果旅客认为维修时间过长也可以要求现金赔偿。
保价
若担心行李遗失,建议事先办理申报行李价值,并支付额外费用,这样就可以按物品的价值和折旧率来赔偿,否则将按普通托运行李赔偿。

最后,希望大家可以快快乐乐出门旅游,平平安安过新年。如果发生意外情况,也不要着急,耐心解决问题才是关键!
咨询微信号:haiwai800
公司微信号:yimin_ouzhou