文丨游戏陀螺 Hadoken
导语:
游戏就像野草,大火烧不尽,春风吹又生。
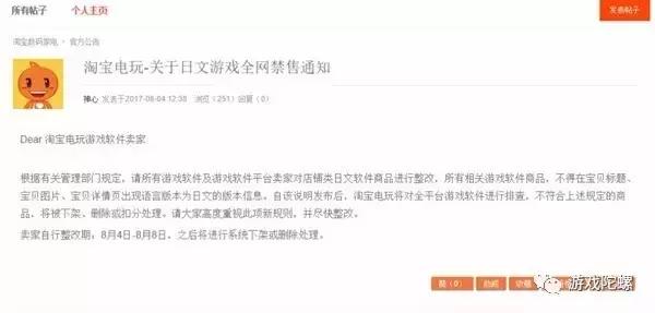
8月4日中午,淘宝数码家电官方公告区发布了一条新通知,通知中写道,所有游戏软件及游戏软件平台卖家对店铺类日文软件商品进行整改,所有相关游戏软件商品,不得在宝贝标题、宝贝图片、宝贝详情页出现语言版本为日文的版本信息。

淘宝数码家电公告区发布的通告
上有政策,下有对策
以上为淘宝数码家电公告区发布的通告,可以看到,这是一次有针对性的“严打”行为,专门针对的是日文版游戏软件。
在淘宝公布了此通告后,对于淘宝的卖家们来说,其实也不是个什么大事,毕竟就算规定不能用“日文”或“日语”表明游戏的版本,但是细心的玩家还是发现有很多聪明的卖家用了“11区文”这样的文字去让玩家识别自己家游戏的地区版本。

卖家用了“11区文”这样的文字去让玩家识别自己家游戏的地区版本
所以基本上也不会对商家们的生意造成太大的影响。而对于玩家来说,就更不是什么事了,首先,正常情况下国内的玩家在购买游戏时,只要有中文版的,一般都不会再去选择日语版,而会选择日文版的玩家,一般来说会分两种:
1、自己本身会日语,就算不会说但至少也看得懂日语文字的玩家。
2、自己本身不会日语,但是某款游戏对语言的依赖性不是很大,而且日文版的售价通常都要比中文版便宜四分之一左右,会因为这两个原因去选择日语版的玩家。
这两种类型的玩家,前者其实中文版和日文版对于他来说都没有太大区别,后者,则是更加没有前者玩家对于“日文版”的忠诚度高,对于后者玩家来说,只要可以玩就行了,不看剧情和菜单,这种游戏一般都是以“格斗类”的为主,因为这种游戏不需要看太多东西,大部分都是打打打就可以通关了,玩家享受的是里面的核心玩法,根本不会在意里面的文字。
所以对于淘宝的卖家和买家来说,基本没有太大的影响。
那么会受到影响的会是哪些人呢?
由于微软Xbox和索尼 PlayStation 平台大部分游戏实施不锁区政策,部分游戏在中国也有官方正版销售,因此,对于个体户来说,禁售日文游戏受影响最大的恐怕就是任天堂日版游戏代购商家,而对于企业来说,无疑是给没有多少中文版游戏的任天堂的入华又设置了一条更加严峻的条件,毕竟任天堂如果入华,可以说自己的绝大部分游戏产品都不能够以正规渠道在中国最大的电商平台里进行售卖了。
不过情况即使是如此不乐观,笔者也相信,聪明的中国人自然会有自己赚钱的办法,正所谓“棍棒之下出孝子,政策之下出牛人”,在今年3月的时候,淘宝网发布《新增境外出版物代购类信息禁售规则公示通知》,禁止卖家提供境外出版物代购类商品或服务,该规定将从2017年3月10日起正式生效。通知显示:“大陆地区以外发型的出版物均为境外出版物,包括港、澳、台以及海外地区。此外,具备出版物经营资质的卖家,同样不能发布境外出版物代购类信息”。


淘宝网发布《新增境外出版物代购类信息禁售规则公示通知》
这也就是意味着,淘宝现有的从事海外实体游戏代购的店铺将全部不得售卖或关闭。以后玩家想买国外的实体商品要么只有通过亚马逊这样的海淘,实在没办法的话,只能去虚拟商店里购买数字版。但是,在当时却出了一个游戏店主,通过自己的努力还有独特的方法去进行实体版游戏的售卖,就是用手绘的方式去把每一张游戏的封面都画出来,放在了货架上,以逃过淘宝的审核。

在游戏圈里被大家成为“灵魂画师店主”画的游戏产品封面
不过很可惜的是,因为这家店实行此方法后,关注度瞬间上涨,连微博都上了热评,不久后,淘宝便对此店给封了,而且是永久封杀。顺带说一句,淘宝的工作人员还是挺关注时事热点的。
之所以笔者提起这事,并不是去赞颂这种行为或者别的什么意思,而是想说的是,在游戏行圈里,无论情况多么严峻,前方都会有重生和惊喜的出现,毕竟这是一个聪明人扎堆和靠内容取胜的行业,正如周星驰的电影《功夫》里面有一句台词这么说道:
“就算杀了一个我,还有千千万万个我”。

就算杀了一个我,还有千千万万个我
欢迎在微信关注游戏陀螺(shouyoushouce),那里有更多新鲜的游戏资讯和玩家PK~!