李政禹
内容提要:世界卫生组织2022年4月发布的《世卫组织和其他联合国机构关于健康与环境指南汇编(2022年版)(Compendium of WHO and other UN guidance on health and environment 2022 update)》第5章化学品安全和化学事故概要论述了化学品的暴露人群和暴露途径,空气、水和产品中化学物质浓度指导值以及相关指南意见与信息资源;如何评估化学事故的健康影响,化学事故应急响应内容以及相关指南意见与信息资源等。
现将第5章内容中文译稿发布在*今条头日**个人公众号《李论化学品管理》上,供国内各界读者阅读参考。

5、化学品
5.1 前言
人类已知的化学物质数量在1.6亿种以上[1]。已上市销售化学品大约有4万至6万种,其中6000种化学品销售量占全球商业销售化学品总量的99%以上[2]。
2017年化学工业是全球第二大制造行业,这一趋势仍在不断加强。预计2017年至2030年期间,全球化学品销售总额将翻一番左右[3]。
化学品,无论是天然来源的,还是人工制造的,都是我们环境的一部分。人工制造的化学品,包括工业化学品和农用产品,如农药、石油产品以及加工的金属制品。
有些化学品是为特定用途制造的,而另一些化学品则是不想要的副产品,包括废物或焚烧产物,如工业排放和燃料燃烧产生的有毒气体和颗粒物。
作为日常生活的一部分,所有的人都会通过进食食物和饮用水、使用的产品或者在其家中或工作场所周围的产品,通过与环境接触(例如通过呼吸空气,触摸土壤和在水域游泳)或者由于化学事故的释放而接触到化学物质。
人们使用和接触到的许多化学品是无害,甚至是有益的,但有些化学品是有害的,会对人类健康和环境构成威胁。
化学品的暴露水平及其产生的健康影响由社会因素和生物因素所决定。男人、妇女和儿童以不同方式接触不同种类和浓度水平的化学品。
此外,接触危险化学品对男人、妇女和儿童健康影响的生理易感性(physiological susceptibility)也不相同[4]。
5.2 化学品安全
2017年5月召开的第七十届世界卫生大会批准了加*卫强**生部门参与国际化学品管理战略方针(The Strategic Approach to International Chemicals Management , SAICM)的《化学品路线图》[5]。
该路线图确定了各国卫生部门在化学品健全管理方面可以发挥牵头或重要支持作用的具体行动,同时承认多部门进行合作的必要性。
卫生部门可以发挥的一个重要作用是通过促进健康防护策略、管控化学品、加强公共教育以及分享信息和采取最佳实践做法,为减少化学品暴露造成的健康风险作出贡献。
在实施该路线图过程中,卫生部门发挥的作用是增加对化学品毒理学特性以及对人类健康相关风险与影响的认知和证据。
卫生部门起到的另一作用是促进将卫生因素考虑纳入到国家所有化学品政策,包括其他部门制定的政策之中。
在国家一级,各国通常颁布了相关法律法规,确保化学品安全处置和保护环境,避免消费者和劳动者接触危险化学品及其污染物。
此外,各国还制定了法律法规,预防、准备和应对化学事故,包括在危险设施(如化工厂)和运输过程中发生事故。
化学品相关法规应当明确规定危险物品,包括危险化学品的分类、标签、包装和运输要求[6]。
国家法律还应当规定化学品排放标准和质量控制标准,例如,在空气、水、食品和消费产品中化学物质容许的浓度限值。颁布专项法规对农药等化学品实施管理。
1、概述
据估计,2016年已掌握数据的少数化学品的各种健康影响后果,包括中毒,心脏病,慢性呼吸道疾病和癌症,导致了全球160万人死亡[7]。化学污染也对生态系统各方面产生了负面影响并危害人体健康。
有些危险化学品由于其在环境中广泛存在、毒性以及在环境和人体内的放大和蓄积能力,许多人容易接触到它们并损害大量人群的健康而引起特别健康关注。
引起重大公共健康关注的化学品或化学品种类包括:空气污染物、砷、石棉、苯、镉、二噁英和二噁英类物质、氟化物摄取不足或过量、铅、汞和高度危害农药(highly hazardous pesticides ,HHP)[8]。
2、受到化学品不安全水平影响的人群
(1)一般人群的暴露
有些国家定期开展人口健康风险调查,例如,通过环境、食品和消费产品检测调查,研究化学品的暴露现状和趋势以及对(亚)人群的相关健康风险。
化学品暴露量通常采用人体生物监测方法测定,即测量人的体液(例如血液,尿液)或组织(例如头发,指甲)中化学物质的浓度[9,10]。
(2)通过空气、水和食物的暴露
强制性环境和食品监测计划定期测量某些暴露情况,例如环境空气和室内空气、地表水和地下水以及各种食品以及职业环境中化学品的浓度。
这些计划通常侧重于检测有广泛接触途径的特定化学品。因此,所检测的化学物质范围可能有限(参见第2章空气污染和第3.2.1节饮用水、第10.1节食品安全和环境以及第11.3节工作场所)。
将环境监测数据与世卫组织2005年《空气质量导则(更新版)(the WHO air quality guidelines 2005 update)》和世卫组织《关于饮用水质量导则(the WHO Guidelines for drinking-water quality, GDWQ)》进行比较,可以得出健康风险估计值[11,12]。
食品中农药残留、食品添加剂和污染物监测数据也可以与相关指导值(例如,粮农组织/世卫组织关于食品添加剂联合专家委员会以及粮农组织/世卫组织农药残留联席会议编制提出的可接受每日摄入量)进行比较[13-15]。
(3)通过土壤的暴露
土壤中的化学品通常仅在怀疑土壤受到污染时才进行评估,例如在遗弃的废物处理场地地下水中存在被污染风险情况。
业已证明,污染土壤的经营活动和工业行业包括:废旧铅酸电池回收业、采矿和矿石加工业、制革企业、垃圾倾倒场地、工业遗址、冶炼企业、小规模金矿人工开采业、产品制造业、化学品制造业和染料工业。
3、欲实现的空气、水体、产品等中化学物质的浓度水平
(1)空气中的化学物质:《世卫组织关于空气质量导则(WHO air quality guidelines)》对空气中许多化学污染物提供了浓度指导值,包括环境空气中的颗粒物、臭氧、二氧化氮和二氧化硫以及室内空气中其他化学物质[12, 16](参见第2章空气污染)。
(2)饮用水中的化学物质:《世卫组织关于饮用水质量导则(the WHO Guidelines for drinking-water quality, GDWQ)》对各种化学物质提供了指导值[11]。
(3)土壤中的化学物质:有些国家对居民区土壤中污染物以及农业和农作物生产制定了污染物浓度相关标准。
(4)食品中的化学物质:世卫组织和联合国粮农组织执行的食品法典(the Codex Alimentarius)汇编了关于食品及其所含成分物质,包括化学污染物以及食品添加剂的标准、导则和行为规范[15,17,18]。
(5)其他指南和导则值(例如,职业接触限值)可以在环境卫生标准文件(Environmental Health Criteria Documents)、简明国际化学品评估(Concise International Chemical Assessment)或者国际化学品安全卡(International Chemical Safety Cards)中查阅到。
上述所有这些文书可以在国际化学品安全规划机构(the International Programme on Chemical Safety, IPCS)的INCHEM数据库[9]和组织间化学品健全管理计划(IOMC)基于互联网的化学品决策工具包(IOMC Toolbox)中查阅到[19]。
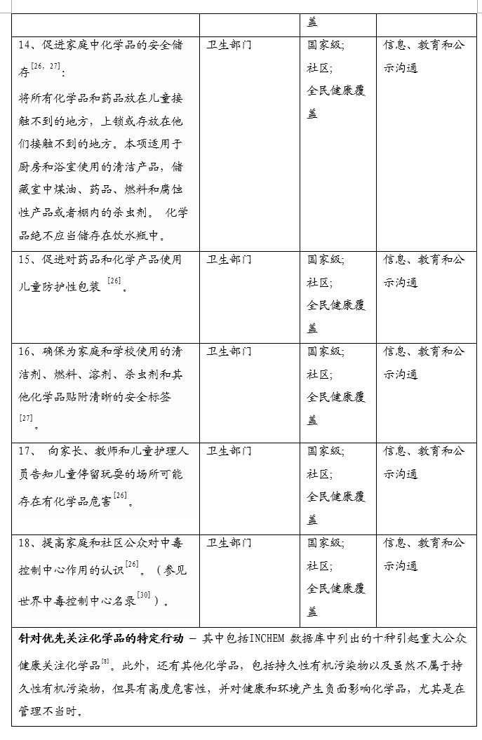
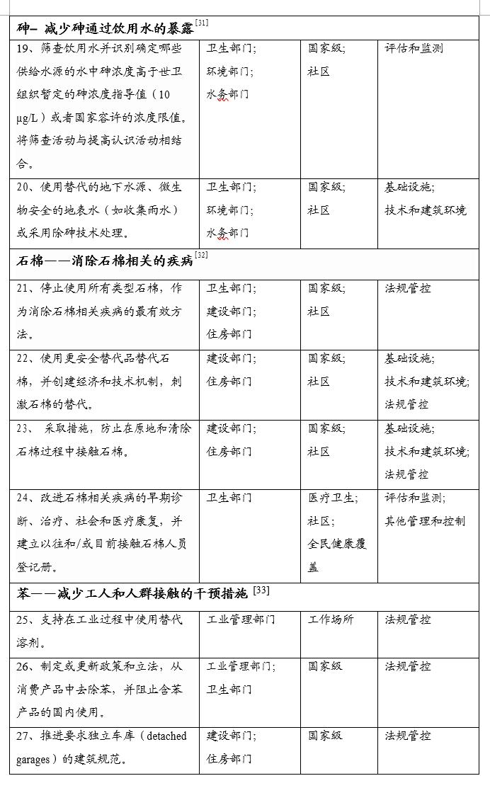
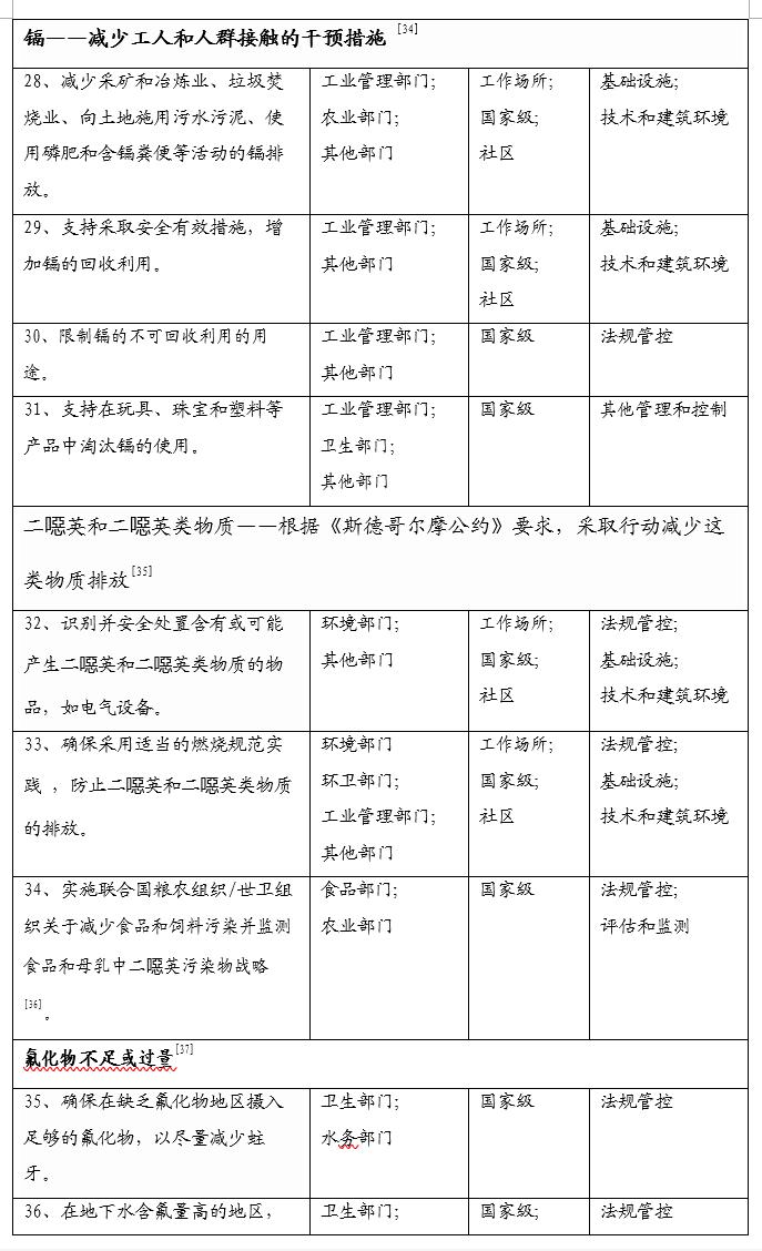
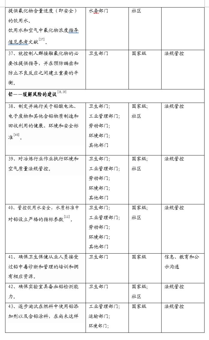
4、指南意见

(续表1)

(续表1)

(续表1)

(续表1)

(续表1)

(续表1)

(续表1)

(续表1)

5、选定的工具书
(1)世界卫生组织 2017年:化学品路线图和工作手册(WHO 2017: Chemicals road map and workbook)[5]
该路线图确定了卫生部门在化学品健全管理方面可发挥主导或重要作用的具体行动。相关工作手册有助于优选和规划世卫组织化学品路线图中所述的具体行动。
(2)2020年: 10种引起重大公共卫生关注化学品 [8],供决策者使用的信息,包括:行动工具、规范和导则、事实说明等(2020: Ten chemicals of major public health concern (8) includes information for decision-makers, including tools for action, norms and guidelines, fact sheets, etc. )。
(3)10种化学品的进一步信息源
●空气污染
参见第2章空气污染。
●砷
世界卫生组织/联合国儿童基金会 2018年:砷初级读本:关于砷污染调查和缓解指南(WHO/UNICEF 2018: Arsenic primer: guidance on the investigation & mitigation of arsenic contamination)[48]。
●石棉
世界卫生组织 2014年: 温石棉(WHO 2014: Chrysotile asbestos) [49]。
●苯
世界卫生组织 2019年:苯的暴露:一个重大公众健康问题(WHO 2019: Exposure to benzene: a major public health concern) [33]。
●镉
世界卫生组织 2019年:镉的暴露:一个重大公众健康问题(WHO 2019: Exposure to cadmium: a major public health concern)[34]。
●二噁英和二噁英类物质
联合国环境署/斯德哥尔摩公约2013年:识别和定量二噁英、苯并呋喃和其他无意持久性有机污染物排放量的工具包 (UNEP/Stockholm Convention 2013: Toolkit for identification and quantification of releases of dioxins, furans and other unintentional POPs)[50]。
●氟化物
世界卫生组织 2013年:经口健康调查:基本方法(第5 版)(WHO 2013: Oral health surveys: basic methods – 5th ed.) [51]。
●铅
1)世界卫生组织 2020年:全球淘汰含铅涂料:各国为何以及如何采取行动。政策简报[52]和技术简介(WHO 2020: Global elimination of lead in paint: why and how countries should take action. Policy brief and technical brief)[52, 53]。
2)世界卫生组织 2020年:涂料中铅检测分析方法简明指南,第2版 (WHO 2020: Brief guide to analytical methods for measuring lead in paint, 2nd edition)[54]。
3)世界卫生组织2020年:血液中铅检测分析方法简明指南,第2版 (WHO 2020: Brief guide to analytical methods for measuring lead in blood, 2nd edition)[55]。
4)世界卫生组织2020年:关于组织含铅涂料宣传或提高认识运动的指南(WHO 2020: Guidance on organizing an advocacy or awareness-raising campaign on lead paint)[56]。
5)联合国环境规划署 2018年:含铅涂料管理示范法和指南(UNEP 2018: Model law and guidance for regulating lead paint) [57]。
●汞
1)世界卫生组织2021年:关于汞的水俣公约:世卫组织信息注释参考书目(WHO 2021: Minamata Convention on Mercury: annotated bibliography of WHO information)[43]。
2)世界卫生组织 2021年:汞的暴露:一个重大公众健康关注问题,第二版(WHO 2021: Exposure to mercury: a major public health concern, second edition)[58]。
3)世界卫生组织 2019年:根据《关于汞的水俣公约》制定关于小型金矿人工开采国家行动计划时针对的健康问题(WHO 2019: Addressing health when developing national action plans on artisanal and small-scale gold mining under the Minamata Convention on Mercury)[59]。
4)世界卫生组织 2019年:实施《关于汞的水俣公约》健康相关条款的战略规划(WHO 2019: Strategic planning for implementation of the health-related articles of the Minamata Convention on Mercury)[60]
5)世界卫生组织 2018年:卫生部门参与实施《关于汞的水俣公约》(WHO 2018: Health sector involvement in the Minamata Convention on Mercury)[61]。
6)世界卫生组织 2015年:在《关于汞的水俣公约》框架下,制定在卫生保健领域逐步淘汰含汞温度计和血压计国家战略:关键考虑因素和分阶段实施指南(WHO 2015: Developing national strategies for phasing out mercury-containing thermometers and sphygmomanometers in health care, including in the context of the Minamata Convention on Mercury: key considerations and step-by-step guidance)[62]。
7)世界卫生组织 2011年:逐步淘汰含汞温度计和血压计分阶段实施指南》(WHO 2011: A step-by-step guide for phasing our mercury thermometers and sphygmomanometers)[63]。
●高度危害农药
1)世界卫生组织 2020年:世卫组织推荐的农药危害性分类和分类导则(WHO 2020: The WHO recommended classification of pesticides by hazard and guidelines to classification)[64] 。
2)联合国粮农组织/世界卫生组织 2019年:脱除高度危害农药对农业和健康的毒性——呼吁采取行动(FAO/WHO 2019: Detoxifying agriculture and health from highly hazardous pesticides – a call for action)[60]。
3)联合国粮农组织 2019年: 农药登记工具包(FAO 2019: Pesticide Registration Toolkit)[45]。
该粮农组织农药登记工具包提供了农药登记各种过程和方法的技术建议,例如数据要求、部分登记卷宗的评估方法、决策步骤等。
(4)组织间化学品健全管理规划(IMOC)工具包的其他资源
1)组织间化学品健全管理规划2020年:IMOC化学品管理决策工具包(IOMC 2020: IOMC Toolbox for decision making in chemicals management)[19]。
该IMOC工具包是一个网络平台,其提供了参与该规划的机构,即联合国粮农组织(FAO)、国际劳工组织(ILO)、联合国开发计划署((UNDP)、联合国环境规划署(UNEP)、联合国工业发展组织(UNIDO)、联合国训练研究所(UNITAR)、世界卫生组织(WHO)、世界银行(WB)和经济合作与发展组织(OECD)编制的关于化学品健全管理信息和工具的获取途径(网址: https://www.who.int/iomc/en/)。
2)联合国环境规划署2019年:全球化学品展望II——从遗产到创新解决方案(UNEP 2019: Global chemicals outlook II – from legacies to innovative solutions)[3]。
3)国际化学品管理战略方针 2021年:未关注的化学品(SAICM 2021: Chemicals Without Concern)[66]
4)联合国环境规划署 2019年:关于制定含铅涂料立法建议步骤的事实说明(UNEP 2019: Factsheet titled Suggested steps for establishing a lead paint law)[67]。
5)联合国环境规划署 2015年:UNEP关于创建法律和体制基础建设与措施,回收化学品健全管理国家行政管理费用指南(UNEP 2015: UNEP guidance: on the development of legal and institutional infrastructures and measures for recovering costs of national administration for sound management of chemicals)[68]。
6)联合国环境规划署 2019年:UNEP关于化学品控制立法执行问题指南(UNEP 2019: UNEP guidance – enforcement of chemicals control legislation)[69]。
7)世界卫生组织 2020年:INCHEM数据库(WHO 2020: INCHEM database)[13]。
该数据库收录了众多化学品物理化学性质和毒理学数据详细信息。
8)世界卫生组织 2020年:关于建立中毒控制中心导则(WHO 2020: Guidelines for establishing a poison centre)[65]。
9)世界卫生组织 2015年:所有政策中健康问题:培训手册(WHO 2015: Health in All Policies: training manual)[70]。
该培训手册对在所有公共政策中如何系统地考虑健康影响,改善人群健康和卫生公平性提供了指导意见。
10)联合国粮农组织 2000年 :评估土壤的污染,参考手册(FAO 2000: Assessing soil contamination. A reference manual)[71]。
11)联合国劳工组织/世界卫生组织 2020年:国际化学品安全卡(ILO/WHO 2020: International Chemical Safety Cards)[72]。
国际化学品安全卡(ICSC)提供了化学品基本健康和安全信息,以促进其安全使用。这些卡片被车间的基层劳动者以及工厂、农业、建筑和其他工作场所负责健康和安全的人员使用,并且构成通常教育和培训活动的部分内容。
国际化学品安全卡也可供化学事故应急响应机构使用。目前可以提供 1700多种化学品多种语言版本的国际化学品安全卡。
12)国际劳工组织 2020年:劳工组织关于工作场所化学品健全管理的文书(ILO 2020: ILO instruments on the sound management of chemicals at work)[73]。
13)联合国儿童基金会/纯净的地球 2020年: 毒性的真相:儿童接触铅污染正在阻碍了一代人的潜力(UNICEF/Pure Earth (2020): The toxic truth: children’s exposure to lead pollution is hindering a generation of potential) [74]。
14)联合国儿童基金会 2018年:了解农药对儿童的影响:一篇探讨论文(UNICEF 2018: Understanding the impact of pesticides on children: a discussion paper)[75]。
5.3 化学事故
本节重点讨论化学事故和放射性事故问题。“选定的工具书”中包括突发应急事件时,自然灾害和环境卫生服务相关的信息。
1、概述
由于技术性事故、自然灾害、冲突和恐怖主义、污染环境以及受污染食品和产品引起的化学事件在世界范围内极为常见。
据统计,在2000年至2020年期间,全球共发生了1000多起化学品技术性事故,有185万多人受到影响[76]。
有些化学事故可能造成国际性后果,例如,当一种化学品污染的产品被销售到多个国家,或者当一种化学品释放污染了空气或水体等环境介质并跨越国界散布传播时[77]。而后,该事故污染被纳入《国际卫生条例(2005年)》管辖的范围[20]。
根据《国际卫生条例(2005年)》,各会员国必须具备监测、评估和应对任何危害,包括化学品引起的公共卫生事件的必要能力。世界卫生组织紧接着应请求应当向会员国提供援助,调查和控制此类事件。
2、如何评估化学品事故或放射性事故?
许多化学事件是显性的,并且很快被识别出来,例如,发生火灾或化工厂大规模泄漏事故。然而,有些化学品泄漏排放可能只有在显示或报告发现类似迹象和征兆以及存在历史和时间与空间关联若干同样案例时才会突显出来。
为了及时查明与暴露接触化学品相关的聚集性或疑似暴发案例的原因,可能需要开展涉及临床、毒理学、流行病学、环境以及实验室分析方法的详细调查。
如果拥有充足的资源,中毒控制中心可以在查明化学事故并支持评估和应对方面发挥关键作用。中毒控制中心是临床毒理学专业中心,可以查询访问相关产品和化学物质数据库。
大多数中毒控制中心都对毒物保持警惕(toxicovigilance),也就是说,它们积极查明和评估社区或人群中接触消费的产品、农药、医药品、环境和工业化学品、受管控物质以及天然毒素造成的中毒风险。
对毒物保持警惕涉及到核查评估各级中毒控制中心提供的数据,以确定中毒暴露的趋势以及出现的有毒物质相关新风险[65,78]。
3、想要实现的特定目标是什么?
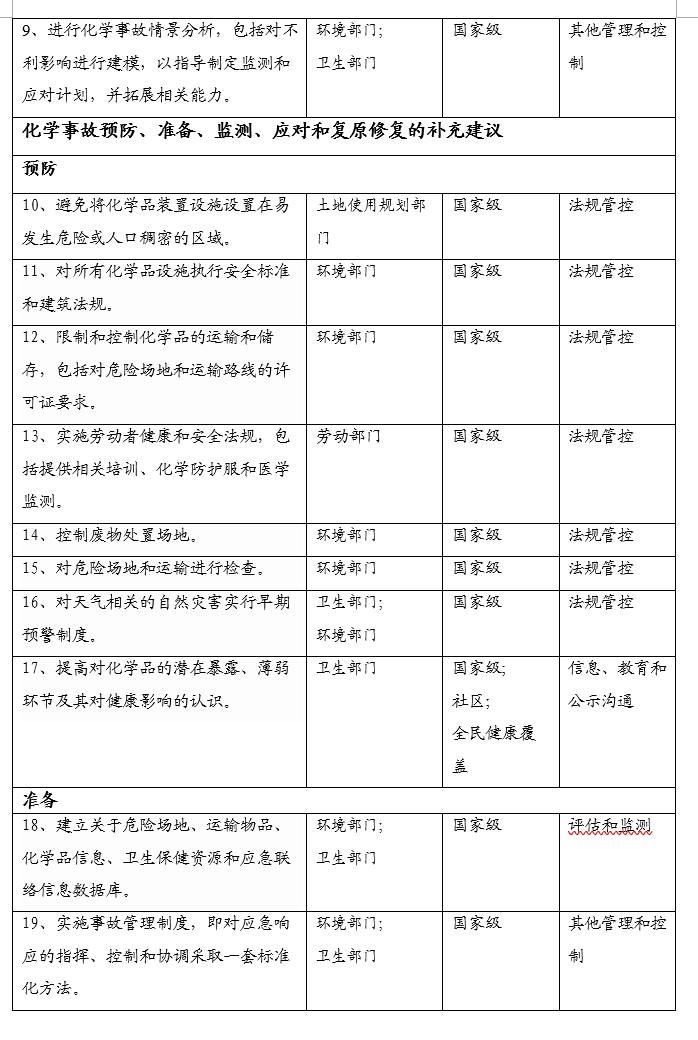
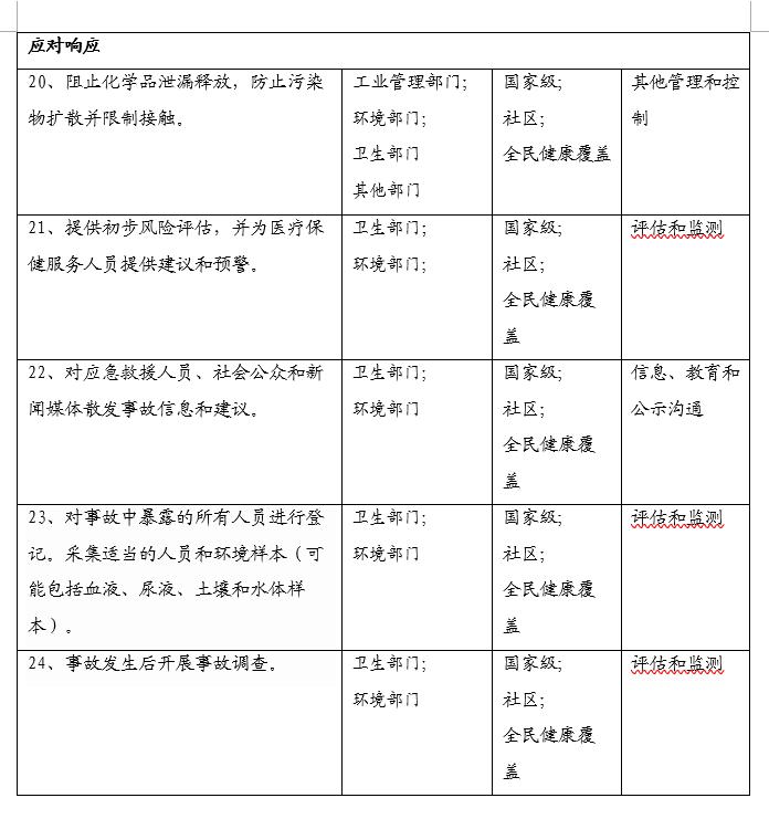
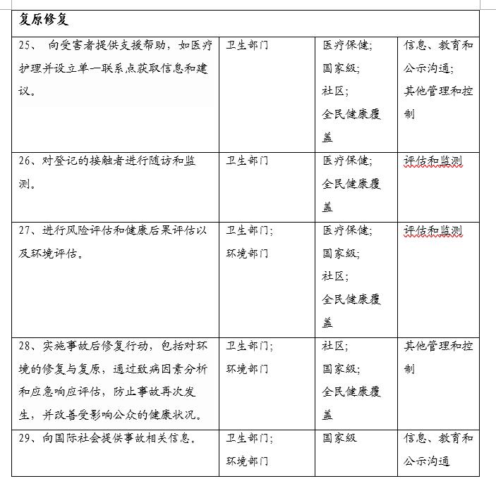
全面管理化学事故需要进行预防和准备、早期检测以及有效应对和复原修复。
预防(Prevention)的重点是可以采取通用性措施,减少发生化学事故可能性并限制其严重程度。
应急计划和准备(Emergency planning and preparedness)详尽说明可以实现的广泛目标,以确保所有应对化学品事故的相关方做好充分的公共卫生准备。
检测和报警(Detection and alert)应当说明可用于检测化学事故和改变应对突发化学事故利益相关方的应对行动的各种渠道。
应对响应(Response)涉及到在突发紧急事故情况下,应当执行的公共卫生任务。
复原修复(Recovery)详细说明评估化学事故的原因和应对方法以及跟踪事故受害者,以便吸取事故和未遂事故的经验教训,并对受影响的环境采取复原和修复措施[79, 80]。
各国可以提供关于化学品急性接触导则(Acute chemical exposure guidelines),包括急性接触指导浓度值(Acute Exposure Guideline Levels)以及"立即危及生命或健康的浓度值(the Immediately Dangerous To Life or Health values)。
4、指南意见

(续表2)

(续表2)

(续表2)

(续表2)

5、选定的工具书
(1)化学事故
1)世界卫生组织
2018年:自然灾害事件和灾害引起的化学品释放。供公共卫生当局使用的关于化学品事故和一般应急事件重要信息资源和工具指南(附件D) [WHO 2018: Chemical releases caused by natural hazard events and disasters. Information for public health authorities (82) contains a guide to important resources and tools for chemical incidents and emergencies in general(Annex D) ][82];
2)世界卫生组织 2015年:《 国际卫生条例 (2005年)》 和化学事件(WHO 2015: International Health Regulations (2005) and chemical events)[77]。
(2)自然灾害事件
1)世界卫生组织 2018年:自然灾害事件和灾害引起的化学品释放。公共卫生当局须知 (WHO 2018: Chemical releases caused by natural hazard events and disasters. Information for public health authorities)[82]。
2)世界卫生组织欧洲区域办事处 2017年:洪水:世界卫生组织欧洲地区的健康风险管理(WHO Regional Office for Europe 2017: Flooding: managing health risks in the WHO European Region)[83]。
(3)通用工具书
1)世界卫生组织 2019年:突发卫生事件和灾害风险管理框架(WHO 2019: Health Emergency and Disaster Risk Management Framework)[79]。
2)世界卫生组织 2002年:突发事件和灾害中的环境健康:实用指南(WHO 2002: Environmental health in emergencies and disasters: a practical guide) [84]。
参考文献
[1] American Chemistry Society. CAS Registry. 2020 (https://www.cas.org/support/documentation/chemical- substances, accessed 23 December 2020).
[2] International Council of Chemical Associations, UNEP. Debunking the Myths: Are There More than 100,000 Chemicals in Commerce? . International Council of Chemical Associations; 2020 (https://icca-chem.org/wp- content/uploads/2020/05/ICCA_DataAvailabilityStudy_Infographic.pdf, accessed 23 December 2020).
[3] Global chemicals outlook II – from legacies to innovative solutions. Nairobi: United Nations Environment Programme; 2019 (https://www.unenvironment.org/resources/report/global-chemicals-outlook-ii-legacies- innovative-solutions, accessed 15 January 2021).
[4] Chemicals and gender: United Nations Development Programme; 2011 (https://www.undp.org/content/undp/ en/home/librarypage/environment-energy/chemicals_management/chemicals-and-gender.html, accessed 15 January 2021).
[5]Chemicals road map and workbook. Geneva: World Health Organization; 2017 (https://www.who.int/ publications/i/item/WHO-FWC-PHE-EPE-17.03, accessed 15 June 2021).
[6] Globally harmonized system of classification and labelling of chemicals (GHS). New York and Geneva: UN; 2011 (https://www.unece.org/fileadmin/DAM/trans/danger/publi/ghs/ghs_rev04/English/ST-SG-AC10-30- Rev4e.pdf).
[7] The Public Health Impacts of Chemicals: Knowns and Unknowns (incl. Data addendum for 2016) Geneva: World Health Organization; 2016 (http://www.who.int/ipcs/publications/chemicals-public-health-impact/en/, accessed 15 January 2021).
[8] Joint FAO/WHO Expert Committee on Food Additives (JECFA). Geneva: World Health Organization; 2020 (http://www.fao.org/food-safety/scientific-advice/jecfa/en/#, accessed 15 June 2021).
[9] Human biomonitoring: facts and figures. Copenhagen. Copenhagen: WHO Regional Office for Europe; 2015 (https://apps.who.int/iris/handle/10665/164588, accessed 18 May 2020).
[10] Assessment of prenatal exposure to mercury: standard operating procedures Geneva: World Health Organization; 2018 (https://apps.who.int/iris/handle/10665/332161, accessed 28 July 2020).
[11] Water safety planning: a roadmap to supporting resources. Geneva: World Health Organization; 2017 (https:// www.who.int/water_sanitation_health/publications/wsp-roadmap.pdf?ua=1, accessed 27 March 2020).
[12] Air quality guidelines – global update 2005. Particulate matter, ozone, nitrogen dioxide and sulfur dioxide. Copenhagen: WHO Regional Office for Europe; 2006 (https://apps.who.int/iris/handle/10665/107364, accessed 28 June 2021).
[13] INCHEM. Geneva: World Health Organization; 2020 (http://www.inchem.org/pages/about.html, accessed 20 February 2020).
[14] WHO, FAO. Joint FAO/WHO Meeting on Pesticide Residues (JMPR). Geneva: World Health Organization; 2020 (http://www.fao.org/agriculture/crops/thematic-sitemap/theme/pests/jmpr/en/, accessed 15 June 2021).
[15] FAO, WHO. Codex Alimentarious. Rome: Food and Agriculture Organization; 2020 (http://www.fao.org/fao- who-codexalimentarius/home/en/, accessed 20 February 2020).
[16] WHO guidelines for indoor air quality - selected pollutants. Copenhagen: WHO Regional Office for Europe; 2010 (https://apps.who.int/iris/handle/10665/260127, accessed 7 October 2019).
[17] WHO, FAO. Food safety collaborative platform. Geneva: World Health Organization; 2020 (https://apps.who. int/foscollab/Dashboard/FoodConta, accessed.
[18] Food safety databases. Geneva: World Health Organization; 2020 (https://www.who.int/teams/nutrition-and- food-safety/databases, accessed 15 June 2021).
[19] IOMC toolbox for decision-making in chemicals management. Geneva: Inter-Agency Programme for the Sound Management Chemicals; 2020 (https://www.IOMCToolbox.org, accessed 15 June 2021).
[20] International Health Regulations (2005). 3 ed. Geneva: World Health Organization; 2016 (https://www.who. int/ihr/publications/9789241580496/en/, accessed 22 July 2020).
[21]Minamata Convention on Mercury. UN Environment; 2013 (http://www.mercuryconvention.org/Convention/ Text/tabid/3426/language/en-US/Default.aspx, accessed 30 September 2018).
[22] Basel Convention on the Control of Transboundary Movements of Hazardous Wastes and their Disposal. UN Environment Programme; 1989 (http://www.basel.int/Home/tabid/2202/Default.aspx, accessed 21 February 2020).
[23] Rotterdam Convention on the Prior Informed Consent Procedure for Certain Hazardous Chemicals and Pesticides in International Trade. UN Environment Programme; 2017 (http://www.pic.int/TheConvention/ Overview/TextoftheConvention/tabid/1048/language/en-US/Default.aspx, accessed 21 February 2020).
[24] Stockholm Convention on persistent organic pollutants (POPs) UN Environment Programme; 2017 (http://chm.pops.int/, accessed 21 February 2020).
[25] Montreal Protocol on substances that deplete the ozone layer. 1998 assessment report of the technology and economic assessment panel. Nairobi: UN Environment Programme; 1998 (https://wedocs.unep.org/ bitstream/handle/20.500.11822/8236/-Environmental%20Effects%20of%20Ozone%20Depletion_%20 1998%20Assessment-19981912.pdf?sequence=2&%3BisAllowed=, accessed 15 January 2021).
[26] WHO, UNEP. Healthy environments for healthy children: key messages for action2010 (https://apps.who.int/ iris/handle/10665/44381).
[27] Inheriting a sustainable world? Atlas on children’s health and the environment. Geneva: World Health Organization; 2017 (https://apps.who.int/iris/handle/10665/254677, accessed 15 June 2021).
[28] Guidelines on the prevention of toxic exposures. Geneva: World Health Organization; 2004 (https://apps.who. int/iris/handle/10665/42714, accessed 15 January 2021).
[29] International lead poisoning prevention week of action, 21–27 October 2018. Geneva: World Health Organization; 2018 (https://www.who.int/news-room/events/detail/2018/10/21/default-calendar/ international-lead-poisoning-prevention-week-of-action, accessed 15 June 2021).
[30] World directory of poison centres Geneva: World Health Organization; 2020 (https://apps.who.int/ poison centres/, accessed 29 July 2020).
[31] Exposure to arsenic: A major public health concern. Geneva: World Health Organization; 2019 (https://apps. who.int/iris/handle/10665/329482, accessed 13 May 2020).
[32]Asbestos. Geneva: World Health Organization; 2020 (https://www.who.int/news-room/fact-sheets/detail/ asbestos-elimination-of-asbestos-related-diseases, accessed 15 June 2021).
[33] Exposure to lead: A major public health concern. Geneva: World Health Organization; 2019 (https://apps.who. int/iris/handle/10665/329953, accessed 13 May 2020).
[34] Exposure to cadmium: A major public health concern. Geneva: World Health Organization; 2019 (https://apps. who.int/iris/handle/10665/329480, accessed 13 May 2020).
[35] Exposure to dioxins and dioxin-like substances: A major public health concern. Geneva: World Health Organization; 2019 (https://apps.who.int/iris/handle/10665/329485, accessed 13 May 2020).
[36] FAO, WHO. Code of practice for the prevention and reduction of dioxins, dioxin-like PCBs and non-dioxin- like PCBs in food and feed. Rome: Food and Agriculture Organization; 2018 (http://www.fao.org/fao-who-codexalimentarius/sh-proxy/en/?lnk=1&url=https%253A%252F%252Fworkspace.fao.org%252Fsites%252F codex%252FStandards%252FCXC%2B62-2006%252FCXC_062e.pdf, accessed 13 May 2020).
[37] Inadequate or excess fluoride: a major public health concern. Geneva: World Health Organization; 2019 (https://apps.who.int/iris/handle/10665/329484, accessed 7 October 2020).
[38] Exposure to highly hazardous pesticides: A major public health concern. Geneva: World Health Organization; 2019 (https://apps.who.int/iris/handle/10665/329501, accessed 13 May 2020).
[39] Recycling used lead-acid batteries: health considerations. Geneva: World Health Organization; 2017 (https:// apps.who.int/iris/bitstream/handle/10665/259447/9789241512855-eng.pdf, accessed 15 June 2021).
[40] Children and digital dumpsites: E-waste exposures and health. Geneva: World Health Organization; 2021.
[41] IOMC, WHO. Brief guide to analytical methods for measuring lead in blood. Geneva: World Health Organization; 2011 (https://apps.who.int/iris/handle/10665/77912, accessed 1 June 2021).
[42] Public health impacts of exposure to mercury and mercury compounds: the role of WHO and ministries of public health in the implementation of the Minamata Convention. Geneva: World Health Organization; 2014 (https://apps.who.int/gb/ebwha/pdf_files/WHA67/A67_R11-en.pdf?ua=1, accessed 13 May 2020).
[43] Minamata Convention on Mercury: annotated bibliography of WHO information. Geneva: World Health Organization; 2021 (https://www.who.int/publications/i/item/9789240022638, accessed 1 June 2021).
[44] FAO, WHO. International Code of Conduct on Pesticide Management. Guidelines on Pesticide Legislation. Rome: Food and Agriculture Organization; 2015 (https://apps.who.int/iris/handle/10665/195648, accessed 13 May 2020).
[45] FAO. Pesticide Registration Toolkit. Rome: Food and Agriculture Organization; 2019 (http://www.fao.org/ pesticide-registration-toolkit/en/, accessed 13 May 2020).
[46] OECD, FAO. OECD-FAO Guidance for Responsible Agricultural Supply Chains. Paris: OECD; 2016 (https:// mneguidelines.oecd.org/OECD-FAO-Guidance.pdf, accessed 14 May 2020).
[47] FAO, WHO. Managing pesticides in agriculture and public health - An overview of FAO and WHO guidelines and other resources. Rome: Food and Agriculture Organization; 2019 (http://www.fao.org/3/ca5201en/ ca5201en.pdf, accessed 13 May 2020).
[48] WHO, UNICEF. Arsenic primer: guidance on the investigation & mitigation of arsenic contamination. New York (NY): United Nations Children’s Fund; 2018 (https://www.unicef.org/documents/arsenic-primer-guidance- investigation-mitigation-arsenic-contamination, accessed 4 June 2021).
[49] Chrysotile asbestos. Geneva: World Health Organization; 2014 (http://apps.who.int/iris/ handle/10665/143649/, accessed 16 October 2018).
[50] UNEP, Stockholm Convention. Toolkit for identification and quantification of releases of dioxins, furans and other unintentional POPs under Article 5 of the Stockholm Convention. United Nations Environment Programme; 2013 (https://webdosya.csb.gov.tr/db/pops/editordosya/UNEP-POPS-GUID-2013-Toolkit%20PCDDF-En.pdf, accessed 1 October 2018).
[51] Oral health surveys. Basic methods. 5th ed. Geneva: World Health Organization; 2013 (https://apps.who.int/ iris/handle/10665/97035, accessed 8 October 2020).
[52] Global elimination of lead paint: why and how countries should take action: policy brief. Geneva: World Health Organization; 2020 (https://apps.who.int/iris/handle/10665/333812, accessed 8 October 2020).
[53] Global elimination of lead paint: why and how countries should take action: technical brief. Geneva: World Health Organization; 2020 (https://apps.who.int/iris/handle/10665/333840, accessed 8 October 2020).
[54] Brief guide to analytical methods for measuring lead in paint. 2nd ed. Geneva: World Health Organization; 2020 (https://www.who.int/publications/i/item/9789240006058, accessed 15 January 2021).
[55] Brief guide to analytical methods for measuring lead in blood. 2nd ed. Geneva: World Health Organization; 2020 (https://apps.who.int/iris/handle/10665/333914/, accessed 15 January 2021).
[56] Guidance on organizing an advocacy or awareness-raising campaign on lead paint. Geneva: World Health Organization; 2020 (https://www.who.int/publications/i/item/9789240011496, accessed 15 June 2021).
[57] Model Law and Guidance for Regulating Lead Paint. Nairobi: UN Environment Programme; 2018 (https://www.unenvironment.org/resources/publication/model-law-and-guidance-regulating-lead-paint, accessed 6 May 2020).
[58] Exposure to mercury: a major public health concern, second edition. Geneva: World Health Organization; 2021 (https://www.who.int/publications/i/item/9789240023567, accessed 1 June 2021).
[59] Addressing health when developing national action plans on artisanal and small-scale gold mining under the Minamata Convention on Mercury Geneva: World Health Organization; 2019 (https://www.who.int/ publications/i/item/WHO-CED-PHE-EPE-19.9, accessed 15 June 2021).
[60] FAO, WHO. Detoxifying agriculture and health from highly hazardous pesticides — a call for action. Rome: Food and Agriculture Organization; 2019 (http://www.fao.org/publications/card/en/c/CA6847EN/, accessed 15 June 2021).
[61] Health sector involvement in the Minamata convention on mercury: outcomes of World Health Organization regional workshops for ministries of health. Geneva: World Health Organization; 2018 (https://apps.who.int/ iris/handle/10665/275938, accessed 15 June 2021).
[62] Developing national strategies for phasing out mercury-containing thermometers and sphygmomanometers in health care, including in the context of the Minamata Convention on Mercury: key considerations and step-by- step guidance. Geneva: World Health Organization; 2015 (https://apps.who.int/iris/handle/10665/259448, accessed 15 January 2021).
[63] Replacement of mercury thermometers and sphygmomanometers in health care. Geneva: World Health Organization; 2011 (http://apps.who.int/iris/handle/10665/44592, accessed 15 June 2021).
[64] WHO recommended classification of pesticides by hazard and guidelines to classification, 2019 edition. Geneva: World Health Organization; 2020 (https://apps.who.int/iris/handle/10665/332193, accessed 15 August 2021).
[65] Guidelines for establishing a poison centre. Geneva: World Health Organization; 2020 (https://www.who.int/ publications/i/item/9789240009523).
[66] Chemicals Without Concern. In: Knowledge [website]. Strategic Approach to International Chemicals Management; 2021 (https://chemicalswithoutconcern.org/project/chemicals-without-concern, accessed 27 June 2021).
[67] Suggested steps for establishing a lead paint law. Factsheet. . Nairobi: United Nations Environment Programme; 2019 (https://www.unenvironment.org/resources/factsheet/suggested-steps-establishing-lead- paint-law, accessed 15 January 2021).
[68] UNEP Guidance: On the development of legal and institutional infrastructures and measures for recovering costs of national administration for sound management of chemicals Nairobi: UN Environment Programme; 2015 (https://wedocs.unep.org/handle/20.500.11822/12224, accessed 15 January 2021).
[69] UNEP Guidance - Enforcement of Chemicals Control Legislation. Nairobi: UN Environment Programme; 2019 (https://wedocs.unep.org/handle/20.500.11822/28402, accessed 15 January 2021).
[70] Health in All Policies: training manual. Geneva: World Health Organization; 2015 (https://apps.who.int/iris/ handle/10665/151788, accessed 15 June 2021).
[71] FAO. Assessing soil contamination. A reference manual. Rome: Food and Agriculture Organization; 2000 (http://www.fao.org/3/X2570E/X2570E00.htm, accessed 6 May 2020).
[72] International chemical safety cards. Geneva: World Health Organization; 2020 (https://www.who.int/ipcs/ publications/icsc/icsc_leaflet_en.pdf, accessed 15 June 2021).
[73] The sound management of chemicals and waste in the world of work. Geneva: International Labour Organization; 2020 (https://www.ilo.org/wcmsp5/groups/public/---ed_protect/---protrav/---safework/ documents/publication/wcms_731974.pdf, accessed 1 June 2021).
[74] UNICEF, Pure Earth. The Toxic Truth: Children’s exposure to lead pollution is hindering a generation of potential. New York: UNICEF; 2020 (https://www.unicef.org/media/73246/file/The-toxic-truth- children%E2%80%99s-exposure-to-lead-pollution-2020.pdf, accessed 15 January 2021).
[75] Understanding the impact of pesticides on children: a discussion paper. New York: UNICEF; 2018 (https:// www.unicef.org/csr/files/Understanding_the_impact_of_pesticides_on_children-_Jan_2018.pdf, accessed 15 January 2021).
[76] Centre for Research on the Epidemiology of Disasters. Emergency Events Database (EM-DAT). 2018 (https:// www.emdat.be/, accessed 15 June 2021).
[77] International Health Regulations (2005) and chemical events. Geneva: World Health Organization; 2015 (https://ahpsr.who.int/publications/i/item/international-health-regulations-(2005)-and-chemical-events, accessed 8 June 2021).
[78] WHO, IPCS. Guidelines for poison control. Geneva: World Health Organization; 1997 (https://apps.who.int/ iris/handle/10665/41966, accessed 22 July 2020).
[79] Health Emergency and Disaster Risk Management Framework. Geneva: World Health Organization; 2019 (https://apps.who.int/iris/handle/10665/326106, accessed 8 June 2021).
[80] Manual for the public health management of chemical incidents. Geneva: World Health Organization; 2009 (https://apps.who.int/iris/handle/10665/44127, accessed 15 June 2021).
[81] C174 - Prevention of Major Industrial Accidents Convention, 1993 (No. 174). Geneva: International Labour Organization; 1993 (http://www.ilo.org/dyn/normlex/en/f?p=NORMLEXPUB:55:0::NO::P55_TYPE,P55_ LANG,P55_DOCUMENT,P55_NODE:CON,en,C174,/Document, accessed 22 July 2020).
[82] Chemical releases caused by natural hazard events and disasters – information for public health authorities. Geneva: World Health Organization; 2018 https://apps.who.int/iris/handle/10665/272390, accessed 23 July 2020).
[83] Flooding: Managing health risks in the WHO European Region. Copenhagen: WHO Regional Office for Europe; 2017 (https://apps.who.int/iris/handle/10665/329518, accessed 15 January 2021).
[84] Environmental health in emergencies and disasters: a practical guide. Geneva: World Health Organization; 2002 (https://apps.who.int/iris/handle/10665/42561, accessed 15 January 2021).
来源:WHO\UNDP\UNEP\unicef for every child. Compendium of WHO
and other UN guidance on health and environment 2022 update, 1 April 2022 ,[2022-4-14], https://www.who.int/health-topics/chemical-safety#tab=tab_1