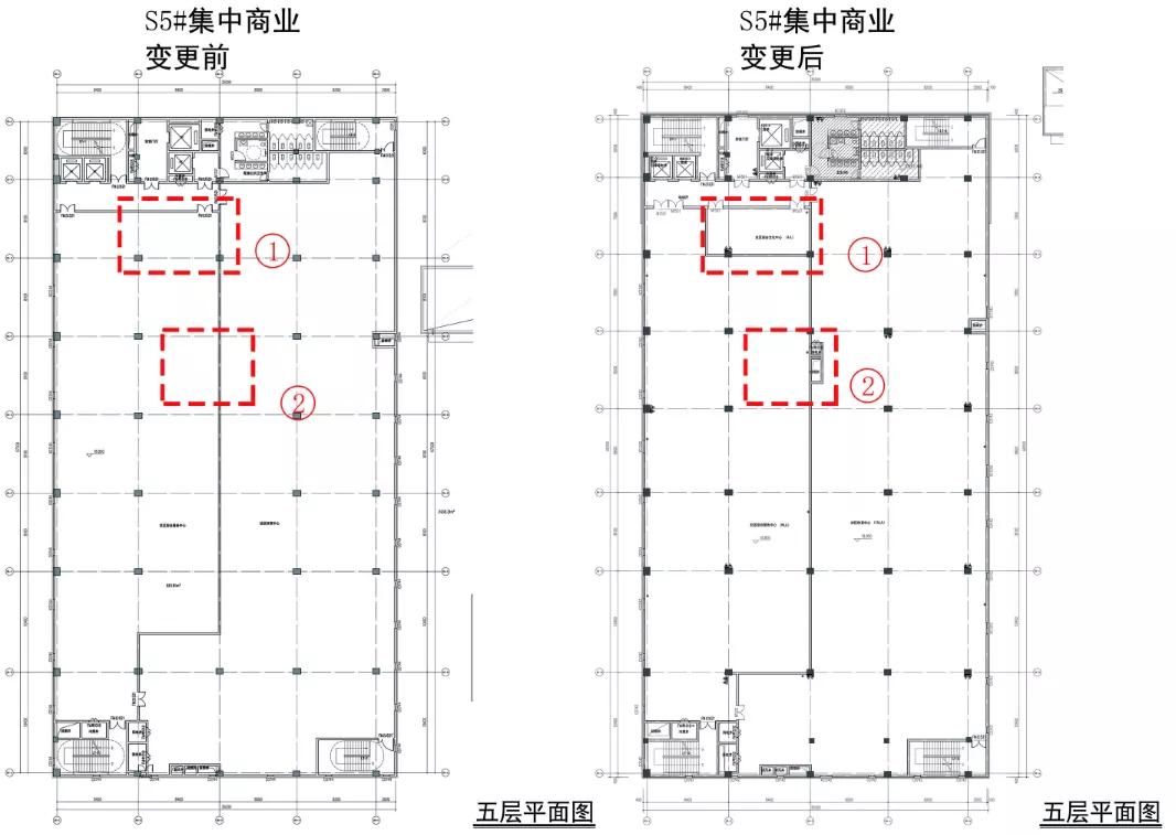
7月9日,青岛市自然资源和规划局发布了《李沧区郑实惠顺商住项目(石牛山路以东地块)规划变更批前公示》,项目地点位于青岛市李沧区石牛山路以东、惠水路以南区域。此次调整涉及北侧局部竖向标高设计、S3#、S4#部分的采光井改为疏散楼梯、S5#的女儿墙高度由3.8m调整为4.95m、社区文化中心部分空间由三层调至五层,地库部分车位位置调整。该项目为商业项目,住宅总户数 338 户、公租房总户数 77 户,项目总体建设内容包括公共租赁住房、住宅、商业商务、物业管理用房、公共厕所(S5综合楼5层)、社区体育中心(S5综合楼5层)、社区卫生服务站(S6酒店1层)、社区综合型文化服务中心(S5综合楼4层)、社区综合服务中心(S5综合楼5层)、养老服务设施(S6酒店1层)。项目设 停车位 966 个,其中地下停车位 96个(含2个无障碍停车位) 、870个(含社会停车位200个) 。














