最近淘宝出了一条新规,禁用“原价”,很多公众号的人都在咨询我们甜哥说这个究竟是什么一回事,土匪电商研究中心专门的去找到了想关的信息和内容,举例来告诉大家这个究竟是怎样的。
这个是淘宝的规则原文:近期,为维护和保障淘宝健康的价格秩序,规范卖家诚信合规地展现商品/服务的价格,淘宝网对《淘宝价格发布规范》进行修订。
淘宝规则提醒各位商家按照变更后的规则审核、排查店铺中各商品页面中是否有违规、涉嫌价格欺诈的问题。关于规则中的第五条,已经明确说明,商家不得在商品标题、副标题、SKU、图片、描述等其他商品宣传中出现“原价”描述,若含有上述内容,淘宝将对该类商品或信息进行下架处理。
部分商家往往倾向使用“原价X元,现价X元”等句式出现在商品描述中,视为一种宣导商品促销的营销方式。举例来说,某商家在售卖一件风衣时,商品标题打出了“原价1680元”的内容,实际售价仅99元,事实上,大量商家并不了解“原价”的法律定义,因而在使用过程中存在不规范的现象,甚至个别卖家自行编造原价吸引买家眼球的问题。(错误示例见下图)




类似这样的情况,卖家本身不明白“原价”的定义,而消费者很难理解商品真实的原价难免被混淆视听,一旦误用将构成价格欺诈并可能侵害消费者权益。
事实上,原价一词并非是一个简单的用词,而是具有特殊的定义,一旦乱用情节严重,是要承担法律风险的。
在国家发改委关于《禁止价格欺诈行为的规定》中条款解释的通知中明确:“原价”是指经营者在本次促销活动前七日内在本交易场所成交,有交易票据的最低交易价格;如果前七日内没有交易,以本次促销活动前最后一次交易价格作为原价。而“虚构原价”,是指经营者在促销活动中,标示的原价属于虚假、捏造,并不存在或者从未有过交易记录。
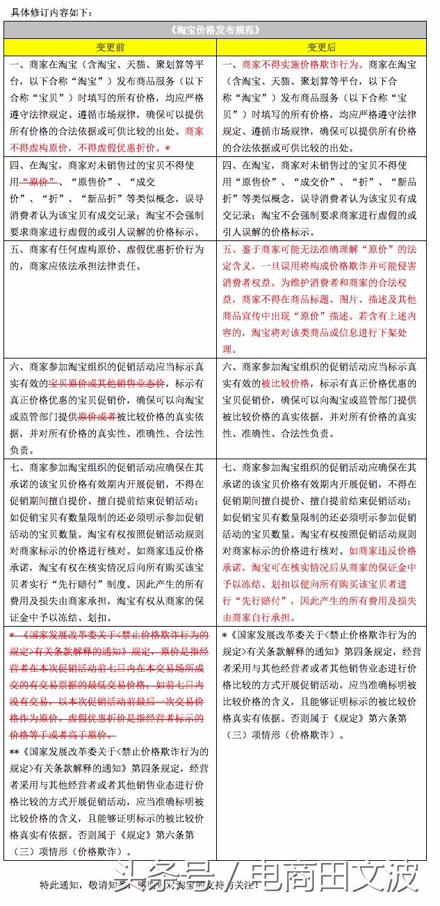
具体变更内容如下图:
大家看完相信基本了解了吧,希望你们可以不要犯错了,因为这些规则出来,就会变很多专门敲诈的人找麻烦了,一定要自已检查好先。