
12月7日,紧急公告:(英国入境提醒)
1、自即日起,所有12岁及以上的旅客,无论是否已经接种疫苗,都需要在所乘坐入境英国航班 起飞前的2天内进行核酸检测
2、所有入境英国的国际旅客须进行隔离并在抵达英国的2天之内进行新冠病毒核酸检测,检测结果为阴性的人员方可在符合原有政策的情况下解除隔离
3、从中风险(黄灯)国家和地区入境英国需自我隔离10天,并在抵达的第2天(或第2天前)和第8天(或第8天后)分别进行核酸检测;从高风险(红灯)国家
和地区入境英国将必须在 指定酒店进行10天隔离并进行核酸检测。
备注:
中国目前处于中风险(黄灯)名单中,如您有之后的旅英计划,请持续关注入境政策的最新变动(https://www.gov.uk/guidance/red-amber-and-green-list-rules-for-entering-england#contents)。抵达前10日如有高风险国家和地区旅行将按高风险地区入境办法执行。

关于12月新政策变动后(老胡的解读)供参考!!!
1、新政策意思是: 凡是12岁以上(含12周岁) ,无论是否接种了疫苗,都需要核酸检测。12月之前“已经接种了疫苗人群”,入境英国前 不需要核酸检测 。
2、去英国前检测时间由之前的 3天变成了2天 。
比如:你是周3的航班抵达英国,(如果你是中转,那么以最后一程为准),那么你应该在周1或者周2去医院做核酸检测。
3、去英国前的核酸检测报告具体要求:
语言上,检测报告必须是英语、法语、西班牙语。不接受翻译件,必须要提供最原始的检验结果证书。(目前中英文也是可以)报告信息如下面图表:

备注:
大家如果想查看自己所在地哪里有核酸检测记过,那么可通过 “国家政务服务平台” 小程序去查。(只要微信搜索就会弹出)

老胡为了给大家更好地理解如何入境英国,下面老胡会逐一给大家介绍最新入境英国的指南,大家根据自身实际情况,参考就行。 (疫情间政策多变,一切以实际官方文件为准)
一、已经接种疫苗的人群入境英国指南
1、【完全接种受英国认可的新冠疫苗名单(满14天后)】:如下图所示

2、能同时提供符合英国入境要求的疫苗接种证明:

3、总结:(已完全接种符合疫苗人群入境政策)
|
已接种新冠疫苗人群”入境英国的政策攻略: |
|
· 1、抵英航班起飞当天的前2天内进行核酸检测(PCR或LFD均可),并取得英文版阴性报告, 12岁以下儿童无需此检测。 2、预约第二天入境核酸检测盒,并取得booking reference (暂时仅可预约核酸检测盒,lateral flow test 侧流检测方法暂时不被接受)。 3、出发前48小时内填写旅客信息表。 4、在住处进行自我隔离 (之前的免隔离政策已被暂时取消) ,并在第二天或之前,使用检测盒进行核酸PCR检测,并将结果回寄。 5、若核酸为阴性则可解除隔离; 6、若核酸检测为阳性或unclear,则需完成10天的自我隔离(核酸检测当天为Day0),若期间再次进行核酸检测且结果为阴性,则可提前解除隔离。 备注:政策随时发生变化,以实际情况为准!!! |
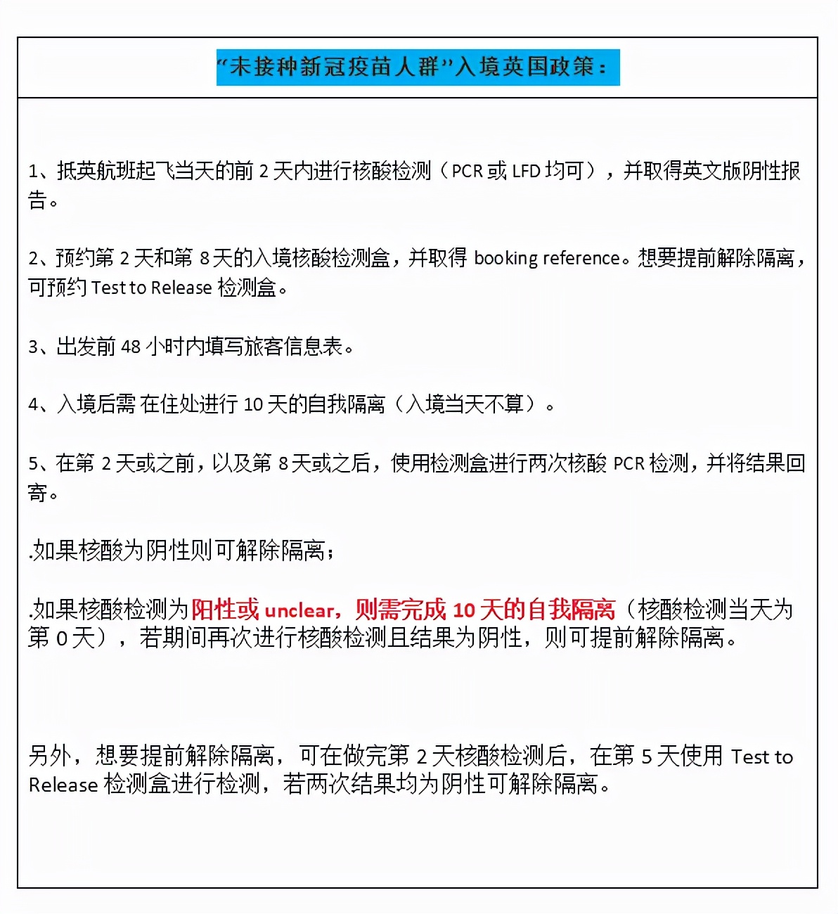
二、还没有完成疫苗接种入境英国攻略:
1、“没完全接种疫苗人群”入境英国的政策:

备注:
1、就算你接种了英国认可的疫苗,但是接种证明是中国大陆出具的,也是需要按没有接种疫苗算的。
2、大家入境后核酸检测,可根据自己的情况,找相关的地接去安排,一般买机票都会包含。
三、 “红色名单 ”入境英国的政策
12月6日,英国政府对 “红色名单” 进行了更新,名单如下:

注意:
1、你如果不是英国居民在入境英国10天前,去过“红色名单”国家,那么你是不可以入境英国的。
2、如果你是英国居民,那么你要3天核酸检查,预定政府指定的隔离酒店,入境英国后要进行2次核酸检查。
3、11岁以下儿童不需要进行出发前核酸检查,4岁以及以下儿无需任何检测,但是需要在酒店进行隔离。
四、”有关入境英国核酸检测“使用指南
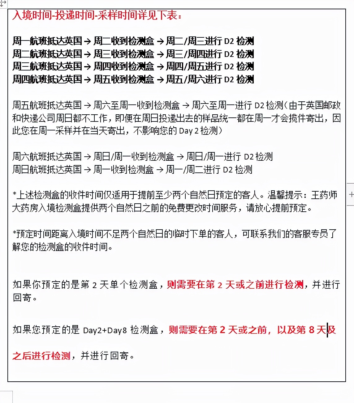
一般入境英国,都是选择"王药师大药房",提供的全英文入境核酸检测盒。(第2天、第8天 & Test to Release都有说明)。大家入境英国的时候,记得提前预约。 (一般你找代理购买机票,同时也可以让他们代办理。老胡也是可以帮大家代办)。
下面是给大家介绍怎么使用核酸检测的介绍:
在你来到英国之后,检测盒会通过英国DPD快递寄到你预定得酒店地址。


五、从中国去英国航班攻略:
①赴英直飞包机航班:(只接受学生)
航班号:VS251,浦东-伦敦希思罗, 11:40出发,16:55抵达,每周四执飞。
备注:
1.上面航班只接受学生签证乘客。
2.免费托运2件行李,经济和超经每件不超23KG,公务每件不超32KG。这航班是免费手提行李7KG。
3.学生需自行考量是否来得及获取签证,未取得签证不可成为免费退票的
②赴英中转航班:(全部人都接受)

备注:留学生需提供留学生签证首页,学校名称和学校联系方式
③赴英中转其他航班:(适合所有人)
1.EK363 17:50 广州白云起飞 → 第二天迪拜 00:45抵达,每周六执飞。
2.EK007 02:30 迪拜起飞 → 伦敦希思罗 07:05抵达,每周日执飞。
1. EY867,浦东-阿布扎比 23:15起飞, 第二天04:45抵达,每周二执飞。
2. EY019,阿布扎比-伦敦 07:30起飞, 11:45抵达 ,每周三执飞。
④通过香港中转赴英航班:(适合所有人)
最靠谱的航班是:香港至伦敦的航班:每周三班,周二、周五和周日执飞,航班号为VS239。
目前香港前往伦敦的航班均为 晚上出发 ,方便衔接出发地为内地的航班。
现有 北京、上海、广州、成都、厦门、杭州、武汉及青岛 可乘飞机到达香港转机,提醒一下各位同学,转机记得一定要买 联程票 ,只有联程票才能 直挂行李的!

目前购买转机票时需要注意以下几点:
1. 转机时间不能超过 24小时
2. 必须持有联程的 实体登机牌 ,不接纳电子版登机牌
3. 由于行李是 直挂的,将托运至最终目的地 ,所以一定要把飞行途中需要的物品都放在手提行李中
4. 在香港转机时,需要 二次安检
5. 符合最终 目的地入境要求 才可购票
老虎建议大家 在学生签证办理好后 ,才购买机票;若出现拒签或者出签延期的情况,部分航空公司是不支持退改或者需要花费一笔费用。


六、有关英国签证问题(供大家参考)
目前,英国签证是完全开发的,大家可以申请留学签证、商务签证、探访/访友签证、旅游签证等。当然你能力足够的也可以申请英国5年签证、10年签证。现在一般的旅游、商务签证都是2年的。
①英国旅游签证攻略:

在职要提供在职证明、退休地提供退休证明,学生要提供出生证明&在读证明。当然其他户口本、护照、身份证、房产证、存款这些提供越多越好。(只要你个人资料够好,基本都不会拒签)
②英国商务签证攻略:

商务签证,只适合在职人员申请,需要提供邀请函,单位营业执照,个人存款5万以上,派遣涵、公司银行流水等。(商务签证基本不会拒签)
③英国留学签证攻略:

留学签证涉及太多,本文就不详细介绍,大家有不懂随时可以问老胡。

本文结评:
1、去英国并不复杂,但是前提是需要有签证,没有打符合疫苗的,入境就隔离10天,提前预定好酒店、核酸检测包就可以。
2、去英国的航班有很多,不管你是旅游签证、还是留学签证、商务签证,目前都是可以安心出行的,海关也不会拦,没有像去美国那么妖魔化。
3、目前英国签证申请办理并不难,申请到出签时间大概15工作日。
4、大家对有关赴英的行程有不懂都可以问我们,谢谢大家的支持。