摘要:自资本寒冬以来,由于缺少资金支持,裁减员工、削减开支等“瘦身”方式纷纷被搬上“手术台”,行业就业压力骤增。
一、商务部:跨境零售进口商品暂放开,按个人物品监管
3月17日,商务部发言人在就跨境电商零售进口过渡期后监管总体安排发表的讲话中表示,现阶段,保持跨境电商零售进口监管模式总体稳定,对跨境电商零售进口商品暂按照个人物品监管。
在此基础上,通过强化电商企业主体责任等,进一步优化完善监管措施,做好质量安全风险防控。建立风险应急处理机制,对出现较大质量安全风险的进口商品,进一步采取措施严格监管。未来,结合电子商务法等立法及跨境电商零售进口发展情况,根据需要进一步完善监管模式。

以上监管安排将自2018年1月1日起在目前已经批准的跨境电商零售进口试点城市和跨境电子商务综合试验区实施。
二、中国进口消费:“网购原住民”成主力
《2016年进口消费洞察报告》近日出炉,报告显示,中国进口消费已从强调性价比开始转向注重品质,中产消费群体从以80后为代表的“海淘原住民”向以泛90后、95后、00世代为代表的“网购原住民”扩散,呈现娱乐化、二次元、运动潮等多元进口消费趋势。
被大众广泛认可的“女人和孩子的钱最好赚”这句话亦再度在报告中得以体现,母婴及美妆仍是热门进口品类,其中美妆为贡献成交第一大品类,尤其1000-2000元高单价的美妆用户占比正在提升,而美容仪、洁面仪等高科技产品也正在走俏。

另外,报告显示,运动健身品牌在90后消费群中比例也大幅提升。足球是泛90后男生最喜爱的运动,篮球、户外运动紧随其后,泛90后女生则更热衷于瑜伽、游泳等运动。有意思的是,跑步这一对身体素质要求不高的运动同时出现在了泛90后男女运动类消费排行榜的第5位,可见该运动在各品牌的宣传下,逐渐走红并拥有相当数量的粉丝。
三、957.1亿元 跨境电商市场规模迅速扩大
跨境电商正处于高速增长期。根据易观3月8日发布的《中国跨境进口零售电商市场季度监测分析2016年第四季度》报告,去年四季度,中国跨境进口零售电商市场规模达957.1亿元,环比增长达7.7%,较上年同期高出118.6亿元。
报告中,去年10月底拉开帷幕的“双11”、双12、“黑色星期五”等跨境电商促销大战被认为是刺激四季度业绩的重要原因之一。易观方面指出,经过多年的宣传和市场教育,网购用户已经形成了相对固定的网上消费习惯与需求,境外电商各色各样的“黑五”活动同样多方位地刺激着中国用户的需求。

此外,易观方面指出,政策利好对于去年四季度的业绩也是功不可没。去年10月,化妆品消费税征收新规定开始执行,政策的调整使得进口化妆品的价格整体下降,刺激部分用户购买。此外,对于以行邮途径清关的直邮电商来说,因为税率的调整使得在起征点内能买到更多品类或更多数量的商品,因此对其化妆品类的销售有一定提升作用。
四、微博行业消费者态度榜出炉:天天快递负面评价达77.73%
3月14日消息,新浪财经联合微博数据中心发布了《微博行业消费者态度榜》,对快递、外卖、航空三大消费频次高、消费投诉频发的领域进行了大数据分析。三大领域中韵达、圆通、饿了么、百度外卖、吉祥航空、春秋航空等知名企业均上此消费者态度榜。
榜单数据来源为2016年1月1日—2016年12月31日之间,微博用户发布的品牌提及博文,并经大数据分析归纳得出,客观反映了过去一年微博消费者对快递、外卖、航空三大领域的消费态度情况。

分析结果显示,快递行业平均负面评议达19%,成最受消费者诟病行业,天天快递、递四方、如风达、优速、快捷快递、民航快递、韵达、圆通、宅急送位列315消费者态度榜前十名。其中,天天快递的负面评议高达77.73%,去年刚刚完成借壳上市的韵达和圆通均榜上有名,负面评议分别为28.12%和21.61%。消费者最关注的快递五大问题依次是快递包装破损、服务差、速度慢、快递丢失和快递破碎。
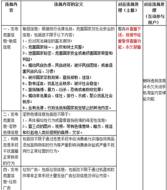
五、淘宝调整直播规范 游戏电影广告被明令禁止
3月7日淘宝发布公示称对《淘宝直播平台管理规范》进行了调整。此次调整主要为了更好地维护淘宝直播平台的正常运营秩序,保障淘宝直播平台所有用户的合法权益。调整后的规则将于2017年3月14日正式生效。
规范变更后,主播将不得发布直播平台官方不允许发布的信息,包括但不限于:1、新闻、游戏、电影、电视剧、综艺节目等;2、*人用成品**、虚拟商品。同时也不得发布可能存在交易风险的外部网站和移动互联网应用,包括但不限于发布社交、导购、团购、促销、购物平台等外部网站或App的名称、超链接、二维码等信息。若有违规,将对主播给予警告并下线直播,视情节轻重处以暂停直播功能、永久*播禁**等处罚。此前违规处罚中的“停播、*播禁**、清退”变更为“直播下线、暂停直播功能、永久*播禁**”等处理措施。

另外,淘宝还宣布将举办首届直播盛典,通过线上线下活动的结合,PGC、UGC类机构,网络红人,淘宝卖家等内容生产者将会提供各有特色的直播内容,而阿里集团生态体系内包括聚划算、iFashion、全球购、特色卖家等众多业务方也将参与其中,试图再造购物节。
六、互联网公司频陷裁员风波10分钟走1个
58同城被爆料发内部邮件开始裁员,要求员工必须加班,如果员工的工时低于平均工时,就主动被淘汰。据58同城的内部邮件表示,要将淘汰率从原来的5%-10%,提高到现在的10%,并且被主动淘汰的人的薪资的一半,也会放在部门的加薪预算里。而如果员工在公司的平均工作时长不在公司同类部门工作时长排前一半的话,公司会不考虑HC预算,由人事部门直接执行。对此,58同城表示系正常“末位淘汰”,“旨在提拔优秀团队员工,同时加强内部管理,聚焦效率持续奋斗。”
无独有偶,国内最大母婴电商贝贝网也被爆“裁员10分钟走1个,都不带交接,一天走了近百人”,在微博、知乎等平台形成舆论场。另有媒体爆料称北京分部去年11月底就被裁撤,旗下员工几乎全部离职。贝贝网CEO张良伦回应裁员是做了10%的团队优化,以便保持狼性和危机感。北京分部一直在,没有变化。

有业内人士认为,中国互联网行业经过10年左右的暴发期,很多看似蓬勃发展的公司,已经出现了机构复杂、人员冗余、业务市场反应不及时等现象。自资本寒冬以来,由于缺少资金支持,裁减员工、削减开支等“瘦身”方式纷纷被搬上“手术台”,行业就业压力骤增。
七、电商平台纷纷下架日本*污染核**食品,卡乐比洋码头仍在售
315晚会上,号称是中国进口母婴用品最大供应链平台,为国内众多的电商提供货源的深圳海豚跨境科技有限公司,被曝光销售来自日本的*污染核**地区、本应禁止销售的卡乐比麦片。
曝光发生后,天猫国际、京东全球购、蜜芽、网易考拉海购等主流跨境电商平台均已做下架处理,但洋码头目前仍在销售卡乐比、日本养命酒等大量涉事食品。
早在2011年4月,国家质检总局就发布公告,禁止从日本福岛县、群马县、栃木县、茨城县、宫城县、山形县、新泻县、长野县、山梨县、琦玉县、东京都、千叶县等12个都县进口食品、食用农产品及饲料,并对日本其他输华食品、农产品及饲料进行放射性物质浓度检测,防止受放射性污染食品农产品进口至中国。
此文为优匙全球眼原创编辑内容,
转载请注明来源

优匙,一个高科技型跨境进口全链条云服务平台。
专为跨境进口从业者及海淘创业者服务,提供从货源、跨境供应链到IT技术的全链条解决方案
了解更多请移步官网:www.bonakey.com