原标题:虽然才上市两年,却已是套路之神!被上交所强制认定拼凑上市的泽达易盛:立案调查、年报非标、业绩变脸、集体离职!


违规投资标的,与异常预付供应商成关联方,钱少事大。


作者 | 木鱼
编辑 | 小白
风云君闲来无事的时候,就会拿出手机,打开自家APP,总能找到不少乐子。偷偷告诉你们,本泊车小弟的小费和香吻就是这么换(pian)来的。
这不,今天,风云君又挖到一家名叫泽达易盛的上市公司。
其股价上市后就犹如坐上了过山车,从85元附近一路俯冲,最低时尚不足12元。
近来虽有所好转,但早就跌破19.49元的发行价了。

(周K。来源:专业服务注册制的市值风云APP)
身处最受关注的科创板,这样的股价走势,算是直接把“问题”俩字写在公司脑门上了。
一、上市第二年,霸占热搜榜
扒开泽达易盛的伪装,一句话形容:这家上市刚两年的公司,在作妖这件事上已经相当老道了。

01喜提“科创板第二家被立案公司”
早前,风云君曾经为老铁们分享过*ST紫晶的故事。
*ST紫晶与泽达易盛同为科创板上市公司,首份年报就非标,两年三换会计师,荣获“科创板第一家被立案调查公司”的桂冠。

在这方面,泽达易盛也是年轻气盛,心气很高,敢拚敢闯,十分地不甘人后。

2022年5月12日,上市公司公告称,其因涉嫌信息披露违法违规,成功被立案调查。

(数据来源:上市公司公告,20220512)
恭喜泽达易盛!少年壮志,气吞万里如虎,虽然才上市两年,就已经成功喜提“科创板第二家被立案调查公司”的荣誉。
加油~虽然在立案没有争得第一的名次,屈居第二,但是“科创板退市第一股”的桂冠,还是名花无主的哟!
你看,你看,她正在向你频频招手呢~
02独董集体离职
不过,泽达易盛不是一个人在战斗。
不久前,上市公司及时任董秘兼财务总监应岚被予以监管警示,原因是上市公司及其子公司签署了两份资产管理合同,委托管理资产金额均为50亿元。

(数据来源:上市公司公告,20220307)
虽然最终只实际投资了1.2亿元, 但合计100亿元的管理额度已远远超出了股东大会授权的3亿元投资理财金额上限。

(数据来源:上市公司公告,20220318)
不过,这位董秘兼财务总监的麻烦可不止如此。
11天后,也就是2022年3月18日,上市公司又公告称,应岚连同上市公司的实控人、董事长兼总经理林应,正在协助有关机关调查。

(数据来源:上市公司公告,20220528)
3个月后,上市公司又披露了一份董事、监事任期届满离职的公告,包括一位董事、三位独董,还有监事会主席。

(数据来源:招股说明书)
再翻开上市时的招股说明书,泽达易盛一共有九个董事席位,其中包括三个独董席位。
也就是说, 这次离职的董事占到泽达易盛全部董事的近一半,而独董更是选择了集体离职。
此时距离泽达易盛2020年6月上市,也就不到两年的时间,他们离职的原因会仅仅因为 任期届满 吗?

03核心技术团队大震荡
其实,2020年10月,泽达易盛在上市后不久,还有一位核心技术人员离职了,名叫阮凌波。
循着这条线索,风云君发现,泽达易盛的核心技术团队也不稳定。
上市时,其核心技术团队共有五位成员,阮凌波之外,还有张宸宇、朱莉、李页瑞、郭贝贝四位。
但2016年8月在新三板挂牌转让时,公司认定的核心技术人员分别是张宸宇、林佳和朱锡勇,距离2019年6月披露第一版招股说明书,时间不足三年。
这其中,只有张宸宇一直坚持到了现在。另外的林佳已经离职,而朱锡勇虽仍在公司任职,但不被认定为核心技术人员。
三年时间,技术团队就大换血;上市四个月,就又发生核心技术人员离职。
身处以“含科量”著称的科创板,泽达易盛的核心技术到底被摆在什么位置呢?

二、第二份年报就被非标,情节那是相当“精彩”!
风云君发现,高管、技术人员的纷纷离职,不是没有道理的。
泽达易盛2021年年报被出具保留意见,内控被否定,而风云君更是从中发现不少猛料。

01理财去向成谜,住址非常巧合
先来看保留意见中问题最大的一个:期末交易性金融资产中,资管计划账面价值为1.00亿元,事务所未能确认其商业实质及余额的存在和计价。
这1.00亿元的资管计划中,包括鑫通1号、鑫福3号两个产品,投资本金分别是7,000万元、3,000万元,截至2021年末的净值分别是7,021.86万元、3,009.37万元。

根据产品信息,他们均属于固收类产品,投资于债权类资产的比例不低于80%。

事实是, 产品条款基本形同虚设 :最终全部的本金,均投向了杭州和鑫商盈企业管理咨询合伙企业(有限合伙)(下称和鑫商盈)。
那么,这位和鑫商盈到底是什么来头呢?

(数据来源:企查查)
根据企查查数据,和鑫商盈是在2020年12月成立的,注册资本1.3亿元,实缴资本为0,参保人数也是0。

(数据来源:企查查)
另外,和鑫商盈主要有三位股东,分别是:
鑫沅资产管理有限公司,出资比例76.92%;
浙江彩达通信科技有限公司(以下简称“彩达通信”),出资比例15.38%;
浙江鑫钰科技有限公司(以下简称“鑫钰科技”),出资比例7.69%,为执行事务合伙人。

(数据来源:企查查)
其中,彩达通信、鑫钰科技两家公司的实控人均是丁国安。
此外,风云君注意到,这两家公司的地址均位于浙江省杭州市西湖区教工路1号,而上市公司的办公地址也在此。
虽然具体楼栋位置并不一样,但也足以算得上非常“巧合”了。

02违规投资关联异常预付,会擦出什么火花?
另外,事务所发表保留意见的事项,还包括:期末在建工程预付浙江观滔智能科技有限公司(下称观滔智能)设备款、上海观锦智能科技有限公司(下称观锦智能)软件款,共计3,827.06万元。
对这一交易的商业实质及其存在和可回收性,事务所也未能获取有效证据。

特别是观滔智能。根据监管问询函回复,上市公司向其采购了4,493.75万元的设备,实际只收到价值637万元的设备,而剩余部分已经超过了合同约定的交货时间。
但2021年6月合同签订后,上市公司就火急火燎地先预付了4,269万元设备款。
观滔智能、观锦智能与上市公司的关系,可着实不浅啊:上市公司的实控人之一刘雪松,同时还在苏州浙远自动化工程技术有限公司任职。
而这家公司的董事之一颜志红,还分别是观滔智能的董事,观锦智能的法人、董事兼总经理。


(数据来源:天眼查)
另外,风云君还惊人地发现这样一条隐藏很深的关系链!
和鑫商盈往下追溯,还投资了两家公司,分别是杭州钥钰信息技术有限公司(以下简称“玥钰信息”)、杭州厚盾贸易有限公司。

(数据来源:天眼查)
而玥钰信息竟也与观滔智能关系匪浅!

(数据来源:天眼查)
观滔智能的法人、董事长陈艳,同时也是玥钰信息的股东、法人、执行董事兼总经理。
另外,观滔智能的监事金婉文,同时也是玥钰信息的股东、监事。
所以说,左边涉及上市公司的违规投资,右边则是关系上市公司的异常采购预付,中间则是摘不清的关联关系,泽达易盛,这次你还能洗干净自己吗?

03账款还未收回,客户已经注销
最后,事务所发表保留意见的基础还有:泽达易盛及子公司在2021年销售的3,050台服务器和550套保密数据链储存终端。

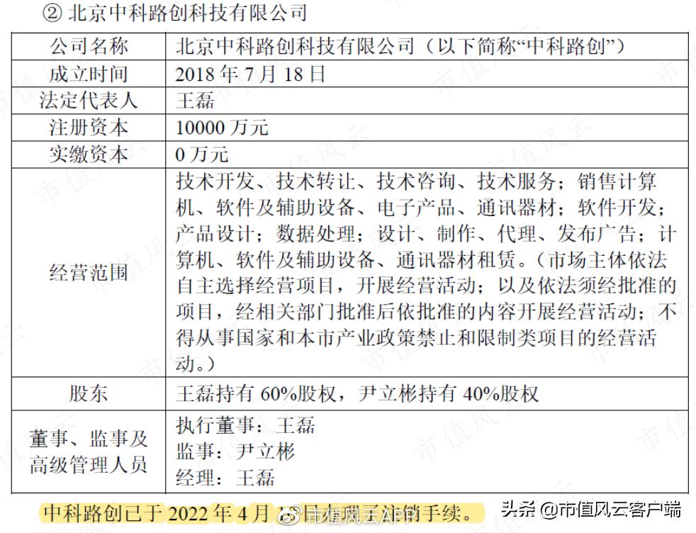
交易对手之一是北京中科路创科技有限公司(以下简称“中科路创”),上市公司向其销售了1,000台服务器。
根据监管问询函回复,中科路创已经在2022年4月注销。然而,上市公司仍有2,518.58万元销售款未收回。

另外,泽达易盛还向金桥网络通信有限公司销售了1,050台服务器。不同的是,这项收入被计入了资产处置收益,而不是营业收入。
对此,上市公司表示,这部分服务器原计划是用于作为固定资产,用于参与运营医疗健康大数据项目,但后来项目未落地,于是才被处置。
风云君就想问上市公司,您这上市还不到两年,就开始变卖自家资产了,合适吗?

三、本就拼拼凑凑来上市,变脸一点不意外
01营收很美丽,利润很残酷
泽达易盛的第一眼,还是有些美丽的。
2017-2021年,泽达易盛的营业收入从1.24亿元,扩大至3.29亿元,增速还算可以。

再看一眼,才恍然大悟,一切原来又是假象。
2020年开始,泽达易盛的归母净利润就开始负增长了,2021年更是几乎砍半,实现4,607.42万元,同比下滑了42.93%。

2022年一季度,泽达易盛直接陷入亏损,营业收入仅335.59万元,同比下滑了90%;利润直接陷入亏损,实现归母净利润-1,901.93万元,同比下滑了近300%。
至于业绩变化的原因,风云君就不转述上市公司的理由了。反正就是上市公司常见的那一套翻来覆去的话术,什么西伯利亚冷空气影响了亚马逊一只蝴蝶晒太阳,太阳黑子突然喷发影响了上市公司会计午休时刷抖音了,仙女座大星云里有个小行星没憋住,打了个嗝……
总之都是一些*辱侮**股民智商的玩意儿,老股民看不看都一样,新股民可以学习学习,省得以后再上当。

02否认拼凑上市,被交易所强制提示“关联度不高”
读完下文,你会觉得,确实不是意外。
目前,泽达易盛主要从事信息化业务,包括医药流通信息化业务、医药生产信息化业务、医药信息化业务、农业信息化业务和其他信息化业务。
风云君发现, 这些业务大都是买来的,且大都是关联并购 。
泽达易盛的前身是易申有限,由以林应为首的经营管理团队,于2013年1月在天津滨海新区设立。
次月,泽达易盛便收购了网新易盛64.29%股权。
网新易盛主要开展医药流通信息化业务,也是林应团队在负责,并购之后,成为泽达易盛医药流通信息化板块。
此后,泽达易盛在这一基础上,陆续开发了涉及远程诊疗、医疗血液净化、慢病诊疗等产品,增加了医疗信息化业务。
2016年3月,泽达易盛又收购了苏州泽达100%股权,增加医药生产信息化业务。

这次并购虽为非同一控制下并购,但与上市公司也是存在各种各样的关系。
其中,苏州泽达的股东之一刘雪松,与林应是夫妻关系,也在后来成为上市公司共同的实控人。
另外的股东天津昕晨,在这次并购之前,就已经是泽达易盛的股东了。
收购苏州泽达之前,泽达易盛还在2015年11月投资设立了浙江金淳,持股32.5%,并在两年后以高达811.83%的溢价收购了剩余67.5%的少数股东权益,成为农业信息化业务的起源。

把上文提到的几个板块在上表做个标注,可以看到,这基本就是泽达易盛最主要的收入来源了:2017-2019年的收入占比分别达79.12%、63.89%、79.27%。

对于上面这些业务,泽达易盛为他们起了一个十分高大上的名字,叫做: 医药健康产业链信息化 。

交易所在首轮问询函回复里,就质疑过泽达易盛是否存在拼凑上市的情况。
傻子用阑尾想都知道,上市公司当然是不会承认的。

但经历了五轮问询之后,泽达易盛终于好像有了点X数,知道点眉眼高低了,删除了关于“医药健康产业链”的全部描述。

不过这依然不是交易所想要的,最后强制要求泽达易盛在招股书中增加这样一条内容: 公司业务范围较广、部分业务相互之间直接关联度不高 。

于是,招股说明书中便增加了了下面这段话:

读完这段话,你们觉得泽达易盛对拼凑上市一事的否认还有效吗?
所以,业绩变脸它能是意外吗?

03凑完业务,凑控制权
其实,不止上市公司的业务, 连实控人的控制权都是“拼凑”来的 。
泽达易盛的实控人为林应、刘雪松夫妇,合计控制66.17%的股份表决权。
其中,林应、刘雪松直接持有公司7.92%股份,通过直接或通过其控制的企业间接持有公司合计27.66%的股份表决权。
另外,林应控制的公司泽达创鑫,还通过受让亿脑投资、宁波宝远、梅生、陈美莱、嘉铭利盛的股东权利委托,持有泽达易盛38.51%的股份表决权。
亿脑投资是上市公司的发起人,也是网新易盛的股东之一。宁波宝远、梅生、陈美莱、嘉铭利盛,则是在上市公司收购浙江金淳67.5%股权时,成为股东。
换句话说,如果没有这些委托协议,林应、刘雪松夫妻俩是无法获取实控权的。
虽然这些表决权委托协议都是不可撤销的,但原文有一句话是这样说的:非经泽达创鑫同意,委托行为不得解除。
参考大A股的已有案例,未来会怎样变化,都是说不准的。

四、完成业绩考核,员工却五味杂陈
2021年,泽达易盛还推出了限制性股票激励计划。
风云君没想到的是,2021年净利润的腰斩,却完全不影响业绩考核目标的实现。


原来,人家只是考核营收,即2021年增速不低于20%,且医药智能制造解决方案收入达到1亿元。
等到2022年、2023年,直接连营收增速都不考核了,只需医药智能制作解决方案收入达到2亿元、4亿元。
有老铁可能会问:这和白送钱有什么区别?
风云君会说:其实还是有不小区别的。
因为这次限制性股票激励计划的授予价格为20元/股,而上市公司目前的股价还不到15元/股。
没错,如今虽然轻易实现了考核目标,员工应该高兴不起来,毕竟如果没实现考核目标,至少还能原价退还激励股票,也就损失个把利息。

结语
就这水平的上市公司,泽达易盛竟然还被一众卖方抱着跪舔,拼命唱多。风云君也真是看得一脸懵啊~诸位,眼睛有病早点就医啊


东兴证券、民生证券两家券商研究员,在 深度研究分析 了泽达易盛之后,分别在2020年、2021年的研报中,给出了推荐评级。
不仅如此,这几位大言不惭睁眼说瞎话不过后来也没承担啥责任的研究员,还纷纷授予泽达易盛“龙头”的称号。
更有趣的是,泽达易盛发布2021年年报,业绩变脸之后,他们又不约而同的集体失声了。
不知在卖方眼中,“龙头”二字到底有没有门槛?
但可以确定的是,市值风云APP,确实是让注册制时代的炒股,少了一道门槛。

免责声明: 本报告(文章)是基于上市公司的公众公司属性、以上市公司根据其法定义务公开披露的信息(包括但不限于临时公告、定期报告和官方互动平台等)为核心依据的独立第三方研究;市值风云力求报告(文章)所载内容及观点客观公正,但不保证其准确性、完整性、及时性等;本报告(文章)中的信息或所表述的意见不构成任何投资建议,市值风云不对因使用本报告所采取的任何行动承担任何责任。
以上内容为市值风云APP原创
未获授权 转载必究