
图片来源”乐鱼跨境"VX公众号
·亚马逊邮件——办理EPR注册
这两天不少德国站和法国站的卖家收到亚马逊邮件,被要求尽快办理EPR注册,以保证其在售商品符合欧盟EPR计划的要求,否则就强行停售。这还没从封号潮和税改里缓过来,又来这么一波强制合规,不少卖家表示我真是太难了!
——先来看看邮件里是怎么说的吧:

·什么是EPR?——
EPR全称是Extended Producer Responsibility,意为生产者责任延申。
欧盟历来注重环境保护,推出EPR计划旨在推动生产者对产品生命周期(包含设计、回收)负责,以降低整个生命周期内商品对环境产生的影响。

EPR其实是一项制度指导框架,而不是一项法规名称,在欧盟各国内以立法形式确立其实践。例如德国的电器法(WEEE)、电池法、包装法就是EPR计划在德国的具体落实。那么EPR都涉及到哪些商品呢?
·德国(3类): 包装(包装法)、电器和电子设备(WEEE)、电池(电池法)。
·法国(7类): 包装、电器和电子设备、电池、家具、轮胎、纸、纺织品。
也就是说,在对应国家销售上述商品的卖家有义务到指定机构完成注册、申报和回收的义务。
——
*注意——
德国电池法义务:如果您销售的电气电子设备含有电池,则必须同时注册WEEE和电池法。
EPR 注册号: 划重点! 卖家们常误以为EPR注册号就是一个统一注册号,但在德国,WEEE、电池法、包装法的注册号互不相通,互不影响,不存在一个统一的EPR注册号,您只需根据自己的义务完成对应的注册。——举例:您不售卖电器电池,那您只需要完成包装法注册,就是完成了全部的EPR义务;法国将来会对不同商品颁发一个统一的注册号UIN(“Identifiant Unique”),但目前尚未统一。
——


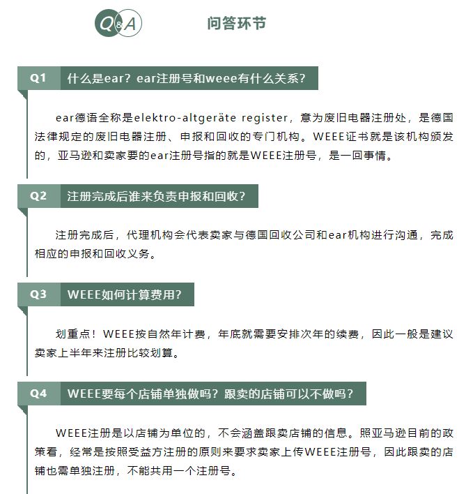
·什么是WEEE?——
WEEE欧盟指令, 全称Waste Electrical and Electronic Equipment Directive (2002/96/EC)中规定:2005年8月13日起,欧盟市场上流通的电子电气设备的生产商必须在法律上承担起支付报废产品回收费用的责任,同时欧盟各成员国有义务制定自己的电子电气产品回收计划,建立相关配套回收设施,使电子电气产品的最终用户能够方便并且免费地处理报废设备。
该法令颁布后,在德国的实施最为严格,德国为此颁布电子电器法(ElektroG),并设立ear机构,负责废旧电器的注册、申报和回收。
·谁需要注册WEEE?——
电子电气设备的生产商是注册WEEE的直接责任人,但是商品流转过程中采购商、销售商等亦受此法令约束。生产商的产品往往会卖到很多国家地区,而WEEE指令在欧盟各国的具体实施又各不相同,因此生产商不太可能在所有欧盟国家都履行义务,才需要采购商、销售商等根据当地要求有针对性地进行注册、申报和回收。换句话说,谁受益谁注册,在电商平台上销售电子电气设备到德国的中国卖家,也在德国电器法的管理范围内,有责任完成WEEE注册义务。
·不注册WEEE的后果——
随着欧盟不断加大对电商产品的监管力度,亚马逊作为平台典型,有义务确保卖家销售的产品符合欧盟当地国家的法律法规。事实上亚马逊一直都在下架缺少WEEE注册号的产品链接,例如在收到卖家竞争对手的相关投诉后。但是此次对德法站卖家的大规模通知无疑在传递一个明确的信号,EPR合规已经正式提上日程。针对2021年后还无法上传注册号的卖家,封链接可以说是基本操作。

·WEEE注册的商品分类——
需要注册WEEE的电子电气设备分为以下六大类:
1.热交换器: 通过除水以外的物质(例如气体、 油、制冷剂或者辅助材料)用于冷却、加热或者除湿的用途。例如冰箱、空调;风扇、电吹不属此类。
2.屏幕设备: 表面积超过100cm2的屏幕并且主要用途为显示图像和信息的设备。例如平板电脑、笔记本电脑、显示器。
3.照明设备: 终端用户在指定的终端设备 (例如灯、投影仪、日光浴灯)进行安装或交换的电光源。例如灯泡。 划重点! 不可拆卸的灯具不属此类,应归入小型/大型电子电气设备
4.大型电子电气设备: 至少有一个外部尺寸超过50cm的大型设备。例如大型家用吸尘器。
5.小型电子电气设备: 最大外部尺寸小于或等于50cm的设备,大部分家用电器归属此类。例如榨汁机、蓝牙耳机。
6.小型信息通讯设备: 用于收集、传输、处理、存储和呈现信息以及在空间距离上进行电子信号传输的通讯设备,最大外形尺寸等于或小于 50 厘米。例如路由器、拓展坞、数据线。
·WEEE的注册材料要求——
1.申请表
2.营业执照: 营业执照地址应与店铺后台地址保持一致
3.典型的产品照片: 品牌LOGO必须印在产品上,而不是包装上
4.若无产品链接请提供产品说明书(英语/德语)
*注:产品上需印制以下WEEE回收标志





——————
*NEW TERM*
乐鱼跨境与德国EAR部门指定回收公司合作,已为近千家客户提供各类EPR注册服务,下号稳妥有保障。另外乐鱼跨境 中秋+国庆双节更有惊爆优惠价限时推出~ 详情请移步“乐鱼跨境”vx公众号查看!

好了,乐鱼小编本次要分享的内容到这里~若还有其他问题,可随时与我们取得联系~欢迎咨询与合作~我们一起加油!

【声明】本文档内容由乐鱼跨境撰写汇编,由杭州乐鱼电子商务有限公司对此文字作品享有著作权。未经著作权人同意,任何人不得复制、重制、印发、转载该作品或进行任何商业形式的传播行为,乐鱼跨境保留追究法律责任的权力。如需转载或商业使用本文,敬请联系客服经理。