6月25日下午,天津市国土房管局发布了《天津市2016年房屋租赁市场租金水平》。2016年本市各区住宅房屋租金水平为23.6元/月·建筑平方米,同比上涨2.1%,滨海新区呈小幅上涨趋势。

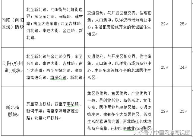
根据租金水平,高新技术产业园区的住宅是滨海新区房屋租金最高的区域,全区域的高层住宅租金水平全部达到37元/月·建筑平方米以上。在多层住宅中,开发区租金水平排名第一,为31元/月·建筑平方米。塘沽区域的房屋租金水平较为稳定,以洋货市场为商业中心的杭州道版块以及新村版块向来都是老城区租房子的不二选择。
快来看看你家能租多少钱?(单位:元/月·建筑平方米)











这个价格,你怎么看?

此外,2016年本市各区非住宅房屋包括商业、办公、工业等各类型房屋租金水平与上年基本持平,有小幅上涨,商业用房平均租金60元/月·建筑平方米,同比上涨2.4%;办公用房平均租金45元/月·建筑平方米,同比上涨3.2%;工业用房平均租金15.6元/月·建筑平方米,同比上涨2.6%。