
马上就要过年啦!
想必不少广州的朋友们
都会赶着在节前去香港澳门扫年货
糖果饼干、坚果干货、鲍参翅肚

但小编在这里想提醒大家,
有一些“特产”
可是万万不能带入境的哦
近期,拱北海关关员在港珠澳大桥珠海公路口岸、拱北口岸等各大口岸陆续截获了各种各样的“特产”,有些还是濒危动植物产品,闻者痛心,听者哗然。

干海参
11月29日,海关在港珠澳大桥珠海公路口岸入境客车道查获香港籍旅客携带24包,总重12公斤干海参入境。

濒危动物制品干海马
11月23日,海关在港珠澳大桥珠海公路口岸珠澳旅检进境大厅无申报通道,从一名中国籍入境旅客携带的行李中查获水生动物产品,包括16只共计0.05公斤的濒危动物制品干海马。海马属所有种均为《濒危野生动植物种国际贸易公约》(CITES)附录Ⅱ中所列濒危物种。

进口水果
11月19日,海关查获一内地男子携带大量进口水果入境,包括8包日本提子、4包韩国提子、4个厄瓜多尔麒麟果、1盒新西兰苹果、1盒澳大利亚苹果,重约12公斤,价值3000多元。

香料用的小豆蔻
11月7日,海关在拱北口岸入境旅检通道截获一批由中国旅客违法携带入境的大量原产自印度、可作烹饪香料用的小豆蔻,重达11.6kg,数量约6.5万颗。

白色珊瑚
2018年10月,海关在一入境内地旅客携带的行李中查获一株重1.4公斤的白色珊瑚,为濒危物种石珊瑚目(Scleractinia)珊瑚。

来源不明的海鲜
2018年6月,海关在入境车道截获一辆小客车携带一批来源不明的海鲜(含蟹、鲍鱼、蛏子等水生动物产品)和牛肉,共计22.15公斤。

濒危物种制品双吻前口蝠鲼鳃
2018年5月,海关从一入境内地旅客行李中截获濒危物种制品双吻前口蝠鲼鳃,该旅客自称物品为药用。

这样的案例还有很多……截至8月24日,海关在拱北口岸查获旅客违法携带入境的燕窝批次同比增长74%。

其实这种情况经常发生
相信海关人员最怕的应该是
会带各种千奇百怪东西过关的游客了

出境游玩,
不少小伙伴们认为自己购买的物品,
只要不超量、属于自用就可以携带入境,
有这种想法的就大错特错啦,
广州人注意,这些东西绝对不要带!
▼
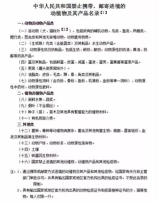
中华人民共和国禁止携带、邮寄进境的动植物及其产品名录【1】

最后,海关提醒广大出入境旅客
以上禁止进境物品
&
濒危野生动植物及其产品
千万不要购买!不要携带!

违反者还可能被
处以罚款5000元以下的行政处罚
情节严重的,将面临刑事处罚

除了以上违禁物品不能带之外
下面携带这些东西是严格限量的
离港不能带净重超过1.8KG的奶粉
▼
相信对于奶粉这个注意事项,
很多人小伙伴都已经知道了,
年满16周岁的离港人士,
最多只能带1.8公斤(差不多两罐奶粉),
36个月或以下婴儿配方奶粉,
否则,最高可罚款50万港币及监禁2年

不能带超过15KG的大米过关
▼
平常可能很少人会知道,
带太多大米也可能违法,
大米属于香港法定储备商品,
如果带超过15KG大米离港也属于违法,
不过,小编想应该没什么人会这么做吧...

人民币现钞不能超过2万元
▼
去香港扫货,
很多人都是几万元几万元的买,
但是,进出香港的时候注意了!
现金不可超过2万元哦,

另外,香港海关规定,
旅客只能带19支香烟进入香港。

买买买虽然很爽
但规定还是要遵守滴
以后要去香港澳门买买买的广州人
注意啦,快拿小本本记下来
以免增添不必要的损失和麻烦!
本文转自:网络,侵歉删
-END-