新房装修,装修公司都会为我们提供一份详细的装修报价单,在正常情况下,一个规范的装修报价单也是对装修费用的一个预估,整个新房装下来,整体的费用不会有太多的偏差。但是也有部分装修公司在报价单上做了手脚,导致很多户主超出了预算的一大截,今天,小编就以一份装修报价单为例子,给大家讲讲如何看懂装修报价单,如何规避报价单中的潜藏陷阱。
一、完整的装修报价单的组成元素

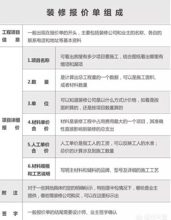
上图比较详细的列出了一个正规的装修报价单的组成部分,各位户主在装修时,可以拿着报价单与这张表进行比对,看看装修公司给的报价单是否存在缺斤少两的现象,如果有,就要小心谨慎了。当然,一张对照表肯定是不够的,接下来小编为大家讲解如何看报价单才能不会被套路。
二、如何看报价单
1、对照你的设计图纸

在装修前,设计师会针对您的户型制作一系列的图纸,户型图、动线图、光照图等等,而在这些图纸上,会详细标明装修时需要筹备的材料,而报价单其实也是根据整体的户型规划来制作的。
因此,我们在筛出自购和代购材料之后,我们所计算出来的材料价格应该是与报价单上的材料价格相差无几的。因此,这点各位户主可以利用起来,从而核算出装修公司有没有随意报价以及有没有偷工减料的情况。
2、主材

说完了图纸对照看报价单,这里谈一谈装修主材。一直以来,装修主材都是装修中最重要且最费钱的地方,就拿地板来说,有几十的,也有几百的,甚至上千的也有,因此作为户主,我们首先要对相应的主材有所了解,不同主材的价格也应该能够区分,这是防坑的第一要点。
3、施工工艺

主材是基础,工艺就是确保主材效能的最大利用,对于一个装修公司而言,工艺的好坏直接影响新房的使用寿命,尽管这些不会对装修报价产生直接影响,但是对于我们的家居生活有很大的影响,谁也不希望才装修完几个月就发现瓷砖或者地板松动的现象出现吧,因此,这点,请各位一定要记住哦。
以上都是我们看懂报价单的前提条件,现在小编将为大家分享报价单的防坑小技巧,准备好了吗?
三、报价单防坑技巧

防坑小技巧一:比对设计图核查有无增项、漏项
没错,前文说提到的设计图还有一个作用,就是查看你手里的装修报价有没有漏项和增项,这点前文有提到,就不再细说了。
防坑小技巧二:弄清产品的型号和规格

众所周知,不同产地不同规格的同一款材料的价格是不相同的,因此,户主在查看装修报价单的时候,一定要看清楚,报价单上是否有详细表明产地,规格等相关信息。
防坑小技巧三:查看报价单上的计量单位

同一张图,我们可以发现,上图所示材料都有标明米或者平米,对于以平米为单位的材料来说,直接乘以单价就可以计算出价格。但是对于以”米“结尾的材料而言,必须要搞懂其所占用的高度,宽度,计算出面积,再来计算出总体的费用,因此计量单位对于价格的影响是很重要的。
防坑小技巧四:材料与品牌的对比
上面的图片中我们可以很清晰的知道什么材料是什么品牌,这样户主才会放心,另外户主也要按时监管,看看装修公司有没有按照报价表所示购买相应材料,杜绝以次充好的情况发生。
防坑小技巧五:工艺标准是否详细

前文提到工艺标准是影响家居生活质量的因素之一,因此,对于户主来说,在看完材料之后,要注意工艺一栏的说明,一个靠谱装修公司,会在上面详细标明具体的施工手法,怎么做,做几遍,相应的价格。
防坑小技巧六:人工费用
这块不太好进行评估,每个区域的价格都不一样,因此,户主们在装修前,最好跟装修过的朋友合计以下,看看具体的人工费是怎样的情况,才能确定装修公司有没有虚报或者抬高价钱。
关于装修报价单这块还有很多细节,这里篇幅有限,不再细说,需要了解的朋友可以关注小编,查看往期文章,装修报价是个大问题,看完这篇文章还有疑问的朋友,欢迎点击下方的了解更多按钮,提前对装修报价有所了解(仅限重庆用户)。