
☛请相信,我所说的每一句,都是难听的真话。
今天是2019年1月1号,元旦,本该敲锣打鼓、sha鸡zai牛的大好日子,数以万计的朋友圈v商、dai购、个人网店店主等草根创业者却一筹莫展、忐忑不安,因为几乎所有自媒体、传统媒体都在蹭《电商法》热点,借题发挥,夸大事实,诸如“1月1号《电商法》实施以后,v商必死!dai购违法!个人网店暂时无照强制关店”等曲解、误读《电商法》的文章遍地开花。

老匡的意思是,科普法律、规范行业是好事,但是为了做阅读量做KPI去人为制造紧张情绪、引起社会恐慌那就猪gou不如了。你要吃饭要拿奖金要拿年终奖,每天如履薄冰的个人创业者也要养家糊口、也要生存…本是同根生,相煎何太急?
本文,老匡特邀匡扶会①群,从业15年的@高鲲律师为大家客观解读《新电商法》,在朋友圈v商、dai购、个人网店店主等最关心的证照、纳税等焦点问题上,给予专业意见与建议。开始之前,先给大家吃个定心丸:不必恐慌,问题不大!
观点一:立法初衷,并非秋后算账、zhan草除根,而是促进行业发展!
首先,我们要搞清楚《电商法》的立法初衷与目的。事实上,《电商法》非但不是媒体口中“jiao灭个人电商从业者或微利企业”的凶手,反而是促进行业发展的重大利好,原因有五。
第一、2018上半年中国网络购物用户5.69亿人,全年交易规模预计9.3万亿元,从业人员4800万人,到了不得不规范的地步,完全可以理解。
第二、下图是《电商法》项目组向人大常委会汇报的立法目的与思路,在这张图里,我们可以明确国家对电商经营者的态度:1)规范、保障、鼓励电子商务创新发展;2)按照“鼓励创新、包容审慎”原则,对有关方面认识尚不一致、还看不准的问题,仅作原则规定或不作规定。因此,在时间与具体事项上,具有一定腾挪空间。
点击图片看大图
▼

第三、《电商法》由全国人大常委会在2013年立项,三年起草,两年四次审议,历时5年,既博采众长,参考其他先进国家经验;同时兼听则明,充分接受天猫、京东等平台提供的建议方案;最后,广开言路,听取百姓意见…再交由各部委讨论,能解决的先解决,不能解决的,由后续的修订或实施条例部门规章完成,方方面面都顾及到,确保不会出现大的*乱动**,所以国家如此从长计议,小心谨慎,目的就是要让4800万从业者瞬间失业?可能么?
第四、《电商法》属于大原则性的规定,许多条款没有实际的操作性,随后依据实施的情况会出台条例和实施细则,各部委会出台相应的管理规定,最高人民法院也会出具相应的司法解释和电商争议的指导判例。意思是先平稳过渡一段时期,之后再做相应的细化,盛传的“1月1号以后,禁止暂时无照的个人电商从业者正常经营”更是无稽之谈!
第五、实际上,《电商法》出台前,电子商务的相关规定散见于合同法、税收征管法、知识产权保护法、xiao费者权益保护法、网络安全法、互联网信息服务管理办法、商务部关于网上交易的指导意见(试行)等法律法规或部门规章。电子商务法没有采取颠覆性的立法修法,只是在完善和重申基本原则。因此,我们也不必恐慌。
观点二:为更加合规经营,v商应办理工商执照!
现在,大家最关心的问题是,随着《电商法》实施,2019年v商是否需要办理营业执照?v商如何合理规范财务与纳税?
从《电商法》要件上看,电子商务经营者是自然人、法人和非法人组织;所利用的经营介质是互联网等信息网络;经营内容是xiao售商品或提供服务。所以,绝大多数利用互联网进行xiao售商品和提供服务的主体,都属于《电商法》所规定的电子商务经营者。v商属于电商主体,直播xiao售或d音带货也是通过互联网进行商品xiao售,所以也属于电商主体,如图。
点击图片看大图
▼

《电商法》第二章第一节对“电商经营者”的一般义务进行了规定,对于电商经营者,硬性的要求有:1、市场主体登记;2、依法纳税开发票;3、依法取得行政许可(只针对特殊行业)。
很多人说,按照《电商法》第二章第一节第十条规定,个人xiao售自产农副产品、家庭手工业产品,个人利用自己的技能从事依法无须取得许可的便民劳务活动和零星小额交易活动,以及依照法律、行政法规不需要进行登记的,不属于电商经营者。但是,为了长治久安经营,抵御未知风险,老匡依然建议各位未雨绸缪,提前注册公司或办理个体工商户资质,主动承担纳税义务,正规才能长久。
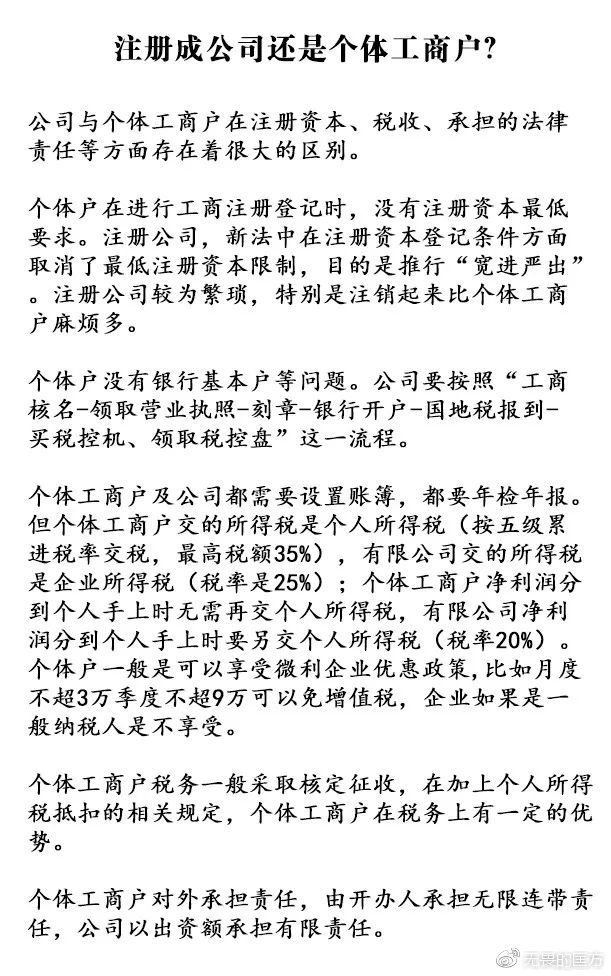
注册公司与个体工商户在注册资本、税收、承担的法律责任等方面存在很大区别,自行看下图对比,具体如何选择视实际经营情况而定。经营项目小的,可以采取个体工商户模式;经营项目大、正规可以采取注册公司方式。v商注册公司或个体工商户资质,百度搜索当地市级工商红盾网,看注册程序,可网上注册,也可委托代理公司办理。至于税收问题,委托财务代理公司或本公司财务依法办理申报手续即可。
点击图片看大图
注册成“公司”或“个体工商户”对比
▼

点击图片看大图
(以广州市为例,网上注册“公司”或“个体工商户”)
▼

另外,老匡让各位提前办理资质、依法纳税的重要原因是“防躺qiang”。众所周知,不同于平台卖家,v商的盈利数额、活动次数、时间长短等交易行为比较隐蔽,导致监管者在掌握交易与纳税模式,监管机关在取证与执法等各方面都存在不小难度,所以大家要防止被 “抓典型”。
观点三:对于v商、C店,未来经营环境是平台从紧,监管部门从宽!
因为此次《电商法》明确指向电商平台与平台卖家,所以平台方为配合落实《电商法》,必将为卖家提供便捷的“注册登记”通道。同时,为避免连带责任,对卖家的管理也会从紧从严。现在,某宝已经推出“个人网店的电子营业执照”一分钟申请通道,并提供挂靠办公地址,如果你是C店店主,请看下图申请注册。
在线办理C店营业执照
百度搜索“tao宝小镇”即可
(网站升级维护中,1月2日9时开放)
▼

对于没有明确指向的“v商群体”,2019年没有具体的法律条文实施措施,会有较长时间的平稳与过渡期,平台依然允许“营销”存在,关于出现产品、xiao售、经营、产品代理等关键字采取屏b、feng停等措施的极端情况,肯定不会出现,但是对于“e意营xiao”的打击,会更加激烈。平台方也会在自身利益“维持基本原则”与监管者要求的“解决就业问题”之间,继续艰难的寻求平衡。
另外,《电商法》没有一棍子打死海外dai购。《电商法》中有四条规定直接涉及到“跨境电商”,但是属于原则性和框架性的,没有相关规定明确提到“dai购”,也没有禁止dai购。
通过朋友圈这类“熟人生意”去购买商品或服务时,购买人对商品或服务品质的认知,主要依靠朋友的“信任背书”而非商品或服务本身,因此从法律层面上讲,dai购属于委托合同,不受xiao费者权益保护法及合同法中买卖合同调整。需要注意的是,dai购需要遵守海关、出入境、免税商店等的相关规定,逐步完善手续,从业者若赚取差价的,应缴纳个人所得税。
最后总结一下:
第一、现在传言的“v商必死、dai购违法、个人网店暂时无照强制关店”等都是断章取义,曲解立法初衷,误读具体细则,博眼球的谣传,直接无视即可!
第二、再次强调,《电商法》的立法目的是规范、保障、鼓励电子商务创新发展,且目前对v商群体仅做原则性要求,并无具体实施措施,但是老匡还是建议各位:有实际经营需求的,例如某宝上新,马上补办资质。没有需求的C店店主或v商,抓紧办理,刻不容缓。不要等出了问题再亡羊补牢,切记。
第三、税收与就业相比,监管者会更侧重“就业”,预计未来还会出台一些减免税政策,鼓励微商、C店等电商从业人员守法经营。
第四、无论这世界怎么变,你只管遵纪守法,诚信经营,这个时代很公平,总能让得到巴掌的得到巴掌,得到巴掌声的得到巴掌声。
第五、如果方便,请转发本文,让更多被媒体及谣传误导,正在焦虑恐慌的朋友了解真相,防微杜渐,安心踏实经营,感谢!
文/匡方原创 微信公众号kuangfang2012 抄袭必究