摘要:本文从场外质押权人视角,对涉及上市公司股票质押担保的业务、法律规定进行梳理,分析股票违约处置方式及实现路径,在此基础上,提出场外质押业务的风控建议,以期对该类业务的开展提供参考。
赵俊 *疆新**金投资产管理股份有限公司 风险控制部风控主管
上市公司股票作为一种法定的可质押财产,常被上市公司股东用来进行质押融资,同时,因上市公司股票具备较好的市场流动性等特征,也成为资金融出方较为青睐的一种押品。本文从场外质押权人视角,对涉及上市公司股票质押担保的业务、法律规定进行梳理,分析股票违约处置方式及实现路径,在此基础上,提出场外质押业务的风控建议,以期对该类业务的开展提供参考。
一、 涉及上市公司股票质押担保的业务种类
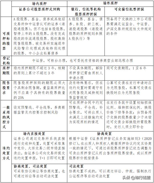
1、证券公司股票质押式回购(场内质押) 是指资金融入方以所持有的股票质押,向证券公司融入资金,并约定在未来返还资金、解除质押的交易,因该业务在场内(即交易所系统内)即可完成股票质押交收及处置,故称为场内质押。
2、银行、信托等机构股票质押担保融资(场外质押) 是指资金融入方以所持有的股票质押,向银行、信托等机构融入资金,并在中国证券登记结算公司(以下简称中证登)办理股票质押登记,因该业务不能在场内直接交收和处置,故称为场外质押。
3、可交换公司债券(质押担保即场外质押+信托型担保) 可交换公司债券的担保措施是发行人即上市公司股东将拟用于换股的存量股票质押给债券持有人,根据《中国结算深圳分公司可交换公司债券登记结算业务指南》(2018年3月修订)规定,公募可交债标的股票质押方式是可交债受托管理人办理担保及信托专户的信托型担保,私募可交债标的股票可选择信托型担保或质押担保,质押担保即场外质押。信托型担保基于信托财产的独立性,可以降低拟用于换股的标的股票被发行人其他债权人冻结的风险,因此大多数私募可交债也采用信托型担保。信托型担保不能在场内直接交收和处置,因此也可将信托型担保视为场外质押[1]。
为便于比较上述股票质押担保方式的异同,本文梳理如下:

二、上市公司股票质押业务相关法律法规梳理
根据上文对三种涉及上市公司股票质押业务的比较,三种业务在适用范围、期限等交易结构上有所不同,但在违约处置上,除场内质押可采取直接处置外,三种业务都可以采取协商处置、司法处置的方式处置上市公司股票,有关协商处置的相关规定一般体现在业务规范性文件中,下面分别从业务规范和司法处置这两方面对涉及的法律法规梳理如下:
(一)涉及上市公司股票业务的规范性文件


(二)上市公司股票司法处置涉及的规范性文件


三、场外质押业务违约处置路径分析
本文主要对场外质押情况下上市公司股票质押违约的协商处置、司法处置路径进行分析。
首先,启动处置的前提条件——达到质押协议约定的违约处置条件
质押权人启动处置需达到项目质押协议关于触发违约处置条件的相关约定,违约处置条件一般情况包括:
- ①债务人逾期
- ②标的股票收盘价低于设定的预警股价且未按要求履行补仓义务
- ③标的股票收盘价低于设定的平仓股价
- ④质押人出现可能危及损害抵押权人利益的事件等。
其次,处置路径选择及分析
(一)协商处置
根据上文法律法规梳理,上市公司股票质押出现违约后,根据中证登《证券质押登记业务实施细则(2020修订)》的规定,在与质押人协商一致,且在办理质押登记时签订了质押证券处置协议的情况下,质权人可申请中证登采取以下措施:
根据质押当事人协议约定,向中证登申请办理证券质押登记状态调整业务,并以质押证券卖出所得优先偿付质权人,或者,向中证登申请办理质押证券处置过户业务,这两种业务仅限于无限售流通股,且除质权外无其他权利瑕疵,董事、监事、高级管理人员持有的在股份锁定期内的质押证券不得申请办理质押证券处置过户业务。
(二)司法处置
1、启动司法程序——诉讼、仲裁、强制执行公证、实现担保物权等方式
项目合同已办理强制执行公证的,可在最短时间内启动处置程序,即向公证机构申请出具执行证书,从而省去诉讼、仲裁等漫长的审理程序,直接进入执行程序,减少处置期间上市公司股票价格大幅波动的不确定风险,需要注意的是,出具执行证书事项需提前与公证机构沟通达成一致,避免公证机构不予出具执行证书。
项目合同未办理强制执行公证的,启动处置还需经过审判程序,通过诉讼、仲裁等方式取得生效判决,处置时间成本高,不确定因素较多,对债权人较为不利。此时,若符合实现担保物权特别程序[[2]]的,也可以采取实现担保物权特别程序,直接向被执行财产所在地法院申请执行,取得执行裁定,从而省去审判程序。
同时,也要注意到,强制执行公证、实现担保物权特别程序都有被法院裁定不予执行或驳回,从而使启动流程转向诉讼程序的风险。
2、启动司法处置程序——向法院申请强制执行、保全及处置
通过上述方式取得公证执行证书、法院裁定或者生效判决书后,即可向法院申请强制执行。
(1)确定执行法院。
申请上市公司股票强制执行案件的管辖法院为上市公司住所地法院[[3]],根据当地各级法院受理案件的级别管辖规定,可以确定案件在当地的具体管辖法院,具体以当地高级法院关于级别管辖规定为准。
(2)申请法院出具强制执行裁定、保全裁定,采取保全措施
A、冻结证券账户
证券账户一经冻结,股票所有人不得随意卖出股票,同时证券账户孳息可一并冻结,包括红股、红利、转增股。申请冻结方式有可售冻结和不可售冻结,根据中证登协执指南规定,证券冻结有不可售冻结和可售冻结两种方式。不可售冻结,即限制卖出冻结,是指证券被冻结后不得卖出的冻结方式。可售冻结,即不限制卖出冻结,是指证券被冻结后准许卖出,同时对卖出所得资金予以冻结,俗称“司法活封”。可售冻结由托管证券的证券公司受理,中证登不予受理。需要注意的,一是可售冻结不适用限售流通股,以及司法冻结已质押证券、司*轮法**候冻结等情形;二是申请可售冻结时,应一并申请资金账户冻结。
实践中,股票往往托管在不同的营业部,保全申请人既可选择前往证券公司营业部冻结托管在该营业部的证券,也可选择前往中登公司冻结证券。证券公司营业部办理的优势是,可以申请可售冻结,可以一并申请办理冻结资金账户,以及特定情况下冻结效果比在中证登办理具有优先性[4],因此一般情况下优先选择在营业部办理。但是在保全申请人需要冻结被申请人托管在多个营业部的证券情况下,可以考虑在中登公司办理。此外,后续如果解冻的话,须前往首次协助单位办理。即:初始保全前往营业部,则解冻也是由营业部协助;初始保全前往中登公司,后续亦由相关公司办理。
对质押权人来说,争取办理首轮冻结非常重要,若标的股票已被其他法院在先冻结,只能办理轮候冻结,轮候冻结涉及与首封法院沟通协调的问题,对处置进程将造成影响。根据2019年底最高院《关于在执行工作中进一步强化善意文明执行理念的意见》的规定,最高院经与证监会沟通协调,由中证登对现有冻结系统进行改造,确立了质押股票新型冻结方式,并在系统改造完成后正式实施,届时,目前质权人轮候冻结的状况将有所改变。
B、冻结资金账户
冻结证券账户时应同时申请冻结证券账户对应的资金账户,这对质押权人最终能否顺利实现质权很重要,应为若没有一并申请冻结资金账户,在该资金账户被案外第三人予以首封冻结时,抛售股票所得现金将无法在资金账户进行扣划,若第三人将账户内资金申请扣划并优先受偿,质押权人抛售股票处置回款的目的将无法实现。
(3)采取具体处置措施
上市公司股票司法处置方式主要有:协商自行交易、和解以股抵债、股票二级市场以集中竞价、大宗交易方式强制卖出、网络司法拍卖、司法强制以股抵债等。当事人在执行阶段达成一致意见的,可采取被执行人自行卖出或和解以股抵债等协商方式处置,否则,只能采取强制执行措施。
目前,质押权人可以采取的强制执行措施主要有以下几种:
一是,采用集中竞价、大宗交易方式强制卖出。这种方式通过托管的证券公司进行处置,时限最短,处置时可作为优先方案考虑。执行法院可要求托管证券公司对冻结的股票进行卖出操作,并将股票处置变价款扣划至人民法院指定账户。托管证券公司可根据指令采取集中竞价、大宗交易方式。采取这种方式主要限制情形有,①若标的股票处于停牌状态、或属于限售条件流通股,该种处置方式无法进行,②还应遵守交易所《减持新规实施细则》的规定。
此外,这两种方式的实现均要求拟处置股票有较为活跃的买家,特别是大宗交易方式,前提是对于处置股票的接盘已经有确定的买受人,大宗交易只是实现股票过户交割的形式。因此在司法处置环节通过大宗交易处置股票的可操作性一般较差。对此,2019年底上海金融法院与上交所就大宗股票执行达成的司法协作机制,即大宗股票司法协助执行方式。
该方式是上海金融法院创设的证券交易所协助下的大宗股票全新处置模式,2019年底,上海金融法院通过该模式成功处置了中泰证券(上海)资产管理有限公司持有瀚叶股份(600226)2.99%流通股。上海金融法院《关于执行程序中处置上市公司股票的规定(试行)》对大宗股票司法协助执行的程序进行了详细规定,依托上交所的大宗股票司法协助执行平台,完成大宗股票处置中的询价、竞价匹配、结果公示等相关协助执行事项。但目前其他地方法院是否可适用该规定尚不明确。
二是,司法拍卖方式。若通过二级市场卖出存在障碍,如标的股票长期停牌、涉及减持规定或者有限售条件流通股等,可采取法院拍卖方式。该种处置方式需要注意起拍价的确定问题。实践中确定起拍价格,可参照拍卖公告前10个或20个交易日收盘价的均价,或拍卖公告发布当日的开盘价或前一交易日的收盘价,具体需要跟法院沟通。对于有限售流通股,因无法在二级市场流通,较多通过评估拍卖的方式予以处置,一般限售股评估价格和成交价格相对低于二级市场无限售流通股价格,且买受人将受制于剩余限售期安排。司法拍卖方式存在的问题主要有:周期长、涉及环节多、底价为市场价、接盘门槛高等,处置效果多数不尽人意。
三是,强制以股抵债。司法拍卖两拍流拍后,法院一般会要求强制以股抵债,办理股票过户手续。
四、场外质押业务的几点风控建议
结合上文分析,可以看到,除了证券公司股票质押式回购业务可在场内直接处置标的股票实现受偿外,场外质押的违约处置路径并不通畅。虽然上市公司股票本身具有较好流动性,但是上市公司股票作为一种押品,面临违约处置时,普遍存在股价大幅波动、成交率不高、处置价格偏低等问题,此时与质押人协商处置的可能性几乎为零,质权人能采取的只能是司法处置,处置效果往往不达预期。同时,从价值稳定性来说,基于证券市场的信息公开性和股票的流动性,违约负面消息会很快传导并反映到股票价格上,从而导致股价波动,很可能迅速击穿质权人设置的预警线平仓线,让预设的风控措施形同虚设。
场外质押业务,其本质是基于上市公司价值而进行的一项担保融资业务,场外质押权人应设立比证券公司场内质押业务更严格的风控措施。建议可从以下几个方面考虑:
(1)根据项目业务类型、交易结构、资金用途等,谨慎确定拟接受质押的标的股票,对于存在下列情形的股票,应审慎评估该股票的风险:
- ①质押股票所属上市公司上一年度亏损且本年度仍无法确定能否扭亏;
- ②质押股票近期涨幅或市盈率较高;
- ③ 质押股票的股票市场整体质押比例与其作为融资融券担保物的比例合计较高;
- ④ 质押股票对应的上市公司存在退市风险。
(2)根据押品选择的指导原则,审慎地从价值稳定性、变现难易程度等角度综合考量,根据质押股票种类、交易场所、流动性、估值水平、已质押比例等因素,谨慎确定质押股票质押率以及预警线、平仓线。
(3)加强押品后续管理,做好盯市工作,加强上市公司舆情和风险监测,提前做好预警和风险预案。
[1] 但同时也注意到,可交债信托型担保因涉及债券而存在一些特殊之处,如违约处置过程中,债券受托管理人的诉讼主体资格、债券持有人会议制度等。
[2]《民事诉讼法》第一百九十六条 申请实现担保物权,由担保物权人以及其他有权请求实现担保物权的人依照物权法等法律,向担保财产所在地或者担保物权登记地基层人民法院提出。第一百九十七条 人民法院受理申请后,经审查,符合法律规定的,裁定拍卖、变卖担保财产,当事人依据该裁定可以向人民法院申请执行;不符合法律规定的,裁定驳回申请,当事人可以向人民法院提起诉讼。
[3] 根据最高院2017年公布的《人民法院办理执行案件规范》,被执行的财产为股权或者股份的,该股权或者股份的发行公司住所地为被执行的财产所在地。
[4] 根据中证登上海分公司、深圳分公司协执指南,“同一交易日,不同的执法机关分别在证券公司、本公司对同一笔证券办理冻结手续的,证券公司协助办理并申报登记成功的为在先冻结”。
来源:法询资管研究,,锋行链盟推荐阅读,版权归作者所有。文章内容仅代表作者独立观点,不代表锋行 链盟 立场,转载目的在于传递更多信息。如涉及作品版权问题,请联系我们删除或做相关处理!