“1小时1000元,买一个公司的秘密 ”,凯盛融英竟沦为境外情报机构帮凶!
据央视报道,国内咨询行业龙头企业凯盛融英涉嫌窃取重点领域国家秘密和情报,已被国家安全机关会同相关部门进行公开执法。

图片来源:微博
凯盛融英这家公司是什么来头呢?
根据启信宝APP数据显示, 凯盛融英信息科技(上海)股份有限公司成立于2008年,注册于上海市,法定代表人为徐如杰,经营范围包括信息咨询服务、数字技术服务、软件开发、企业管理咨询等业务,曾号称“中国最大的行业专家知识信息服务供应商”。

图片来源:启信宝
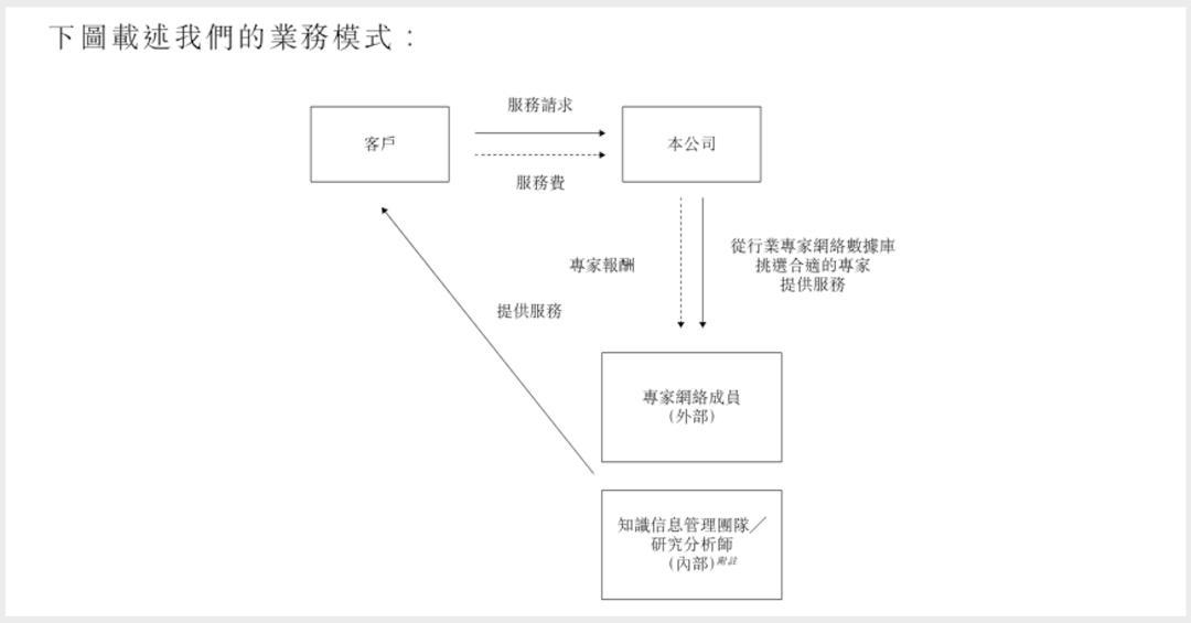
在其2021年发布招股说明书中的业务模式,专业点说法叫机构、投行的卖铲人,通俗点就是为机构、企业找专家、分析师。

图片来源:招股说明书
那仅仅靠“倒卖”专家为生的公司,又是如何会沦为境外情报机构帮凶呢?
01“让专家知识触手可及” 靠“倒卖”专家资源年赚6亿
为企业、机构提供专家服务,这一听起来仅仅是作为渠道商、没什么技术含量的业务,到底有多赚钱呢?
如果你是金融从业人员,你参加的那些投资电话会,背后可能都是它在提供专家。
通过查看其招股说明书发现,收入构成可以看出分为专家访谈服务、研究服务和会议服务三大部分。2018年至2021年一季度的三年一期中,分别达到3.85亿元、4.61亿元、6.43亿元及2.13亿元,复合年增长率达29.2%,其中,专家访谈服务是凯盛融英的核心业务,报告期内收入占比分别达89.9%、87.7%、88.6%及88.5%。

图片来源:招股说明书
根据启信宝APP数据显示,凯盛融英的”专家生意“可谓相当有市场,根据最新中标情况来看,仅4月份就有多次中标中介、智库等项目。

图片来源:启信宝
另外,凯盛融英在招股说明中显示,报告期内的前五大客户均被金融服务供应商占据,分别占总收入的27.5%、24.1%、24.6%及24.9%。而通过启信宝APP数据显示,其客户名单遍布银行、证券、电力、医药等多个领域,不乏我们所熟知的多家头部企业。

图片来源:启信宝
据弗若斯特沙利文数据统计,2020年凯盛融英的市场份额约为33%,已成为中国最大的行业专家知识信息服务供应商。
02曾3次尝试上市失败 如今沦为境外情报机构帮凶
根据启信宝APP融资信息显示,凯盛融英自2008年成立后,2010年获得首笔融资,来自兰馨亚洲,金额未披露。

图片来源:启信宝
值得注意的是,凯盛融英先后多次尝试在A股和港股上市,曾有望成为“知识付费第一股”,但均以没有下文而告终。
至于其中的原因,监管部门在2021年12月底问询“因凯盛融英存在由证券公司付费、为证券公司客户(主要是基金经理等)提供服务的业务模式,监管部门要求其就公司三方业务模式的原因及合理性等问题进行说明”,多少也能够看出内部合规以及信息安全问题的关注。
根据启信宝APP数据显示,凯盛融英在此前在双随机抽查中,也曾因公司注册资本实缴情况、年度报告公示信息及外国企业常驻代表机构年度报告情况、即时公示信息曾被发现问题并责令改正。

图片来源:启信宝
至于凯盛融英何会落得如此下场?
根据媒体对业内人士采访中多少可以看出一些端倪,凯盛融英的业务过分依赖“专家访谈服务”;还有在访谈过程中,行业专家和客户相互匿名,且凯盛融英全程不在场,关于可能发生的商业泄密,各方责任很难明确,因此该公司业务的合规性屡次遭监管部门质疑,所以上市的故事并不好讲。
突然想到,马克思曾说过的话:资本总是害怕没有利润或利润太少,一旦有适当的利润就胆大起来。有50%的利润,它就铤而走险…而我们回看凯盛融英招股说明书,2018-2020年的毛利率分别为48.9%、43.3%和51.5%。