
文 / 中物研协研究员 孙福临
新冠肺炎疫情以来,物业服务企业始终坚守在防疫一线,成为保障社区防疫安全的中坚力量。抗疫过程中,在各级物业管理协会和相关部门的号召和指引下,物业服务企业第一时间响应,启动紧急预案,紧急调动资源,并推出一系列的创新举措。特殊时期的付出和坚守,使得提供高品质服务的物业服务企业脱颖而出,赢得社会和业主的广泛认同,竞争力增强,展现了企业的社会责任和担当。同时,物业服务企业与社区、街道等联合开展工作,效果显著,也由此赢得相关部门的支持和认可,为品牌发展和工作开展奠定了基础。加上智慧科技的应用,服务模式的转变,物业服务企业专业化程度得到提升,为其社区增值服务的发展提供契机。此外,物业管理行业的抗周期性和抗风险性得到资本市场的认可。总的来看,经历疫情的考验,物业服务企业品牌形象和品牌价值得以提升,并彰显了物业服务企业的社会价值和地位。
Part 1 积极承担社会责任 彰显品牌价值
▲ 行业迅速反应 积极践行社会责任
1月27日,国家卫生健康委以“社区防疫”为主题召开新闻发布会,强调了社区防疫在疫情防控中的重要作用。作为与居民生活息息相关的物业管理行业迅速反应,自1月28日,中国物业管理协会先后发布《关于全力做好物业管理区域新型冠状病毒肺炎疫情防控工作的倡议书》《物业管理区域新型冠状病毒肺炎疫情防控工作操作指引(试行)》等文件,号召全体会员单位把疫情防控作为当前最重要的政治任务,并重点针对写字楼、产业园区、高校、医院物业等非住宅物业以及公共建筑空调通风系统等出台专门的操作指南,此外亦发布了物业服务企业在疫情防控中法律风险防范指引,为物业服务企业在抗疫期间提供全方位指导和帮助。
随后,北上广深、武汉、重庆、成都等地方物业管理协会相继发布相关的通知或规范。广东、青海等省住房和城乡建设厅,济南、长沙、株洲、深圳等市住房和城乡建设局亦陆续出台物业管理相关的管控措施,积极宣传疫情防治工作,要求物业服务企业全方位的开展疫情防控,保障居民生命安全。
▲ 企业纷纷响应 联动共助疫情防控
在各级物业管理协会和相关部门的积极号召下,物业服务企业纷纷响应,启动紧急预案。在保障日常管理服务外,亦通过联动街道、社区开展疫情防控知识宣传、对进出小区人员测量体温并严格记录、排查车辆人员、人员管控、加强公共区域重点消杀工作、配合隔离等方面践行疫情防控工作,并在爱心捐款、捐赠物资、提供专业服务驰援火神山、雷神山医院等方面发挥了积极正面效应,增强企业的品牌影响力和社会形象。
Part 2 固守防疫一线 合力共渡难关
面对突发疫情,物业服务企业始终坚守防疫第一线,在疫情防控前中后各阶段齐发力,不断推出防疫新举措,持续为业主提供专业、科学、贴心服务,与业主同患难、共进退,共同抵御疫情,渡过难关。
▲ 第一阶段:迅速反应 启动紧急预案
自2019年12月武汉确诊首例新型冠状病毒感染肺炎病例以来,全国各大城市纷纷启动一级响应。为切实做好疫情防控工作,众多物业服务企业快速反应,迅速启动紧急预案,成立防疫小组、编制防疫防控工作指引、开展防疫培训、对外来人员严格管控,强化员工管理,并加大公共区域消杀频次等。众多物业人加班加点,坚守岗位,安抚业主情绪,做好防御措施,全面打响疫情防控阻击战。
图 1 部分物业服务企业疫情防控快速反应

信息来源:中物研协公开资料整理
▲ 第二阶段:贴合业主真实需求 提供安心服务
疫情持续,为更好的防控疫情,各物业服务企业除提供标准卫生消杀等防范措施外,根据业主需求和痛点,物业服务企业纷纷对防控措施进行创新升级,为业主提供更安全、安心的防护新举措。
在电梯,除高频消杀外,在电梯增设“按钮专用纸巾”、张贴保鲜膜、放置牙签、采用脚踏式按键等方式减少或避免与电梯按钮直接接触。
加装紫外线消毒灯。如碧桂园服务团队在广东的长安信义怡翠豪园,创新性地在电梯里面试安装紫外线消毒灯,以杀死在电梯里面的一些病毒细菌;华侨城物业华南分公司在电梯轿厢加装紫外线灯管消毒。
消杀创新措施。例如,碧桂园服务利用无人机进行全方位立体式消毒,消杀部位更加全面;创源物业利用高压水枪配合专用消杀液,65度以上高温进行消杀,高压水枪能有效地将消毒液雾化,均匀分布在门帘及入口;泽信物业自制消毒通道,利用亚克力板塑料布焊接、加湿器放入消毒水雾化,出入人员全部消毒后才能进出小区。
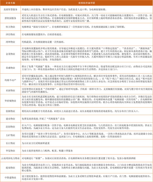
“代跑腿服务“。如鸿坤物业为业主提供代购蔬菜;荣盛物业全国统一推出了免费“代跑腿”服务,为业主们解决疫情防控期间社区便民服务“最后一公里”的难题;浩创物业提供代采买生活必需品、代收发快件、代收生活垃圾等举措;中铁建物业为业主义务采购生活物资和蔬菜等,减少业主外出与人流接触而感染的风险。
此外,龙湖智慧服务开通线上问诊服务等。物业服务企业深入业主需求,创新思路,推出一系列更加细致和贴心的服务,保障业主的生命安全。
表 1 物业服务企业防疫新举措

信息来源:中物研协公开资料整理
▲ 第三阶段:关键时期持续坚守 展现行业担当
企业大面积复工复产给防疫一线的物业服务企业带来新的挑战。疫情防控从对住宅的防护,拓展到写字楼、产业园区、商场、学校、交通枢纽等,物业管理防控的范围拓宽,人流加大且较为集中,稍有不慎,容易引发严重的交叉感染,物业防疫工作难度加大,疫情防控到了关键时期。物业服务企业在多种细分业态有序部署,全面落实疫情防控工作,继续坚守,为复工后企业和员工提供多项服务措施,保障企业正常、安全运转。例如,绿城服务以专业化的服务,对办公场所消毒消杀、空调通风系统监测清洗、人员进出管理排查、平台管控等全方位监测,此外,针对企业复工暂时会面临的情况,绿城服务推出消毒消杀、深度清洁、生鲜配送、防疫物资采购等服务措施,保障企业恢复正常运转。
此外,众多物业服务企业一手抓防疫,一手抓日常运营,并在总结前期工作情况的基础上,推出标准化制度,以提升工作人员的应变能力和专业能力,持续为客户提供优质专业服务。
Part 3 穿越疫情 物业品牌和价值体现
▲ 认可度提升 社会价值和定位得以重新定义
疫情为物业管理行业带来巨大的威胁,同时促进居民对物业管理需求增加、对物业管理专业性要求增强,并认识到物业所具有的社会价值,行业认可度提升。根据克而瑞物管最新调研数据,将近80%的业主认为物业服务在防疫中有了极大的提高。其中,综合实力TOP30的物企业主物业的认可度更高,达到83.41%。
从宏观层面看,物业管理行业在社会中的认可度不断提升。目前,浙江省、山西省、山东省、海南省、河南省、云南省、深圳市、杭州市、广州市、青岛市、长沙县、宁波市等地均陆续落地出台物业服务企业帮扶政策。各地物业管理协会、行业研究机构、学者和专家均纷纷出台和发表行业发展和扶持的建议。
同时,在本次疫情阻击战中,物业服务企业及其从业人员坚守防疫一线,以其高度的责任担当、细致认真的实际行动,证明了其价值,也为媒体和业主感动和认可,荣获央视新闻、人民日报等主流媒体及业主连续点赞,众多业委会、业主也自发为奋斗在防疫一线的物业人捐款、捐赠口罩、防护手套、消毒液等物资。
表 2 物业服务企业获媒体、业主点赞

信息来源:中物研协公开资料整理
总的来看,物业服务企业坚守岗位,在社区管理中发挥重要的作用,赢得了政府、社会和业主的认可,在政策加持下,行业地位和价值将有望进一步提升。同时物业服务企业通过抗击疫情中的优异表现和贴心服务与业主逐步建立互信、互相理解的关系,使得物业与业主的固有看法得以转变,有助于进一步与业主建立紧密联系,重塑物业服务企业形象,行业社会价值和定位得以重新定义。
▲ 疫情重塑物业竞争力 品牌价值提升
大浪淘沙,突发的疫情是一块试金石,在防疫过程中,响应速度快、作战能力持久、资源调配能力强、注重员工管理以及与业主关系紧密的物业服务企业脱颖而出。专业和服务品质较好的物业服务企业更易于拉近于业主之间的关系,增强业主的认可度、信任感和依赖性,加强企业市场竞争力,从而拉开与不作为物业服务企业之间的差距。部分在管项目疫情防控不到位的企业也将加大与业主之间的矛盾和隔阂,在市场化竞争环境中逐渐被淘汰和摒弃。
同时,疫情特殊期间,优质的物业服务企业以其坚守和专业化服务,安抚业主情绪,并为业主提供“代购”、“跑腿”等多项优质和贴心服务,有助于加深业主与物业员工之间的情感互动,增强业主满意度,同时促进物业费收缴率的提升。
此外,优质物业服务企业在社区防疫中积极投入,协调管控,在维护公共秩序,协助基层管理方面贡献力量,在很大程度上弥补基层社区公共卫生供给和应急管理力量不足,减轻了基层政府的压力,同时也为后续物业工作的开展打下基础。鉴于物业服务企业在疫情防控中的作为和贡献,企业的社会影响和品牌价值将得到提升。良好口碑,优质的服务,有助于增强物业服务企业品牌影响力,从而增加业主的信任感和依赖性,有望企业在未来议价能力、业务拓展等方面受益。同时,品牌价值和影响力的不断加持,也有望加速行业整合,行业强者恒强态势显著。
▲ 社区治理作用显现 行业定位或将明确
随着疫情的持续,广州、哈尔滨、南京、杭州、重庆等城市相继发布小区封闭管理的公告,相关部门反复强调,各地区、街道、社区务必有效抓好“社区防疫第一线”的布防。其间,物业服务企业在相关部门统筹下,与街道、社区建立三位一体的治理体系,积极配合社区、街道开展疫情联防联控等相关工作,承担了小区封闭管理期间社区疫情防控的主要工作,物业管理所提供的服务已经超越合同和法律规定范畴。
鉴于物业服务企业与业主有着天然的距离优势,以及其在突发事件中的快速响应能力和在疫情联动中发挥的重要作用,物业管理有望能够纳入到基层社区治理体系,从而进一步体现物业管理在居民生活中的重点性,明确物业管理行业社会定位。
▲ 布局“非接触物业服务” 推进行业智慧化进程
除了严格的人工防疫措施外,借助科技措施推动战役的开展亦很重要。为有效执行疫情防控工作,控制业主出门次数、增加居住安全性,各物业服务企业通过智慧科技助力防疫阻击战,优化升级防疫举措,不断推出新的防疫措施,为业主提供非接触服务。物业服务企业利用“物联网+互联网+物业服务”的创新服务模式,打通“线下+线上”的立体布防,企业通过智慧化信息平台,与业主建立线上物业服务;打造智能门禁,无接触电梯、体感紫外线消毒、消毒机器人、无人机消毒、无人配送装置等,在避免感染和交叉感染中发挥重要的作用;为业主提供线上生活用品采购及配送到家服务;引入专业门诊平台,为用户提供医生实时在线解答咨询服务等等。
在疫情防控的第一线物业服务企业借助智慧科技布下天罗地网,为一线员工赋能减压,切实提升了防疫管控的质量和效率。在众多实践中,例如,保利物业、碧桂园服务等企业,以科技为主导,通过机器人进行消杀、语音呼叫电梯等科技手段,进行智能化隔离和电梯通行,减少人员的接触。
表 3 疫情期间智慧化管理防控措施

信息来源:中物研协公开资料整理
总的来看,疫情防控中,物业服务企业利用智能科技优势,防控效果显著,这在一定程度上强化物业对智慧技术的重视,促进物业服务企业与5G技术、人工智能、物联网等技术的结合,推进行业智慧化进程。
▲ 良好体验增加粘性 为社区增值服务发展提供契机
小区封闭管理、居民居家隔离防疫手段的实施,一定程度上催生“宅”经济类业务的发展。疫情期间,物业服务企业通过开展与业主需求相关的服务,短期内替代了代购、跑腿、送菜上门等业务,在一定程度上打通物业与业主之间的联系,彰显物业服务企业在“最后一公里”的服务价值。而当生活运营回归常态,疫情期间激发的部分需求可能会减弱或被替代,但此间优秀物业在运营过程中提供的良好体验,在一定程度上促进物业服务企业服务粘性和品牌价值的释放,有助于提升业主的信任、粘性和依赖,并培养业主使用习惯,为物业叠加更多增值服务创造可能。
▲ 行业的抗周期性、抗风险性获资本市场认可
物业服务企业在社区防疫中的积极作为,发挥正面效应,物业股备受投资者青睐。自节后开市以来,多个物业股连番上涨。2月3日至2月21日23家上市物业服务企业股价均累计上涨,近七成涨幅在20%以上。其中,奥园健康2月21日收盘价为8.65港元,较2月3日股价累计上涨57.3%,涨幅最大。佳兆业美好紧随其后,股价累计涨幅达到56.4%。而对比关联房地产企业股价,2月3日至2月21日累计上涨幅度主要集中在10%以下,其中鑫苑置业股价持平。
表 4 上市物业服务企业和关联房企股价及涨幅

注:A股收盘价单位(元/股),港股收盘价单位(港元/股)
数据来源:Choice
此外,截止到2月21日,宝龙商业、时代邻里、雅生活服务、碧桂园服务、新城悦服务、滨江服务、蓝光嘉宝服务陆续发布2019年盈喜公告,多家企业净利润预计增幅均超过40%。在业绩增持之下,资本市场对上市物业服务企业股价上扬看好。
在此次疫情防控中,物业服务企业的抗周期、抗风险属性得以显著体现。从收入端来看,受疫情影响,工地停工、售楼处关停,一定程度上拖延物业管理面积交付,制约企业基础物业服务收入增加;案场、协销等非业主增值服务的开展因售楼处关停,所受影响较大。从成本端来看,疫情防控期间,物业服务企业在防疫物资采购和人员等投入较多,短期内造成成本端的激增。然而,一方面,鉴于物业服务企业在疫情积极作为,增强了业主的信任和依赖,其满意度和物业费收缴率有望提升,预计在一定程度上可以对冲收入端的的不利影响。另一方面,深圳、杭州等多地相继向物业服务企业提供补贴,在一定程度上会对冲疫情防控期间部分开支。疫情对物业服务企业带来的负面影响,在一定程度上得到缓解。
总的来看,物业服务企业的抗周期、抗风险能力较强。相对地产股,物业服务企业受疫情影响较小,自春节后物业股在资本市场表现良好,备受投资者看好。