从昨日晚间到今日凌晨,一份中国证券业协会的《关于就资本市场减税降费措施征集意见的通知》(下称“通知”)在微博、朋友圈疯传。

通知中称,为贯彻落实*党**中央、国务院关于减税降费的工作部署,减轻企业负担,增强市场主体活力,持续引导行业服务经济社会大局,现就资本市场减税降费措施向各证券公司征集意见。
通知要求证券公司结合实际提出意见,并于2月27日17时前向协会反馈。
该通知一经下发,就引发市场高度关注。取消印花税的呼声很高。

还围绕减谁的税、减哪些税,降谁的费、降哪些费,存在较大争议。换言之,监管层到底是意在降低券商的负担,还是降低交易成本,提高市场交易,还需要进一步明确。
对于很多朋友来说,炒股要关心佣金费率、印花税、收益率,但问起股市交易的各种税、以及各种费用,估计答不出来。
今天财叔就给你们科普一下。
A股的那些税

我国股市的税收主要分这样三部分:
一是交易过程中征收的印花税,目前是对卖出方按交易额的0.1%征收;
证券交易印花税自1990年首先在深圳开征,当时主要是为了稳定初创的股市及适度调节炒股收益,由卖出股票者按成交金额的6‰交纳。同年11月份,深圳市对股票买方也开征6‰的印花税,内地双边征收印花税的历史开始。
经国务院批准,财政部、国家税务总局决定从2008年9月19日起,调整证券(股票)交易印花税征收方式,将现行的对买卖、继承、赠与所书立的A股、B股股权转让书据按1‰的税率对双方当事人征收证券(股票)交易印花税,调整为单边征税,即对买卖、继承、赠与所书立的A股、B股股权转让书据的出让按1‰的税率征收证券(股票)交易印花税,对受让方不再征税。
这是继2008年4月24日下调证券交易印花税税率后,中国又一次对该税率进行大的调整。这也是自1991年以来中国股市首次单边征收证券交易印花税。
2018年11月1日,财政部、国家税务总局就《中华人民共和国印花税法(征求意见稿)》,虽然印花税没有取消,税率也没有变,但是确定了6种免征印花税的情形,这也是一次新的变革和突破。
证券交易印花税是从普通印花税发展而来的,专门针对股票交易发生额征收的一种税。证券交易印花税是政府调控股市的重要工具之一。
过去19年来,中国股市印花税税率曾经有过数次调整:

二是股票红利税,2012年,经国务院批准,对个人从公开发行和转让市场取得的上市公司股票,股息红利所得按持股时间长短实行差别化个人所得税政策。持股超过1年的,税负为5%;持股1个月至1年的,税负为10%;持股1个月以内的,税负为20%。
三是资本利得税,目前只对通过非二级市场渠道买入的股票按实际盈利的20%征收,二级市场交易的盈利部分暂不征收。
这3种税相信很多朋友或多或少都知道一点,但是还有这些费用你不一定知道。
股票买卖的手续费分为4个部分:印花税、佣金、过户费以及交易所规费。
交易所规费为证券公司代收的费用,最终上交交易所或者证监会。很多券商是将规费包含在佣金里,也就是所谓的实收佣金;另外也有净收佣金,指的是不包括交易所规费,券商实际得到的佣金。投资者在与券商签约开户时务必区分清楚。
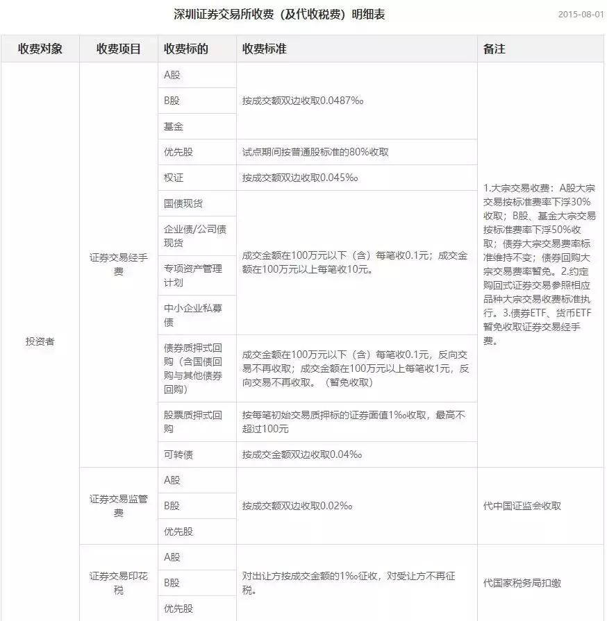
以下是财叔收集的沪深交易所官网有收费的明细,帮助你快速全面了解A股市场的那些费用明细,建议收藏!






资本市场减税降费行动中

事实上,近年来以中基协为代表的行业协会已经开始实施减免会费。
2016年12月,中基协发布《会费收缴办法》,就根据行业发展情况、协会履职需要及会员数量和结构的变化,对会费收缴标准进行了调整。
具体要求如下:
一是降低行业负担,部分会费标准有所下调。普通会员的入会费由10万元降低为2万元,观察会员的入会费由2万元降低为1万元。联席会员的会费下限由10万元下调至2万元。同时考虑到基金销售机构在基金行业的重要性日渐提升,基金销售机构的会费标准上限由10万元调整为20万元。
二是结合会员类型,具体细化了会费计算办法。对于普通会员,一般按营业收入的2‰缴纳。对于证券公司、基金托管银行兼营其它业务的普通会员,按基金业务收入2‰缴纳。对于从事股票、债券投资的私募基金管理人,考虑到其营业收入往往包括自营投资,因此按基金管理业务收入的2‰缴纳,自营投资不纳入缴纳基数。对于从事股权投资的私募基金管理人,考虑到其基金管理业务收入跨年度波动性较大,不易计算,根据行业意见按照实缴规模分区间计算。
三是对个别会员会费的减免作出规定。对作出突出贡献、符合国家扶贫政策规定、遭遇自然灾害和社会异常事件等不可抗力导致缴费困难等情形的会员,中基协可以对其缴纳会费进行减免。
今年1月,中基协公布的数据显示,自2017年开始实施减免会费以来,中基协在此后两年累计减免会费高达8000万元,其中2017年减免会费5000万元,2018年在调整收费结构基础上,永久性减免会费3000万元。
而在中国基金业协会第二届理事会第六次会议暨第二届监事会第六次会议上,会议决定,将减免私募创投机构、期货公司及其子公司和地方协会,以及公募基金管理公司子公司、证券公司私募基金子公司等会员2019年年会费3000万元,这样三年累计减免会费将高达1.1个亿。
证券时报报道,中国证券业协会近日向证券公司发出的《关于就资本市场减税降费措施征集意见的通知》,是从服务会员出发,旨在落实*党**中央、国务院关于企业减税降费的相关要求,征*会集**员在经营活动中减费降税意见和建议,不涉及其它方面。