导读
消化不良是胃肠疾病中比较常见的疾病,尤其是功能性消化不良,不仅腹痛难忍,饱胀不适,还可伴有嗳气、恶心、呕吐等,更让人难受的是慢性反复发作,病程迁延,折腾得寝食难安,怎么办呢?很多中成药能解决功能性消化不良的困扰,具体有哪些?且看正文分解!

功能性消化不良的主要病因病机为禀赋不足、脾胃虚弱;饮食不节、食滞胃脘;情志不畅、肝气郁结;内伤外感、湿热中阻;日久失治、寒热错杂或虚火内盛、胃阴不足等。病位在胃,但与肝脾关系密切;情志不畅和饮食积滞存在于消化不良发病的整个过程,脾虚气滞是消化不良的中心。临床中,功能性消化不良患者中医辨证属脾虚气滞型者居多,且各个证型患者大都兼有脾虚气滞症状,故补益脾胃应贯穿始终,还需重视理气化瘀的作用。因此治疗以健脾和胃、理气消胀为主,同时兼顾祛湿化痰、疏肝解郁、清化湿热等。
分证论治
见表1。
表1 功能性消化不良分证论治

1.脾虚气滞证
胃部胀满或疼痛,餐后明显,胸脘不舒,反复发作,时轻时重,呃逆嗳气,气短乏力,大便稀溏,舌淡胖,苔白,脉象弦细。
辨证要点:胃脘胀满或疼痛,餐后明显,气短乏力,大便稀溏,舌淡胖,苔白,脉弦细。
治法:健脾和胃,理气消胀。
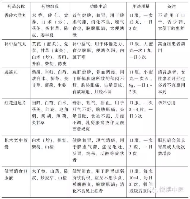
中成药:香砂六君丸、补中益气丸、逍遥丸、红花逍遥片、枳术宽中胶囊、健胃消食口服液(表2)。
表2 功能性消化不良脾虚气滞证可选用的中成药

2.肝胃不和证
胃脘胀满或疼痛,痞塞不舒,纳少,心烦易怒,两胁作胀,善太息,舌苔薄白,脉弦。
辨证要点:胃脘部胀满或疼痛,心烦易怒,两胁作胀,善太息,舌苔薄白,脉弦。
治法:理气解郁,和胃降逆。
中成药:气滞胃痛颗粒、胃苏颗粒、越鞠丸、加味左金丸、舒肝和胃丸、舒肝健胃丸、柴胡舒肝丸、达立通颗粒、复方陈香胃片、金佛止痛丸(表3)。
表3 功能性消化不良肝胃不和证可选用的中成药

3.脾胃湿热证
胃脘痞满,食少纳呆,口干不欲饮,口苦心烦,身重困倦,大便不爽,小便赤黄,舌红,苔黄腻,脉滑数。
辨证要点:胃脘痞满,口干不欲饮,身重困倦,舌红,苔黄腻,脉滑数。
治法:清热化湿,理气和中。
中成药:三九胃泰颗粒、枫蓼肠胃康颗粒、胃肠安丸(表4)。
表4 功能性消化不良脾胃湿热证可选用的中成药

4.脾胃虚寒证
胃脘痞满或隐痛,喜温喜按,食后加重,畏寒肢冷,食少纳呆,神疲乏力,肠鸣便溏,遇冷加重,舌淡胖,苔白,脉沉迟。
辨证要点:胃脘痞满或隐痛,喜温喜按,畏寒肢冷,神疲乏力,肠鸣便溏,舌淡胖,苔白,脉沉迟。
治法:健脾和胃,温中散寒。
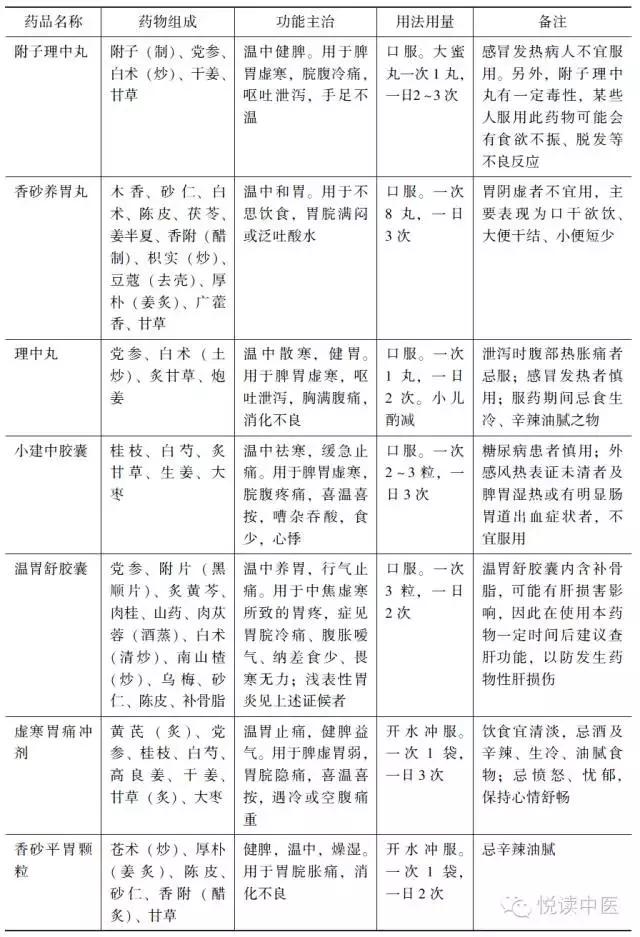
中成药:附子理中丸、香砂养胃丸、理中丸、小建中胶囊、温胃舒胶囊、虚寒胃痛冲剂、香砂平胃颗粒(表5)。
表5 功能性消化不良脾胃虚寒证可选用的中成药

5.寒热错杂证
胃脘痞满,灼热不舒,喜进冷饮,嘈杂反酸,口干口苦,心烦燥热,畏寒肢冷,肠鸣便溏,舌淡,苔黄,脉沉细数。
辨证要点:胃脘痞满,灼热不舒,喜进冷饮,肠鸣便溏,舌淡,苔黄,脉沉细数。
治法:寒热并用,和中消痞。
中成药:荆花胃康胶丸(表6)。
表6 功能性消化不良寒热错杂证可选用的中成药

注意事项1.脾虚气滞证
本证所选之药,均有健脾益气之效。香砂六君丸为治疗此证的常用药,其善治嗳气纳少;补中益气丸有治疗内脏下垂之功效,故若遇胃下垂等患者,可考虑选用此药;逍遥丸与丹栀逍遥丸健脾兼有疏肝之效,对于脾虚兼肝郁的患者更适宜,若兼有血瘀更宜选红花逍遥片;枳术宽中胶囊理气之效稍强,对于脾虚兼有气滞表现的患者更适宜,兼有食欲不振者宜选健胃消食口服液。
2.肝胃不和证
本证所选之药,均有疏肝理气之效。气滞胃痛颗粒与胃苏颗粒善治胃胀,但若患者胃胀甚痛者,宜选气滞胃痛颗粒,而胃苏颗粒更适宜两胁胀痛;加味左金丸适合患者嗳气吐酸,食少胃胀;舒肝和胃丸、舒肝健胃丸及柴胡舒肝丸均治胃胀呕吐,然舒肝健胃丸适合腹胀,舒肝和胃丸适合两胁胀痛,而患者若见食滞症可用柴胡舒肝丸;金佛止痛丸治疗痛证效果良好,可治胃脘气痛、月经痛等;达立通颗粒针对运动障碍型功能性消化不良效果较好;复方陈香胃片含有大黄通便,故而使用之时需辨证患者有无腹泻;对于肝胃不和兼有痰湿表现的患者可选越鞠丸。
3.脾胃湿热证
本证所选之药,均有清化湿热之效。三九胃泰颗粒亦有理气除胀之效,症见上腹饱胀等;枫蓼肠胃康颗粒可用于急性胃肠炎,亦可用于食滞胃痛;胃肠安丸兼健胃导滞,对于兼有腹泻的患者较适宜。
4.脾胃虚寒证
本证所选之药,均有健脾温中之效。附子理中丸、理中丸、小建中胶囊均有温中散寒之效;若寒象显著,宜选附子理中丸;理中丸温热之效较附子理中丸轻,适宜脾胃虚寒较轻者;小建中胶囊缓急止痛效力强,适宜止痛祛寒。香砂养胃丸适宜治疗纳呆;温胃舒胶囊补益之力强;虚寒胃痛冲剂之温热效力较平,适合体质较虚的患者。
5.寒热错杂证
荆花胃康胶囊有寒热并用之效,临床需注意辨证论治,防止错误诊断而误用此药。
【本文选自《中成药临床应用指南•消化疾病分册》(中国中医药出版社出版,张声生主编),来源于悦读中医(微信号ydzhongyi)。由中国中医药出版社授权云南中医(微信号yunnanzhongyi)编校发表,转载请保留版权声明。】
平台推荐最受欢迎的健康精品文章:
便秘怎么治?各方对各证
你还在数绵羊吗?不如按按这5个地方
本平台为云南省中医药管理局主办的官方*今条头日**号,如您还未订阅,请添加订阅,免费获取更多实用权威健康养生内容,或可关注“云南中医”微信号(yunnanzhongyi)。
温馨提示:本平台分享健康图文信息,仅供大家参考学习,不作为医疗诊断依据。如有需要,请在中医师指导下使用。