导读
相信大家的微信里都会有那么一两个做微商和代购的朋友。打开朋友圈就像打开了某宝,时不时还来点“毒鸡汤”。不过!这样的现象即将有所改观。最近,国家正式出手了!


在经历了五年立法和四次审议修改后《中华人民共和国电子商务法》正式通过!将于2019年1月1日正式实施!
戳视频了解一下
↓ ↓
有网友担心,那从1月1日开始韩国的化妆品、澳洲的奶粉还有东南亚、欧美的代购……还能照常地进行代购吗?
答案是:以后会受到严格的监管,一旦违规最高罚款200万!

划重点:
1、不管是什么代购,都需要营业执照,还要是采购国和中国双方的营业执照;
2、需要缴纳税务,*税偷***税漏**需承担刑事责任。
别以为自己平时在朋友圈里打打广告就没事。从现在开始可多了一个专业名词称呼“电子商务经营者”。
什么是电子商务经营者呢?
按照法律法规上的解释是这样的↓ ↓

直接点理解就是:淘宝、京东等电商平台上的代购、微信朋友圈里的微商、在直播平台中卖东西的博主,都属于电子商务经营者!
以后将如何管理代购和微商?
1. 必须进行登记
《电商法》第十条明确规定,电子商务经营者应当依法办理市场主体登记。但是,个人销售自产农副产品、家庭手工业产品,个人利用自己的技能从事依法无须取得许可的便民劳务活动和零星小额交易活动,以及依照法律、行政法规不需要进行登记的除外。

2. 必须依法纳税
过去的代购和微商都是在朋友圈或是通过熟人介绍,进行私下的交易,很多人都没有履行纳税义务。
但以后,这一情况将改变,《电子商务法》第十一条规定,电子商务经营者应当依法履行纳税义务,并依法享受税收优惠。依照前条规定不需要办理市场主体登记的电子商务经营者在首次纳税义务发生后,应当依照税收征收管理法律、行政法规的规定申请办理税务登记,并如实申报纳税。

新的《电商法》出台后,不仅进一步规范了电商代购的行为,更是给消费者打造了一个良好的消费环境。
对于作为消费者的我们而言,更是一件好事!
新规将给消费者带来什么?
1. 买到假货的几率小了!
《电商法》实施以后,代购、微信朋友圈卖假货、劣质商品,恐怕不会那么容易了。
随着监管越来越严格,我们买到假冒伪劣商品的几率也会越来越小。
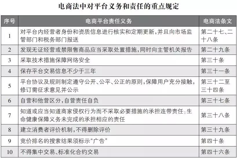
2. 电商平台承担“连带”责任
如果平台上卖家的商品有问题,比如奶粉是假的、红酒是假冒的、化妆品是假的等等,那么平台也得承担责任。
这样以后在电商平台买东西,更加放心,更有保障。
3. 严禁“刷好评”、“删差评”
电子商务经营者不得以虚构交易、编造用户评价等方式进行虚假或者引人误解的商业宣传,欺骗、误导消费者。
简单来说就是禁止“刷好评”、“删差评”,否则将面临最高50万元的罚款!
4. 不得无故拒退押金

《电商法》第二十一条规定,电子商务经营者按照约定向消费者收取押金的,应当明示押金退还的方式、程序,不得对押金退还设置不合理条件。消费者申请退还押金,符合押金退还条件的,电子商务经营者应当及时退还。
除此之外,《电子商务法》还涉及时下争论颇多的“大数据杀熟”“共享单车退押金难”等问题。
可以说,以后消费者维护自身权益就有法可依了。





可以说,这样的新规对于做代购、微商的朋友来说,可谓是影响很大了。
但另一方面,对于消费者也是一种安全保障。让买买买变得更加放心和规范!

来源:人民日报