淘宝店铺直播实操,从入门到精通
目录
1. 店铺为什么要做直播
2. 直播这么好,为什么大多数同行都还没做
3. 怎么开通淘宝直播?用天猫店还是集市店做直播好
4. 新开直播间,需要上哪些硬件配置,要花多少钱
5. 直播间需要怎么装修
6. 直播间怎样选品
7. 直播间商品怎么排序
8. 直播脚本策划都包括哪些内容
9. 什么时间开播比较好
10. 直播时长多久合适
11. 主播怎样招聘和培养
12. 店铺直播间外包给代播机构做靠谱吗
13. 直播间要配备哪些岗位
14. 直播间有哪些可做的促销活动及福利
15. 直播间中控台有哪些基本操作
16. 淘宝直播客户端有哪些基本操作
17. 怎样让产品讲解更有吸引力
18. 直播间差异化定位
19. 直播关键数据提升
20. 直播数据复盘
21. 如何对同行店铺直播数据进行收集分析
22. 如何获取更多公域流量
23. 如何做好私域流量运营
24. 直播官方活动
25. 主播级别及KPI考核
26. 主播言行规范及场控巡查
更新一些最新商家做直播的最新行业动态策略:
2.23参加了手淘直播行业负责小二,格策 分享直播运营策略
直播说一点:
1、赵圆圆说的都是大的是方向,不适合我们。我们商家还是要去看行业小二的分享,不然容易飘在空中。
2、直播必须做,投入持续做,从客服培养开始。
3、直播承担的年度业绩拆分,对应的货品匹配要提前规划。
18-19 年叫带货直播启蒙年,李佳琦、辛巴把头部博主带货直播吵到火爆,淘宝、快手、抖音相继发力。2020年应该叫直播年,因为既抖音直播发力、微信直播开了,小红书直播CPS也开了。中长尾大军进来了,中小企业的直播春天来了,相对于头部,中长尾流量更细,中长尾的规模化对货的品类价格要求更高,对选品、匹配能力要求更细。
相对于头部,中长尾流量更细,中长尾的规模化对货的品类价格要求更高,对选品、匹配能力要求更细。不管是用机器还是人工,怎样推出一盘合适的好货,匹配合适的主播,赚到合适的利润,是比较有挑战性的。
下面分享内容的要点:
一,直播间的流量地图
私域
1,微淘直播TAB
2,导购直播
3,微淘轮播
4,观众分享
5,聚划算承接页
6,店铺首页
7,商品详情
8,客服TIPS
9,店铺/品牌自媒体
资源
1,资源位,焦点图
2,直播会场
3,资源位弹窗
公域
1,行业会场
2,微淘关注
3,直播精选频道
4,直播我的关注
5,首页搜索
6,微淘上新
7,短视频
8,首猜直播TAB:
千人千面,关注关系,权重,时间管理,可控流量,排位,奖励,付费
二,店铺自播的现状
优势
1,平台优势资源逐步达人商家五五分
2,消费者不断被教育
3,逐渐形成专业直播产业链环节
4,私域访客割草效果明显
劣势
1,商家竞争已经白热化
2,团队专业化要求高
3,转粉种草时间长
机会
1,模式已经成熟从业人员增加
2,商家内容转型最重要的一步
3,有多数优先标杆店铺
4,粉丝触达还未饱和
威胁
1,团队专业度难以短时间提高
2,时间和金钱成本较高
3,核心竞争力定位难
三,店铺自播流量权重提升指标
动态权重
1,停留时长
红包,礼赠玩法的核心目的
2,封面圈点击率
可识别,有差异,能沟通的封面图
3,标签选择
根据大盘流量实况,选择最佳标签
周期权重
1,粉丝回放率
占领心智高地,让粉丝不买也来看
2,转化率
开发高频打法,破解日常低迷僵局
3,转粉率
有效表达品牌,产品,主播的关注价值
四,怎么选达人效率更高
疫情期间V任务专区1000+主播免服务费合作,钉钉群:30034500
1,粉丝人群
选错人群等于白费力气,价格带,年龄段,生活场景
2,每小时UV
粉丝规模并不能体现达人的流量规模
3,同时在线人数
同时在线人数是预估订单量的唯一可信基数
4,直播能力
如果主播专业能力不足,一定要派专人导购
五,给商家的建议
1,流量
店铺私域,商业流量是基础,公域流量是靠能量
2,门面
像对待详情页,像对待门店装修一样,对待你的直播间,赏心悦目,屏幕效率。
3,内容
专业型内容,互动型内容,拒绝枯燥,流水账,节奏环环相扣,向人格化方向努力。
4,货品
形象款,利润款,引流款,渠道专属商品,相似定位的品牌联合。
暗夜之中,才见繁星;危机之下,暗藏转机; 事在人为,为者常成;
坚持做充满深度的事,
坚持做更加艰难的事,
坚持做有真正价值的事,
宁可走的慢一点,也不做泛泛的事。
-------------------------------------------------------------------------------
------------------------------------------------------------------------------------
高能预警,本文很长,没有耐心的读者千万别看。
因为这篇文章积累了我们从2018年到现在的直播经验,赤裸裸的干货。经历1年的时间的探索,操盘两家内衣天猫旗舰店,一家直播间2个月冲到同类目直播前三名,另一家2个月冲到前十名。
我们不得不做直播的原因在于,我们已经玩了10年多的搜索、直通车、钻展、活动,店铺已经找不到新的增长点了,而这时,直播出来了,碰到这样的救命稻草,如果还去犹豫,不抓住机会,就是大傻蛋。
刚开直播间的时候,我们也是到处报培训班、找牛人学习,到处摸索,走了不少弯路。
然后自己店铺直播间做出来的效果,刚开始也是low的一塌糊涂。视频画质模糊、主播皮肤黑不溜秋、环境杂音刺耳,连电脑机箱的风扇、旁边人咳嗽、走路声全都采集到直播间。
这些问题,一开始都不知道怎么解决。我相信,很多刚入行做直播的店铺,也遭遇过这些问题。
市面上热门的培训课程、文章,还是以机构达人直播为主,没有专门针对商家的店铺直播。而店铺直播的玩法,跟达人直播是存在很大差异的。
等我们把这些问题解决之后,圈内很多商家来找我们求助,让我们帮他们直播间改进优化一下,而很多直播间的问题,都是基础知识,一个一个去交流实在太费时间。
所以我们干脆把主播的各种基础知识收集整理出来,结合自己的经验和教训,变成这篇干货,方便大家去对照解决,也算对直播的发展贡献一点绵薄之力。
1,店铺为什么要做直播?
因为直播已经成为新的流量红利。
淘宝直播一哥李佳琦5个半小时带货353万,5分钟卖光15000支口红!
淘宝直播一姐薇娅单场2小时最高引导销售2.67亿,2018全年引导成交额27亿!
这些是达人主播,粉丝量大,每天卖不同的商品,活跃度回购率高得不得了。
商家做店铺直播,虽然比不上达人主播,但是达人吃肉,商家喝汤的机会还是有的。
我们研究了Top100销量好的女装店铺,直播已经成为跟搜索、直通车、钻展、活动一样的主要流量入口。
坚果零食店铺直播日销售20-30万。
生鲜店铺直播日销售6万
居家日用美妆店铺直播日销五六千、一两万很正常。
做的好的话,直播销量做到店铺的20%-30不是大问题。
从店铺运营的角度去看:为什么要做直播
搜索流量越来越少,擅长单品运营,搜索打爆的我们哪怕精细化运营再深也感受到获客成本上升带来的压力。天猫官方给出明确的信息,店铺直播权重会增加,另外达人直播被MCN机构做的高佣金高服务费模式,商家跟达人合作没有不亏的,消费者逐步往直播迁移。基于以上因素,我们店铺做出立刻,马上做直播的决定。
关于店铺直播我们做了那些实践?
1),学习天猫官方的直播规则,流程,观看天猫直播小二给的直播培训教程。
2),直播场地选择,主播招聘,直播间设备采买,灯光设计,直播间装修。
3),直播货品策略,直播脚本优化彩排,主播培训。
4),参加各种直播培训,拜访杭州直播TOP1朋友学习成功的方*论法**。
5),优化直播货品策略,直播脚本,营销策略,直播数据监控优化。
6),直播成本优化"场地重新选择,货品供应链优化“。
我们获得了那些成功的方*论法**?
1),做店铺直播必须是店铺老板或合伙人牵头去做,切记不要让运营去做,因为这个需要的投入和试错成本很高,没有调动公司资源能力或者跟公司利益站在一起的人,不要做。
2),直播场地选择建议在四五线城市,比如”汕头,东北“,因为江浙沪和北上广的主播薪资是1W元起步,而且竞争激励 很多主播的薪资被直播机构开到了月薪15W的魔幻薪资,让我们商家望而却步,而且很多江浙沪的主播不接受一个人播8小时的规则。
3),直播千万不要去刷观看量,会降低权重,店铺直播以推荐为主,而不是刻意销售,主播就是你的详情页。
4),直播时长至少14个小时,一个店铺配置3个主播,直播适合人群精准的店铺。
5),主播的选择:主播自己能说才行,产品的专业知识可以培训(搭配,产品),多跟主播聊心,多进行公司关怀,比如夏天 空调要到位,咖啡奶茶要到位,按摩也要到位。
2,直播这么好,为什么大多数同行都还没做?
因为战略上不重视,战术上不擅长。
意识跟不上,马云曾经说过:对于新兴事物,很多人输就输在第一看不见,第二看不起,第三看不懂,第四来不及。
人都有思维定势,有惰性,商家已经习惯了搜索、直通车、钻展、淘客、聚划算、活动的玩法。
直播牵涉到直播间装修、视频音频设备、主播的解说、脚本的策划、中控台、客户端的操作,公域私域流量的运营、直播团队的KPI考核等方方面面。
阿里前几年尝试了很多内容、社交的玩法,都没成功。所以大多数商家也以为直播不会成功。
现在直播是流量风口了,很多商家又觉得没有经验,不知道怎么做。就在一步步的犹豫、观望中,一次次失去上船的机会。
3,怎么开通淘宝直播?用天猫店还是集市店做直播好?
天猫店铺直播
天猫今年直播全面开放,放低了门槛,只需要你是天猫商家,即可快速申请开通直播,开通直播后默认开通浮现权,只要你播,就有流量。
淘宝集市店直播
集市店我没开过,这些要求是网上抄的,条件比天猫店要求苛刻。
(1)、店铺一钻以上级别;
(2)、微淘量(高三万,低一万,根据类目来定);
(3)、店铺具有一定老客户运营能力;
(4)、店铺具有一定主营类目所对应的商品数;
(5)、店铺具有一定销量。
集市店开通直播之后跟天猫不一样,是不带浮现权的,一周要播5天及以上才会有淘宝直播浮现加权,2天及以下没有展示,一个月要播满50个小时。每次直播>2小时,人气才能起来。
有些商家觉得集市店比淘宝店能省5%的类目佣金,就想在集市店做直播间,不播天猫店。
但集市店的浮现权、观看量起来的比天猫店慢,阿里也不是傻子,你不给它贡献交易佣金,只想占它的流量便宜,怎么会分配那么多流量给你呢,所以有天猫店尽量用天猫做直播。
4,新开直播间,需要上哪些硬件配置,要花多少钱?
看商家对直播的业绩预期、决定投入多少资金。
去年店铺直播刚兴起的时候,我见过大多数的店铺都很简单粗暴,拿一部手机就开播。
后来大家发现情况不对,自己的画面怎么就没有薇娅的那么高清,自己直播间怎么就一堆杂音。跟被人高大尚的直播间相比,自己的简直就是一坨翔。
然后,我们周边的商家为了追求高清,开始学着达人机构的配置,逐渐上电脑、上罗技920e、930e、C1000e;为了追求光线开始用环形美颜灯、用柔光箱;为了追求音质用电容麦克风、用外置声卡。
手机播,现成设备不需要额外开支。
电脑播,如果电脑现成,摄像头300-1000元,灯光5000元,声卡话筒600元,投入6000多就能开播。灯光用便宜点话还能再省点。
5,直播间需要怎么装修?
刚开始大家装修也都很简单粗暴,背靠一堵白墙、一扇窗帘就开播。
后来发现档次太low,于是开始加背景布、logo墙、窗帘布、置物架、绿植,或者装修成专柜、展示厅、专卖店的样子。
6,直播间怎样选品?
如果你店铺sku比较少,只有十几个商品,不存在直播间选品的问题,把商品全部发布到直播间就行。
如果你店铺sku比较多,而且经常上新,有几百,上千个商品,就不能把所有商品都堆到直播间,需要慎重选品,有效利用直播间流量。
我们通常把直播间商品分为四类:爆款、常销款、新品、清仓款,爆款选择店内销量最火的3-5款,常销款选择流量稳定、转化率较高的款、新品选择已经通过测款、确定要推的款。清仓款则是断色断码、即将过季的款。
选品总量30-40个最适合,有些商家喜欢扔100多个商品到直播间,除非你的直播间每天播16小时,有十几万观看量,否则放这么多宝贝会导致流量过度分散。
7,直播间商品怎么排序?
直播间购物袋的商品是倒序排列,越早发的商品排在越底下,越后面发的商品排在越上面。
观众的翻看习惯,肯定是购物袋最上面的容易翻到,最底下的最难翻到。
唯一特殊的地方,1号宝贝会在最顶部做热推。
所以,我们在排序的时候,就要根据商品所属分类,合理排序。
1号宝贝放店内最主推爆款,然后从2号到最后的宝贝依次是清仓款、常销款、新品、爆款。
这样在购物袋的排序就是主推爆款、爆款、新品、常销款、清仓款,目的是首先带动爆款销售,最大程度上利用直播流量,其次接下来是推动新款、常销款蹭蹭流量、最后留给清仓款随缘捡漏。
8,直播脚本策划都包括哪些内容?
直播跟电影、短视频、小品一样,需要台词脚本。
如果没有脚本,让主播天马星空一顿发挥,大多数主播都很难把商品卖点、促销活动全部说清楚,或者容易被粉丝把节奏带偏。各岗位也很难做到默契配合。
一个完善的直播脚本,通常包括两个部分,一个是直播整体方案;另一个是商品脚本。
直播整体方案主要包括直播的主题、目标、时间、促销活动、主播、助播、后台/客服等岗位的分工配合;
商品脚本主要包括宝贝编号、货品名称、内容、零售价、直播到手价、自定义权益点、链接、备注。
9,什么时间开播比较好?
如果你是新直播间、腰部以下商家,建议从低峰时段开播,比如上午、下午都可以。
如果你是老直播间、头部商家,浮现权重高,老粉多且活跃,高峰时段开播也能分一杯羹。
为什么呢?我们来分析一下场景。
白天,大家都在上班,大多数商家认为是冷门时段。
晚上7点以后(一线城市由于交通拥堵,通常是8点以后),大家都下班,吃过晚饭,闲的蛋疼,往沙发上葛优瘫,然后就拿起手机刷抖音、刷直播。
所以,大多数商家认为晚上7、8点-12点是热门高峰时段。
你这样想的,其他达人机构也是这样想的,薇娅、李佳琦、烈儿宝贝这些头牌主播,通常都是集中在晚上8点开播,这些大主播每场直播动辄100多万、300多万、500多万的观看量,像黑洞,也像巨大的流量抽水机,把高峰时段流量都吸走了。
而白天,一线城市大学生、一些闲的蛋疼的公司单位、二三四线城市宝妈、自由职业者,还是会见缝插针、忙里偷闲上淘宝购物的,这些流量就构成白天直播的观众。
10,直播时长多久合适?
达人主播,通常是4个小时,因为达人主播是个人ip,不能换主播,连续说4个小时,也基本上是常规人能承受的生理极限了,况且达人主播每天还有选品,要熟悉新品卖点。并非每天工作4小时那么简单。
店铺主播不一样,中途可以换主播,浮现权频道配备的流量是每个时段均匀分布的,所以为了争取到更多的流量,播的越久,总体流量就越多。
直播市场通常按主播人数来定,每个人播4个小时,2个人播8小时,3个人播12小时,4个人播16小时。
播够16小时的话,基本上就完全覆盖上午8点-晚上12点的白天和晚上全时段。
有些直播培训机构通常鼓动商家在凌晨时段也通宵播,考虑到对主播的人性化角度,而且大部分人都在睡觉,熬夜通宵的人毕竟少数,除了滋补保健等少量品类,大多数品类我们不建议凌晨时段播。
11,主播怎样招聘和培养?
土豪方案,招聘全职主播,适合类目top级店铺,因为全职主播费用比较高,北上广深杭8k打底,入门级1w,稍微熟练资深的就要1.5w了。4个主播,再加上直播团队其他岗位,总体费用就上去了。只有直播间月销能做到50万-100万以上,或者对直播有战略性布局的大店铺才能支撑。自己招全职主播还有一个问题就是主播的流失问题,主播一直播一个店铺的东西,陷入复读机模式,几个月之后产生厌倦心理,一旦跳槽,不但直播间直播市场大幅缩减,影响直播数据,公司付出的各项培养成本也会付之东流。
最优方案,客服转主播,客服对商品卖点了解,口才好的客服能把商品介绍的一清二楚、生动活泼;在长期跟顾客售前、售后打交道过程中,也锻炼了挖掘顾客需求、把控转化节奏的能力。从性价比上来看,客服基本工资较低,也是最适合的人员,从客服转岗过来做主播,一旦合格上岗且业绩理想,把底薪和提成提上来,客服也非常乐意。
其次方案,运营转主播,如果没有适合的客服,那只能运营上,运营长项在于懂商品、懂流量,在客户需求和成交节奏方面可能不如客服。
再次方案,产品转主播,很懂产品,但容易陷入对技术参数的过度解释,不擅长成交。
12,店铺直播间外包给代播机构做靠谱吗?
外包给代播机构,好处是能节省成本,不需要自己装修、不需要去熟悉各种直播技巧,不用操心直播团队招聘、培养、管理,特别是对中小型店铺。也不需要担心主播流失对直播间数据造成重大影响。
外包唯一要防止的是代播机构为了表面数据好看刷观看和关注,我们最近接触到很多店铺自己播只有几百个、几千个观看,但是外包给直播机构瞬间增加到几万、十几万的观看,这种数据的大幅异常增长,通常是刷的,不但起不到提升直播间权重和流量的效果,反而会降低权重。
13,直播间要配备哪些岗位?
豪华版配制:
适合类目top店铺。
- 主播4个:负责在直播间做商品演示、推介、活动解说、促成下单,每个主播4小时,2个白班、2个夜班,可支撑16小时。
- 场控2个:负责把控直播进度、商品和活动节奏,1个白班、1个夜班。
- 助播2个:负责中控台操作、公告发布、配合抽奖、文字回复粉丝提问,可由场控兼任。
- 运营1个:负责直播间商品规划、活动策划、与店铺运营进行商品规划、价格同步、活动对接。
- 客服:负责接待直播间粉丝下单、备注订单优惠、赠品等信息,由店铺原有客服兼任。
- 美工:负责制作直播间封面、活动素材,由店铺原有美工兼任。
中档配制:
适合腰部中型商家。
主播2人,可支撑8小时直播。场控和助播由运营兼任。
乞丐版配制:
适合小店铺。
主播1人,可支撑3-4小时直播。
14,直播间有哪些可做的促销活动及福利?
与店铺共享活动:拍下立减、满减、满赠。
直播间单独福利:直播间优惠券、红包雨、系统抽奖、截屏抽奖、淘金币红包、专享价宝贝。
15,直播间中控台有哪些基本操作?
创建直播、发布宝贝、开始直播、同步到店铺商品、结束直播。
投放红包、优惠券、抽奖、投票、店铺小卡、关注卡片、发布公告、权益投放、粉丝推送
标记看点。
文字回复粉丝、禁言骚扰型观众。
16,淘宝直播客户端有哪些基本操作?
开始推流、选择分辨率、美颜、虚拟背景、混音器、调整视频画面
摄像机设置、插入视频、插入图片素材、插入信息卡或轮播条、*放播**背景音乐
17,怎样让产品讲解更有吸引力?
大多数店铺直播没有经过系统训练、没有文案脚本策划,主播仅仅罗列产品特点、促销活动。
店铺直播商品数量有限,不像达人直播那样每天都换几十个新品,主播翻来覆去讲的就是同样几款商品,如果仅仅罗列产品特点、促销活动,一两个月下来,主播就会心生厌倦,产生应付心理,讲解内容和感染力会大打折扣。
为了增加产品吸引力,需要给宝贝多设计几个几个版块的讲解内容,特别是主推款。
我们可以把产品讲解解构为场景联想、产品卖点、品牌优势、销量评价、直播优惠、限时限量等6个模块。
- 场景联想:主要是描述顾客常见的商品使用场景,以便引发顾客需求。
- 产品卖点:主要是产品的原料、工艺、功能、对顾客的好处。
- 品牌优势:包括品牌创立时间、品牌的愿景、有多少粉丝。
- 销量评价:主要披露这款产品总销量、总评价数量,引发顾客从众购买心理;对于文案比较出彩、比较逗比的评价,可以挑选2-3个出来念给观众听。
- 直播优惠:是在店铺前台零售价的基础上,给直播间下单顾客特别的优惠,通常通过优惠券、买赠、返现等方式实现,为了让顾客觉得直观,通常采用计算器、手机屏幕计算、纸张手写等方式比价,让顾客觉得划算。
- 限时限量:起到催单作用,告诉顾客只有直播时间内在直播间下单才能享受优惠,过了直播时间只能以正常下个下单。
18,直播间差异化定位
“鸡蛋与猕猴桃”理论。
记得7年前听一个小二的培训,说你的产品主图怎样在一堆搜索结果中脱颖而出,他举了一个鸡蛋与猕猴桃的例子,如果周边是一堆鸡蛋,你要做一个猕猴桃,反之亦然。一定要不一样,才能脱颖而出。
直播也不例外,我们研究了200多家不同类目的直播间,发现雷同度超高,还有一个共同特点就是low。
更搞笑的是有些培训课公然教商家发现谁家直播流量大、点击率高就去照搬他们的封面图。
可差异化的元素包括:
- 封面:主播姿势造型、背景色调、道具。
- 直播间装修:背景色调、logo墙、摆件绿植、地板地毯、操作台。
- 主播台词:除了按脚本讲解产品和活动之外,最好加上主播个人特点,比如我们曾经把东北二人转融入主播互动。
- 音乐:大多数商家还没意识到要*放播**背景音乐,我们可以根据品牌内涵,从网上*载下**对应情绪的音乐导入直播间,或活泼、或抒情、或欢快、或电音、或调皮恶搞、或动感,作为背景音乐烘托气氛。
- 道具:比如配合家居服放置家居懒人沙发、瑜伽垫、瑜伽球。
19,直播关键数据提升
把关键数据养好,直播间数据会持续提升,特别是在开播前1-2个月的时候,提升会特别明显。如果有超级推荐、官方活动、或者店铺自身爆款流量加持,3-4个月以后会有新一轮的提升。
观看量:观看量多,意味着直播间观众多,潜在进店访客和可转化买家就多。最优办法是通过提升关注、停留时长、转化金额,提高直播间的浮现权重,使得直播频道分配更多展现量;其次办法是延长直播时间,增加总体观看量;
关注:关注在直播后台体现为增粉数,关注率高意味着直播内容有吸引力,观众关注后希望回访,且在猜你喜欢、搜索、直播频道会优先展现,关注率可以靠主播口播提醒新粉关注,也可以靠打造有独特差异化的直播间风格、以及主播话术的风趣性来提升。
直播关键数据还包括互动评论、进店访客、转化率和转化金额、粉丝回访率、粉丝亲密度、观看时长、同时在线人数、分享。
20,直播数据复盘
收集直播间每天数据,打造上升趋势。
数据来源:
直播中控台:可以查看实时数据,也可以查看已结束直播的数据。
生意参谋-流量-店铺来源:可以查看每天、每周、每月、前7天、前30天的流量来源,包括访客、支付、转化、关注、收藏、加购等主要数据。
生意参谋-内容:数据比流量来源更为细分,除了引导数据与店铺来源为重复统计项目,可以专门针对直播内容,查看浏览、观看、互动、评论、点赞、分享数据。
重点数据:
数据不需要全部分析,只需关注能直接提升直播间权重的数据即可。我们主要关注的重点数据包括:
内容标题、直播时长、配套活动、其他备注、场观、浏览次数、商品点击次数、粉丝人均观看时长(秒)、观看指数、粉丝浏览次数、新增粉丝数、引导支付金额、进店访客、转化率。
分析项目:
主要关注数据百分率的占比、上升下降变动。增粉率、粉丝回访率、互动率、评论率、观看进店率、分享率、收藏率、加购率、支付转化率、UV价值。
有时候生意参谋数据直播会有丢失,统计不到,另外内容统计数据和店铺来源统计数据不一致,有些是系统问题,有些是统计口径问题,不必太纠结。只要一段时间内能统计到,有助于分析就行。
21,如何对同行店铺直播数据进行收集分析?
数据来源:
登录手机淘宝app,一个个翻阅同行店铺直播间。可查看直播观看量、直播时长。
生意参谋-竞争-监控,可监控竞争对手流量、客群、支付转化、交易指数,经过第三方软件转化换算,可得到交易金额、访客人数、支付转化率、支付人数、客单价、uv价值。
22,如何获取更多公域流量?
主要措施如下:
- 提升关键数据,增加浮现权频道展现机会:
核心数据包括:关注、观看时长、转化率及金额
非核心重要数据:老粉回访率、评论、点赞、宝贝访问、收藏、加购
- 参加官方活动,获取活动频道大流量曝光,争取活动资源位奖励。具体哪些官方活动后面会讲到。
- 延长开播时长,天猫店自带浮现权,权重正常的直播间会按时段得到频道分配的流量,只要直播就会一直有流量,不直播就没有。
- 规范和优化封面图、标题,提高点击率。
- 高清直播间画面,有趣的直播内容、获取直播预览提高点击率。
- 提前一天16:00之前创建直播间,获取预热流量。
- 提前一天发布3款以上宝贝,获取标签人群流量。
- 提升直播观看量,观看量会显示在直播封面,越多越能吸引从众点击。
- 提升直播点赞量,点赞量会显示在直播封面,越多越能吸引从众点击。
- 付费投放超级推荐,获取超级推荐位流量。
- 标记直播看点,获取猜你喜欢、主播频道看点流量。
23,如何做好私域流量运营?
主要措施如下:
- 首页和商品详情页引流:首页、详情页默认可以浮现直播,只要在中控台设置“同步到首页和商品”即可。
- 微博引流:中控台设置“同步到微博”,会自动浮现在店铺关联的微博。
- 粉丝推送:开播之后,可以在中控台点击“粉丝推送”,这样关注了你店铺直播间的粉丝会收到直播提醒。
- 客服旺旺引流:有些客户习惯砍价、要优惠、要赠品,让客服把这些顾客引流到直播间下单,享受直播间福利。
- 淘宝粉丝旺旺群:顾客下单购买后会收到提醒加入旺旺群,或者客服把顾客拉入旺旺群,开播后可以用直播红包雨、抽奖等作为吸引,把群内客户引流到直播间。
- 微信群:这几年很多商家习惯让顾客扫码加微信,返红包好评,开播后可以用直播红包雨、抽奖等作为吸引,把群内客户引流到直播间。
24,直播官方活动
主要有:
- 全品类固定活动:主要有11日真惠选、26日挑战赛
- 类目活动:主要有9日珠宝节、17日吃货日、19日美妆日、22日亲子日等
- 大促活动:618、七夕节、双10秋冬大赏、双11、双12、年货节
每个官方活动略有不同,但通常由排位赛热度值(粉丝助力分)决定,考核指标如下:
- 【名词定义】
粉丝助力分:粉丝为主播冲榜产生的分值叫做助力分;
直播日热度值:主播直播间所有粉丝的助力分总和形成主播的热度值。
- 【积分规则】
直播日的排名根据各直播间观看用户的关注、停留、购买等情况实时换算助力分累计得出,主要考核指标:
新粉关注,用户停留时长,商品支付订单情况。
榜单为实时数据,榜单页面中每个赛道仅展示当前总热度值前50名账号,热度值统计可能出现延时,但不影响整体积分。
- 注意:
(A)粉丝通过淘宝直播APP在直播间产生的关注、停留,助力分会翻倍。
(B)粉丝通过淘宝直播APP直播间产生的成交金额,计入助力分,但不支持翻倍。
- 资源位奖励
活动当天优先流量。
Top直播间获得后续淘宝直播APP焦点图坑位资源。
25,主播级别及KPI考核
主播跟运营一样,要分级别,才能激发主播积极性。
我们通常把主播划分几个等级:试用期、初级、中级、高级、资深。
评级标准包括:直播时长、知识基础、解说技巧、销售业绩。
根据主播工作经验和能力,定期或不定期给主播升级,当然,中小公司老板主观意志也占一定成分。
主播级别越高,底薪是递增的。
主播工资体系包含:底薪、绩效、全勤、提成比例*支付金额*个人目标完成率*团队目标完成率。不同城市工资水平不一样,大家根据自己所在城市同类岗位收入水平定。
团队目标完成率是为了保证个人业绩与团队业绩的协同,个人完成,团队没完成,拿不到全部奖金;个人没完成,团队完成,也拿不到全部。促使个人和团队一起努力进步。
26,主播言行规范及场控巡查
店铺主播毕竟是打工的,不像达人做自己的直播间;而且店铺一直播同样的产品,如果没有监督,主播会陷入疲态,如果在妆容和言行有不雅观的行为,会导致观众对品牌的方案,从而影响直播数据。
主播行为语言规范及场控巡查制度包括如下内容:
- 衣着外观:款式是否搭配、发型、妆容、鞋子、配饰、是否整洁协调。
- 不雅行为:不说话玩手机、翻白眼、玩手指、抠死皮、挤痘痘、抠鼻孔、久坐不动、站姿不雅、坐姿不雅、疲态,以上行为严格禁止。
- 语言不规范行为:
- 不按脚本,偷工减料或过度发挥;
- 语调平铺直叙,没有适当停顿、重音强调、抑扬顿挫节奏感;
- 发音不准;
- 音调过低;
- 个人习惯语气助词过多;
- 每天实时巡查,发现不规范行为,触发以下动作:
- 登记
- 通知改正
- 再犯扣分
跟成千上万个商家一样,去年我们入局探索店铺直播的时候,我们曾经怀疑直播的效果,也曾经嘲笑过别人直播间环境太low,也担心弄了直播间、招聘培养了主播得不到回报。
但是,我们依然义无反顾去做,因为搜索、直通车、钻展、活动,少说也玩了七八年。淘宝直播平台已经给商家搭建好,如果我们自己再因循守旧,真的要错失这一波流量红利了。
在这段时间的交流过程中,我们发现很多商家也容易陷入按净利润去核算直播间投入的价值,但如果换个思路,按直通车、钻展等付费推广的方式来,拉低获客成本,最终是为了获取顾客回购率,用roi去衡量,直播就有非常大的价值。直通车、钻展很多类目能做到1:2、1:3就算不错了,有些类目甚至低到1:1,但很多商家为了拉搜索仍然咬紧牙关投入,而做直播间的话,很可能你配置1-4个主播、1个运营,加上设备、场地费用,一个月也就多2-3万的成本,带来的销售额是10几万,三五十万,这个roi就相当可观。
直播涉及到环境装修、布局配色、摄影补光、音频视频等多方面的专业知识,一个环节弄不好,直播间出来的效果就很差,要么画质模糊、要么色彩暗淡、要么杂音刺耳、要么主播手足无措,这也是很多商家不敢做直播的原因。
我见过有些商家拿两条灯管一开就开播的,也见过拿个手机就开播的,如果你讲究画质,还是用电脑和高清摄像头直播比较靠谱。
我也见过自己播观看量只有可怜的几百个,而交给代播瞬间观看量飙升到几万个,但是我得告诉你,这并没有什么鸟用。
这篇干货汇集了我们从2018年到现在主要的直播经验,当然,一篇文章是很难做到面面俱到、又能做到具体深入的。
每一个直播相关的技巧,都可以展开一套原理,列举众多直播间的案例去详细讲解。今年也有很多圈内的朋友找我们交流直播的各种技巧,以及帮忙优化直播间的视觉效果,以及提升各项数据,一个一个交流其实停费时间的,后面我也准备把大家经常碰到问题收集起来,提出对应的解决方案。
最近分享一些我们学习直播的艰辛过程:

带团队实践直播的学习过程

直播间配置

直播实践复盘总结

直播间展示

拜访朋友的直播机构

直播数据统计


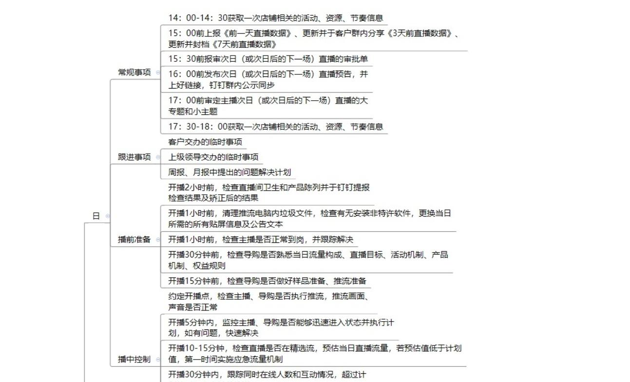
直播基础工作流程
直播还处在爬升阶段,还有流量红利,欢迎大家找我,一起交流,砥砺前行!