法是法律法规规则,商是行为意识指数。商无法不兴不稳,法寸步不离地影响着商业行为。法商融合,大势所趋,法商智慧是企业管理者必备的一种能力和思维方式。
《少儿财商法商思维通识》内容涉及涵盖民法条文、企业个人信息安全、网络数据安全、商业与商学法律条规、知识产权保护、征信与失信管理、财务税务税法、银行保险证券、投资理财以及财富传承等。
精商明法,敏思善行,让企业家和社会公民具备规则思维法律意识。
本文节选自少儿财商云课堂《少儿财商法商思维通识》教程第四篇第七章。

在信用社会,个人征信和人们的生活密切相关,作用也越来越重要。
有人说“未来,信用可能比钱还重要。”因为,有钱买不来征信,但是好的征信却可以让你通过各种方式借到钱。
所以,经营好自己的征信,就是管理好了自己的财富。
征信与失信被执行人
一、征信
1、什么是征信
征信是指依法收集、整理、保存、加工自然人、法人及其他组织的信用信息,并对外提供信用报告、信用评估、信用信息咨询等服务,帮助客户判断、控制信用风险,进行信用管理的活动。
征信被广泛用作信用调查的同义词是在民国初期。近现代以来,中国大陆、香港、台湾等地使用“征信”一词来概括企业和个人信用调查。
2、征信机构
从事征信活动的机构,就是征信机构,又称征信所,如解放前的中国征信所、联合征信所等。
从全球实践来看,征信机构一般分为三类:个人征信机构、信贷登记系统和企业征信机构,三类机构的经营模式和目标服务市场各有差异。
3、征信的作用
(1)防范在非即付经济交往中受到损失
我们在预测一个人在非即付并*抵押无**的经济活动中是否守约时,首先是看赊销、借贷等活动的历史记录信息,如果受信方能够按时履约,那么,可信度也就非常高,至于像电费、通讯费、水费等,即使有拖欠,也影响不大,因为影响这些费用的原因很多。当没有赊销、借贷等信息时,才不得不依靠电费、通讯费、水费等信息来判断,这就是我们通常所讲的依靠非传统数据进行授信。
(2)尊重事实,让事实说话
即这条信息是可验证、有记录的,对于信息准确性不高的信息,坚决不能采集,因为异议处理将会使征信活动从经济层面看很不划算,并且会影响到征信的公信力。
4、征信常见问题
(1)什么是信用记录?
信用记录全面、真实记录您在银行借债还钱、遵守合同和遵纪守法情况,既有您按时还钱的记录,也有您不按时还钱或者借钱不还的记录。目前个人信用记录主要储存在人民银行征信系统中,并以信用报告的形式向本人提供查询。
(2)个人为什么要查询本人信用报告?
目前,个人信用报告广泛应用在商业银行*款贷**、信用卡审批和贷后管理中,还用于任职资格审查、员工录用等许多活动中。信用报告能够节省银行审贷时间,帮您快速获得*款贷**。
如果您的信用良好,银行还可能会在*款贷**金额、利率上给予优惠。但如果您有逾期记录,银行在放贷时会更加慎重,不利于您获得*款贷**或增加您的*款贷**成本。
所以,大家应该做到自己的事自己知,应该主动了解自己的信用报告,对其中可能错误的信息要及时向征信中心或业务发生银行提出申请纠正,避免给您带来不利影响。
(3)征信到哪里查?
现场查询:您可以在您所在地中国人民银行分支机构查询。目前遍布全国的2100多个人民银行分支机构都可以为您提供查询服务。
互联网查询:您可以通过互联网提交查询申请,并在第二天获得信用报告。查询网址为https://ipcrs.pbccrc.org.cn。
(4)如何维护良好的信用记录?
保护信用要靠自己。日常生活中,主动与银行保持畅通的联系渠道,注意更新手机号码,准确提供自己的基本信息。量入为出,按时还款、避免出现逾期。
如果已有逾期记录,应尽快还款,积极采取措施避免再次发生;如果逾期信息有误,应尽快提出申请,及时纠正。爱护自己的身份信息,不要将身份证借给别人,不要随意把身份信息提供给别人。一旦发现自己的身份证被盗用,尽快向公安机关报案,维护自己的合法权益。
二、征信管理
近年来,随着我国社会信用体系的不断完善,信用信息的应用也更加广泛。但部分机构在未经授权的情况下过度采集个人信息,并用于非法营利的现象时有发生,有的不法分子甚至盯上个人征信信息,实施诈骗。
2018年1月至10月期间,某科技公司曾通过开发二手产品租赁平台“优返租”APP、“微粒信”平台等,自动储存注册用户的包括个人姓名、身份证号码、手机号码和芝麻信用分等个人征信信息,并通过销售200余万条公民信息获利800余万元。
所以,2013年3月5日我国首部征信业法规—《征信业管理条例》正式开始实施。而2021年9月27日,央行日前发布《征信业务管理办法》,这是继2013年《征信业管理条例》和《征信机构管理办法》实施后,征信行业有望迎来的又一重磅新规。

1、不良记录“保质期”缩短为5年
根据《征信业管理条例》规定,个人的不良信息记录将不是“一辈子”的污点,而是只有5年的“保质期”,不用担心污点影响自己一辈子。此前,2006年正式运行的旧的信用报告上个人不良信息是“一直展示”。

根据《条例》,只要在五年内保持良好的信用行为,这些不良信息将会5年后消失无踪。比如一笔*款贷**应当是在5月1日还款,但是一直逾期到10月1日才偿还,那么,从10月1日开始计算,5年后此记录将被删除。

2、案例
举例说明:

三、失信被执行人
1、什么是失信被执行人
失信被执行人,是指一些欠钱不还的人,拖到最后往往会被起诉到法院,法院判决还款之后还是拒不还款,这时候就有可能会被列入,全国失信被执行人名单,成为失信被执行人。当被纳入失信被执行人名单,信息网上每个人都可以看到。

哪些人会被纳入失信被执行人名单呢?
被执行人未履行生效法律文书确定的义务,并具有下列情形之一的,人民法院应当将其纳入失信被执行人名单,依法对其进行信用惩戒:
(一)有履行能力而拒不履行生效法律文书确定义务的;
(二)以伪造证据、*力暴**、威胁等方法妨碍、抗拒执行的;
(三)以虚假诉讼、虚假仲裁或者以隐匿、转移财产等方法规避执行的;
(四)违反财产报告制度的;
(五)违反限制消费令的;
(六)无正当理由拒不履行执行和解协议的。

2、失信被执行人限制

3.怎么才能删除失信信息
《最高人民法院关于公布失信被执行人名单信息的若干规定》第十条规定如下:


举例说明

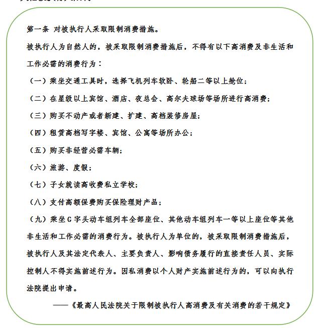
四、限制高消费令
1、什么是限制高消费令
对拒不执行法院生效法律文书的“老赖”,将采取“限制高消费”的严厉措施。例如有个人因破产,在清算后,需要还款,而他不想还,本法令就是针对这类人。
2、限制高消费令范围
对自然人的限制:
1、不得乘坐飞机、豪华客船、出租车等高档交通工具和使用高档通讯工具;
2、不得在星级宾馆、酒楼、酒吧、歌舞厅、夜总会、桑拿浴室、健身房等高消费场所消费;
3、不得购置高档商品、大额生活用品、汽车及租赁写字楼办公;
4、不得购买、新建、扩建、装修房屋;不得出外旅游、度假及为家庭成员支出大额费用;
5、不得出国出境;
6、不得对外投资(包括开办公司、购买股票债券等)。只能保留按政府规定的最低生活标准的生活费用,其他均属被执行财产范畴。
7、被限制人的子女不得就读高消费的民办高校。
对法人或其他组织法定代表人、负责人的限制:
1、不得履行为其单位办理财产抵押、转让及为他人提供担保的职务行为;
2、不得以公款在宾馆、饭店、酒楼、歌舞厅、西餐厅、夜总会、桑拿浴室、健身房、高尔夫球场等高消费场所消费,也不得批准其工作人员以公款进行上述消费;
3、不得在单位报销乘坐出租车、火车卧铺、飞机、轮船四等以上舱位等交通费用;
4、不得出国出境;
5、不得向其工作人员发放奖金和分配红利;
6、其单位财务状况需每月定时向法院申报,并随时接受审计。
举例说明

3、限制高消费和失信被执行人区别
这是两种不同的手段,有了限高令不等于就是失信被执行人,但是失信被执行人一定会同时存在限高令。
最主要区别纳入失信被执行人名单是对失信被执行人(老赖)进行信用惩戒,让他们在银行等公家单位进行融资借款以及相应的资质审核时过不了关。
而限制高消费人员主要是对被执行人进行消费限制,从而保障债权人的权益,打击实践中那些有偿还能力能不积极履行义务的人,迫使他们积极履行义务。

五、质押
质押是债务人或第三人向债权人移转某项财产的占有,并由后者掌握该项财产,以作为前者履行某种支付金钱或履约责任的担保。当这种责任履行完毕时,质押的财产必须予以归还。如张明借了你的钱,用他的最喜欢的玩具抵押,等到他还你钱的时候,他的玩具你必须归还。
最常见的质押是当事人与当铺所进行的交易。中国担保法规定,质押分为动产质押和权利质押两种。
可作为质押的权利有:汇票、支票、本票、债券、存款单、仓单、提单;依法可以转让的股份、股票;依法可以转让的商标专用权、专利权、著作权中的财产权;依法可以质押的其他权利。