互联网电商让你足不出户,就能让你享用天下美食,购遍全球美物,这是互联网发展的给我们带来的方便。在购物环节,物流体验是影响客户满意度的重要环节,谁更快捷,谁更专业,谁更便宜就会赢得消费者的信赖。

对于一些低价值附加的商品,运费的高低会直接影响用户的选择,很多人之所以去淘宝购物,其中免运费包邮就是淘宝的一个亮点。
然而,近日京东却更新了新的物流方案,从原来的购物不满49元运费只需6元,更新到了购物不满49元运费上涨到15元,突然涨了快接近3倍!

从这份官网的截图中,我们可以看到,对于企业来说,如果订单金额小于49元,收取15元运费;金额大于等于49且小于99时,将收取6元;金额大于等于99时,免收基础运费,均不收续重运费。
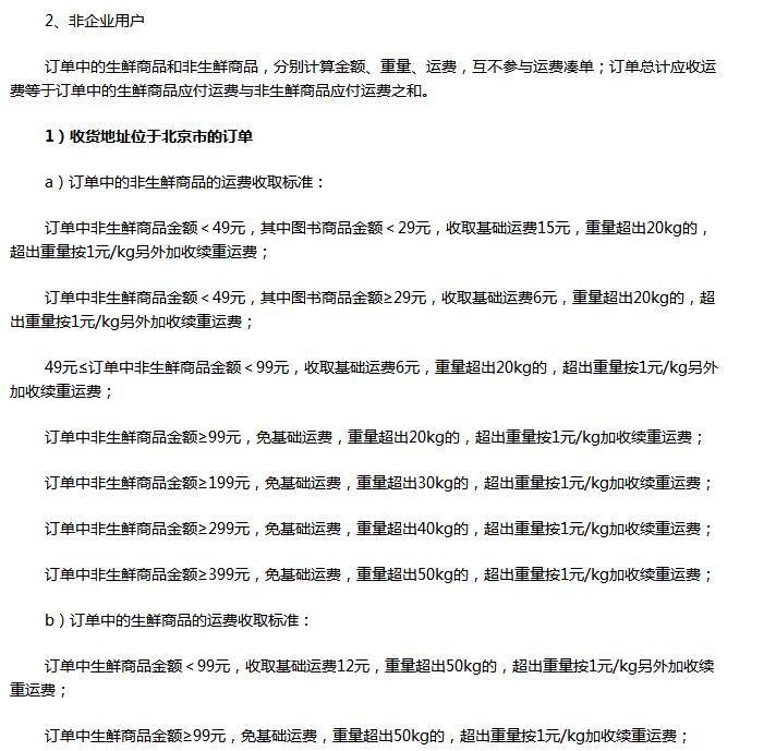
而对于非企业的用户来说,可能你要支付更多的运费了。订单中的生鲜商品和非生鲜商品,将分别计算金额、重量、运费,也就是说不能通过凑单减免运费!

京东凭借着优异的的配送服务,吸引了大批的用户,而今,却一而再,再而三的提高配送费,要知道,京东的大量自营商品都是由同省的仓储中心发送,这样一来京东在同省配送的价格比顺丰还要高出3元。

不得不让人觉得,京东这是要靠物流来赚钱的节奏,有不少网友表示,京东物流就跟微信提现收手续费一样,有了用户后就开始不重视了,这价格真心用不起,你们怎么看?