增值税免税,是指某项应税行为,本身属于应税范围。因为国家政策扶持,销售环节不征收增值税,但进项不允许抵扣,不退还。
免税就是销项税没有,对应进项税也没有,要转出,这就和我们一般计税填报方式有所差异。
免税的项目还是比较多的,比如农业生产者销售自产农产品、销售避孕药品和用具等,国家会经常根据经济情况发布一些新政策,比如2020年疫情防控的免征增值税的优惠政策..



国家税务总局关于明确二手车经销等若干增值税征管问题的公告国家税务总局公告2020年第9号第七条规定,一般纳税人在办理增值税纳税申报时,《增值税减免税申报明细表》“二、免税项目”第4栏“免税销售额对应的进项税额”和第5栏“免税额”不需填写。自发布之日起施行。

二哥税税念公司是一家生活服务公司,2020年4月取得销售收入35万,由于面对的是个人消费者,所以收入均未开具发票。
申报时候,应该如何填写申报表?
附表一
填写第四版块。具体是 第19栏免税项目“服务、不动产和无形资产”未开具发票栏次。

增值税减免税申报明细表

主表

注意,减免税明细表中,免税项目”第4栏“免税销售额对应的进项税额”和第5栏“免税额”不需填写,如下图:

其实这个第4列、第5列之前就很多朋友不知道如何填写?所以这个栏次在填写的时候也比较混乱不清。
正常情况下,这两个栏次如何填写?
第4列“免税销售额对应的进项税额”:本期用于增值税免税项目的进项税额。小规模纳税人不填写本列,一般纳税人按下列情况填写:
(1)一般纳税人兼营应税和免税项目的,按当期免税销售额对应的进项税额填写;
(2)一般纳税人本期销售收入全部为免税项目,且当期取得合法扣税凭证的,按当期取得的合法扣税凭证注明或计算的进项税额填写;
(3)当期未取得合法扣税凭证的,一般纳税人可根据实际情况自行计算免税项目对应的进项税额;无法计算的,本栏次填“0”。
第5列“免税额”:一般纳税人和小规模纳税人分别按下列公式计算填写,且本列各行数应大于或等于0。
一般纳税人公式:第5列“免税额”≤第3列“扣除后免税销售额”×适用税率-第4列“免税销售额对应的进项税额”。
小规模纳税人公式:第5列“免税额”=第3列“扣除后免税销售额”×征收率。
免征增值税的账务处理如何做?这里二哥再和大家探讨一下,主要是因为免税账务处理在实践中还是存在争议。
最大的争议就是有部分观点认为,收到的免税收入因为增值税免税了,会计核算先要做价税分离,依据也有。
财会2016.22号文有个规定。

当然22号文并未指出贷的损益类科目是指得那个科目,主营业务收入、其他收益、营业外收入都是损益类科目,很多人形成惯性思维,都计入营业外收入,其实这是不一定的。本着从哪里来回哪里去的原则,既然是从收入中分离的一块税金,这会减免了,那么回到收入去是更为合理的。
所以,做价税分离的观点是这样核算。
借:应收账款 350000
贷:主营业务收入 330188.68
贷:应交税费-应交增值税(销项税额)19811.32
借:应交税费-应交增值税(减免税额)19811.32
贷:主营业务收入 19811.32
当然,销项税额和减免税额同属应交增值税的专栏。

最终实际结果是一样的。
不做价税分离的情况
借:应收账款 350000
贷:主营业务收入 350000
我个人观点是偏向不做价税分离的账务处理,一步到位,简单方便,更实操。
财政部也有相关回复!

这里还需要重点提醒一下。
如果你有免税收入,你进项税却没有转出的填写,这点是非常异常的,会引起税务的指标预警。
D热力有限公司是2015年11月份成立的私营有限责任公司,注册资本500万元,主要从事电力、热力生产和供应业务,属于增值税一般纳税人。2018年7月,当地税务机关对该企业2016—2017年度实施了税务检查。
该企业2016年自行申报收入总额为3996万元,其中自行申报增值税免税收入829万元,期末留抵税额98万元,缴纳增值税0元,缴纳企业所得税64万元;2017年自行申报收入总额为3879万元,其中自行申报增值税免税收入775万元,期末留抵税额154万元,缴纳增值税0元,缴纳企业所得税58万元。

通过对该企业财务数据进行详细分析后,检查人员认为该企业的增值税税种存在较大的疑点,该企业所检查年度存在大额期末留抵税额未缴纳增值税,全年增值税免税收入占全部营业收入比例约20%,而进项税额转出数很小,那么这是否意味着企业计算进项税额转出数错误?此外,企业增值税免税收入额确认是否准确呢?
围绕上述两方面检查人员展开了核实。
经了解,该企业主要供热对象为企业和居民,其中向居民供热而取得的采暖费收入占总收入的比例约为20%。企业根据《财政部 国家税务总局关于供热企业增值税 房产税 城镇土地使用税优惠政策的通知》(财税〔2016〕94号)第一条规定“自2016年1月1日至2018年供暖期结束,对供热企业向居民个人供热而取得的采暖费收入免征增值税”,将取得的居民供热收入作为增值税免税收入处理。检查人员通过比对企业记载的居民供热销售收入明细账、向居民开具的增值税发票等账簿资料,未发现企业增值税免税收入额确认有误。
那么,企业在取得免税收入时涉及的增值税进项税额是如何处理的呢?
经询问财务人员得知,该企业供热的燃料主要为煤炭,企业在取得对方开具的增值税专用发票后,全部予以认证抵扣,财务人员并不知晓需要将无法划分的用于居民供热取得的免税收入涉及的进项税额应做转出处理的规定。那么,税法是如何具体规定的呢?
根据《中华人民共和国增值税暂行条例实施细则》第二十六条规定:
“一般纳税人兼营免税项目或者非增值税应税劳务而无法划分不得抵扣的进项税额的,按下列公式计算不得抵扣的进项税额:
不得抵扣的进项税额=当月无法划分的全部进项税额×当月免税项目销售额、非增值税应税劳务营业额合计÷当月全部销售额、营业额合计”。
以2016年1月为例,该企业当月取得不含税供热收入560万元,其中向居民个人收取免税供热收入115万元,当月外购燃料取得增值税专用发票注明税额45万元,所购燃料既用于居民供热也用于企业供热,而且企业无法划分各自的进项税额。
根据公式,2016年1月不得抵扣的进项税额=45*115/560=9.24万元。经过逐月计算后,当地税务机关最终对该企业不得抵扣的进项税额予以做进项税额转出。

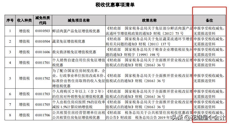
免税不需要先备案了。
免税备案,这个在很多人心里都是固有印象,如下图:

而最新纳税服务规范3.0关于税收优惠事项清单也明确了一批免征增值税无需单独报送资料,直接申报填写即可享受减免。

所以,如果你有免税,你直接按规定开免税发票,然后按规定申报即可享受。

免税发票请按规定开具,切勿胡乱开具,避免不必要的纳税风险。

金税盘
1.点击系统设置进入,点击商品编码


2.点击增加,按图片显示填写,注意,一定要选择享受免税优惠政策。

3.增加完成后,就可以到*票开**界面开具发票了。


税控盘




想免税,先学会*票开**吧,不要乱开,严格按照规定开具,以避免不必要的纳税风险。
免税和一般计税申报差异免税销项没有,附表1填免税栏次,进项不能抵扣,附表2要么没有,抵扣了的要转出交税。
“免责声明:图片、数据来源于网络,转载仅用做交流学习,如有版权问题请联系作者删除”