
第十个天猫双11真的要来了!
文/网商君
2018天猫双11真的要来了!从9月4日上午十点起,商家报名开启。
今年是天猫双11第十年。天猫表示,在品质升级及新零售驱动下,规则制定中,考虑商家需在公平的生态下良性竞争,需要为全球消费者铸造一个盛大的狂欢节日,呈现全球好货、带来更丰富的商品资讯和更多元的购物体验。同时,天猫做了大量的数据测算分析及用户调研等等。天猫会根据双11活动的整体策略,优先选择可以为消费者提供更优质购物体验的商家合作。
今年的天猫双11招商规则总概括下来有五个部分(整体活动节奏、商家准入规则,商品规则,发货规则,包邮规则),整体时间节奏安排如下:

此次招商规则重点之一是商家准入规则要求,这是决定商家能否成功报名天猫双11的重要因素之一。以往的天猫双11如果商家有其中一项指标不达标就不能报名活动了,而今年7月底上线的营销新规中,考核的是商家的综合能力,对于今年天猫双11相关的数据是看商家到8月25日零点的相关数据是否达标。
对于和以往天猫双11不一样的地方,有两个重点:
1、关于发货的问题。以往天猫双11只会对11.11-11.17的订单发货时间进行特殊说明,但大家也知道即使17号过了后物流压力仍然存在,所以今年针对11.18-20的订单的发货时间,要求在72小时内完成发货。
2、另外今年天猫双11为履行品牌对消费者的服务承诺、提升消费者的购物体验,2018双11活动结束后15天内(2018年11月12日00:00:00-2018年11月26日23:59:59)为价格保护期,其销售价格不得低于双11活动价格,如有违反的,天猫会按照《天猫规则》相关规定予以一般违规行为扣六分处理。活动后15天内消费者实付款的金额不能低于双11当天的实付款金额,如有违反的,消费者有权申请差价补偿。建议商家在活动结后15天内关注商品价格及优惠的设置情况,避免不必要的降价产生。
FAQ:
1、怎样可以参加天猫双11?
答:需要满足商家准入要求,比如系统会校验店铺8月25日零点的店铺基础服务考核分数据是否达标,以及是否在违规情况限制期内以及双11的特殊要求。
现在报名入口已经开启,大家可以通过商家中心顶部banner点击进入报名,报名后在9月12日14点后可以查看报名结果。
2、违规扣已经满12分,还能报名吗?
答:如果这个12分是在报名校验时间的前30天内扣的,那就不能报名;如果这个12分不是在报名校验时间前30天内扣的且其他各项指标也都符合相关要求,那就不会影响报名。
3、今年双11的校验时间,某个活动/玩法是否会计入最低价等?
答:本次双11为最大程度保障消费者的体验,对于最低成交价的校验是9.15-11.10期间的。关于某个活动/玩法是否计入最低价的问题,内容较多,建议大家看招商细则的说明。
招商规则相关重点问题FAQ:
1、双11海选是什么意思?必须报名吗?什么时候去哪里报?有补报吗?
答:全员可海选,不强制报名,2018年9月4号10点开始商家可以通过“商家中心最顶端”点击进入报名页面,截至7号,无补报。
2、怎样可以参加双11?哪些评分是最重要的?
答:天猫会根据双11活动的整体策略,优先选择与可以更好地为消费者服务的商家(优选条件包括但不限于品牌知名度、活动契合度、消费者需求、开店时长、诚信经营情况、运费险及服务保障情况等)进行合作。对于指标方面,商家各资质及指标需要符合《天猫商家营销准入基础规则》和《天猫双11招商规则》。
3、营销基准考核分达到多少会成为双11正式活动商家?
答:各个类目的基准考核分要求请参考《天猫商家营销准入基础规则》,达到基准以后代表可以参与报名,天猫会结合店铺综合素质选择优质商家成为双11正式活动商家合作。
4、双11报名用的哪天的数据?
答:亲,本次双11活动招商要求涉及商家指标数据校验的,会以2018年8月25日0点的各项指标数据为准进行系统校验。
5、双11欢乐总动员是什么?和正式活动商家相比有什么区别?
答:如下图。

注:欢乐总动员商家只能自行选择店铺内最具有竞争力的三款商品参加双11活动,不可参加预售,不可报名会场,不支持设置全店五折。
6、全店五折商家是什么?必须选择吗?
答:商家可以在签署运费险协议环节,自主在后台系统选择是否承诺“全店五折”,选择“全店五折”的活动商家,店铺内所有商品均应进入价格申报系统如实填写,并承诺全店商品双11当天的销售价格均必须让利至少五折。不满足要求的商品将在双11期间下架。
7、类目购物津贴门槛是多少?
答:满400减50。
8、双11会不会计入营销平台、其他活动最低价?
答:不会。
9、活动后降价处罚是什么?有什么影响?
答:若商家标价存在违规降价行为会被一般违规扣6分,若商家的订单实付款存在违规降价情况,消费者可要求补差价。(注:标价及实付款具体排除场景请见双11招商相关细则)
10、价格保护时间和范围是什么?
答,标价与实付款的价保范围是:2018年11月12日00:00:00-2018年11月26日23:59:59。特殊类目无价格保护,及特殊情形见请见双11招商相关细则。
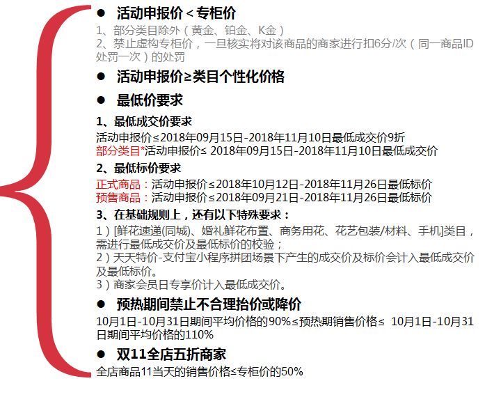
11、活动专柜价是什么?有什么要求?
答:专柜价是指商品的厂家吊牌价或建议零售价(上述价格需经商家以线上或线下的方式产生真实销售,如未真实销售过的则不得以上述价格作为专柜价填写),或由当地物价局等国家法定机构核定的价格也可以作为专柜价填写。商家虚抬专柜价的,消费者可举报,若消费者举报成立,天猫有权取消该商品参加2018双11活动的资格,同时若举报成立之时消费者已付款的,对该商品的商家扣6分/次(同一商品ID处罚一次)。
12、双11商品价格要求有哪些?
答:如下图。

以下部分类目的商品(包括正式活动商品及预售商品)活动价不要求在指定期间的最低真实成交价的基础上让利至少10%,但要求不得高于最低真实成交价。
具体类目如下:DIY电脑、手机、电子元器件市场、网络设备/网络相关、闪存卡/U盘/存储/移动硬盘、数码相机/单反相机/摄像机、品牌台机/品牌一体机/服务器、电脑硬件/显示器/电脑周边、笔记本电脑、智能设备、电子词典/电纸书/文化用品、MP3/MP4/iPod/录音笔、办公设备/耗材/相关服务、影音电器、电玩/配件/游戏/攻略、3C数码配件、平板电脑/MID、大家电、厨房电器、生活电器、个人护理/保健/按摩器材、包装、知识服务、数字阅读、全屋定制、合约机、生活娱乐充值、腾讯QQ专区、网络游戏点卡、网游装备/游戏币/帐号/代练、手机号码/套餐/增值业务、移动/联通/电信充值中心。
13、店铺扣分/违规/虚假交易影响双11么?
答:本次双11活动招商要求涉及商家指标数据校验的,会以2018年8月25日0点的各项指标数据为准进行系统校验。如果在当时店内处于扣分影响期则影响。双11期间全程监控诚信经营情况,出现不诚信经营随时可能被清退。
14、双11运费险啥时候生效?各种协议哪里看?
答:协议在海选通过后报名页面第一个tab“协议签署”查看,运费险生效时间:2018年11月10日18:00:00-2018年11月11日23:59:59;活动结束后系统不会自动取消运费险,若商家不想支持运费险需手动取消,取消路径:【商家中心】—【店铺管理】—【商家保障】中点击【申请退出】即可,没有时间限制。
15、哪些场景可以不支持实付款(不含运费、运费险、增值服务等非商品金额)差价退款?
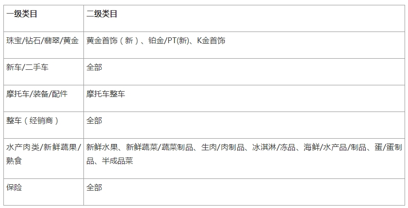
答:1)以下类目(需同时属于下表所列一级类目及二级类目)活动商品无需执行价格保护要求:

2)就以下特殊场景所产生的举证订单,商家无需执行价格保护要求:秒杀、雷锋侠、免费试用、天猫U先、积分许愿、使用天猫积分、国际直营-环球转翻乐、新零售订单(分阶段成交交易、家装、汽车行业的快捷收银订单)、天梭交易、新粉购新人专享价等;
3)举证订单因适用以下特殊营销工具或玩法而产生与活动订单的实付款差价的,商家无需进行差价补偿(订单中非因此产生的差价仍应遵守价格保护要求进行差价补偿):
a、天猫官方发起的普通大型营销活动(如:黑五等,具体范围以该活动招商规则说明为准)过程中使用的官方优惠玩法:前N件X折、2件75折、天猫购物券-品类券;
b、天猫购物券-日常、聚划算跨店满减、聚划算新人专享券;
c、88会员折扣卡、88VIP
附:一张图解读2018年天猫双11招商规则
