
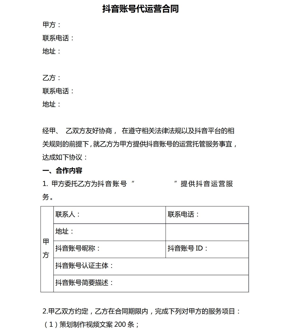
抖音账号代运营合注意事项,需要注意的事项:
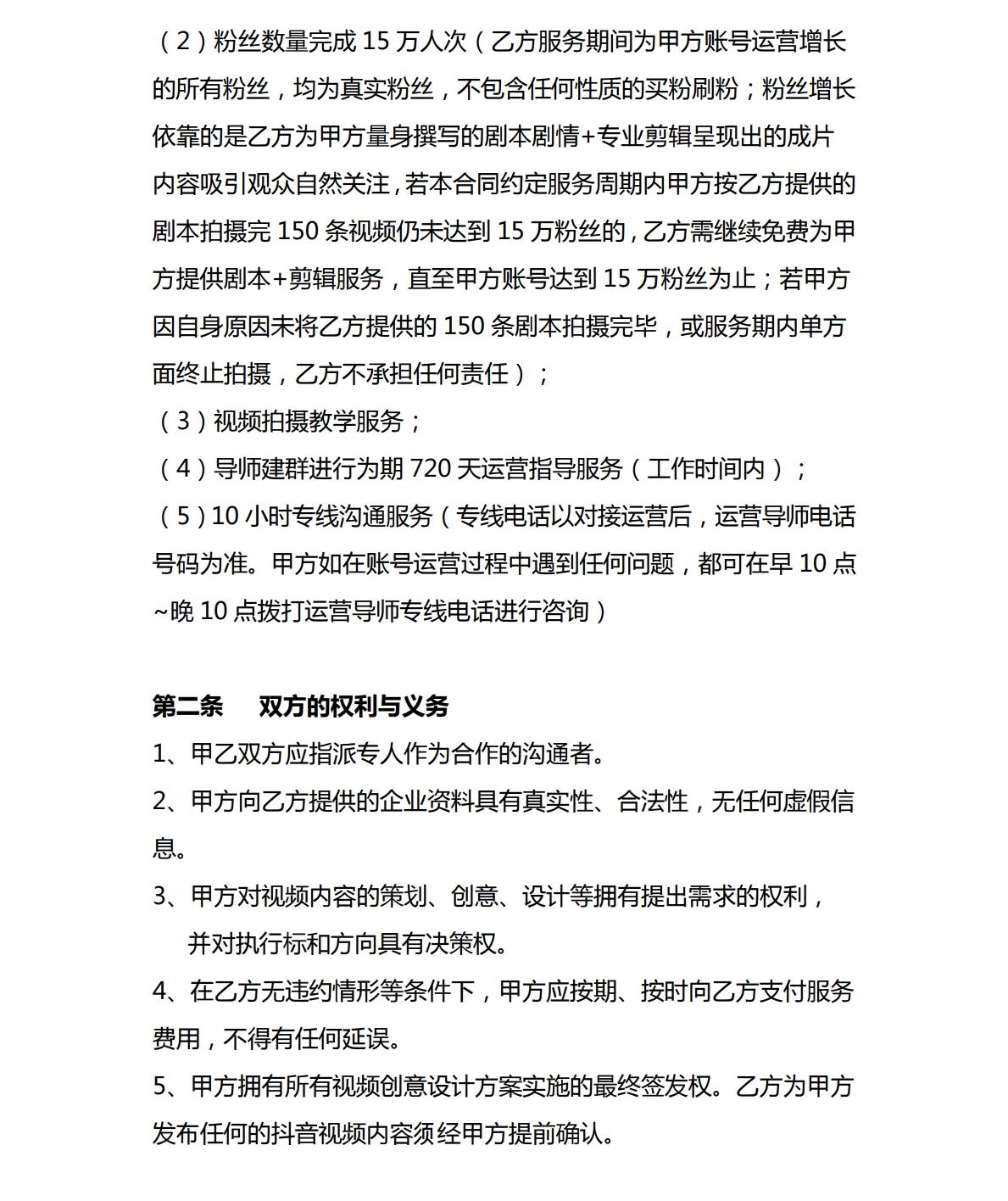
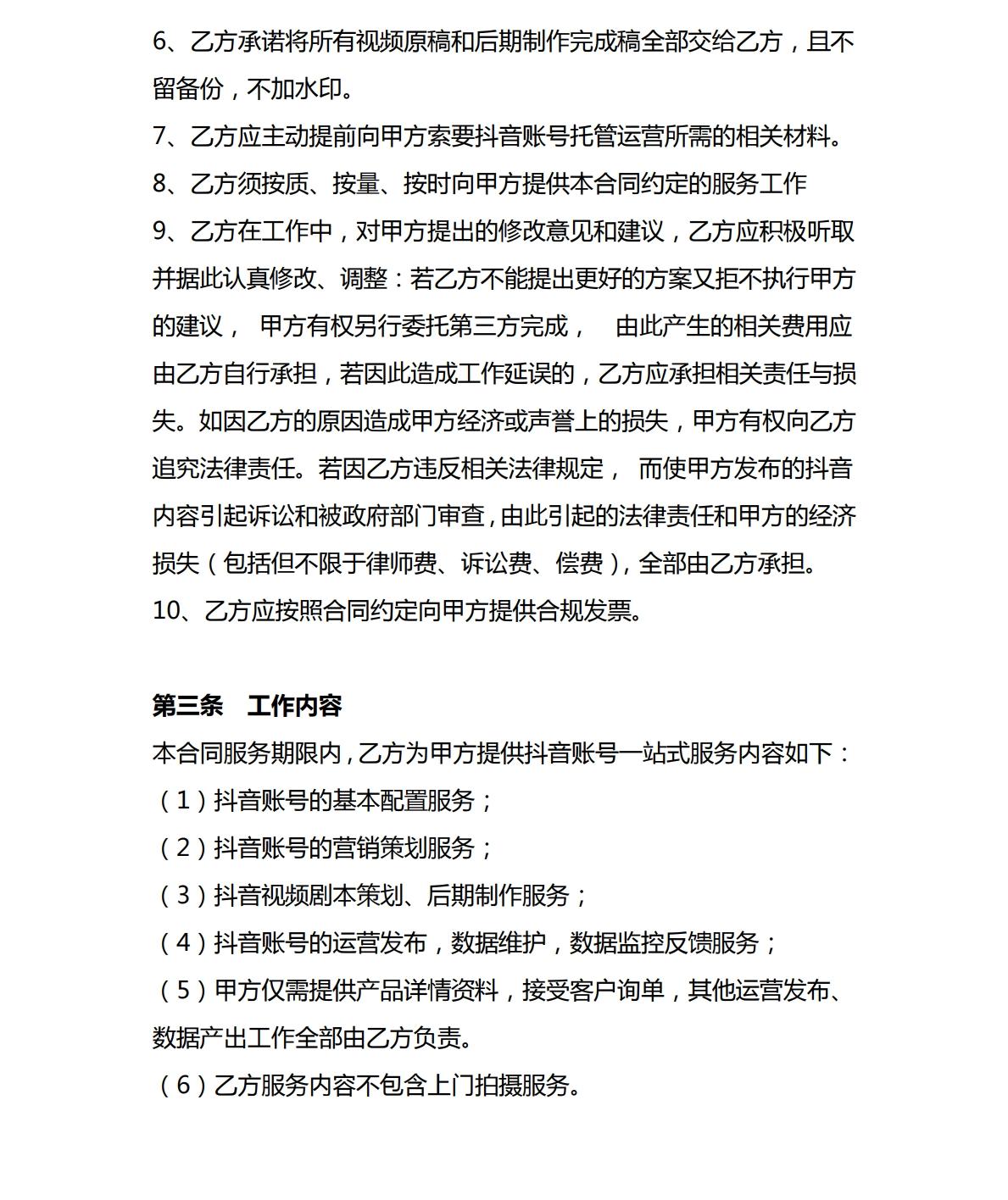
服务内容:确保合同明确说明代运营的具体服务内容和范围,包括推广方式、内容创作、互动管理等。
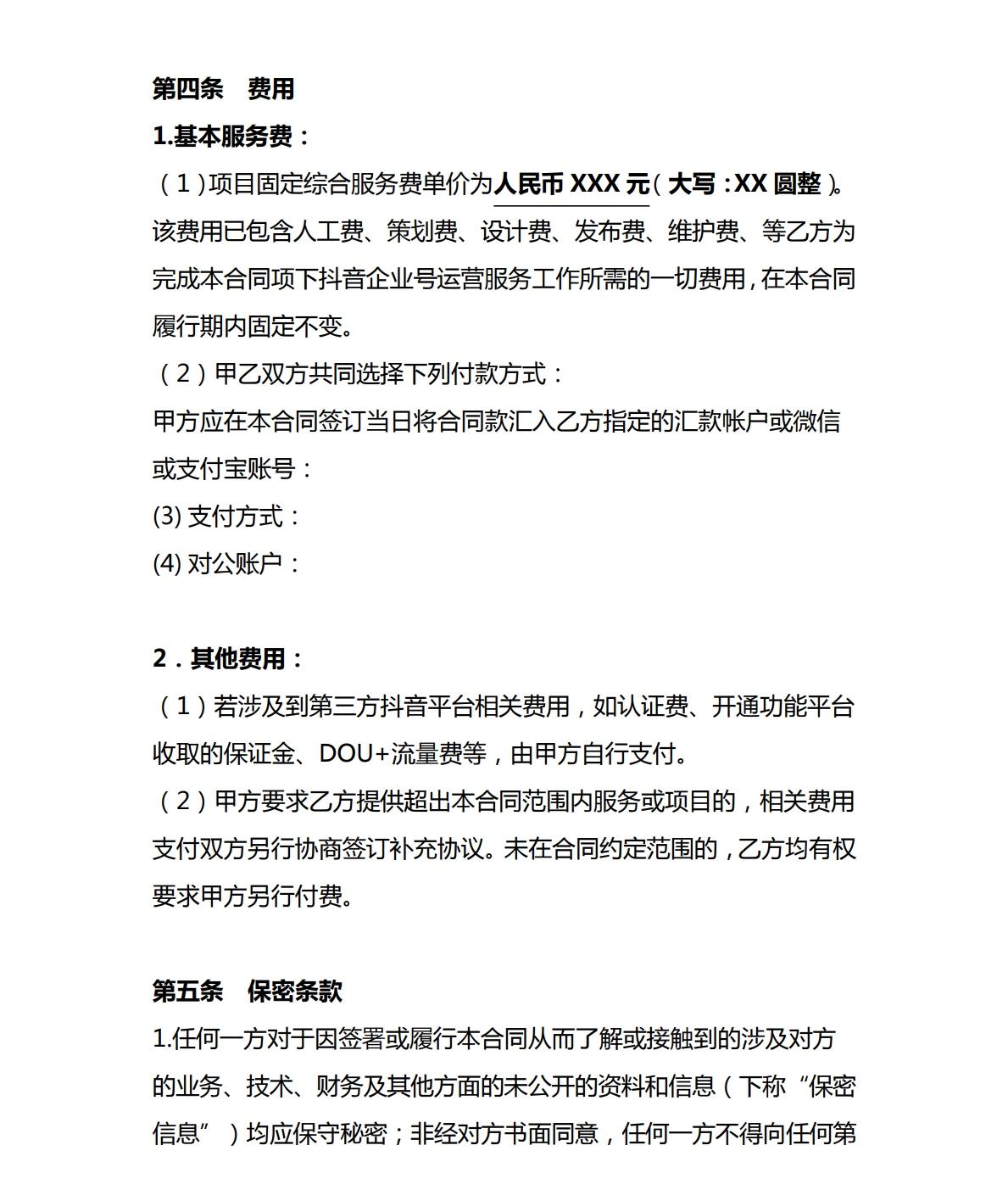
费用和结算方式:确保合同明确规定费用及结算方式,并提前商定好账期和支付方式。
保密协议:确保合同中包含相关的保密条款,保护用户的隐私和商业机密。
权利归属:确保合同明确规定账号的所有权归属,防止出现争议。
违约责任:确保合同中包含违约责任条款,明确违约方应承担的法律责任和赔偿责任。
合同期限和解除方式:确保合同明确规定合同期限和解除方式,以避免发生纠纷。
其他条款:视具体情况而定,还应考虑其他条款,如独家代运营、评估标准、退款政策等。
最重要的是,当事人在签订合同前应认真阅读并理解合同的所有条款,确保双方权益得到有效保障。






