最近看到身边很多人都在投简历,有因为企业裁员的,有因为自己想跳槽的,原因不一,但是最终大家都会需要接触到面试这个事情。今天就来说一说,后端的面试技巧。Spring或源码这几个字,想必对后端工程师来说不是什么新鲜事了。或者说,这是后端工程师去大厂面试的“必会题“。
我们先说说目前应用面积最广的Spring,大厂或是高级工程师面试的时候究竟会碰到什么棘手或是难缠的 Spring 的面试题呢?今天,我整理了从业到现在看到的、经历过的一些Spring面试题,已经帮很多人拿下互联网一线公司的offer。

每个知识点都有左侧导航书签页,看的时候十分方便,由于内容较多,这里就截取一部分图吧。需要的转发+转发+转发 后私信关键词 “888” 就可以免费拿到这份《Spring全家桶》上收获 40K+的Java面试神技!
话不多说,直接上图:

Spring Boot文档(学习路线地图)

第1模块:Spring之旅
- 简化Java开发
- 容纳你的Bean
- 俯瞰Spring风景线
- Spring的新功能

第2模块:装配Bean
- Spring配置的可选方案
- 自动化装配bean
- 通过Java代码装配bean
- 通过XML装配bean
- 导入和混合配置

第3模块:高级装配
- 环境与profile
- 条件化的bean
- 处理自动装配的歧义性
- bean的作用域
- 运行时值注入

第4模块:面向切面的Spring
- 什么是面向切面编程
- 通过切点来选择连接点
- 使用注解创建切面
- 在XML中声明切面
- 注入Aspect切面

第5模块:构建Spring Web应用程序
- Spring MVC起步
- 编写基本的控制器
- 接受请求的输入
- 处理表单

第6模块:渲染Web视图
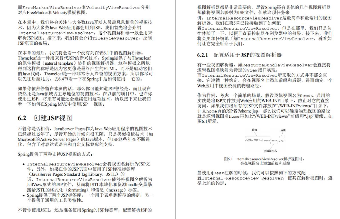
- 理解视图解析
- 创建JSP视图
- 使用Apache Tiles视图定义布局,
- 使用Thymeleaf

第7模块:Spring MVC的高级技术
- Spring MVC配置的替代方案
- 处理multipar形式的数据
- 处理异常
- 为控制器添加通知
- 跨重定向请求传递数据

第8模块:使用Spring Web Flow
- 在Spring中配置tWeb Flow
- 流程的组件
- 组合起来:披萨流程
- 保护Web流程

第9模块:保护Web应用
- 后端中的Spring

第10模块:通过Spring和JDBC征服数据库
- Spring的数据访问哲学
- 配置数据源
- 在Spring中使用JDBC

第11模块:使用对象-关系映射持久化数据
- 在Spring中集成Hibernate
- Spring与Java持久化API
- 借助Spring Data实现自动化的PA Repository

第12模块:使用NoSQL数据库
- 使用MongoDB持久化文档数据
- 使用Neo4j操作園数据
- 使用Redis操作key-value数据

第13模块:缓存数据
- 启用对缓存的支持
- 为方法添加注解以支持缓存
- 使用XML声明缓存

第14模块:保护方法应用
- 使用注解保护方法
- 使用表达式实现方法级别的安全性

第15模块:使用远程服务
- Spring远程调用概览
- 使用RMI
- 使用Hessian和Burlap发布远程服务
- 使用Spring的HttpInvoker上
- 发布和使用Web服务

第16模块:使用Spring MVC创建REST API
- 了解REST
- 创建第一个REST端点
- 提供资源之外的其他内容
- 编写REST客户端

第17模块:Spring消息
- 异步消息简介
- 使用JMS发送消息
- 使用AMQP实现消息功能

第18模块:使用WebSocket和STOMP实现消息功能
- 使用Spring的低层级WebSocket API
- 应对不支持WebSocket的场景上
- 使用STOMP消息
- 为目标用户发送消息
- 处理消息异常

第19模块:使用Spring发送Email
- 配置Spring发送邮件
- 构建丰富内容的Email消息
- 使用模板生成Email

第20模块:使用JMX管理Spring Bean
- 将Spring bean导出为MBean
- 远程MBean
- 处理通知

第21模块:借助Spring Boot简化Spring开发
- Spring Boot简介
- 使用Spring Boot构建应用
- 组合使用Groovy与Spring Boot CLI
- 通过Actuator获取了解应用内部状况

Spring高频100道面试题:



由于篇幅原因,这份笔记的知识点都整理成了一个完整的pdf文档,有需要的朋友麻烦转发后私信回复我【888】即可获取资料免费领取方式了!
熟练掌握Spring,甚至可以毫不夸张地说已经半只脚踏入心仪的公司了。以上盘点的Spring21个专项笔记、高频面试题以及Spring学习手册PDF以及学习视频皆可免费分享给有需要的朋友,转发+转发+转发后私信我 “888” 即可!!不要再被面试官问得 脸都绿了呀!!

