关于“局停”这个话题,最近热议颇多,很多人反映莫名其妙的手机就被停止服务,尤其是在出差途中,给工作生活带来很大的不便。

那什么是局停呢?正常用户如何避免局停?局停是不是运营商的“阴谋诡计”呢?今天我们就来讨论一下“局停”这个话题。
所谓“局停”就是局方停机,就是你的手机号码被系统强制停机了,那为什么会被运营商局方停机呢?一般有以下3个原因:
1、预付费的手机号码发生欠费行为,将造成停机,这是正常的停机行为,充值缴费后将恢复服务。
2、用户开户、激活号码的过程中,上传的身份证证件或人脸认证不规范,被系统复检、判定有风险,也会造成停机。这种情况一般都可以联系运营商客服进行补录,然后复机。
3、异地卡进入到诈骗高发地区,并发生异常通信行为,触犯系统设定的规则,也会导致直接停机。
而当前争议最大的就是第三种,这种情况的停机比较复杂,后续要申请恢复服务也比较困难。
第三种情况主要是为了方法电信诈骗,本身是好事,为什么在用户侧争议那么大呢? 原因是:不透明!
用户遭遇局停,会要求运营商提供停机的理由,运营商就会搬出相关文件,指出用户在某时某地的某些通信行为触及了局停的规则。但用户会进一步争论称,我当时是出于什么原因发生那样的通信行为。
到此,争论就陷入僵局,因为具体局停的规则是公安机关与运营商共同制定的,触犯了规则,就执行局停,这个是公安机关与运营商约定的规则,运营商一方作为配合单位,很难去挑战它的合理性。
不可否认,肯定有正常用户会因第三种情况遭遇到局停,这种情况发生多了,于是就有一种言论认为—— 运营商滥用局停权力,借此消灭一些0月租卡、一些低资费比较划算的套餐。
此外,还有人吐槽运营商在执行局停过程中“手段粗暴”、“技术简单”、“态度生硬”。这些我相信也在一定程度上反映出当前局停工作存在的矛盾。
但是,当前电信网络诈骗犯罪活动已成为当前发案最高、损失最大、群众反映最强烈的突出犯罪,在这种的大环境下,局停是打击电信网络诈骗的一种有力的手段,我认为对于局停,大家可以对运营商多一份理解。

下面这个例子是论坛上一位网友提供的——我老家湖北,湖北有个小镇叫干驿。这个镇有个公众号,平时就几十个阅读,然后有一天发布公告,施压、劝返在缅甸搞电信诈骗的人员。你猜怎么着?阅读量直接10万+。听说就这个镇,就有几千人在缅甸从事这个事情。在广西云南,如果被局停,真应该对运营商多一些理解。
当然,运营商作为技术型企业,在未来配合公安机关打击电信网络诈骗中,可以进一步提升自身的技术手段,比如,通过大数据分析去优化“局停”的规则模型,让这个模型更加精准,尽可能地避免正常用户收到波及。
据了解,我国拟针对电信诈骗问题专门立法,将完善电话卡、物联网卡、金融账户、互联网账号有关基础管理制度,建立电信网络诈骗反制技术措施,统筹推进跨行业、企业统一监测系统建设,加大惩处力度。

那什么样的通信行为会触犯局停规则呢?
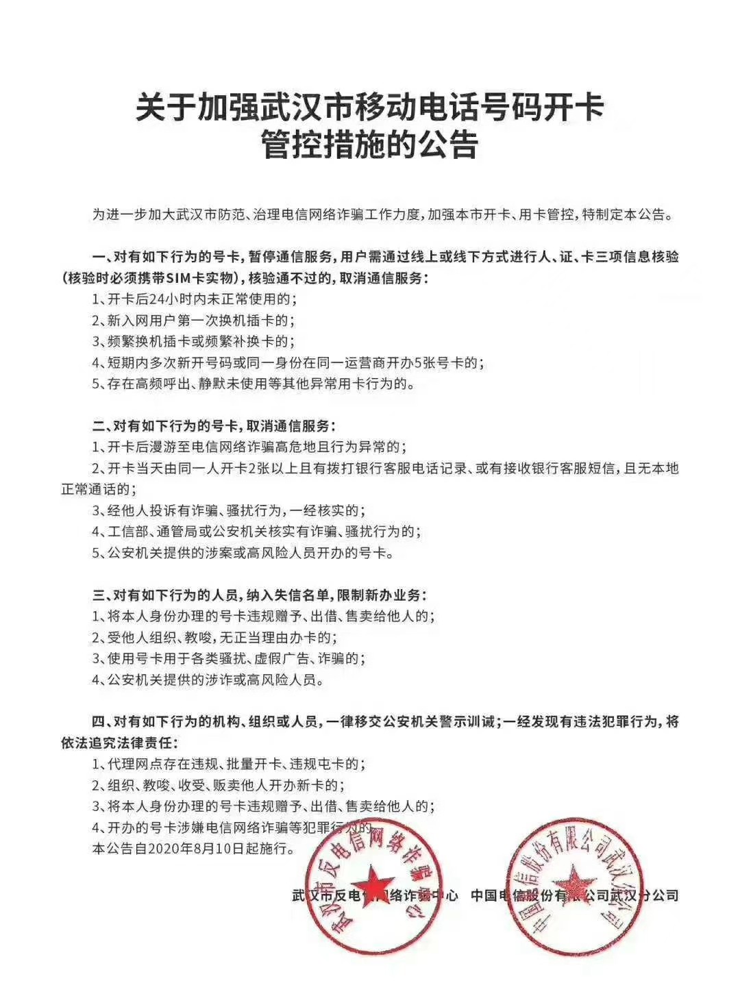
下面这则公告是武汉电信关于移动电话号码开卡的一些管控措施,里面提到一些具体的触发局停的行为,比如——
一、针对新开卡用户:
1、开卡后24小时内未正常使用的;
2、新入网用户第一次换机播卡的;
3、频繁换机插卡或频繁补换卡的:
4、短期内多次新开号码或同一身份在同一运营商开办5张号卡的:
5、存在高频呼出、静默未使用等其他异常用卡行为的。
二、对有如下行为的号卡,取消通信服务:
1、开卡后漫游至电信网络诈骗高危地且行为异常的;
2、开卡当天由同一人开卡2张以上且有拨打银行客服电话记录、或有接收银行客服短信,且无本地正常通话的;
3、经他人投诉有诈骗、骚扰行为,一经核实的;
4、工信部、通管局或公安机关核实有诈骗、骚扰行为的:
5、公安机关提供的涉案或高风险人员开办的号卡。

最后,附上一些网上流行的防封号和解封技巧:
1、电话卡尽量在第一激活地区使用,不带着卡到其他地区减少被封的几率;极端情况下有人建议,带着卡经过电信诈骗高发地区要把卡拿出来或者开飞行模式,以免被检测到,导致局停!
2、异地卡在诈骗高发地区减少拨打电话、群发短信的频率,三大运营商局停几率从小到大排序:移动,联通,电信,总之移动局停几率最小,一般不要频繁拨打电话,尤其是不要连续并持续给不同的电话号码拨打电话,这样的话就不容易局停。
3、如果被局停可以第一时间联系电信客服反馈解封,及时按要求提交相关的证明文件。如果运营商官方客服投诉了还不能给你复机,可以反映到更高级别的部门处理。