
尚德机构5月份被学员曝光虚假宣传和退费等问题,作为一所“知名”的学历及职业教育机构,记者查询发现,尚德机构在最近几年因退费、虚假宣传等问题被多次曝光。
3月中旬,新京报记者应聘进入尚德机构总部,并作为“菜鸟”接受内部培训,逐步揭开尚德机构销售员饰演多重身份、虚假承诺补录学籍、劝转专业、虚假优惠等招揽新学员的各种“套路”。
尚德机构在报道发出后,发布了一篇官方声明,称媒体报道中反应的部分问题属实,将推出三项改善措施:售前咨询过程100%人工智能质检;无意愿零打扰策略;自考公共课免费学。

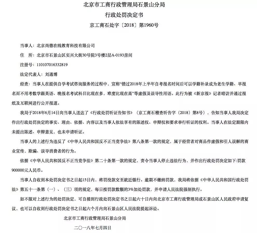
企业信用信息公示系统显示,学历教育公司尚德机构近日因涉嫌虚假宣传,被北京市工商行政管理局石景山分局行政处罚90万元。
处罚决定书提到,石景山工商分局于2018年7月4日下达处罚决定书。经查,尚德机构在提供自学考试咨询服务的过程中,宣称“错过2018年上半年自考报名时间后可以学籍补录成为老生学籍、早报名而不用考数学跟英语、晚报名考试科目比现在多,难度比现在高”等虚假及误导性用语。此行为被《新京报》记者暗访并通过报纸及互联网进行公开报道。
上述行为违反了《中华人民共和国反不正当竞争法》第八条第一款的规定,属于经营者对商品作虚假和引人误解的商业宣传,欺骗、误导消费者的行为。依据《中华人民共和国反不正当竞争法》第二十条第一款的规定,责令当事人停止违法行为,并作出行政处罚决定如下:罚款900000元人民币。
附:行政处罚决定书全文

内容来源:防骗大联盟,特此鸣谢!
转载声明:转载者请遵守CC协议,不注明来源上黑名单。