
众所周知,近几日春、夏季高考报名刚刚结束。这对于大多数求学的人来说是非常重要的一个时间节点。
近期有好多朋友问我,有孩子上的是技校或者中专,如果想上个全日制的统招大专有什么途径。大家都知道,统招学历是含金量最高的,不管将来的就业还是人生轨迹都会受到其一定的影响。所以,能够拥有一个统招学历还是比较重要的。
那么能够取得这个全日制统招学历的最主要途径,也还是通过传统的高考或者春考考试。但对于底子相对薄弱的技校生或者中专生来说,如果让他们去跟职高或者普高的学生去竞争,那么就显得苍白无力了。那么有没有针对于技校生或者中专生专门设立的,全日制统招学历考取途径呢?答案当然是肯定的,那就是单招考试。
那这个单招考试的报名条件是什么呢?
一、遵守中华人民共和国宪法和法律;
二、身体健康;
三、具有山东省户籍的中等职业教育应届毕业生( 含普通中专、职业高中、职业中专、成人中专、技工学校)和社会人员,其中社会人员应取得高中阶段教育毕业证书或具有同等学力 ;非山东省户籍的就业人员随迁子女(含进城务工人员随迁子女)应为具有山东省高中阶段学校学籍及3年完整学习经历的合格毕业生或结业生(其中应届的毕业生、结业生须为中等职业教育应届的毕业生、结业生)。
也就是说,不管你是技校或者中专已经毕业,还是应届,或者是社会人员,只要具有高中同等学历证明就可以参加。那么这个参加单招考试录取的学历享有什么效力呢?他是与全日制统招高考录取的学生享受同样的待遇,包括转升本,就业,考编等等都是一样的。
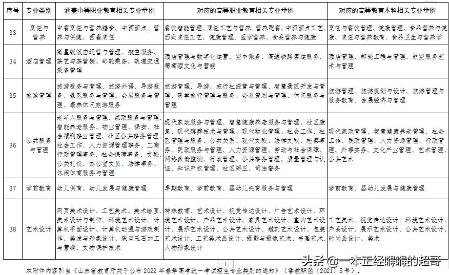
那么具体能报考哪些专业呢?考生可根据自己学的专业,在招生考试院公布的38个 大类的专业里具体选择。







通过以上内容我们可以看到,如果想参加单招考试,技能是必备要考的,如果自己觉得没有把握的话,还是建议找个培训班,熟练一下,经过自己的努力考取一个理想的学校还是比较容易的。
有任何问题欢迎大家下方留言或者私信,多多关注我,想了解哪些学校及考试难度欢迎来询!#中专##高职单招院校推荐##高职单招#