流程图 是使用特定的「流程符号」和「文字说明」来表示有规律的事情(活动、任务、算法)的步骤地图,在这份地图的帮助下,我们可以预知某类步骤走法所能到达的终点,同时,我们也可以通过这份地图找到某个目的地的具体实现路径。

目录:
- 一、流程图简单介绍
- 二、有哪些组成元素
- 三、找个样例看一看
- 四、我们也来动动手
一、流程图简单介绍
流程图 (Flow Chart )是流经一个系统的信息流、观点流或部件流的图形代表。在企业中,流程图主要用来说明某一过程。这种过程既可以是生产线上的工艺流程,也可以是完成一项任务的管理过程。流程图是揭示和掌握封闭系统运动状况的有效方式。作为诊断工具,它能够辅助决策制定,让管理者清楚地知道,问题可能出在什么地方,从而确定出可供选择的行动方案。(摘自MBA智库·百科)
相比于时序图而言,流程图不需要过多考虑时间的维度,它能更加一目了然地描述各种分支情况的走向。针对不同的用户群,流程图有很多种类划分,我习惯将流程图分为这两种:
- 业务流程图(按照人与系统的维度)
- 数据流程图(按照数据流转的维度)

从 visio 里摘取的流程图类型
二、有哪些组成元素
1、几个重要且最常用的符号,需要牢记

draw.io 里提供的常用流程图符号
2、流程图的三大结构
- 顺序结构:一般指主流程,跟着箭头方向走

顺序结构
- 条件结构:类似代码里的 if 或 switch,判定框可以有两个或多个箭头出去,经常遇到需要处理 “ 是或否” 的选择。一般结果为 “是” 时,建议放在主线上。

条件结构
- 循环结构:类似代码里的 for 或 while 等循环控制,在一定的条件下,反复执行某一操作。常见图一和图二这两种表现形式,图三的区别在于否的箭头位置,建议参考图二的画法

循环结构
3、绘制时需要注意的点
我遇到过很多五花八门的流程图的画法,没有绝对的好与不好,我们最终目的都是为了方便读者阅读和理解我们设计的整个处理流程,以下有几条前人总结的经验:
3.1 确定绘制的对象和范围
- 整个流程的起始点是什么?整个流程的终结点是什么?
- 在整个流程中,涉及到的角色都是谁?(避免不同类型的流程图混杂在一起 )
- 在整个流程中,都需要做什么事情?(确定主线)
3.2 适当拆解,分别绘制
- 往往一个大的需求中包含多个任务流程图,这种情况可以按照不同的任务绘制。比如一个App包含“登录注册、购买支付、身份验证等功能”,其中每个功能都对应一个或多个任务流程图。
3.3 从上往下,从左往右
- 绘制流程图一般遵循从上往下,从左往右的结构,从整体的主流程到局部的分支流程
3.4 有始有终,形成闭环
- 流程图的路径走向不能存在某个步骤中断找不到解决办法的情况,每个流程处理节点都应该只有一入一出
3.5 灵活使用子流程
- 某些子流程可能被频繁复用,如果每次都把子流程展现出来,一方面增加绘制时间成本,另一方面使流程图变得冗余,降低了可阅读性。尽可能整合一些冗余的逻辑,使得看起来有主次,思路清晰
3.6 以重叠线等形式减少线路的数量,尽量避免出现交叉
- 流程图中的连接线交叉会降低可阅读性,可以使用不同颜色、线条类型、线条宽度来区分,一些软件会在交叉线相交时会形成一个弯曲弓形
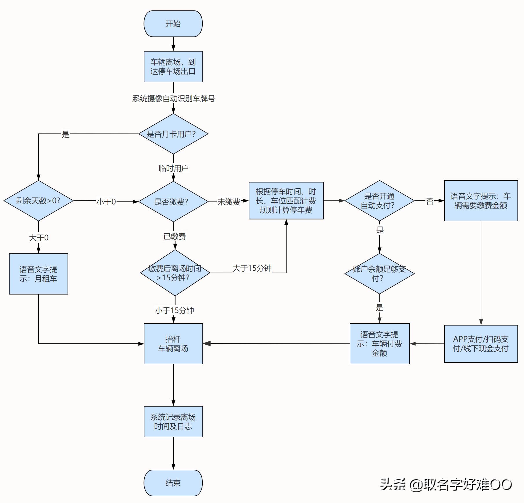
三、找个样例来看看

这是从 processon 网站里的找一张图
- 总体上看,与我们之前说的那些要点比较契合,流程很清晰,连接线没有交叉
- 从开始到结束,中轴有一条主线,根据不同的条件判断结果进入不同的分支处理
- 在右边的「账户余额足够支付」的判断中,缺少「余额不足够」时的处理流程
- 「是否缴费」右边的处理过程有两个入口,建议一个处理过程只有一个入口

网上找的一张泳道图
- 泳道图,一种UML活动图,有点像是时序图 + 流程图的结合体,其结构样式很像泳道
- 有纵向和横向的摆放方式,通过泳道划分明确各个处理节点由哪个角色处理,让数据更加清晰
- 泳道图一般用来绘制业务处理过程,在绘制前需要确认清楚每个泳道的职能角色
四、我们也来动动手
- 场景:用户去「存取款机」存钱 (虚构的流程别太当真 [看])
- 绘制步骤可简单总结如下:
- 1、划清边界,识别交互的语境 - 界定好要画的内容、起始、终点,是业务场景、数据流转还是代码执行过程
- 2、梳理流程节点和条件 - 先绘制主流程,再考虑各个分支条件和子流程的情况
- 3、添加描述 - 适当的文字描述有助于读者理解,应该避免长篇大论

这是用 draw io 画的图,流程虚拟
- 上图用了子流程、条件、循环、多分支等结构,左边是主流程,右边是其中一个分支流程
- 作图的应该尽量简单清晰明了,有主线,从上到下,从左到右,不要七扭八歪的
- 如果流程图过长或者复杂,适当使用「子流程」和「页面内引用、跨页面引用其他流程」进行拆分
写在最后:
我比较喜欢的两款绘图工具:draw.io 和 visio,风格比较现代化,相信你们如果用过也会喜欢的,关于他们的介绍和使用就不多说了,大家可以自行网上搜一搜,下一篇我将介绍如何用 draw.io 画 E-R 图、类图。
感谢您能看到这里,如果对您有帮助,可以在右上角 关注 一下,后续会分享更多有意思的内容
如何写好一份软件开发设计文档
软件开发绘图系列之「时序图」