商誉犹如悬在上市公司头上达摩克利斯之剑,当收购标的业绩不及预期,公司账面上的商誉存在减值风险,直接减少公司当期盈利。
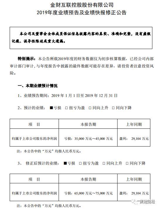
4月24日,金财互联(002530.SZ)对此前披露的2019年度业绩快报进行修正,将净利润由亏损3.7亿元调整为亏损6.79亿元,调整原因正是受商誉减值准备计提等因素影响。
而在2016年时,金财互联以近11倍溢价、18亿元的交易对价进行了一起并购,当即形成数十亿商誉。当业绩承诺期结束,被收购的公司出现业绩“变脸”,于是便有了现在的商誉减值苦果。
/ 1 /
净亏损从3.7亿调至6.79亿
2月29日,金财互联发布2019年度业绩快报,预计报告期内公司实现营业收入13.24亿元,较上年增加4.73%,实现利润总额及归属于上市公司股东的净利润分别为-3.12亿元和-3.7亿元,较上年分别减少189.97%和227.14%。
对于业绩下滑,金财互联在业绩快报中曾提到,由于2019年互联网财税板块业务受宏观政策影响,业绩下滑,因此公司出于谨慎性原则考虑,拟对互联网财税板块计提商誉减值准备6亿元,从而导致公司2019年度营业利润、利润总额、归属于上市公司股东的净利润均出现亏损。
时隔不到两个月,上述业绩快报的数据便发生重大改变。4月24日,金财互联披露的2019年度业绩预告及业绩快报修正公告显示,该公司预计报告期内实现营业收入调整为12.62亿元,较上年减少0.13%,实现利润总额及归属于上市公司股东的净利润分别调整为-6.28亿元和-6.79亿元,较上年分别减少281.09%和333.32%。

金财互联解释称,随着自身内部核算及内、外部审计工作的推进,同时考虑公司相关期后事项,基于谨慎性原则,公司预计调减部分业务收入、成本及相关费用,增加计提应收款项坏账准备,并根据互联网财税板块调整后业绩更新评估2019年度商誉减值、导致业绩情况与前期业绩预告、业绩快报相比存在差异。
据金财互联财务部门初步测算的数据显示,预计其2019年度计提商誉减值准备,由之前业绩快报披露的6亿元增至8.45亿元。
/ 2 /
并购苦果逐渐显现
事实上,金财互联此次拟计提的8.45亿元商誉减值准备与其此前并购不无关系。
2016年,金财互联向徐正军、王金根、北京众诚、深圳金蝶、苏州松禾、广州西域、曹锋、邓国庭共8名交易对方以发行股份的方式收购方欣科技有限公司(下称“方欣科技”)100%股权,交易对价高达18亿元。
根据收购公告,截至评估基准日2015年12月31日,方欣科技合并报表归属于母公司的所有者权益账面值14530.65万元,标的资产评估增值率为1139.45%。这意味着,金财互联彼时的收购溢价高达11倍以上。
在收购方欣科技时,徐正军、王金根、北京众诚等交易对手承诺,标的公司于2016-2018年度经审计的合并报表口径下归属于母公司股东的净利润分别不低于1.2亿元、1.68亿元和2.35亿元。
2016年和2017年,方欣科技分别实现扣非归母净利润1.21亿元和1.69亿元,业绩承诺完成率分别为101.06%和100.68%,精准“踩线”。
值得关注的是,到了2018年,方欣科技实现扣非归母净利润2.19亿元,未完成当年业绩承诺。而方欣科技 2016~2018 年度实际完成业绩 5.1亿元,较承诺业绩5.23亿元差额为-1319.18 万元,完成率为97.48%。

2019年上半年,方欣科技仅实现净利润1173万元,较2018年上半年的3840万元下降近7成。业绩承诺期内,方欣科技不是业绩精准达标,就是未完成承诺。而业绩承诺期过后,方欣科技经营业绩却是“大变脸”。
不仅如此,高溢价收购也带来上市公司账面上的高商誉。财报显示,在收购方欣科技,金财互联账面曾增加商誉15.18亿元。截止2019年3季度末,金财互联账面上的商誉18.17亿元,因收购方欣科技形成的商誉在上市公司商誉总额的比重达83.54%。
/ 3 /
股东增持爽约屡收监管函
在业绩大幅下滑、计提大额商誉的同时,金财互联副董事长徐正军却因“增持”股票食言,遭到了深交所关注。
2月20日,徐正军作为金财互联持股5%以上股东,多次变更增持承诺,且原增持承诺的实际完成率为0的情况下,收到深交所对其下发的监管函。
监管函显示,2018年6月22日,金财互联披露了《关于部分持股5%以上股东拟增持公司股份的公告》,徐正军作为金财互联持股5%以上股东,承诺自2018年6月22日起12个月内增持金财互联股份,即至2019年6月21日。
2019年7月8日,金财互联2019年第一次临时股东大会审议通过了《关于部分持股5%以上股东延期实施暨调整增持公司股份计划的议案》,同意徐正军延长此次增持计划实施期限,延期期限为自公司2019年第一次临时股东大会审议通过之日起12个月,即至2020年7月7日。
然而在2020年1月23日,金财互联2020年第一次临时股东大会审议却通过了《关于部分持股5%以上股东终止实施增持计划的议案》,同意徐正军终止此次增持计划。
在多次变更增持承诺,且原增持承诺的实际完成率为0的情况下,深交所的一纸监管函警示徐正军充分重视上述问题,并提醒其吸取教训,及时整改,杜绝上述问题的再次发生。

事实上,早在2019年7月,因为未按照承诺进行增持,违反了增持承诺,深交所就曾向徐正军下发过监管函。
彼时,深交所提醒徐正军注意,应当按照国家法律、法规、交易所规则和指引等规定, 诚实守信,严格履行所作出的承诺。