周五收盘一则消息轰动整个投资界,市场热议不断,那就是中信证券的配股消息,因为我是券商的爱好者,所以很多券商的粉丝朋友们都来问我怎么看待中信证券配股的消息,那么就简单的来聊几句,首先我们看一下中信证券配股计划的内容:
中信证券推280亿元配股计划
根据中信证券26日晚间发布的配股方案,公司拟以A股配股股权登记日收市后的股份总数为基数,按照每10股配售不超过1.5股的比例向全体A股股东配售配股。以中信证券截至2020年末的总股本来计算,本次配股股份数量不超过19.39亿股,其中A股配股股数不超过15.97亿股,H股配股股数不超过3.42亿股。
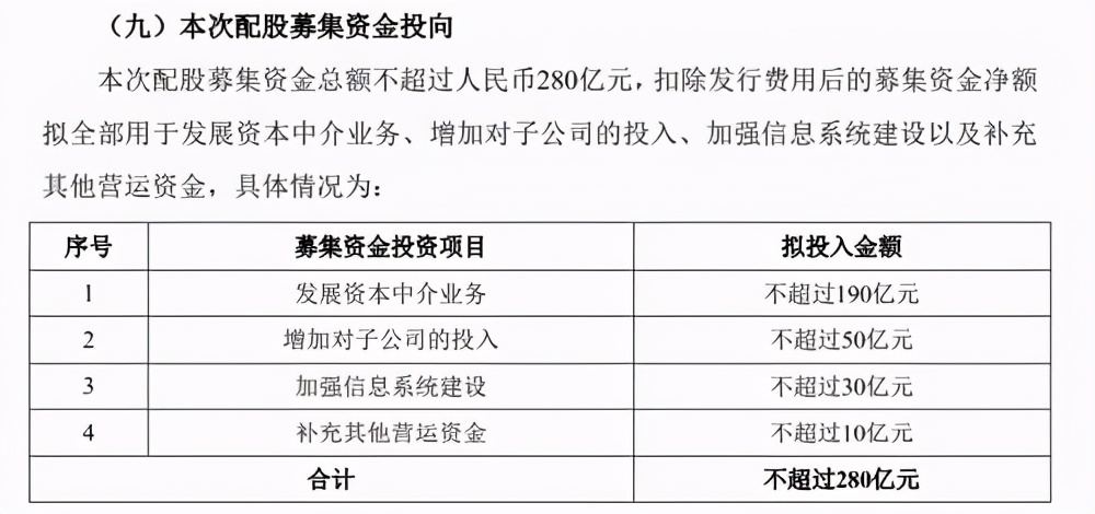
据悉,本次配股募资不超过280亿元,扣除发行费用后的募集资金净额拟全部用于发展资本中介业务、增加对子公司的投入、加强信息系统建设以及补充其他营运资金。
其中,拟投入不超过190亿元用于发展资本中介业务,拟投入不超过50亿元增加对子公司的投入,拟投入不超过30亿元加强信息系统建设,拟投入不超过10亿元补充其他营运资金。如本次募集资金净额低于上述募集资金投向拟投入募集资金金额,不足部分将由公司自行筹资解决。

我们可以看到中信证券为了发展资本中介业务,加强信息系统建设等向市场募集了280亿资金,并且是通过配股的方式,那么为什么要大力发展这个资本中介业务呢以及加强对信息系统建设呢?
我认为与中信证券的业务结构有关系,中信证券的强项大家都知道是投行业务,而当下头部券商主要业绩贡献还是来自于自营业务,而这些年很多券商在经纪业务上面的发力给一些传统券商确实带来了不小的竞争,而中信证券打造的口号就是综合金融服务,所以站在此时中信证券要发力发展资本中介业务带动经济与信用业务的拉升也是可以去理解,而资本中介业务的发展,要求券商拥有一定的资本实力,具有充足的资金来开展业务,所以这就是中信证券为了加固业务结构,形成多元发展从而募集的配股资金来夯实在行业内的地位。
其实这些年很多券商募集的资金都是发展资本中介业务,而中信证券这次也不例外,只不过站在当下的时间点我认为这个吃相有点难看,所以投资者在平台上谩骂也是可以去理解的。有一些持有中信证券的投资者说这是利好,我认为那肯定是带着有色的眼镜去看待问题的,站在企业的角度能够向市场募集到资金确实对于资金是利好,因为它能够扩大自己的经营,尤其是对现在的券商格局,需要的就是资产规模,资本金,那能够募集到资金对于企业发展肯定是有力的,但是对于投资者而言却不是什么真正的利好,为什么这么说呢?因为无论是定增还是配股都是扩大股本,而这个扩大股本肯定是要抬升当下的估值,哪个投资者愿意自己投资的企业股本扩大估值在股价没有拉升的情况下估值抬升呢?所以我会说这则消息引起投资者的不满开始骂是理所应当的。
我所理解的募集资金,我认为在股价底部的时候应该采用配股的方式,因为较低的估值如果这时候配股募集资金,只要资金确实是企业所需要的,对未来发展能够带来肯定的利好,是实实在在的把钱用在刀刃上,那么这时候的配股我相信大多数投资者能够去理解,而在股价或者估值相对高位的时候则应该采用定增的方式,因为定增与配股的不同来自于参与者,那么这时候参与定增的这些机构与战略合作伙伴则需要用更高的价格来购买到该企业的股权,那么肯定是基于对这家企业长远的看好才会参与,所以我认为企业应该在低位的时候配股,高位的时候定增,这才是应该的操作方式,也是我个人喜欢的企业募集资金的手段,当然最好是不要募集资金,因为这些方式的再融资会影响到股本,从而拉升市值没有给投资者带来投资回报,而这个投资回报要在将来才能够兑现,是否是值得投入的资金需要较强研究能力的投资者才能够明辨,所以最好的方式就是不要再融资。
但是不得不说的是中信证券再融资是真的非常的会玩,果然是龙头券商其操作真的投资者应该拜服,玩的真是非常6,在之前中信收购广州证券的时候股价低位采取的方式是定增,而现在估值不够便宜的时候反而采取的是配股,而中信证券的长期投资者又必须参与配股,不然就是硬亏,所以这次挨骂是在所难免的,我一个券商的爱好者都想吐槽几句这波操作,若果接下来中信证券在开启可转债募集一波资金,那么真的是三件套齐全,那就一个会玩,其实这一次中信证券开启配股方式来募集资金而不是可转债说实在的还是出乎投资者意料的,反正真的非常秀操作。那么有投资者会说除了中信证券这次再融资以外,这家券商的分红能力在行业内是属于佼佼者的,这一点确实是如此,中信证券的分红在整个券商确实是对得起投资者的,但是要记住如此的分红比起再融资还是相差很多的,所以不能够说分红就能够给投资者满意的回报,而且分红与不分红本身就是一个存在争议的问题,我认为在企业需要发展的时候就应该少分红把资金投入到运营当中去,而当企业发展相对饱和,流动性充足的时候应该多分红,通过这样的方式去给投资者带来可观的收益,所有分红是考虑企业管理层的手段,不能作为再融资的回报的标准。所以我觉得中信证券接下来还是应该做好股本上的管理,无论分红高不高,不要来这些虚的,而是通过经营方式切切实实的带来利润上的提升,从而给投资者带来投资收益,而这样的收益投资者可以享受到的是市值增加,并且估值不变的情况带来真实的回报,这才是投资者所想要的。
那么说完配股的逻辑以及我个人的看法,再聊几句行业的格局,我认为中信证券目前确实是肯定的行业龙头,并且位置不可撼动,但是当下龙头的地位却不是实质意义上的,如何理解这句话呢?就算今年中信证券没有计提减值,其实中信证券的净利润还是没有和行业头部券商拉开实质意义上的差距,所以目前中信是龙头,位置也是相对比较稳固的,但是真正意义上业绩却没有拉开差距,因为国泰君安,华泰证券这些今年的业绩都达到百亿以上,就连投行业务停止的广发证券业绩也刚好达到百亿,所以我才说中信证券没有与行业拉开差距,虽然在资产规模上具备一定的优势,但是收入其实与头部证券还是比较接近的。之前券商比较疯狂的时候,有投资者喊出中信证券上100的口号,他把这些言论发给我看问我如何看待?我说如果选择券商,估值是第一位的,因为券商分为两个行业,一个是头部券商,另外一个是中小券商,如果投资者站在投资的角度肯定是选择头部券商的,但是那位投资者和我探讨的时候说买券商就应该买龙头,那就是中信证券,而我说的是我个人比较喜欢具备估值优势的头部券商,也就是比较便宜的。
因为当下头部券商的格局其实是差不多的,比如中信证券虽然是龙头,但是实质意义上却没有拉开多么大的差距,从利润端就可以说明这个问题,还有就是头部券商的业务结构相对都是比较一样的,有教条的朋友肯定会说不是啊,一些头部券商的投行业务做的比较好,确实如此,一些头部券商投行业务做的比较好,那是因为发力点不用,有些头部券商则是经纪业务做的是强项,但是纵观整个业务结构,它们是非常的相似的,举个例子来说,比如行业发展一个新的业务或者行业发展未来的红利,中信证券肯定是第一个收益的,也是第一个可以享受到这些行业红利的,但是其他的头部券商能做的是跟随,而不是只有中信证券能够寡头瓜分,简单的理解就是真正意义上的头部券商,中信证券能做的事情其实他们也能够做,只不过做的速度没有中信证券那么快,这虽然是龙头的优势,但是并没有和头部券商拉开实质意义上的差距,原因在于头部券商当中行业是同质化的,这也就是我为什么会说头部券商当中要去挑选便宜的,优秀的,性价比高的,而当下的投资者总是在挑选最优先的,什么行业龙头,他们是忽视了这个我所理解的条件,那就算头部券商大同小异,所以估值是投资者所应该去考量的,因为行业分析是行业分析,投资回报则是另外一回事情,投资收益必须和当下估值所联系。
那么在来聊几句此次中信证券配股是否能够给投资者带来机会,我认为可以,假设如果这次配股真的引起的抛压,那么中信股价承压应该会带动行业一定的下跌,那么这时候对于有*弹子**且是券商的研究者则是机会,因为当下有很多头部券商的估值非常的便宜,即便就算软件上的估值也就是12,13倍,如果以我之前文章对券商进行估值计算法,其实待到牛市,拉长时间的维度这些便宜的头部券商估值其实才是个位数而已,那是相对的便宜啊,所以如果中信带动行业下跌,那么这些廉价的头部券商则是非常吸引投资者的。试问,其实当一家券商具备估值优势的时候,即使公司配股或者定增那又如何呢?如果当下的中信证券只有10几倍的估值,与那些头部全一样,那么配股投资者骂什么骂?因为估值优势足以抵消一切市场或者经营层面的问题,中信证券的投资者之所以不满意,是因为当下中信的估值不能说便宜,至少在行业内与其他头部券商相对肯定不能说便宜,因为有一些券商的估值与中信相比是打折的,这也就是我说的估值优势,当然中信证券比他们高的估值确实与其地位有关系,但是具备估值优势的时候总是令投资者能够更踏实不是嘛。
说到这,大家应该知道我对此次中信证券配股的观点,以及对整个行业的看法,对于券商整个行业我肯定是比较看多的,因为行业赛道是处于增量时代,直接融资市场占比未来会提升,经纪业务向财富管理转型会给企业来带弱周期,从而提高客户的粘性,这些观点是不会因为中信证券配股而动摇的,至于中信证券配股也是因为想要打造航母级别券商,那么为什么这么玩命的再融资,原因我也把个人看*论法**述了,那就是头部券商目前并没有拉开实质意义上的差距,所以中信证券会如此的疯狂再融资,其主要目的就是要领先于行业,那么对于券商的投资者机会我之前上面也论述过, 如果此次消息带来行业下跌,那么具备估值优势的头部券商会更加的便宜,至于别的券商行业的个人看法我们接下来在别的系列文章再做探讨,会写更多优质的文章与券商的投资者分享,期待您的捧场。
----------------------------------------------------------------------------------------------------------------------------------------------------------免责声明:以上发布的观点全是自己个人的主观观点,仅供参考,不构成对任何人的投资建议,不具备任何代表性,投资者据此操作,风险自负。
记得加个粉丝,或者转发文章,本文首发于公众号:价投v静水流深,敬请期待更多优质的文章,感谢您的关注与支持。
