一、SH/T 3408-2012《石油化工钢制对焊管件》

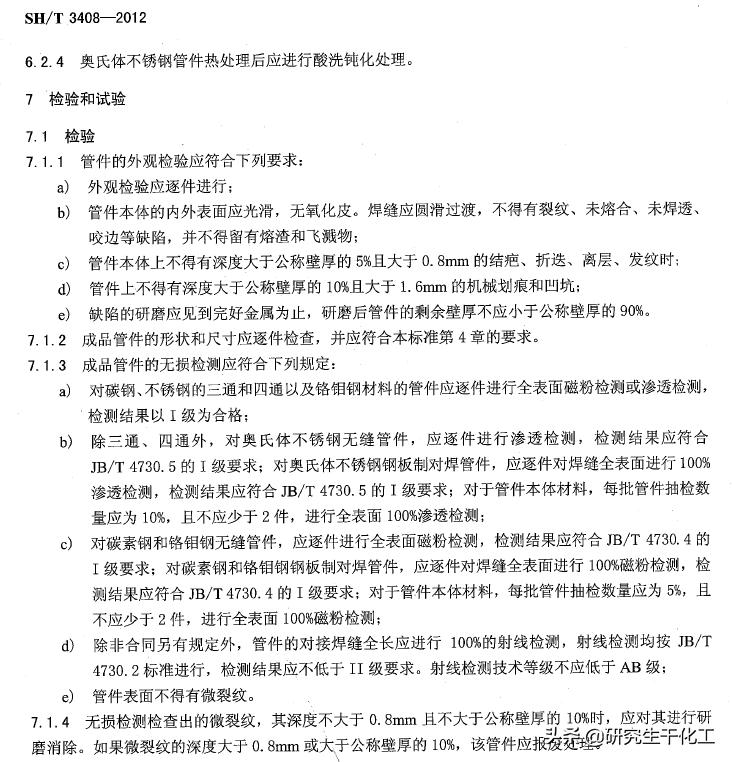
1、管件如三通、弯头、变径等表面允许有结疤、折迭、离层、发纹等,但以上深度≤5%壁厚,且最大为0.8mm;
2、管件上允许有划痕或凹坑,但是深度≤10%壁厚,且最大为1.6mm;
3、管件上的缺陷可以研磨,但研磨后剩余壁厚=90%原壁厚。
如:304的管件,DN50,SCH10S=2.77mm厚度,则凹坑最大=0.277mm,研磨后=2.493mm
二、GB/T 14976-2012《流体输送用的不锈钢无缝钢管》


1、不锈钢无缝钢管表面不允许有裂纹、折叠、结疤、离层等缺陷,如果有,应研磨,研磨后的壁厚=90%原壁厚;
2、热轧钢管:允许深度:≤5%壁厚,对于直径≤140mm,最大深度=0.5mm;直径>140mm,最大深度=0.8mm;如果壁厚=2.77mm,则深度=5%*2.77=0.138mm;
3、冷轧钢管:允许深度:≤4%壁厚,最大深度=0.3mm,如果壁厚小于1.4mm,则最大深度=0.05mm。如果壁厚=2.77mm,则深度=4%*2.77=0.110mm;
三、现场弯头划痕演示
