资料来源:《商业研究》2020年第6期 何江、闫淑敏、关娇《共享员工到底是什么?——源起、内涵、框架与趋势》。
摘 要:新冠肺炎疫情下共享员工模式成为企业复工复产新功能。共享员工是一种新型用工模式,系统性梳理其理论内涵和发展框架,对共享员工模式的实践推广应用和后续理论深化探究具有重要引导作用。从源起、内涵、优势、挑战、策略与趋势等多维度系统性探讨共享用工模式理论框架,研究表明:共享员工模式作为共享经济和零工经济的结合体,其本质上是灵活用工模式的一种创新形态;B2B和C2B是新冠疫情下的企业主流应急共享用工模式;共享员工模式是一种多方共赢的合作用工新形态,未来应整合国家和社会、企业、劳动者个体等多方力量协同合作。
关键词:复工复产;共享员工;用工模式;共享经济;灵活用工;零工经济
【原文引用格式】何江,闫淑敏,关娇.共享员工到底是什么?——源起、内涵、框架与趋势[J].商业研究,2020(6):1-13.
一、引言
2020年初爆发的新冠肺炎疫情下,"企业延迟复工,全民居家隔离"的防疫措施和抗疫工作导致不同行业间出现"闲得慌"与"用工荒"的情况,企业"借兵"、员工"跨界"的共享员工模式成为企业复工复产新动能。自2020年2月初以盒马、西贝等为代表的企业提出"共享员工"以来,诸如沃尔玛、生鲜传奇、京东、苏宁、联想、永辉、美团、长虹美菱、顺丰、海信、哈啰出行等全国各地企业纷纷效仿、探索跨界共享员工模式,应用领域已逐渐从商超、在线零售行业推广至外卖、物流业、制造业等行业,并从一线城市向二、三线城市扩展。作为一种有助于实现国家稳定和经济发展、社会抗疫工作、员工输出企业、员工输入企业以及员工个体等多方共赢的新型用工形态,共享员工已成为新冠疫情下政府、企业和学界广泛关注的议题。共享员工模式作为灵活化、共享化协调配置闲置劳动力资源的新型用工方式,其既是共享经济和零工经济在人力资源领域的结合体与创新应用,也是灵活用工的一种新兴形态[1]。其中,共享经济是通过"分享剩余"提升资源配置效率的新经济业态[2,3],零工经济在2009年已有相关理念报道出现,其旨在促进闲置劳动力价值再造与提升[4,5]。由Web of Science核心合集数据库(1900-2020)中用工形态相关文献梳理来看,国外学界早在20世纪初开始就已有相关学者开始探究诸如临时工、独立承包人、兼职、非全日工作、自雇、零工、自由职业者等相关议题,从20世纪70-80年*开代**始逐渐出现远程办公、灵活就业、灵活用工等相关理念,到20世纪90年代出现人力资源外包、外聘人员、非正式员工、劳务派遣、无边界工作(无边界职业)等相关研究,2014年以后诸如零工经济等相关研究逐渐兴起[6]。灵活用工领域相关研究主要兴起于20世纪70、80年代,伴随个体价值崛起和雇员社会逐渐消失[7,8],尤其近年来数智化、"数字新基建"等新时代下的灵活用工模式已成为欧美日韩等发达国家主流用工形态,灵活用工更是成为学界热点议题。相较之下,国内灵活用工实践活动开展和相关理论研究起步较晚,尤其对共享员工这一新兴形态的探究较少。基于此,本研究围绕"共享员工"这一核心议题,旨在从发展源起、基本内涵、发展框架和未来趋势等多维度系统性探讨共享用工模式理念。
二、共享员工的源起
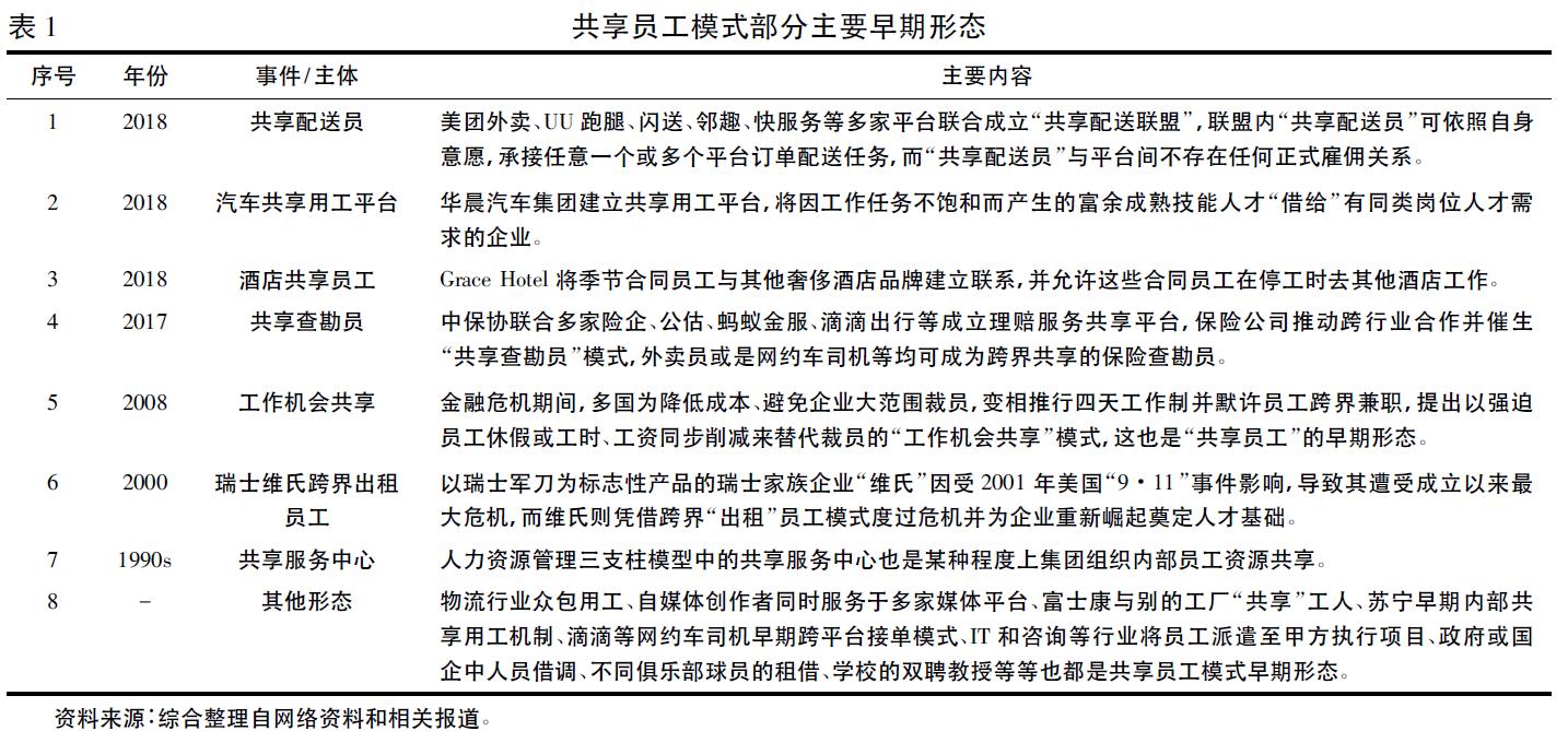
(一)共享员工的早期形态
共享员工模式被各界称为企业用工形态创新和"天才商业模式"。共享员工并非新生产物,其类似形态(如灵活用工、零工经济、借调用工、劳务派遣等)早已在国内外出现,只是传统用工形态中企业间员工共享和"借用"行为相对较少而未被广大受众所认识。这种特殊时期劳动力共享和自由调配方式在部分发达国家尤为流行,且被称作灵活用工的一种表现形态。同时,国内外部分企业也曾践行过共享员工模式类似用工形态,以解决特殊时期用工难题,并可将其部分早期形态案例梳理如表1所示。

(二)共享员工的兴起成因
共享员工模式的兴起成因可主要归纳为以下几方面:
1.国家政策法规层面
伴随法律法规逐步完善和理念"放开",我国《劳动合同法》相关法规的隐性"共享"基因逐渐凸显并为各类新型用工形态的诞生提供了可能,进而助推共享员工模式实现从明令"禁止"到隐性"允许"的突破。新冠疫情期间国家和地方政府各类助推复工复产的特殊政策支持,进一步激发并催生了共享员工模式。

2.社会宏观经济层面
从社会宏观层面来看,主要有以下几方面原因:
(1)经济结构转变和需求涌现为共享员工模式推广普及奠定了市场环境基础。中国经济进入高质量发展的新常态阶段,同时伴随劳动力结构性变化、人口老龄化、人口红利消失、劳动力短缺等导致企业用工成本激增且劳动力供需关系矛盾日益凸显。"智能+"、数字"新基建"、智能制造、"机器换人"等新经济业态引发就业岗位转移和中低端岗位人员失业,同时各类技能型人才缺失仍是我国产业转型升级和建设科技强国的关键瓶颈,因而更加灵活化、共享化用工形态已成为应对人才缺失、稳定社会就业的有效手段。
(2)互联网、大数据、人工智能、区块链等为代表的数智化技术普及,为共享员工模式提供了便利条件。数智化用工平台、大数据精准匹配等有效推动劳动供需双方高效匹配,提升信息获取便利性、时效性、公开性和透明性,同时提高人员筛选效率、规模经济效应、范围效应并降低共享交易成本。数智化技术助推社会用工形态更加精细化,并能在不影响原有分工体系与社会经济稳定基础上更好地激发劳动者个体潜能。
(3)灵活用工、共享经济、零工经济、斜杠就业等趋势为共享员工奠定共享理念和受众基础。伴随近年来共享经济、零工经济、斜杠就业等新业态理念深入人心,共享员工模式既是共享经济和零工经济结合落地应用新形态,也是对灵活用工和灵活就业的模式创新和补充完善。
3.企业组织层面
从企业层面来看,用工应急需求、用工理念转变、企业边界日趋模糊等催生了共享用工形态在企业层面推广落地。其一,用工成本攀升、人才流失等用工困境凸显,助推企业组织管理中的共享用工和员工跨界工作等理念从"零容忍"走向"有条件容忍"。其二,企业层面因应急性需求、长远战略考虑以及企业社会责任等多方面因素,共同推动企业进行共享用工。其三,伴随组织边界的日趋模糊化[9],企业生产组织和用工方式也随之向无边界化、共享化形态演进。此外,伴随企业组织与人力资源管理制度逐渐成熟,诸多企业开始将灵活化、共享化用工提升至人力资源战略层面以调整企业用工规模、成本和时间。
4.劳动者个体层面
从劳动者个体层面来看,就业理念转变、丰富职业生涯、缓解就业和经济压力等,促进劳动者个体逐渐接受共享用工模式下的就业新形态。新生代员工群体逐渐成为劳动力市场主力军,他们价值观更加多元化且倾向于灵活化、自由化工作方式。劳动者个体也希望通过共享用工形式缓解诸如新冠疫情等特殊时期的就业和经济压力,同时也是其丰富职业生涯和跨界培训的机遇。
三、共享员工的基本内涵
(一)共享员工的基本概念与内涵特征
对于共享员工模式的基本概念,如表2所示,目前尚未达成一致共识。为进一步探索更具普适性的基本概念内涵,本研究综合梳理当前各界主流观点赋予共享员工如下定义:共享员工(也称为"共享用工"),是指不同用工主体之间为调节特殊时期阶段性用工紧缺或富余,在尊重员工意愿、多方协商一致且不以营利为目的前提下,将闲置员工劳动力资源进行跨界共享并调配至具有用工需求缺口的用工主体,实现社会人力资源优化配置、员工供给方降低人力成本、员工需求方解决"用工荒"、待岗员工获得劳动报酬的多方共赢式新型合作用工模式。从狭义上来讲,共享员工是指由企业端主导发起人力资源共享的企业间余缺调剂灵活用工模式;从广义上讲,则指包括企业、个体等不同用工主体间劳动力资源的一种调剂和共享模式。

基于上述内涵分析,共享员工模式的基本内涵有如下特征:
(1)各主体要素参与共享用工的基本前提是存在可供共享的闲置劳动力资源、各方平等自愿、不以员工调剂进行非法营利,且其根本动机是实现多方共生共赢。
(2)共享员工本质上是一种"跨界用工"(包括跨地域、跨行业、跨企业、跨部门、跨职能等)、临时借用、分享"剩余"劳动力、信任经济下的新型用工模式。
(3)从适用情形和条件来看,并非所有企业、所有岗位均适用共享员工,该模式主要适用于突发事件导致企业停工停产(如自然灾害、突发疫情、缺乏订单等)、生产淡季出现员工富余、行业特性导致季节性用工峰谷波动等特殊情形;同时,该模式一般适用于季节性用工、密集型服务用工、用工流动性较大的企业,且通常仅适用于低技能、非保密性、"短期培训快速上岗"的非核心岗位,而高门槛、高技能岗位则难以实现共享用工。
(4)企业视角下的共享员工模式还具有短期应急性、高灵活流动性、不打破原有雇佣关系、用工关系多元化以及"有限止损,无法盈利"等基本特点,即强调共享员工更多是特殊场景、特殊时期、特殊阶段且短期性的应急对策,共享用工合作结束后需要归还员工;同时,两个以上用工主体在同一期限内同时共用一个或一类人,且用工主体可以是跨界合作的不同企业、同一集团内部的不同关联企业或同一企业内部的不同职能部门;此外,国家人社部等相关部门也明确强调"原用人单位不得以营利为目的借出员工,原用人单位和借调单位均不得以'共享用工'之名进行违法劳务派遣"。
(二)共享员工的基本要素
共享员工模式的基本要素包括主体要素、资源要素、动机要素、平台要素、机制要素等,它们彼此相互作用并共同构成共享员工模式的五要素模型(如图2所示)。

1.主体要素
共享员工模式包括员工供给方、员工需求方、共享员工个体等3类主体要素。其中,员工供给方因劳动力需求峰谷波动、短期歇业等存在闲置员工劳动力,员工需求方则因短期用工需求激增而出现"用工荒",而共享员工个体则作为闲置劳动力资源"被共享"并有效促进双方用工余缺调剂。各主体要素特点主要如下:(1)共享员工的企业合作伙伴间应差异化选择、避免同质化现象以及合作企业间同时面临用工淡季或旺季,并且特殊时期用工主体的不同质、跨界才会出现相互匹配的用工紧缺方和相对富余方,进而方能实现不同用工主体间人才资源余缺调配。(2)共享员工强调个体拥有多重身份、斜杠就业、多重工作技能或有富余时间可为多家企业、多种职业提供服务,且需要具备基本的跨界工作技能储备且要有被共享的技能和价值,而部分低共享价值(包括缺乏技能或共享风险成本高于收益)或者高技能、商业机密等相关岗位员工就算出现闲置也不适宜共享;同时,共享员工个体可源自企业内部员工或外部员工(包括联营商家、大型连锁餐饮企业、第三方人力资源公司推荐人才、影院、酒店等)。据兼职猫发布的《共享员工数据报告》显示,共享员工主要来自传统餐饮、酒店旅游、互联网、广告、教育五大行业,其中传统餐饮、酒店旅*行游**业输出的共享员工数量较多,而零售业、制造业、物流配送业等相关行业员工输入较多,且相关共享员工以大专以下学历、蓝领岗位为主。
2.资源要素
闲置资源作为共享经济模式的基础[10],同样也是共享员工模式的基本前提和关键核心要素。共享员工模式的资源要素即为闲置员工资源,其具体表现为员工体力共享、专业知识共享、专业技能和经验共享等诸多形式。共享员工模式下的参与主体须有可被共享且具有共享价值的闲置劳动力资源,且这些闲置劳动力资源的利用效能被原有用工模式远远低估,而并非像共享单车、共享出行那样刻意去"创造"闲置资源。同时,参与共享的劳动力要素要在时空上有可分割性,且其可分割程度越高也就更适用于共享用工模式。此外,共享员工模式强调劳动力资源"使用权"的共享和对"闲置资源"的再配置,进而通过劳动力供需匹配实现使用权和所有权相分离下的劳动力资源配置效率提升。
3.平台要素
平台要素(或称为"连接要素")作为连接各用工主体和劳动力资源要素并实现用工余缺双方高效匹配的关键基础,其既可以是数智化共享用工平台,也可以是作为共享员工中间平台的政府部门、行业协会、第三方人力资源服务机构等。平台要素的主要作用是动态整合企业员工劳动力资源余缺信息,实现供需双方高效连接匹配和用工协调,进而形成长尾效应、群聚效应并提升资源匹配效率。当前共享员工模式更多是企业层面直接对接的临时性过渡措施,而真正典型的共享员工则应是"平台+劳动力资源"模式,该模式下的共享员工平台可为供需双方提供更为健全的双向评价、筛选、信任、动态定价和协作机制,并从更广范围内搭建社会劳动力资源协作网络。同时,闲置员工劳动力可通过共享平台更主动推广展示其工作技能和闲置价值,而用工需求方也可及时发布其劳动力紧缺需求,进而推动劳动力价值更高效传递并实现劳动力供需双方高效匹配。
4.动机要素
动机要素是各方主体参与共享员工活动的根本前提和目标宗旨。共享员工模式要求员工供给方、员工需求方、共享员工个体等多方主体平等志愿、协商一致,因而各共享参与主体需要有真实共享需求、共同合作目标和参与态度动机,进而通过闲置劳动力资源的共享实现多方合作共赢并实现总体效益提升。如员工供给方的参与动机主要有稳定劳动关系、减少人力成本和企业现金流压力等;员工需求方的参与动机主要旨在通过共享员工实现应对业务需求动态变化、减缓突发"用工荒"压力;共享员工个体的参与动机则体现为在歇业停工情况下实现短期跨界就业并获取额外收入。
5.机制要素
机制要素作为共享员工模式的基本运作保障,其包括互动机制、信任机制、利益机制、保障机制等。其中,互动机制指的是各主体要素间相互协同合作、完成闲置劳动力资源共享活动的协作机制;信任机制作为共享用工合作意愿的关键基础和信用保障,其指的是各主体要素间共享用工合作信任关系形成及其管理机制;利益机制指的是各要素主体参与共享用工活动所获利益的形成及其分配协调机制;保障机制指的是共享用工活动中各方行为、权益等的约束规则和制度保障。
(三)共享员工的基本模式及其运作机理
社会各界已尝试从不同视角对共享员工基本模式进行划分(如表3所示),然而至今尚未达成一致共识。在此基础上,为更好地整合完善共享员工模式划分,本研究拟尝试从员工供给方和需求方视角,将共享员工模式划分为如图3所示的B2B、B2C、C2B、C2C等4类8种形态,并可进一步归纳为企业层面共享员工、个体和企业间共享用工、个体层面共享用工等3大类别(各模式基本运作机理如图4所示)。其中B2B和C2B两种模式就是新冠肺炎疫情下的主流共享员工模式。


1.企业层面共享员工:B2B+B2P2B
企业层面的B2B共享员工是新冠疫情下的主流模式。按是否经由第三方进行中间协调,可将其细分为B2B和B2P2B两种形式,并可构建如图4(a)所示的企业层面共享员工模式运作机理。其中,B2B模式是指企业间直接对接、而不经由第三方平台的共享员工模式,但该模式更多是特殊时期"特事特办"的应急模式,其规模化复制与落地能力相对较弱;B2P2B模式则指依托政府部门、人力资源服务机构、行业和园区组织、数智化用工平台等第三方中间平台,并由其为企业间共享员工提供余缺信息传递、供需协调匹配、政策支持等。
此外,按闲置员工劳动力来源的不同,可将企业层面共享员工划分为企业间跨界共享用工、集团内共享用工和企业内跨职能共享用工等3种形式。其中,(1)企业间跨界共享用工:其特征是供需双方行业性质各异且企业双方均参与合作,如新冠疫情下盒马与西贝之间的合作用工模式就属于不同行业领域的跨界共享用工。(2)集团内共享用工:指在同一集团内部具有相互隶属或关联关系的不同子公司之间,通过集团内部调剂员工资源以缓解临时性用工紧缺,如新冠疫情下浙江横店集团旗下横店东磁、得邦照明等用工紧缺企业与暂停营业的横店影视城之间的协调用工就是典型的集团内共享用工模式。(3)企业内跨职能共享用工:指同一企业内部不同部门、不同职能岗位之间进行跨职能协调用工,如新冠疫情下苏宁易购等为代表的企业通过内部不同产业、不同体系及不同部门间员工的短期调配以应对疫情冲击,并通过成立临时项目组等方式实现企业内部用工调配;又如新零售背景下服装行业等部分企业运用社交电商分销模式通过分销平台实现内部共享用工,即在保持原有岗位职能不变情形下让企业内部非销售员工也可跨职能承揽分销任务并领取佣金。
从具体运作机理来看,企业层面共享员工主要有以下几方面要点:(1)劳动关系方面,目前企业层面共享员工通常以不打破原有雇佣关系为前提,员工供给企业与员工个体之间存在劳动关系,而员工需求企业与员工个体之间则大多为短期劳务关系,员工供给企业与需求企业则建立合作用工关系,员工管理、社保缴纳、工伤问题、薪资发放等均由员工供给企业负责,员工需求企业则为员工提供临时工作岗位、转岗技能培训以及基本收入保障;此外,当员工供给企业与员工个体终止(或短期中止)劳动关系等部分情况下,也可能导致员工需求企业与员工个体之间新建劳动关系,从而实现薪资发放、工作分配等转由需求企业进行管理。(2)薪资发放方面,共享员工个体的薪资待遇多数以时薪、计件方式结算,且目前主要有"临时用工单位直接支付工资"、"由临时用工单位将工资支付给原单位,再由原单位向员工代为支付工资"、"临时用工单位通过第三方人力资源机构代为支付工资"等3种模式;同时,虽原则上员工个体可同时享受供给方停工补偿和需求方临时劳务报酬的双重待遇,但通常企业间共享用工多出现于诸如新冠疫情等特殊时期,这种双重报酬形式将导致企业间共享用工丧失其"缓解用工成本压力"的初衷,故通常不能"既主张停工待遇、又主张劳务报酬"。(3)员工社保缴纳方面,通常情况下由原单位继续为员工缴纳社保,也有部分企业诸如青岛西海岸新区海信为代表,企业员工的工资和社保均由用工企业承担。(4)协议签订方面,可通过员工供给方、需求方、员工个体等协商一致签订三方协议并明确三方权责利关系,也有部分企业委托第三方劳务公司签订协议;同时,员工供给方和需求方在企业层面可签署合作用工协议。(5)工伤责任方面,参照《工伤保险条例》相关规定,员工个体参与共享用工期间发生工伤事故,仍由员工供给方承担工伤保险责任,而员工供给方可与实际用工企业协商补偿办法,但该约定不得损害员工个体权益。
2.个体和企业间共享用工:B2C+B2P2C+C2B+C2P2B
员工和企业间的共享员工模式主要包括员工个体劳动力共享给企业(C2B模式)、企业为个体提供共享劳动力服务(B2C模式)等两种形式,其运作机理分别如图4(b)和图4(c)所示。进一步地,按照是否有第三方中间平台参与,可将其细分为B2C、B2P2C、C2B和C2P2B等四种形式。其中,共享员工的B2C模式和B2P2C模式即指由企业整合其自身闲置劳动力资源并向个体提供劳动力服务,该模式更多强调企业"以租代用"的劳动服务盈利模式,如家政公司为个体户提供劳力服务的B2C模式就是典型的B2C共享用工模式。共享员工的C2B和C2P2B模式则指员工个体通过直接对接或平台连接等方式,运用自身闲置劳动力资源为企业提供共享用工服务以满足企业临时劳动力需求,诸如:新冠疫情期间海信等为代表的企业直接邀请或通过中间平台邀请临时歇业员工以短期工等方式加盟公司,该情况下的歇业员工个体直接与用工紧缺企业签订短期合作用工协议就属于C2B共享用工模式;物流业众包用工、美团外卖等的"共享配送员"和外卖小哥、滴滴出行等的"共享查勘员"等用工形态,也都是典型的C2B或C2P2B共享员工模式。
3.个体层面共享用工:C2C+C2P2C
C2C模式作为共享经济的典型模式,也是共享用工在个体层面的典型表现形式。按是否有共享平台参与,可将个体层面共享用工模式划分为C2C、C2P2C两种细分类型,并可得如图4(d)所示的基本运作机理。其中,C2C共享用工模式即指每个个体均可作为劳动力供给方和需求方,且彼此间的闲置劳动力共享交易活动并不依赖于中间方,是以个体作为劳动供需双方进行直接对接用工,诸如:个体层面直接交易的C2C代购服务、代排队服务、代领快递服务、家电维修等也都是C2C共享用工的表现形式。C2P2C共享用工模式则指个体基于数智化用工平台或人力资源服务机构等中间平台实现个体层面用工供需对接,劳动供给个体可运用平台宣传展示自身闲置劳力资源,而用工需求个体则基于共享平台筛选劳动供给方,并通过平台实现合作双方支付报酬、评价服务等,诸如:滴滴、Uber等基于个体司机、客户、网络平台的共享用工模式,程序员等技术人员通过平台进行个体与个体间劳动需求交易模式,2019年上线的被外界称为"服务行业下一个淘宝"的C2C灵活用工平台灵鸽,以及基于网络平台的C2C任务众包、C2C兼职、C2C跑腿服务(如新冠疫情期间上线的"滴滴跑腿"服务)等模式也都是典型的C2P2C共享员工模式。总的来看,C2C、C2P2C两种形态都早已成为个体层面共享用工常态且均能有效提升闲置劳动力资源配置效率,但相较之下数智化时代C2P2C模式的群聚效应、供需匹配效率、辐射范围和能力等则更为突显。
(四)共享员工与传统用工形态比较
共享员工模式作为一种新型用工形态,其相较于劳务派遣、劳务外包、借调用工、兼职、灵活用工、零工经济等主要传统用工形态理念,它们既有相似"基因"与联系之处,也有些许"变异"和本质区别,其主要联系和区别如图5所示。

四、共享员工模式的发展框架
(一)共享员工模式的优势
1.国家和社会宏观层面的优势
从社会宏观层面来看,共享员工模式主要有以下几方面优势。
(1)应对突发事件和外部环境变化,维护社会稳定。如新冠肺炎疫情下,共享员工模式有助于将闲置员工统一管理、集中防疫并减少流动和疫情传播风险,帮助企业"保供应"以满足短期激增的生活物资消费需求,充分运用闲置劳动力资源创造出额外社会价值并为抗击疫情贡献更多力量。
(2)盘活区域存量人才,优化劳动力资源配置效率,稳住经济发展和社会就业。共享员工模式有助于打破传统用工模式下的合同、社保问题等对社会人力资源自由流动的限制,进而打破劳动力资源不均衡局面、盘活"存量"和优化配置效率,缓解劳资关系供需结构错配并实现人力成本转化为人力资本。提高劳动力市场的灵活度和就业市场的稳定性,促进闲置劳动力跨行业转移,降低行业性、规模性的失业风险并稳定社会就业,推动社会经济健康高质量发展。
(3)共享员工模式有助于维持社会商业生态系统并催生新业态,助推劳动力市场结构向更加灵活、共享化变革,助推灵活用工市场的发展,乃至成为下一个雇佣关系迭代的主要形态。
2.企业层面的优势
从企业层面看,共享员工模式的优势主要在于:
(1)共享员工模式可作为企业传统用工模式的有效补充,应对企业短期突发性或者季节性等峰谷用工需求波动,缓解"闲得慌"和"用工荒"的"两极"用工问题。如新冠疫情下,电商、新零售、物流等部分企业因订单暴增以及制造业等亟须复工复产出现短期"用工荒",而餐饮、旅游等行业则出现大量员工歇业在家"闲得慌",共享员工模式则打破传统以行业划分为前提的竞争战略理论限制并打造共生共赢的商业生态系统价值网,突破原有劳动合同上固定工作时间、固定工作地点等要素限制,有助于企业打破组织边界、部门"墙"、行业"墙"实现跨界用工,进而有效缓解特殊时期劳动力资源供需失衡和用工需求极化问题。
(2)企业间资源互补和分担人力成本,提升员工资源配置效率,实现"降本增效"。诸如缓解企业歇业期间员工食宿、基本工资、员工安抚等人力成本压力以及部分非核心岗位养人、招人压力,保障现金流、降低破产倒闭风险,提升企业组织危机下的用工成本管控能力;同时,共享员工模式下的企业出现实际业务需求时才会涉及人工成本的支付,进而节省空闲时间的被动人工成本以及员工社保成本;此外,也可减少企业短期需求激增带来的员工招聘和培训成本,提高人力资源对业务需求的匹配效率和响应速度,实现员工快速上岗应急乃至抢占空缺市场;有助于推动企业优化用工结构、跨界合作和人力资源管理创新。
(3)为歇业员工找到应急出路、保障员工收入,可吸引和留住人才、避免大规模裁员、降低员工离职率并稳定劳动关系,为企业"劫后重生"和长期发展提供人才供给。
(4)增强企业应对突发事件等抗风险能力,快速响应动态变化的商业需求并提升企业在特殊时期的履约能力,实现转移用工风险、保障雇主品牌。
(5)企业商业道德、社会责任感和服务民生理念的体现,进而树立良好的社会形象,提升品牌美誉度并保障企业高质量可持续发展,改善消费服务和购物体验并提升消费者忠诚度;同时,能最大限度地满足消费者需求,进而激发其对企业的高满意度和忠诚度。
3.员工个体层面的优势
从员工个体层面看,共享员工模式的优势之处主要在于:
(1)解决就业问题,增加歇业员工个体收入。如新冠疫情下参与共享的大都是传统餐饮、酒店旅游等行业员工,而他们大都承担着房租房贷、孩子入学、生活等多方面经济压力,共享员工模式可为歇业员工提供一种新的就业选择和"缓冲器",并助力其缓解短期"失业"和生活经济压力。
(2)共享员工模式下的跨界工作有助于员工接触更多工种、学习更多跨界知识和工作方法,也是跨界学习和轮岗培训的机遇;同时,有助于激发劳动者加强技能学习、提升自身素质的愿望,进而丰富自身技能、增强经验积累并促进整体素质提升。
(3)共享员工模式下的员工处于工作状态,也有助于其在共享用工结束后快速进入工作状态,减少复工对员工的心理冲击。此外,伴随90后、00后等新生代员工成为职场生力军,他们更追求个人价值和丰富的职业生涯,"两栖青年"、"斜杠青年"等也成为新生代员工群体的标志,因而共享员工模式或成为满足自由和理想化的职业追求的一种可能。
(二)共享员工模式的挑战
1.国家和社会层面的挑战
从国家和社会层面看,共享员工模式带来的挑战主要有以下几方面:
(1)相关法律法规亟待健全。当前国家法律规制明显滞后于企业共享用工实践,导致企业劳动关系、合作双方权责利划分、劳动者权益保障、职称评定等尚无明确的法律依据,共享用工相关法律法规亟待健全;同时,传统的劳动合同、劳动用工制度多是基于标准雇佣模式,而共享用工模式下的工资结算、岗位标准确定、劳动用工风险分担、非法劳务派遣和营利行为等问题都亟待相关政策引导。
(2)地方政府引导作用以及共享员工平台的缺失导致员工余缺供需对接匹配困难。当前的共享用工方式主要依靠企业间一些零星而不成规模体系的对接方式来运作,部分地方政府相关部门引导作用以及共享用工平台的缺失导致无法更大范围进行用工余缺精准及时匹配,进而阻碍其大规模复制和推广普及。
(3)共享员工模式在劳动力市场的推广普及和社会认可仍需要一定过程。共享员工模式作为一种新生用工形态,其高流动性、不稳定等天然特性导致用工企业、劳动者群体等均需要一个逐渐适应和认可的过程。此外,特殊时期过后的用工需求快速变化,导致共享用工合作结束后的劳动力流动与调配将面临新的挑战。
2.企业层面的挑战
从企业层面来看,共享员工模式的挑战主要有:
(1)对企业人力资源管理体系的挑战。传统企业人力资源管理主要是基于劳动合同下劳动关系的员工管理,而伴随着共享员工等多元化的用工新形态日趋普及,企业人力资源管理也将面临更加复杂而多元化的挑战,诸如共享用工的高度灵活流动性与企业追求稳定和归属感的传统管理理念冲突、跨组织和跨体系员工管理(如招聘、考核和奖惩)的挑战、共享用工企业双方管理权重划分与管理制度重塑、跨界人才争夺、部分员工对新企业文化"水土不服"导致人才流失、用工关系复杂化导致共享用工各方主体责权利界定不明晰、共享员工范畴(如工种、岗位、职责、周期)界定等。
(2)用工风险的挑战,诸如员工工伤界定、企业文化与员工忠诚度被稀释、岗位适应性、团队磨合、员工健康与安全、员工福利、技能匹配、服务标准保证、业务竞争与商业泄密风险、权益保障、合同签订、劳动纠纷与员工违纪处理、非法劳务派遣风险、员工意愿问题、社保缴纳、薪资待遇支付、个税、企业间权责利划分、用工关系界定不清等。
(3)用工质量与成本的挑战。如新冠疫情等特殊时期共享员工个体的准入门槛降低、人岗技能不匹配、员工素质参差不齐等导致人岗匹配度、产品和服务质量稳定性等难以保障;共享员工个体大都仅能从事简单、低技能苦力工作,而高端岗位仍难开放共享,该模式的适用岗位范围有限;同时,共享员工风险挑战、员工培训等综合成本相对较高,共享员工模式只能"有限止损,无法盈利",而且并非企业所有盈余员工劳动力都符合共享用工标准,进而不能通过共享员工解决所有冗余人员的成本问题。
(4)共享用工结束后,员工供给方将面临员工召回意愿难以保障、人才流失(包括员工主动流失以及员工借入企业"挖墙脚")以及难以快速响应自身用工需求变化等风险;而员工借入方也将面临短期共享下的人才培训成本难以回收与人力资本流失(如员工知识技能和工作经验)[11]、共享员工回流后带来业务波动、老员工复岗后导致自身用工富余等挑战。
3.员工个体层面的挑战
从个体层面来看,共享员工模式的挑战主要有:
(1)对员工个体工作技能、角色转换、场景环境适应等多方面综合能力提出新挑战,要求员工个体具有"一专多能"的技能结构;同时,员工个体跨职能用工、内部共享用工等也可能影响员工个体本职工作质量。
(2)共享员工模式下的员工个体更多处于被动状态和弱势地位,其在员工输入企业扮演非正式员工、非核心岗位、辅助性和低技能工作等角色,进而导致员工个体面临晋升渠道、职业生涯发展、年度绩效考核、员工归属感和心理安全感缺失、员工个体共享身份结束后的去留问题等诸多方面挑战。
(3)员工合法权益、工资待遇、安全保障等面临挑战,诸如员工个体被公司非法赚取派遣费用、同工不同酬、新冠疫情下被感染风险、跨界工作技能不娴熟导致的工伤风险、缺乏成熟法律保障等;同时,共享员工模式将直接改变劳动者的工作岗位、工作地点、工作内容、薪酬待遇,进而导致员工个体遭受刻意压低工资、更高强度劳作等挑战。此外,新冠疫情期间诸如物流配送等很多用工企业要求共享员工自费配置装备、防护服装,也将导致员工面临较高自付成本的挑战。
(三)共享员工模式的应对策略
1.国家和社会层面的应对策略
国家和社会层面可从以下方面采取应对策略:
(1)完善法律法规,强化政府部门"有形之手"的适度监管和政策引领作用,探索共享员工规范化和常态化机制。当前的共享员工模式大多是企业自发行为,政府部门和行业协会等可尽快完善和推行企业员工"共享规则",并对共享员工模式用工性质范围、新旧单位待遇匹配、相关企业权责利划分、用工及其合同执行规范、用工关系界定、纠纷处理、劳动者职业发展和权益保障等方面提供更为健全的政策法规引导,促进共享员工等灵活就业群体的合法权益在法律层面落实,确保共享用工有法可依、打击滥用和非法营利行为、消除各方顾虑并保障基本权益,进而引领企业共享员工模式科学化、系统化、精准化、规范化、常态化发展。相关政府部门可引领建立企业共享联盟,通过地方政策红利、加强用工政策宣讲、主动调研和对接企业用工实践需求等强化政府引导作用;同时也要避免政府过度干预,以更加宽松的政策包容多元化社会用工方式,进而不断释放和创造更多工作机会、推动劳动力资源优化配置和促进就业市场健康有序发展。
(2)搭建并完善共享员工平台,牵头建立人才资源"蓄水池"。政府部门可通过搭建跨省域、省域内、行业内等多个层级共享员工平台,鼓励和引导企业运用对接平台发布调剂用工信息,实现用工余缺的动态监控和精准匹配,如北京、深圳、成都、合肥、东莞、青岛、沈阳、湖南洪江市高新区、上海浦东和临港新片区等多地政府部门也都纷纷推动建立共享员工平台、企业联盟和用工余缺清单等。同时,充分发挥工会、行业协会、人力资源服务机构等社会力量在用工调剂中的中介和保障作用,大力支持和催生更多社会化共享用工平台以及平台级共享用工服务企业,如埃森哲等为代表的企业于2020年4月发起共享员工"连接人与工作(People+Work Connect)"平台免费对接企业用工需求。
(3)强化新型用工形态理念普及推广,加强劳动者个体技能教育培训和权益保障力度。政府层面可加大出资引导劳动者终身学习、跨行业多技能学习培训并不断提升其就业能力,进而确保员工能更快接受和适应新就业形态。此外,政府层面重新审视传统纯粹基于劳动关系的劳动者社会保障体系并应强化共享员工个体权益保障力度,探索构建更多元化、基于工作交易而不再单纯基于工作关系、"为全民提供基本收入"的新型社会保障体系。
2.企业层面的应对策略
企业层面可从以下方面采取应对策略:
(1)改变传统人力资源管理理念,变革企业组织用工结构,探索共享员工规范化常态化并完善用工机制和配套规则体系,实现从短期应急下的"机智"转变为常态化"机制"。其一,从经济开发区、行业协会、产业园区等层面引领建立共享员工企业联盟,通过企业联盟助推共享员工常态化发展。其二,共享员工的企业合作伙伴之间应当避免同质化现象导致合作伙伴间同时面临用工淡季或旺季,进而方能实现不同企业间淡旺季人才资源共享调配,同时也要注重针对工种相接近的企业岗位间进行员工共享,进而减少跨企业用工带来的培训成本并确保用工质量。其三,企业层面应当全面摸排用工需求、精准匹配用工资源、健全共享用工筛选标准、制定灵活退出机制并畅通员工快速返岗通道,同时通过健全合作用工协议、强化员工福利关怀和转岗帮助等增强员工归属感、忠诚度和信任感,加强企业文化建设并打造流动、开放、长期至上的企业组织文化,进而确保员工能够及时返岗并减少人才流失。其四,企业应当充分利用地方政府共享用工的资助补贴政策,进而降低企业用工成本。其五,企业不得随意聘用共享员工或一味盲目效仿共享用工,而应结合企业自身人才储备和战略发展评估共享员工的可行性和预期风险,充分衡量共享双方业务模式的接近性、员工素质和技能跨度、业务竞争关系、自身管理能力等。
(2)共享双方应明确合作用工协议并合理规避风险,实现用工成本、风险与企业经济效益的有效平衡。其一,输出企业、输入企业和员工等多方主体应当通过协商签署书面协议,包括共享员工企业合作双方的合作协议(员工的工资标准及发放主体、员工的劳动保护及保险安排、员工的管理、商业利益的安排等)、企业与员工劳动关系安排协议(原劳动关系的调整、共享期间的权利义务、共享结束后的劳动关系安排等),厘清各方合作用工的权责利归属、合同性质、员工人数、共享员工范畴、法律风险与权责利归属、共享期限、工作岗位、工作内容要求、工作时间地点、劳动保护、劳动纪律、各方关系归属、培训安排、社保福利、退出机制、管理制度、薪酬支付方式和标准、管理规章、工伤责任、违约责任等并加以约定。其二,当前法律法规尚未完善,共享双方可遵循现有法律探索建立适宜的用工关系(如非全日制或借调等),并可借助第三方平台或者签订相关协议保障员工权益,进而减少用工风险并提升匹配效率。此外,对于借出企业而言,应注重充分征求员工意愿、不得以员工借出进行非法营利,可为员工购买工伤保险并通过相关协议签订、员工沟通、忠诚度激发、实时监管等方式避免泄密风险、业务竞争风险和人才流失风险。对于借入企业而言,可主动邀请员工借出企业、员工个体进行实地考察,明确双方的用工关系和权责利界限,征求原单位的认可并防止因招用共享员工给原单位造成损失而承担赔偿责任;同时,借入企业应注重核查共享员工个体的劳动关系状况以及身体、健康、能力等方面是否符合岗位要求,进行必要的岗前培训、安排以旧带新、购买意外伤害商业保险、为员工提供相应的劳动保护装备及基本劳动条件等,并应尽量确保内外部员工同工同酬。
(3)搭建内部共享用工平台,充分运用数智化技术赋能,并积极寻求政府、第三方人力资源服务机构、行业协会等第三方共享员工平台帮助。其一,企业可以在内部搭建共享用工平台,既可以降低灵活用工的不稳定因素,也可以全面调动员工的积极性,挖掘和激发员工潜能。其二,企业可从政府、第三方人力资源服务机构、行业协会、园区等寻求帮助,进而更高效匹配对接用工余缺需求。其三,大数据、人工智能、区块链等数智化技术赋能的共享用工平台可以实现企业需求劳动力工时及人数的精确预测、弹性需求在线匹配、在线视频完成面试流程、全流程管理、工资灵活结算等,有效解决资源壁垒、企业间合作用工信任问题、权责利划分并实现供求双方高效精准匹配,实现劳动力资源更有效流动和更广范围内的共享员工。此外,可借助数智化技术和平台管理共享员工,增强用工结构灵活化、组织弹性和反脆弱能力。
3.员工个体层面的应对策略
员工个体层面可从以下方面采取应对策略:
(1)坚持终身学习,提升斜杠就业综合能力。员工个体不仅应提升自我专业技能,也应当注重提升自己跨界复合技能、追求更宽的工作领域、争做多项全能的"斜杠人才"并时刻准备好应对外部风险和不确定性的"ABZ计划"(即主业、副业和"保命计划"),进而增强自身就业竞争力和抗风险性,提升个体收入和持续性就业机会保障[12]。
(2)员工自身也要注意共享用工协议签订内容,确保协议清楚界定薪酬待遇、工伤责任、社保、工作任务和权责利边界、共享周期及共享结束后的复岗问题等,积极争取自身权益并选择更适合自己长远发展的工作岗位。
(3)提升自我维权意识,通过法律手段、工会、行业协会等多渠道积极了解共享员工规则,依法维护自身合法权益。此外,员工个体还应利用各类数智化共享用工平台,充分展示个人才能并挖掘就业机会。
五、研究结论与趋势展望
(一)研究结论
本研究从源起、内涵、发展框架等方面综合梳理探究共享员工模式,将所得研究结论主要归纳如下:
1.共享员工模式作为共享经济和零工经济的结合落地应用,也是灵活用工和灵活就业的创新模式。共享员工模式本质上是一种跨界分享闲置劳动力的新型用工形态,其主要适用于企业停工停产、生产淡季员工富余、季节性用工峰谷波动等特殊情形,且企业视角下共享员工具有短期应急性、高灵活流动性、不打破原有雇佣关系、用工关系多元化以及"有限止损,无法盈利"等诸多特点;同时,主体要素、资源要素、动机要素、平台要素、机制要素等共同构成共享员工模式五要素模型,并可将共享员工划分为企业层面共享员工(B2B)、个体和企业间共享员工(B2B和C2B)、个体层面共享用工(C2C)等诸多模式;此外,相较于既有传统用工形态,共享员工模式既有其相似"基因",也有其创新和"变异"之处。
2.共享员工模式作为多方合作共赢的用工新形态,其既能有效助力国家和社会经济发展、促进企业用工降本增效、保障个体就业增收,但该模式也面临诸多瓶颈挑战,因而国家和社会、企业、劳动者个体等应当积极采取应对策略并实现多方协力合作,共同助推共享员工模式理念推广普及和社会用工落地实践[13]。基于此,可得如图6所示的共享员工模式基本发展框架体系。

(二)趋势展望
伴随各地企业全面复工复产以及共享员工个体陆续返岗,新冠疫情下共享员工模式为多个行业及从业人员带来转机与生机。为进一步助推共享员工模式在中国情境下落地实践和推广普及,共享员工模式的相关理论探究和实践经验总结亟待学术界深入挖掘探讨。基于此,本研究从以下几方面提出未来研究趋势展望:
(1)共享员工模式的法规机制探究。诸如法律法规完善、法律关系认定、风险防控与评估、合规性问题、员工权益保障、用工规范和权责利划分等。
(2)共享员工平台机制研究。伴随共享员工模式推广和企业组织趋向"无员工化",盒马鲜生、埃森哲等部分企业已开始尝试开发共享员工平台,故未来学界可通过仿真、博弈论等方法深入探讨共享员工平台生态体系构建、平台运作机制、关键要素以及效应预评估等相关议题。
(3)共享员工模式的前期试点经验和推广机制,诸如共享员工模式的案例挖掘、国内外先进实践经验总结以及更多行业领域、全球更广范围内大规模推广复制机制等。
(4)此外,诸如共享员工模式的领域适用范围(如工种、职业和行业等)、共享用工比例的适度性研究、企业组织和员工关系的变化、用工风险和企业经济效益的平衡机制、企业文化对共享员工运作效应影响以及人工智能、大数据、区块链等数智化技术应用下的"智慧+共享"员工模式探讨,这些重要议题也都亟待未来学界深入挖掘探索。