现在很多控制器,都是8-32V供电输入,从输入到系统所需电压降压电路之间,各种处理也就必不可少。
最简单的总归要加两个二极管:
1,TVS,瞬间抑制二极管,防浪涌,雷击,干扰。有双向和单向之分。这种二极管也常同于通讯输出等电路中。最好用双向的,好处是可以消除不同类型,方向的干扰。
2,防反接二极管,顾名思义,防止电源反接,烧坏控制板,最佳选择是肖基特二极管。
遇到这种电路,如果反接,则出现控制器仪表不工作,将电源线正确接一下就行。

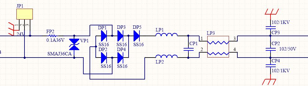
稍微复杂一点可以添加:

1,,自恢复保险丝,作用:过流过热保护,自我恢复

2,整流桥,加入后,24V电源输入不分正负,随意接,个人感觉,还兼顾了滤波作用。

3,磁珠,电容:抑制高频噪声,尖峰干扰,标称单位一般为欧姆,测试条件为@100MHz,低频测量电阻很小。

4,共模电感:抑制电源输入中的共模干扰,从名字可知它不是万能的。

5,接地电容Y,X电容:一般接机壳,辅助消除共模干扰,负载蓄能,高频时旁路和滤波作用。有些2线制塑壳体,一般没有,塑料壳体一般3线制都有,金属壳体有的2线制会把电容直接接在固定孔上。


这块电路忽略了觉得没啥,因为很多电路的工况也用不不到,真正用到了又是个很麻烦的细活。
欢迎吐槽,欢迎批评,更欢迎指导、更正。