吉隆坡建设大学,简称KLIUC。建设大学隶属于富达集团(富达集团是名列吉隆坡证券交易所主板的上市公司之一),原名马来西亚吉隆坡基建大学,是马来西亚公共工程部于1981年创立的研究和培训学院的延续和发展。

建大拥有高质量的学术环境和校园设施,名列马来西亚最佳私立大学之一,文凭和学历受到全球认可,被公认为马来西亚优质的学术中心。


学校简介

在过去20多年中,由于不断实践、积累管理经验、开阔视野,建设大学才能从以前的公共工程部门发展成为今天能为我们所有的学生、股东及其他人带来种种好处的大学。

KLIUC地理位置

KLIUC 600亩校园位于万宜(Bangi)镇附近,到马来西亚商业首府吉隆坡和行政首府博特拉再也(Putrajaya)交通便利。通过南北高速路到KLIUC非常方便,从KLIUC到吉隆坡市中心乘车也只需要35分钟。您也可以乘电动火车到达沙登(Serdang)车站,再乘坐KLIUC大巴到达学院,只需要十分钟的车程。
吉隆坡建设大学对中国学生开放的专业
预科专业
工程学、商业学
大专专业
土木工程、地质测量工程、电子机电工程、汽车工程、工商管理、市场营销学、会计学、信息技术、电子通讯工程、企业公关学、专业英语、机械工程、软件工程、网络移动技术、材料技术、建筑学、农业科学、数量测量。
本科专业
土木工程、电子工程、应用汽车技术、建筑管理、水与污水处理、建筑学研究、建筑学、房地产管理、工商管理 、电子商务 、会计、计算机科学、计算机信息(网络工程)、计算机信息(软件工程)、专业英语、职业公关学、整合营销传播
硕士专业



1、MBA课程
五大方向:管理MBA、行销MBA、金融与银行MBA、人力资源管理、项目管理
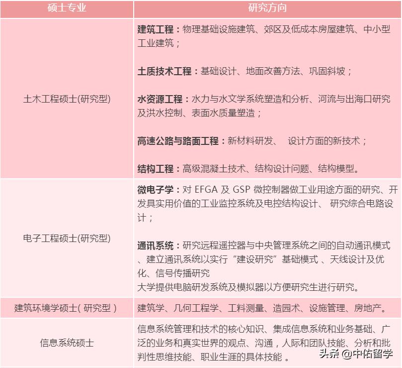
2、土木工程硕士(研究型)
建筑工程、地球空间信息工程、岩土工程、高速路及路面工程、结构工程、水资源工程、电子工程硕士(研究型)。研究领域:微电子学、通讯系统
3、电子工程硕士(研究型)
研究领域:I、微电子学
● 对EFGA及GSP微控制器做工业用途方面的研究;● 开发具实用价值的工业监控系统及电控结构设计;● 研究综合电路设计。
II、通讯系统
● 研究远程遥控器与中央管理系统之间的自动通讯模式;● 建立通讯系统以实行“建设研究”基础模式; ● 天线设计及优化;● 信号传播研究。
4、传媒(新闻)硕士
■主要课程:通讯理论 、当代通讯问题、数据分析与解释 、高等通讯研究、组织通讯:案例精选、企业通讯、整合营销传播战略流程理论与实践、企业社会责任/媒体管理、企业品牌管理、新媒体应用、通讯风险与危机/客户关系、硕士研究课题。
5.信息技术硕士
主要课程:程序设计基础* 程序语言、数据库管理、计算机网络 、系统研发方法学、当代IT产业趋势专题研究 、研究方*论法** 、项目管理、信息系统管理 。
项目 * 提供给非计算机专业的本科毕业生。
专业方向:信息技术管理: 信息技术企业、商业智能、电子商务、信息技术管理;
网络通讯学:无线通讯技术、移动式网络学、网络设计、网络安全与密码学;
软件工程学: 需求工程、人机交互、软件质量与测量、软件进化与维护。
博士专业

一、工商管理博士
课程特色
1.每一个工商管理博士生在完成一篇论文后才能获得博士学位。即就是学生必须完成选择的某个特定领域的学术研究;
2.学生由一名监督委员会主席(相关领域)和2名建设大学指定的导师指导;
3.每个学生需要提交一份80,000到120,000字的双倍行距的论文。论文评估由2名外部考官和1名校内考官执行;
4.外部考官要求至少是副教授、博士学位;至少成功指导一位学生并且在自己的特定领域有3年的教学经验;
5.至少1位外部考官参加VIVA会议。
课程—9学分学时:市场营销和组织行为学专业
课程—12学分学时:金融与会计专业报告和论文
课程结构
第一阶段:授课—研究方*论法**定性分析2门课程(每门课程3个学分);定量分析(针对金融与会计专业学生);会计/金融/市场/行为组织学当前存在问题主题研讨(3个学分学时) 。
第二阶段(a): 报告答辩 ,第二阶段(b): 论文
2、土木工程博士
研究领域:● 建筑工程与管理● 岩土工程 ● 结构工程 ● 水资源工程 ● 高速路与路面工程
课程特色:1.通过研究提供高等研究生教育,加强学生在土木工程领域的知识与能力;2.培养学生具备高等知识、工具与技能来支持他们的研究能力和职业发展需要;3.充分利用研究型研究生课程所取得的成就; 4.让学生接触土木工程各个领域的研究前沿。学习/研究方法:1.研究课题由一名指定导师指导; 2.学生被要求参加他们研究领域的研讨会;3.学生将会被要求在1/4课程学习结束时,提交研究报告并进行答辩;4.学生被要求向导师提交月进展报告。导师会安排定期的咨询和讨论;5.研究生课程委员会将会每个季度审查学生的表现;6.完成研究课题之后,学生需要提交论文并进行答辩。
研究生文凭

*获得马来西亚学术资格鉴定机构 (MQA) 的全面认证。所有课程皆获得马来西亚教育部批准。
大学入学时间
以下专业开学时间:3月、6月、9月 或 10月
1、预科、本科;2、MBA专业;3、土木工程硕士; 4、电子工程硕士;
申请条件及材料准备
高中生读本科申请
1.高三在读或高中毕业;2.成绩优秀,在校获奖学生将优先录取; 3.成绩单公证书;4.在读证明或毕业证公证书;5.护照原件;6.标准2寸照片6张;7.大学英文体检表;8.国际学生提供雅思成绩5.0。
大专生专升本要求
1.大三在读或大专毕业;2.成绩优秀,在校获学生将优先录取;3.成绩单公证书;4.在读证明或毕业证公证书;5.护照原件;6.标准2寸照片6张;7.大学英文体检表;8.国际学生提供雅思成绩5.0。
MBA申请要求
1.获得学士学位或同等学历;3.成绩单公证书;4.在读证明或毕业证公证书、学位证公证书;5.护照原件; 6.标准2寸照片6张;7.大学英文体检表;8.国际学生提供雅思成绩6.0 ;9.无须工作经验也可申请;
土木工程硕士申请
1. 马来西亚政府认可的土木工程或相关领域学士学位、或kliuc委员会颁发的同等学历;2.英语水平足以完成整个课程学习;3.成绩单公证书;4.在读证明或毕业证公证书、学位证公证书;5.护照原件;6.标准2寸照片6张;7.大学英文体检表;8.国际学生要求提供雅思6.0;
电子工程硕士申请
1.持有马来西亚政府或kliuc大学评议会承认的学士学位(工程、物理或相关专业);2.英语水平足以完成整个课程学习;3.成绩单公证书;4.在读证明或毕业证公证书、学位证公证书;5.护照原件;6.标准2寸照片6张; 7.大学英文体检表;8.国际学生要求提供雅思6.0;
博士入学要求
硕士或者同等学历,雅思要求6.0。博士学制为3年,开学时间为3月、6月、9月或10月。
奖学金
奖学金制度
KLIUC奖学金制度的建立是为了鼓励学生能够取得高质量的学业成绩,并享受奖学金所带来的福利。我们根据学生每期的总平均分(CGPA)减免相应的学费。
学费减免
此规定仅适合在吉隆坡建设大学就读的学生(不包括合作院校)根据学生的总平均分(CGPA)减免相应的学费。
CGPA ≥ 3.750,学费减免比例为50%。
学费架构(国际学生):研究所课程
综合费用 RM-马币 USD-美金
申请费: RM3,100 (USD815)
I卡费: RM50 (USD14)每年
医药保险: RM600(USD158)每年
签证手续费: RM360 (USD95) 每年
体检费: RM250 (USD66) 每年
注册时须交付的费用(一次性付款):RM5,000 (USD1,320)
监护费: RM1,500 (USD400)
生活月费预算
住宿 RM350 - 700
膳食 RM650 - 800
交通及个人花费 RM300 - 400
总数 RM1,300 - 1,900
校园风光



