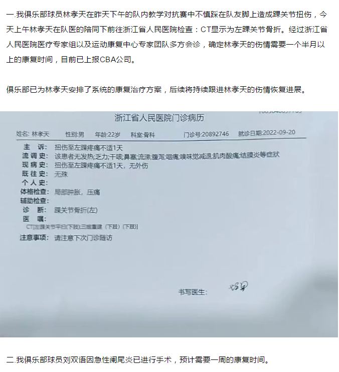
北京时间9月20日,今日,CBA球队浙江男篮通过官方社媒平台宣布,林孝天在对抗赛中遭遇踝关节扭伤随即送医被确诊为左踝关节骨折,治疗康复时间至少一个半月,俱乐部目前已经将此上报给CBA公司。另外,刚刚升入一队的刘双语因急性阑尾炎手术,预计需要一周时间进行康复。

林孝天出生于1999年,身高1.92米,司职后卫,近些年来是浙江男篮常备轮转球员。2021-22赛季CBA联赛中,林孝天常规赛期间出场24次,其中1次首发,场均出赛时长15.9分钟,场均输出4.6分2.5篮板2.5助攻。2021-22赛季CBA季后赛,林孝天出场1次,贡献5分3篮板。

刘双语是浙江男篮自行培养的年轻球员,今夏刚刚升入一队。值得一提的是,刘双语此前随中国U18男篮参加了2022年U18男篮亚锦赛,而在U18男篮亚锦赛期间,中国U18男篮虽然在小组赛期间发挥难言理想,但最终一路过关斩将获得了季军。在此期间,刘双语的表现还是有目共睹的。
2021-22赛季CBA联赛,浙江男篮常规赛期间取得了28胜10负的成绩排名第4,进而获得了直通季后赛1/4决赛的资格。但季后赛1/4决赛,浙江男篮总分0-2被广东男篮淘汰出局。赛季结束后,浙江男篮教练组迎来了巨大变动,担任浙江男篮主帅长达五年之久的刘维伟卸任,王世龙随后取而代之成为浙江男篮新任主帅。
值得一提的是,日前CBA夏季联赛中,由浙江男篮、广厦男篮、江苏男篮及广州男篮参赛,其中浙江男篮表现非常出色先后击败了江苏男篮、广厦男篮及广州男篮,凭此三连胜锁定夏季联赛的冠军。2022-23赛季CBA联赛将于10月10日开启,常规赛第一阶段在浙江杭州举行。