90年代初,演艺事业顺风顺水的 刘德华 ,萌生了“开公司、当老板”的念头。1991年,他注册、成立了“天幕制作有限公司”,开始以制片人的身份,独立运营自己的电影事业。

然而,刘天王的创业之路并不顺利。“天幕电影”投拍的作品“亏多盈少”,90年代末,巨大的财务压力,让“天幕电影”陷入了运营危机。
为了挽救自己的公司,刘德华在2000年说服了当时的“香港电讯大亨” 麦绍棠 ,入股了“天幕电影”。
刘德华以为,麦绍棠的加入,可以让“天幕电影”起死回生。岂料,这次“引资入股”却为“天幕电影”带来了新的危机。

2001年,“天幕电影”在刘德华的引导之下,与杜琪峰的“银河映像”合作拍摄了《全职杀手》。和“天幕电影”出品的其他作品一样,这部《全职杀手》上映后,也遭遇了票房重挫。
麦绍棠认为,“天幕电影”一直亏损,是因为刘德华这个“执行总裁”能力不行,于是麦绍棠召开股东大会,想要把刘德华“踢出局”。麦绍棠的做法,引起了刘德华的不满,毕竟“天幕电影”是刘德华一手创立。
既然在公司内部谈不拢,就诉诸于法律。2002年,刘德华、麦绍棠展开了“法庭拉锯战”。最终,在圈内好友的调解之下,刘、麦二人达成了庭外和解。



虽然刘、麦二人最后达成了和解,但是麦绍棠还是从“天幕电影”撤资。随着这位大股东的离开,刘德华的“天幕电影”也因为财务压力,走向了倒闭。
“天幕电影”的倒闭,并没有浇灭刘德华的创业热情。2003年,刘德华又成立了一家新的电影公司,并用一部“黑帮片”,开启了自己“二度创业”的时代序幕。
这家新公司叫“映艺娱乐有限公司”,这部“黑帮片”叫《江湖》 。


“映艺娱乐”投拍的首部电影
说起这部《江湖》,就不得不提一提 曾志伟 ,以及 曾志伟名下的“无休映画” 。


新千年之后,港片市场一片低迷。2002年,警匪港片《无间道》在口碑、票房之上的成功,让此时的港片制作者们,看到了新的创作方向。
参与了《无间道》拍摄工作的曾志伟,也想模仿《无间道》的创作方式,搞一部“黑帮题材”的电影作品。于是, 他带领自己名下的“无休映画” ,创作出了《江湖》的剧本。
剧本只是第一步,电影想要开拍,还得搞定“投资”、“演员”这两方面的问题。为此, 曾志伟找“寰亚电影”拉投资 。
2002年的《无间道》,就是由“寰亚”投资拍摄。看到《江湖》的创作模式与《无间道》颇为相似,“寰亚”也果断投资了这部作品。
为了稳定电影的院线发行工作,曾志伟还拉来了院线巨头“星美国际”,加盟这部《江湖》。


解决了资金问题之后,便是演员的选择。曾志伟邀请了 张学友、刘德华、陈冠希、余文乐 等人 , 担任该片的几位主角。
看过剧本的 刘德华 ,认为这部《江湖》十分有搞头,于是也以“映艺娱乐”的名义,跟投了这部作品,并希望借助该片,为自己的新公司“映艺娱乐”打响名号。
就这样,刘德华成为了这部《江湖》的出品人之一。而这部《江湖》也成为了“映艺娱乐”投拍的首部电影。


结构另类的“黑帮片”
这部《江湖》的故事,围绕一场“帮派内斗”展开。
帮派大哥“洪仁就”(刘德华饰演),萌生了退意。而他手下的4位得力助手“左手”(张学友饰演)、“巨肺”(徐少强饰演)、“高佬”(曾志伟饰演)、“费歌”(苗侨伟饰演),也都各怀心思。

左手与洪仁就是出生入死的好兄弟,如果洪仁就退位,最有可能成为新任大哥的,就是左手。然而,左手做事心狠手辣,与巨肺、高佬、费歌三人不和。于是,巨肺、高佬、费歌三人打算干掉左手。
可是,洪仁就与左手是生死兄弟,倘若左手遇难,洪仁就一定不会坐视不理,为了避免不必要的麻烦,巨肺、高佬、费歌三人决定,连同洪仁就一起干掉。



入夜之后,巨肺、高佬、费歌三人分别找了一批刀手,准备对左手、洪仁就采取行动。
费歌不忍心干掉洪仁就,于是便告诉洪仁就,今夜有刀手要行刺他,并叮嘱他小心。
费歌本想让洪仁就知难而退,不要插手今晚的恩恩怨怨。可是,历经了无数江湖风雨的洪仁就,并没有被“刀手行刺”吓住,反而是派手下“阿铁”,调查刀手,并查出幕后的主使。



在阿铁搜查刀手的同时,小混混儿“翼仔”(余文乐饰演)、“Turbo”(陈冠希饰演)从自己的大哥那里抽了“生死签”、拿了“安家费”,准备在这一晚,干一件大事,以此名震江湖。
翼仔、Turbo的任务,是去干掉一位江湖大佬。可是,这么危险的任务,老大却只给了二人一把刀。


为了保证任务的顺利,翼仔、Turbo来找“*火军**专家”蛇胆明,打算用“安家费”,从蛇胆明这里搞一把“枪”。
蛇胆明是个老滑头,他看到翼仔、Turbo是两个没什么经验的新面孔,于是就来了一招“黑吃黑”,拿了二人的钱,却不给二人“枪”。
看到蛇胆明玩儿阴的,翼仔、Turbo也设下陷阱,教训了蛇胆明一顿,并抢走了蛇胆明的“枪”。


蛇胆明召集手下,寻找翼仔、Turbo的踪迹,打算*仇报**。而阿铁也收到消息,有两个小混混儿,搞到了一把“枪”。

阿铁派人去寻找这两个“搞到枪”的小混混儿,洪仁就则受到了左手的邀请,到一家餐馆见面。
在餐馆,左手直截了当地说出了自己的计划。左手明白,洪仁就一旦“退休”,巨肺、费歌、高佬三人一定会联手搞事,所以左手决定先发制人,在今夜派出“杀手”,干掉费歌、巨肺、高佬三人。
左手之所以约洪仁就到餐馆来,就是想让他置身事外,不要插手今晚的任何行动。

作为帮派的“现任大哥”,洪仁就并不希望手下内讧。于是,他打电话给阿铁,让阿铁安排人马,阻止左手的“*杀暗**计划”,救下高佬、巨肺。
洪仁就告诉左手,如果高佬、巨肺、费歌三个人不听话,干掉一个“费歌”以儆效尤就行了,不需要把另外两个也赶尽杀绝。
洪仁就希望左手与高佬、巨肺讲和,可是倔强的左手不肯,兄弟二人也为此吵了起来。


在洪仁就、左手争吵的同时,阿铁已经遵照命令,救下了巨肺、高佬。
获救的巨肺、高佬知道,“大哥”洪仁就已经插手了今晚的恩怨。为了给大哥面子,高佬、巨肺吩咐手下,撤回之前安排的刀手,与左手展开和平谈判。
原本, 高佬、巨肺、费歌安排了三路刀手 。现在,巨肺、高佬获救,撤回了两路刀手。而费歌被左手安排的“杀手”干掉,费歌派出的那一路刀手,失去了主人,无法联系,成为了隐患。


从蛇胆明手中搞到“枪”的翼仔、Turbo,被蛇胆明手下的小混混儿们找到。Turbo的左手,被小混混儿们打断。而为了救Turbo,翼仔开“枪”干掉了这些小混混儿,结果也打光了“枪”里的所有*弹子**。


没了*弹子**,“枪”也成了一块废铁。为了完成任务,翼仔只好拿着刀,来到行动地点等候。
后夜,天空下起了小雨。洪仁就终于说服了左手,二人离开餐馆,来找巨肺、高佬谈判。可是在雨中,一群刀手向二人冲了过来。
同样是雨夜,翼仔也等到了自己的目标,并冲了上去。最终,洪仁就、左手在刀手们的*攻围**之下,殒命江湖。而翼仔却因为干掉目标、立了大功,扬名江湖。


电影的最后,翼仔被抓入狱,Turbo前来探望。因为立了大功,翼仔成功出位,现在大家都叫他“就哥”。而Turbo因为左手被蛇胆明的手下打断,有了一个新的绰号——“左手哥”。


在故事的表现上,这部《江湖》打乱了原有的“线性叙事”结构,通过独特的剪辑方式,将“10年前的一晚”与“10年后的一晚”,交叉剪辑在一起。
10年前的一个晚上,小混混儿翼仔、Turbo抽到“生死签”,奉命前去干掉一位江湖大佬,二人顺利完成任务,扬名江湖。翼仔变成了“就哥”,而Turbo也变成了“左手哥”。
10年后的一个晚上,“就哥”打算退位、“左手”打算接班。可是两兄弟因为帮派中3个不听话的助手,产生了意见分歧。最终,兄弟二人在一番权谋较量之后,达成了情感和解,可惜却被一群刀手袭击,殒命江湖。


遭遇三度删改的《江湖》
2002年,《无间道》的成功引来了不少港片创作者的跟风。这部《江湖》在创作的过程中,也对《无间道》那套“非线性叙事”的镜头表现方式,进行了模仿。
而片中“洪仁就”、“左手”一边吃饭一边指挥小弟行动的桥段,也与《无间道2》里的片段十分相似。
稍有不同的是,《无间道2》里的大哥们,吃的是路边的大排档。而《江湖》里的洪仁就、左手,吃的是西餐。


不过,在模仿《无间道》的同时,这部《江湖》也拍出了自己的风格、自己的特色。
独特的剪辑手法、剧情设计,让“10年前那一晚的故事”与“10年后这一晚的故事”紧密地交织在一起。
10年前,翼仔、Turbo是刀手。10年后,二人却成为了刀手的目标。10年前,二人干掉目标,扬名江湖。而10年之后,二人被年轻的刀手干掉,自此在江湖上绝迹。
“过去”与“现在”两段时空的交相呼应,“刀手”与“目标”的宿命轮回,都让这部《江湖》显露出了一股独特的黑帮片气质。



无论是剧情结构,还是演员表演,这部《江湖》都呈现出了极高的水准。刘德华本以为,这部作品可以助力自己的“映艺娱乐”打响名号。
岂料,该片的上映之路却是挫折重重。

新千年之后,港片本土市场快速衰落。此时的内地电影市场,成为了不少港片制作人的目光焦点。
这部《江湖》拍摄之初,刘德华、曾志伟都希望影片能在内地大放异彩。可是,该片的送审之路,却坎坷不断。
2004年,《江湖》的制片方,想以“合拍片”的资质送审,可惜没能成功,最终只获得了“协拍片”的资质。


“合拍片”、“协拍片”虽然只是一字之差,但是在票房分账方面,却有着极大的差距。
如果是“合拍片”的话,制片方可以拿到内地票房的40%-45%。但如果是“协拍片”的话,电影就只能以“进口”的形式,进入内地电影市场。而“协拍片”的制片商,也只能拿到内地票房的25%。在这25%的分账中,还要扣除相应的关税。
为了寻求更大的利益空间,“映艺娱乐”、“寰亚”、“无休映画”都希望《江湖》以“合拍片”的资质进入内地市场。
可是,“合拍片”要求电影中必须有内地演员参与,而且内地电影人在电影制作组中的占比,要在30%以上。
作为一部由“纯港片制作班底”打造的电影作品,《江湖》显然不符合“合拍片”的要求。

为了能以“合拍片”的资质,分到内地电影市场的“票房蛋糕”,曾志伟找来了一批内地电影人,补拍了不少镜头,并带领“无休映画”,对原版《江湖》进行大幅度的删减、修改,把补拍的内容插入原来的电影故事之中。
重新制作之后,《江湖》再度进行送审,可是还是没能获得“合拍片”资质。曾志伟并没有就此放弃,为了让《江湖》走入内地,他再度组织人马,对电影进行删改、重置工作。
前前后后,《江湖》经历了三轮删改、三轮送审。可到最后,影片不仅没能获得“合拍片”的资质,还因为频繁删改,内容与最初提交的拍摄方案差距过大,失去了“协拍片”的资质。
可能很多影迷不理解,这部《江湖》没什么大场面,却耗资 4000多万 。其实,这片子最花钱的地方,就是后期的不断重置、不断删改。


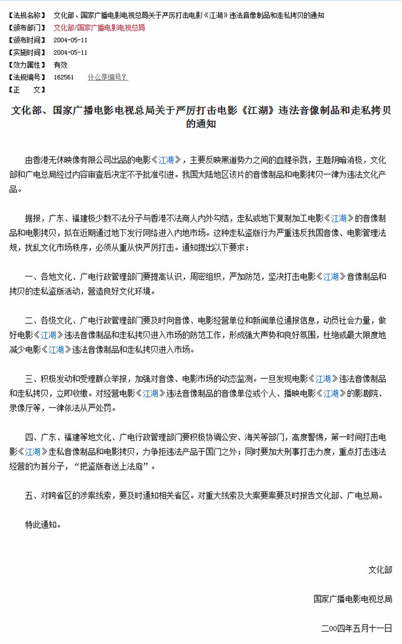
三度送审,都没能获得“合拍片”资质。出于利益考虑,曾志伟、刘德华等人决定放弃内地院线,联合“寰亚”,发行《江湖》的碟片。
然而,2004年前后的内地电影市场,正处于“盗版泛滥”的高峰期。《江湖》的正版碟片还未发行,盗版就已经在内地市场上横行。

最终,“映艺娱乐”、“寰亚”、“无休映画”决定放弃《江湖》在内地的发行工作。
痛失内地电影市场的同时,《江湖》在港片本土市场也遭遇了不小的挫折。2004年,《功夫》、《新警察故事》、《龙凤斗》、《花好月圆》等作品相继诞生,巨大的市场压力之下,这部耗资 4000多万 的《江湖》,最终只拿下了 1200多万 的票房成绩。

《江湖》的亏损对于“寰亚”、“无休映画”可能算不上什么。但是 对于彼时的刘德华和“映艺娱乐”,却是狠狠地一个大跟头 。
2004年时的刘德华,正处于人生中最艰难的一个阶段。这一年,“刘德华濒临破产”的消息,一直是香港各类娱乐杂志报道的热门。而投资《江湖》的失败,也再度让刘天王成为舆论焦点。

虽然因为《江湖》栽了跟头,但刘天王并没有因此放弃自己“投资电影”的创业梦想。《江湖》之后,刘德华又在2005年为一位内地导演,投资了一部小成本喜剧,
这位内地导演叫 宁浩 ,这部小成本喜剧叫 《疯狂的石头》 。
2006年,《疯狂的石头》在内地院线上映,并上演了一把“以小搏大”的票房奇迹。该片之后,刘德华的运势得到了逆转。而《打擂台》、《桃姐》、《风暴》、《失孤》、《扫毒2》、《拆弹专家2》等作品的诞生,也让“映艺娱乐”走入了新的事业高峰。