目 录
公司部门职能及岗位设计的原则
一、本文件中的工作岗位,是在充分考虑了xxx的经营特点和人力资源现状的基础上,结合现代企业管理的基本原理和运作规程而设计的。随着公司业务的发展和经营规模的扩大,应根据需要不断修改完善。
二、本文件的岗位设计包含了五个层级,即总经理、各中心总监、部门经理、部门主管和基层员工;三大中心:财务中心、产品中心、服务中心;四个部门:网络开发部、网络推广部、网络渠道部、人力资源部,以及一个总经办。

第一章 财务中心
一、财务理中心

1.财务中心组织结构
2.财务中心职能
3.财务中心职位说明书
3.1财务经理岗位说明书
3.2会计岗位说明书
3.3出纳岗位说明书

第二章 产品中心
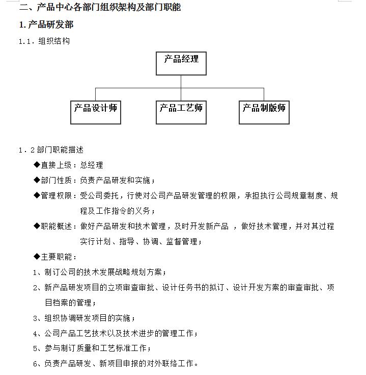
一、产品研发部

1.产品研发部组织结构
2.产品研发部职能
3.产品研发部岗位说明书
3.1 研发部经理
3.2 产品设计师
3.3 产品工艺师
3.4 产品制版师

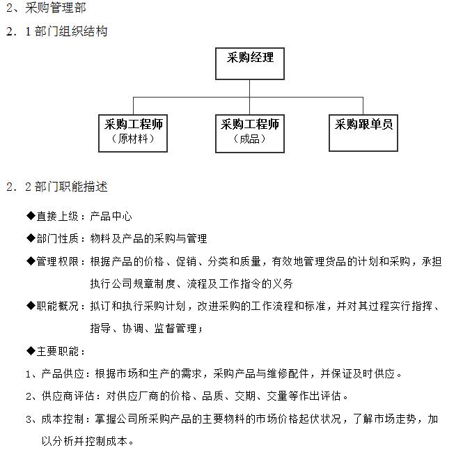
二、采购管理部

1.采购管理部组织结构
2.采购管理部职能
3.采购管理部岗位说明书
3.1 采购经理
3.2 采购工程师
3.3 采购跟单员

三、OEM管理部

1. OEM管理部组织结构
2.OEM管理部职能
3.OEM管理部岗位说明书
3.1 质量经理
3.2 质量工程师

第三章 服务中心
一、呼叫中心

1.呼叫中心组织结构
2.呼叫中心职能
3.呼叫中心岗位说明书
3.1 客服经理
3.2 客服代表
3.3 统计专员
3.4 分析专员

二、订单管理部

1.订单管理部组织结构
2.订单管理部职能
3.订单管理部岗位说明书
3.1 订单经理
3.2 订单管理专员
3.3 客户档案管理

三、售后服务部

1. 售后服务部组织结构
2.售后服务部职能
3.售后服务部岗位说明书
3.1 售后服务经理
3.2 售后服务专员
3.3 客户关系管理

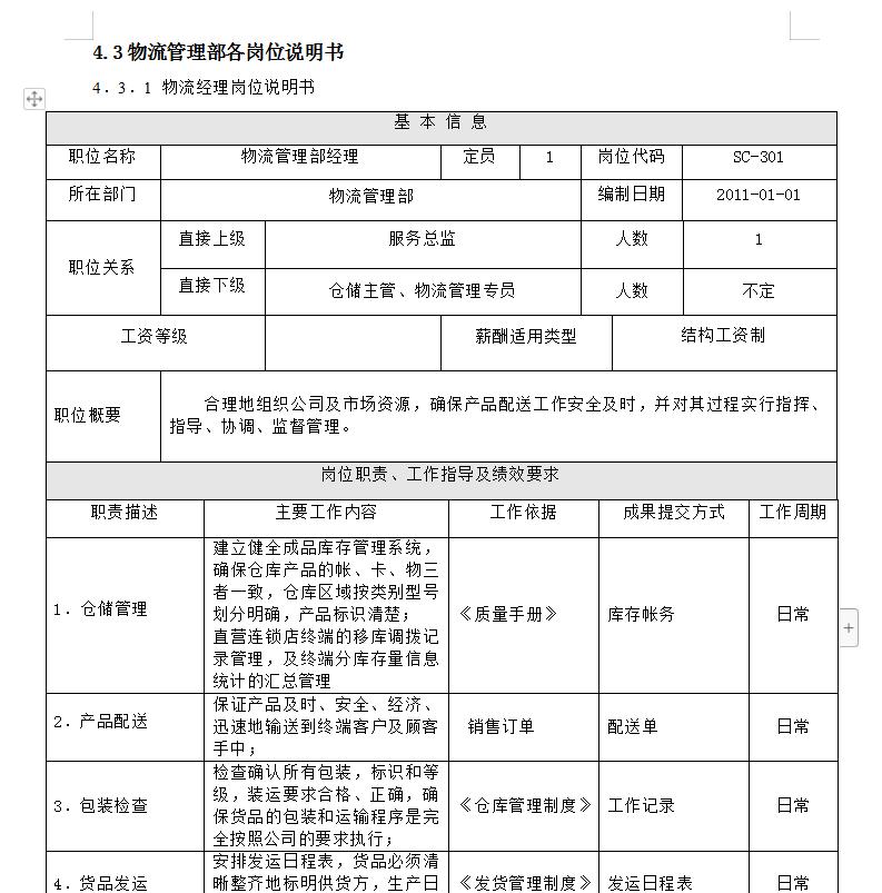
四、物流管理部

1. 物流管理部组织结构
2.物流管理部职能
3.物流管理部岗位说明书
3.1 物流经理
3.2 仓储主管
3.3 物流管理员
3.4 仓库管理员

第四章 网络开发部
一 、网络开发部组织结构、部门职能及职责

1.网络开发部组织结构
2.网络开发部职能
3.技术总监岗位说明书
二、网络开发部各个岗位职责
1.网络程序员54
2.网络编辑61
3.网络美工62
4.网络维护63
5.FLASH动画师64

第五章 网络推广部
一、网络推广部组织结构、部门职能及职责
1.网络推广部组织结构
2.网络推广部职能
3.推广经理岗位说明书
二 、网络推广部各个岗位职责
1.媒介合作专员
2.网络推广专员
3.营销策划专员
4.网络采编专员
5.品牌管理专员

第六章 网络渠道部
一、网络渠道部组织结构、部门职能及职责
1.网络渠道部组织结构
2.网络渠道部职能
二、网络推广部各个岗位职责
1.网络渠道经理
2.渠道拓展专员
3.渠道招商专员
4.渠道培训专员
5.渠道管理专员

第七章 人力资源部
1、人力资源部组织结构
2、人力资源部职能
3、人力资源岗位说明书
3.1人力资源经理
3.2 人事专员
3.3 培训专员

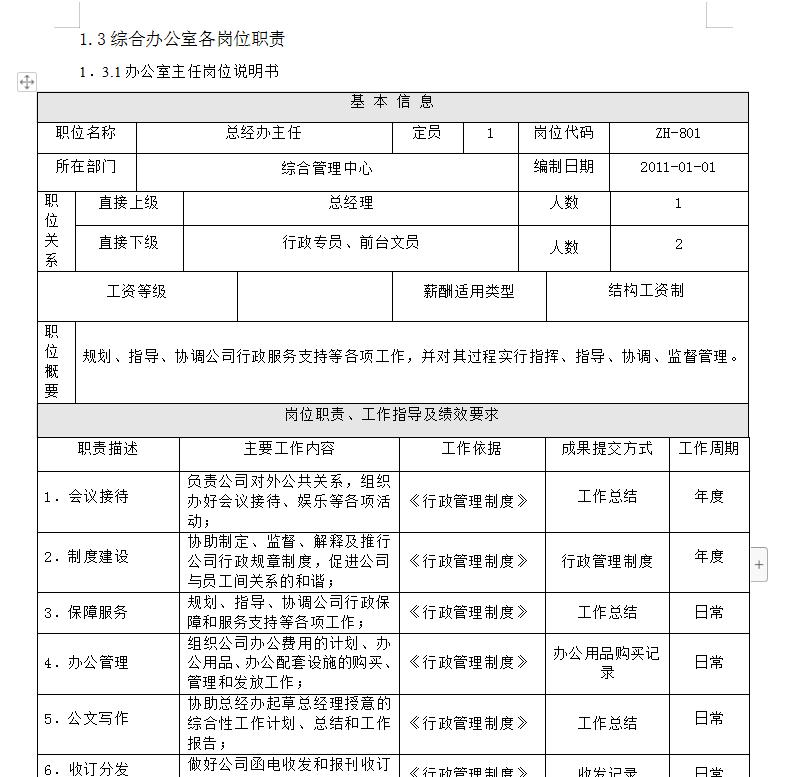
第八章 总经理办公室
1、组织结构
2、部门职能
3、岗位说明书
3.1 办公室主任
3.2 行政专员

第九章 总经理
1.总经理职能描述89
2.总经理岗位说明书90

【温馨提示】
该份资料合计90页,我们已经为您整理成电子文档形式
如果您觉得这份资料对您有帮助
希望获取完整的电子版内容参考学习
您可以关注和转发
然后私信关键词:悟道
资料无价,心诚者得!