
# 西南交通大学简介
西南交通大学创建于 1896 年,是国家首批开展现代远程教育试点的高校,由网络教育学院代表学校归口管理并具体开展网络教育办学。
2022 年春季,学校开设有 20 个网络教育专升本专业,采用自主考试、择优录取的自主招生方式,面向全国招收专科起点本科、本科第二学历非全日制学生。网络教育高中起点专科仅由学校根据具体情况面向四川省招收非全日制学生,不在其他地区招生。

# 招生对象
①具有国民教育系列本科及以上学历者,可报读非全日制本科第二学历;
②具有国民教育系列大专学历者,可报读非全日制专科起点本科。
③具有普通高中、中专及其他同等学历者,可报读非全日制高中起点专科(仅招收四川省内生源)。
备注: 报名者的前置学历信息必须真实有效,且前置学历毕业时间早于 2022 年3 月 1 日。

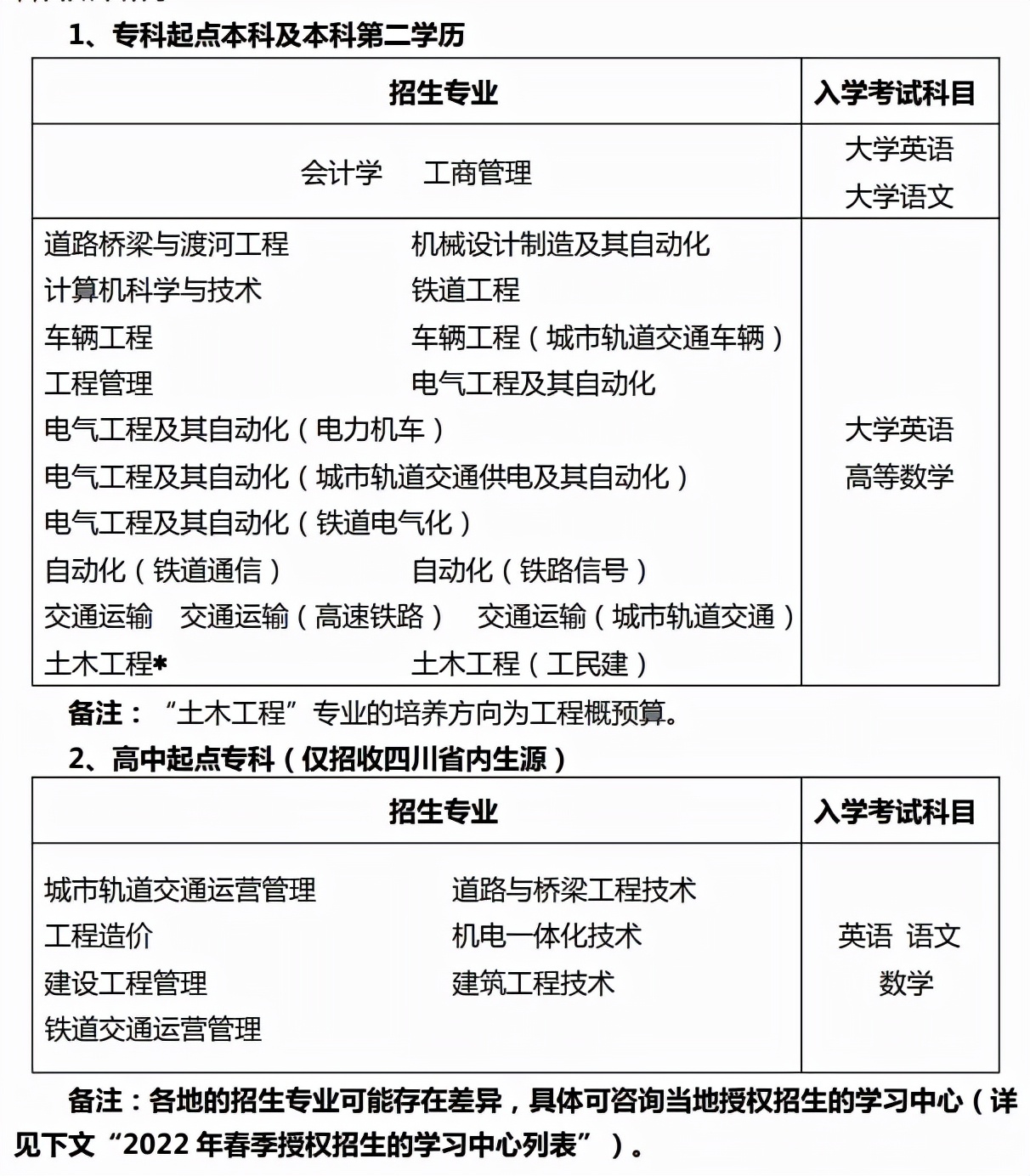
# 招生专业、入学考试科目
各层次网络教育的学制均为 2.5 年,学习年限为 2.5-5 年。招生专业及入学考试科目如下所示:

# 报名须知
报名时间: 2021 年 11 月 19 日至 2022 年 3 月 14 日 17:00
(截止时间可能会根据实际招生情况进行调整,具体请咨询拟报读的学习中心)
报名要求:
①报名时须在线验证或提交本人实名认证的手机号码
②本人身份证原件
③国家承认的真实有效的毕业证书原件以及其他特殊情况的有效证明材料
大专及以上前置学历还须提供《教育部学历证书电子注册备案表》截图(在中国高等教育学生信息网 http://www.chsi.com.cn 可查)、或《中国高等教育学历认证报告》截图、或《国外学历学位认证书》截图,请报名者提前做好相关准备。
# 入学考试
考试形式:
参加由西南交通大学单独命题的 线上入学考试并择优录取 。报名者完成报名后,可使用身份证号码登录机考平台,通过人脸识别后参加入学考试。
考试时间:
2022 年 3 月 17 日 17:00 之前
# *考免**条件
(1)专科起点本科及本科第二学历
① 具有国民教育系列本科及以上毕业证书者,通过资格审核后可免试入学。
② 参加最近一年成人高考成绩达到当地省、市招办规定的专科起点本科录取分数线者,提供准考证及成绩单原件经审查通过可免试入学。
③ 年满 40 周岁者,可*考免**《大学英语》。

(2)高中起点专科(仅招收四川省内生源)
① 具有国民教育系列专科及以上毕业证书者,通过资格审核后可免试入学。
② 参加最近一年成人高考成绩达到当地省、市招办规定的专科录取分数线者,提供准考证及成绩单原件经审查通过可免试入学。
③ 年满 35 周岁者,可*考免**《英语》
# 毕业
具有我校网络教育正式学籍的学生, 在有效年限修完教学计划规定的全部课程,考核成绩合格者 (专升本学生还须 通过全国现代远程教育试点高校网络教育公共基础课统一考试,且通过毕业设计(论文)查重和评阅 、查重率不超过30%),准予毕业,颁发网络教育毕业证书。
# 学位
学生可在获得毕业证书后 两年内 申请学士学位证书。申请学士学位证书须至少同时满足以下条件:
(1)专业教学计划规定的考试课程总平均成绩不低于 75 分(考查课、毕业论文、毕业实习的成绩不计入平均成绩);
(2)参加学校组织的三门专业“主干课程”考试且通过;
(3)毕业设计(论文)参加学校组织的论文答辩且通过;
(4)学位外语水平,须在取得我校本科学籍后至申请学位前,符合以下任一条件:

Ⅰ. 通过办学站点所在省教育主管部门统一组织或认可的相应级别要求的成人学士学位外语水平考试且成绩合格;
Ⅱ. 公共英语三级(PET3)考试合格证书或笔试合格成绩单;
Ⅲ. 全国大学英语四、六级考试成绩达到 425 分及以上;
Ⅳ. 全国高校网络教育考试委员会举办的公共基础课统一考试《大学英语 B》成绩 90 分及以上;
Ⅴ. 高等教育自学考试全国统考《英语(二)》成绩 60 分及以上。
证书样式

来源:西南交通大学官网